新浪财经

半导体工业皇冠上的明珠!光刻机产业链上市公司梳理

财联社APP

关注

财联社4月1日讯(编辑 旭日)半导体芯片板块近期表现强势,光刻机分支的概念龙头张江高科3月期间一度八天四板,当月累计最大涨幅达60%。上周五公告获大基金二期投资的晶瑞电材本周一录得20cm涨停,公司此前在互动易上表示目前拥有成系列的光刻机五台,用于光刻胶的研发

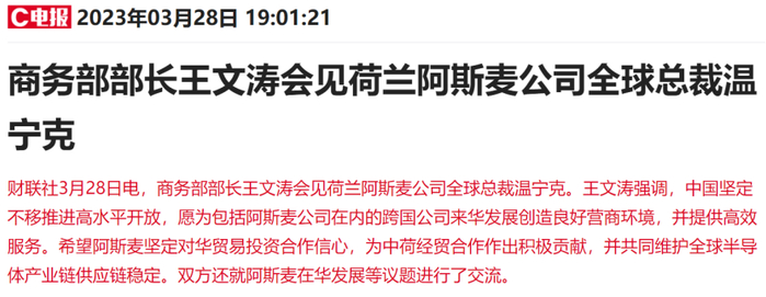
消息面上,商务部部长王文涛近日会见荷兰阿斯麦公司全球总裁温宁克,双方还就阿斯麦在华发展等议题进行了交流

据悉,光刻机作为半导体设备三大件之一,是人类文明智慧的结晶,被誉为“半导体工业皇冠上的明珠”

公开资料显示,光刻机是芯片制造中光刻环节的核心设备,技术含量、价值含量极高。它采用类似照片冲印的技术,把掩模版上的精细图形通过光线的曝光印制到硅片上,经过十余代的发展迭代,目前最先进光刻机单次曝光可以做到低于5nm的分辨率

根据全球半导体设备市场规模估算,2021年全球光刻机市场规模为181亿美元,预计2022年将达到201亿美元。全球光刻机前三大厂商的市场份额占比达90%以上,根据前三大厂商的销售数据显示,2015-2021年,全球光刻机销售量总体增长,2021年达478台

光刻机市场集中度高,ASML、Nikon、Canon市场占有率超过90%,其中ASML由于其技术领先,垄断了EUV光刻机,独占75%的市场份额,Nikon与Canon分别占据13%和6%的市场份额。ASML的光刻机技术在全球处于绝对领先地位,EUV领域ASML市占率为100%,ArFi、ArF领域市占率分别高达96%、88%

国内光刻机产业起步较晚,与海外具体差距明显。1977年,清华大学精密仪器系、中科院光电所、中国电子科技集团公司第四十五研究所(简称中电科45所)等先后投入研制光刻机。我国也时隔近十年,研制出了具有一定代表意义的光刻机——接触式光刻机GK-3型半自动光刻机

光刻机产业链主要包括上游设备及配套材料、中游光刻机系统集成和生产及下游光刻机应用三大环节,技术极为复杂,涉及系统集成、精密光学、精密运动、精密物料传输、高精度微环境控制等多项先进技术,部分机型所需的零部件更是多达数十万件,因此光刻机的生产通常涉及上千家供应商

其中,光刻机上游国内代表企业包括福晶科技、奥普光电、南大广电、容大感光、华润微、精测电子、芯源微、菲利华、清溢光电、茂莱光学、美埃科技等

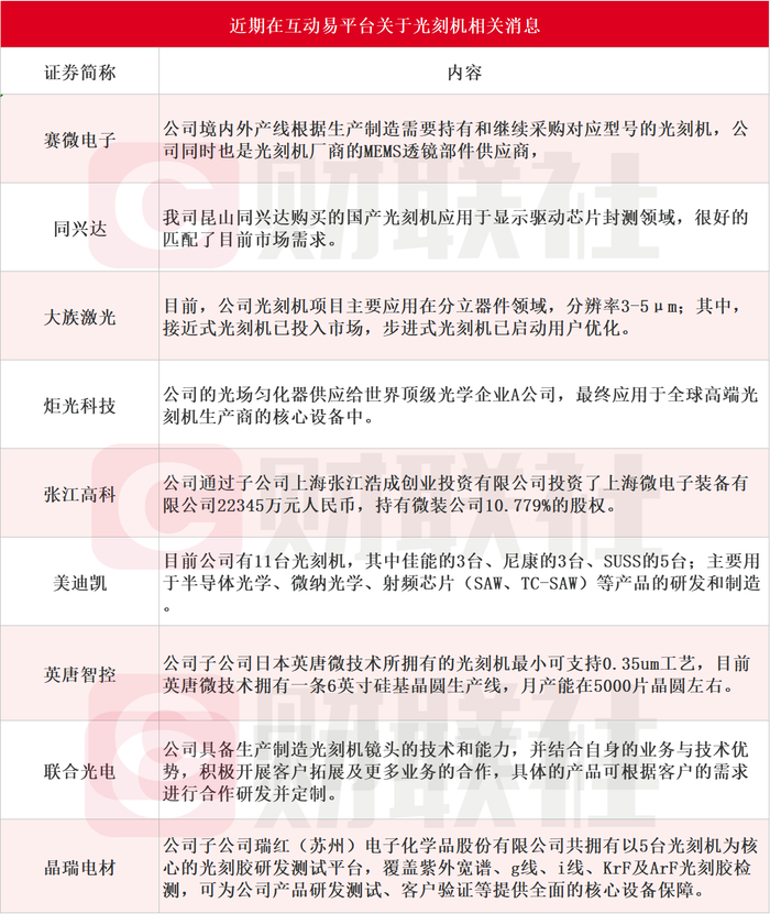
此外,据财联社不完全整理,近期在互动易平台回复光刻机相关业务的上市公司包括赛微电子大族激光、炬光科技、张江高科、联合光电、晶瑞电材、英唐智控、美迪凯、同兴达等

加载中...