开 赛 啦 | 第十七届全国期货(期权)实盘交易大赛暨第十届全球衍生品实盘交易大赛今天正式比赛
华融融达期货
赛程安排
报名时间:2023年即日起-9月27日
比赛时间:2023年3月31日-9月28日
报名方式
1.扫描上方海报二维码即可报名
2.下载“华融融达期货”APP,登陆官网或小程序进行报名
奖项设置
组别划分方式及条件
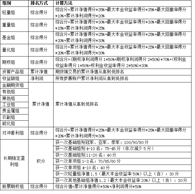
各组排名方式
华融融达期货
赛程安排
报名时间:2023年即日起-9月27日
比赛时间:2023年3月31日-9月28日
报名方式
1.扫描上方海报二维码即可报名
2.下载“华融融达期货”APP,登陆官网或小程序进行报名
奖项设置
组别划分方式及条件
各组排名方式