新浪财经

分拆交易“毕”胜之道四:卖方篇(下)成熟方法加速IT剥离

毕马威KPMG

关注

通常,分拆类交易对母集团是一个长期的过程,涉及分拆筹备、交易执行,交割准备及最终完全的运营分立。对于规模大、运营复杂的母集团,业务的分拆更为复杂,甚至可能需要1-2年的时间。母集团需要系统化的筹备分拆工作,根据毕马威经验,建议母集团从以下维度着手推进:

  • 制定分拆蓝图与分拆计划

  • 在分拆蓝图中纳入价值优化的概念

  • 建立有效的项目管理机制

  • 配合交易节点分阶段推进实施工作

  • 成熟方法加速IT剥离

在卖方系列的上篇和中篇里,我们分别介绍了母集团如何制定分拆蓝图并融入价值创造,以及执行阶段,如何建立有效的项目管理机制,并配合交易节点分阶段推进实施工作。在本篇,我们将聚焦IT,为您介绍如何通过成熟的方法,加速IT剥离。

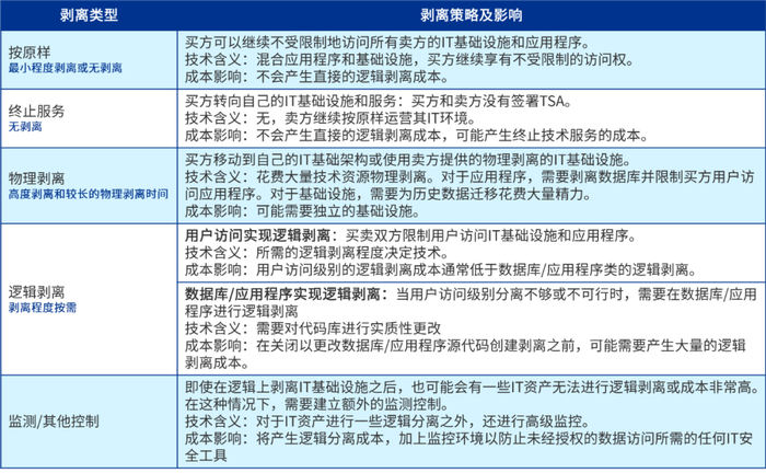
    在剥离过程中,TSA作为买卖双方协商后共同签订的协议,各自职责范围、流程及关注点通常并不一致。卖方通常希望TSA的费用尽可能高、周期尽可能短以及服务范围尽可能小,以促使被剥离业务能迅速地完全独立。毕竟,卖方已经决定脱售资产,并准备专注于从事核心业务。

    对于维持核心业务运营与管理活动的同时提供买方企业在剥离业务上的各项支持,我们发现在此过程中容易遇到的挑战有:

    常见问题1:数据合规性及迁移风险

    剥离业务涉及大量数据转移,因此在该场景下卖方企业将面临数据安全合规的风险和跨部门跨境法多元规范, 如《网络安全法》、《数据安全法》、《通用数据保护条例》等。同时,某些数据内容亦受到来自行业相关部门的监管。

    另外,在剥离过程中,数据迁移可能很复杂,也并非所有数据需要迁移。我们发现由于前期范围规范不明确,抑或不重视,导致数据外泄、数据不完整、数据错误和数据遗失等问题产生。

    常见问题2:时间冗长,成本增加

    TSA持续时间一般为8-12个月,甚至更长,取决于系统分离的复杂性。同时在TSA过程中要求对IT剥离对核心业务连续性的影响降到最低。因此在交割过程中卖方可能受到资源支持不足以及双方IT能力不一致的影响,引起时间拉长的风险及卖方成本增加。

    常见问题3:职责定位不明确,影响协同作业

    卖方需要尽早确定在剥离期间的角色和责任。通常由于IT介入交易较晚、沟通不畅,需求不一致和服务标准不符等,造成剥离过程买卖双方职责重叠或分散等不契合情景,进而导致剥离流程延长,效率低下。

    毕马威解决方案

    毕马威从卖方视角出发,通过“IT剥离调研分析”、“IT剥离策略规划”和“IT剥离实施”等不同阶段,分步骤推进IT剥离工作,达到降本增速。

    IT剥离调研分析

    根据剥离的复杂性,卖方需要尽早投入剥离IT系统和数据的工作中。梳理IT环境、考量剥离范围和识别潜在风险是IT调研分析的基础工作,有助于将资源有效利用最大化、成本最小化,保证加速剥离工作进程。毕马威建议在规划前聚焦五大关键点梳理IT情况和IT发展成熟度,毕马威专业的IT调研分析服务让卖家清楚地了解双方企业的IT 能力识别和评估目标技术和业务功能中的关键风险,并确定对交易的潜在影响。

    IT剥离策略规划

    IT剥离策略规划是基于充分了解双方IT环境的基础上为卖方制定相关资源和流程的剥离方法。根据IT调研分析后的梳理结果,对相关风险点及挑战,逐一设计方案,加速剥离进程。

    IT剥离实施

    毕马威利用路径规划和蓝图设计为卖方企业在加速剥离工作和成本控制为核心主旨下定义职责服务范围、各项资源需求和风险控制等关键要素。成功的蓝图制动工作是为满足标准所需的里程碑奠定了基础。

    毕马威案例

    协助某医药企业加速剥离工作,完成提前退出,降本增速

    毕马威为某医药企业客户加速完成IT剥离工作,与买方客户进行快速交割。在客户要求的尽早完成IT剥离目标的前提下,加速完成IT系统剥离和缩短后期TSA支持服务提供时间。

    该项目的难点在于时间紧,复杂性高、范围广。毕马威提前为卖方IT团队表现能力做调研分析,发现卖方拥有较高IT成熟度,并以此基础为后续剥离工作进行一系列策略规划。同时,协助客户与买方就详细IT工作计划达成一致,为IT资源分配利用率最大化。另外,毕马威于项目中成立DMO,加强双方沟通顺畅和透过使用敏捷方法及工具,提高工作效率,确保项目顺利进行。

    卖方在毕马威的PMO团队协助下于TSA前完成绝大部分的IT剥离工作,使TSA服务周期缩短至2-3个月。成功的剥离提高客户的效率,降低了成本,并使卖方能够迅速专注于其剥离后的核心业务活动。

    联系我们

    于凤友

    科技赋能咨询服务合伙人

    毕马威中国

    +86 (21) 2212 3258

    phil.yu@kpmg.com

    戴阳阳

    交易战略咨询合伙人

    毕马威中国

    effie.dai@kpmg.com

    张佳宇

    科技赋能咨询副总监

    毕马威中国

    jerry.jy.zhang@kpmg.com

    冯闯

    科技赋能咨询副总监

    毕马威中国

    kc.feng@kpmg.com

    蔡仁君

    交易战略咨询副总监

    毕马威中国

    devin.cai@kpmg.com

    本文内容仅供一般参考用,并非针对任何个人或团体的个别或特定情况而提供。虽然我们已致力提供准确和及时的资料,但我们不能保证这些资料在阁下收取时或日后仍然准确。任何人士不应在没有详细考虑相关的情况及获取适当的专业意见下依据所载内容行事。本文所有提供的内容均不应被视为正式的审计、会计或法律建议。

    ©2023毕马威华振会计师事务所(特殊普通合伙)、毕马威企业咨询(中国)有限公司及毕马威会计师事务所,均是与英国私营担保有限公司— 毕马威国际有限公司(“毕马威国际”)相关联。毕马威国际不提供任何客户服务。各成员所均为各自独立的法律主体,其对自身描述亦是如此。毕马威华振会计师事务所(特殊普通合伙) — 中国合伙制会计师事务所;毕马威企业咨询 (中国) 有限公司 — 中国有限责任公司;毕马威会计师事务所 — 香港合伙制事务所。版权所有,不得转载。毕马威的名称和标识均属于毕马威国际的商标或注册商标。

    加载中...