新浪财经

寺庙喝咖啡,手机敲木鱼…这届年轻人口味变了!寺庙游大热

券商中国

关注

近期,“年轻人挤爆寺庙”、“上香比上学还认真”、“灵隐寺十八籽手串限购”等话题频频占据热搜榜。热搜的背后,是年轻人对寺庙热情迅速升温的现实。

许多网友调侃,这届年轻人在‘“上班”与“上进”之间,选择了“上香”;在“求人”与“求己”之间,选择了“求佛”……

报告:寺庙热度大涨

前不久,北京卧佛寺仅因与“offer”谐音,便被网友冠以“offer寺”之名,不少祈求“上岸”的年轻人,前往卧佛寺虔诚膜拜。

更早之前,杭州法喜寺因寺内一株500年白玉兰拍照效果绝佳,在多个社交平台火出圈。如今法喜寺已是许多年轻人心中必打卡的寺庙之一。

年轻人对寺庙的热情升温,得到了相关数据或报告的支撑。

携程此前发布的一份报告提到,除了海滨度假、主题乐园等旅游打卡点,越来越多年轻人将放松身心的方式寄托在了寺庙。

数据显示,2023年2月以来,预订寺庙景区门票的人群中,90后、00后占比接近50%。年轻人们正在成为点燃寺庙旺盛香火的主力。

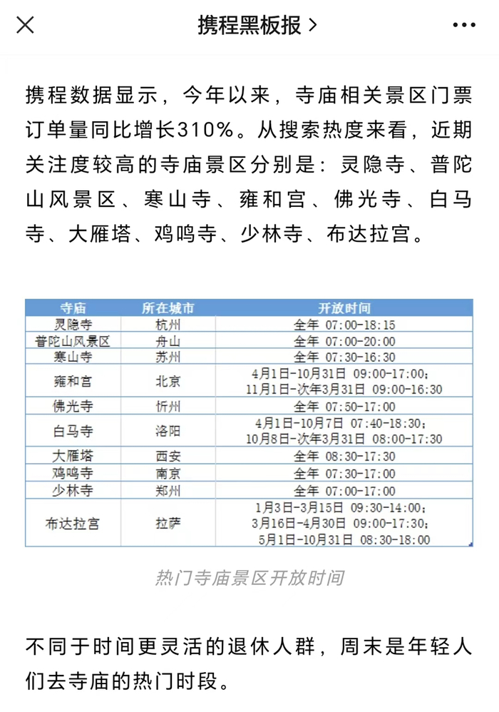
总体来看,携程数据显示,今年以来寺庙相关景区门票订单量同比增长310%。从搜索热度来看,关注度较高的寺庙景区分别是:灵隐寺、普陀山、寒山寺、雍和宫、佛光寺、白马寺等。相比时间较为随性的老年人,周末是年轻人们去寺庙的热门时段。

巨量引擎数据显示,2023年开年至3月22日,“寺庙”关键词的搜索指数同比增长600%以上。寺庙的搜索人群中,30岁以下年轻人占了44.31%,18岁至23岁年龄段人群的偏好度(TGI)最高。

而马蜂窝3月23日发布的2023年春季“旅行蜂向标”显示,近一周各地“寺庙”的平均热度涨幅高达138%。

在最受年轻人关注的寺庙榜单中,杭州灵隐寺拔得头筹,鸡鸣寺、法喜寺、大明寺、白马寺等寺庙也占据春季最受年轻人关注的寺庙前五。

尤其是法喜寺的火爆,可谓是年轻人寺庙热提升的缩影。虽然与灵隐寺同处西湖风景区内,但法喜寺在几年前还是一座相对冷门的寺庙。

但近几年,法喜寺在小红书等社交平台不断出圈,逐渐成为年轻人必打卡的寺庙景区,在一些时段,其热度甚至超过灵隐寺,并成为各大旅行目的地榜单上的“常客”。

“电子木鱼”下载量近600万

对寺庙的兴趣不断攀升之下,年轻人对寺庙相关产品的关注也在不断增长。

早在2022年,灵隐寺十八籽佛珠手串就在各大社交平台走红。去年8月,在杭州40℃的天气里,有时6点就有超过200人排队请购。

“一串难求”的现实下,为了方便买到手串,一些网友还制作了详尽的攻略。如今在小红书里以“灵隐寺十八籽”为关键词搜索,能找到大量购买攻略、佩戴注意事项等相关笔记。

而无法前往线下的许多年轻人,更是把目光瞄向了线上。

2022年,“电子木鱼”一度在年轻群体中走红。七麦数据显示,目前市场上与木鱼、佛珠有关的应用多达十多款。

仅在华为一个应用市场,某“电子木鱼”APP的下载量就高达574万次。用户可选择木鱼样式、声音,点击屏幕则可发出震动或类似敲木鱼的声音。

从评论来看,大多数网友选择电子木鱼还是为了缓解压力。有网友表示,“电子木鱼”很解压,没事敲一敲,心情都好了。

上海某网络公司还开发了一款名为”电子佛珠”的应用。页面介绍显示,其模拟真实念珠手感,在手机上点击屏幕转动佛珠自带震动及音效。应用介绍上还写着,“电子佛珠治愈每一个打工人灵魂”。

相关数据显示,国内4A级旅游景区以及重点文物保护单位中,寺庙景点占了相当大的比重。年轻人走进寺庙,或是因为单纯喜爱寺庙文化,也有可能是希望获得心理慰藉。

而年轻人被寺庙吸引的同时,寺庙其实也在努力“拥抱”年轻人。近年来,各地不少寺庙在文创、周边产品方面下了大量功夫。一些寺庙区域的咖啡馆,也受到网友热捧。

最有名的是位于杭州的永福寺开设的一家名为“慈杯咖啡”的咖啡店,店里卖的咖啡取了涤烦、随缘、禅初、欢喜等富有禅意的名字,备受年轻人喜欢。据悉想要到寺里喝杯咖啡,可能要等上两个小时。

(杭州的永福寺“慈杯咖啡”)

加载中...