新浪财经

重磅!2023年中国及31省市污水处理行业政策汇总及解读(全) 持续推进污水处理提质增效

前瞻网

关注

转自:前瞻产业研究院

行业主要上市公司:碧水源(300070);北控水务(00371.HK);金达莱(688057);创业环保(600874);节能国祯(300388);国中水务(600187);大禹节水(300021);海天水务(603759);中建环能(300425)等

本文核心数据:中国污水处理行业政策;各省市污水处理行业政策;政策解读

1、政策历程图

改革开放后,中国日益重视环境保护与水污染防治,1979年第一部《环境保护法》的诞生标志着我国污水处理正式处于法律法规的管理下,随着1984年《水污染防治法》等制度的推出,污水处理行业政策日趋完善。近年来,各部门持续推出污水处理相关国家政策及发展规划,全面推进全国区域污水处理设施建设、完善污水处理价费机制、促进减污降碳协同增效等,持续推进我国污水处理提质增效。

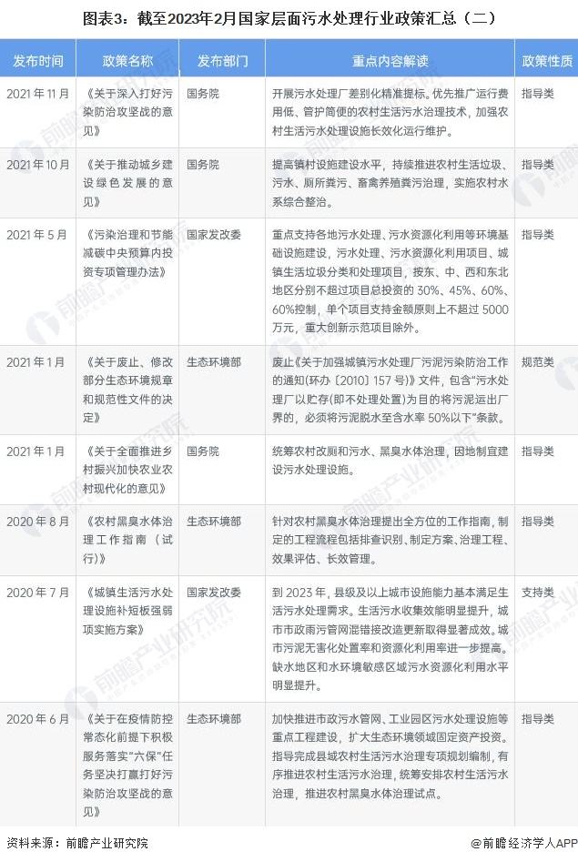
2、国家层面政策汇总及解读

——国家层面污水处理行业政策汇总

近年来,国家发展改革委、国务院、工信部、生态环境部等有关部门纷纷出台污水处理领域指导、支持及规范类政策,包括加速推进农业农村水污染治理、黑臭水体治理城市农村共同行动、推动污泥无害化和资源化处理等,强化污水处理顶层设计、完善政策措施。

——国家层面污水处理行业“十四五”规划汇总

“十四五”期间,污水处理重点任务在于打好水污染治理攻坚战、促进减污降碳协同增效、深入推进工业绿色发展、推进污水资源化利用。相关规划汇总如下表所示:

——中国污水处理行业“污水处理能力”发展目标

2021年6月,国家发改委、住建部联合印发《“十四五”城镇污水处理及资源化利用发展规划》,提出了“十四五”时期城镇污水处理及资源化利用的主要目标、重点建设任务,以指导各地有序开展城镇污水处理及资源化利用工作。2022年1月,生态环境部联合五部门印发《农业农村污染治理攻坚战行动方案(2021-2025年)》,聚焦农村污水治理、黑臭水体整治等重点工程,为实现乡村生态振兴提供有力支撑。“十四五”期间污水处理行业发展目标分析如下:

——中国污水处理行业“污水资源化利用”发展目标

污水资源化利用是指污水经无害化处理达到特定水质标准,作为再生水替代常规水资源,用于工业生产、市政杂用、居民生活、生态补水、农业灌溉、回灌地下水等,以及从污水中提取其他资源和能源,对优化供水结构、增加水资源供给、缓解供需矛盾和减少水污染、保障水生态安全具有重要意义。“十四五”时期,国家发改委联合各部门推出污水资源化利用、污泥无害化处置及资源化利用等实施方案,促进减污降碳协同增效,推动高质量发展、可持续发展。

3、各省市层面的政策汇总及解读

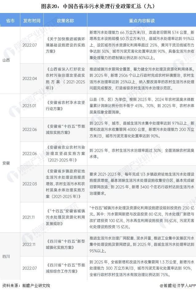
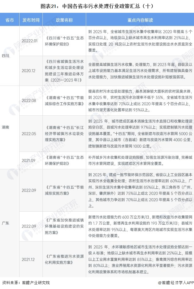
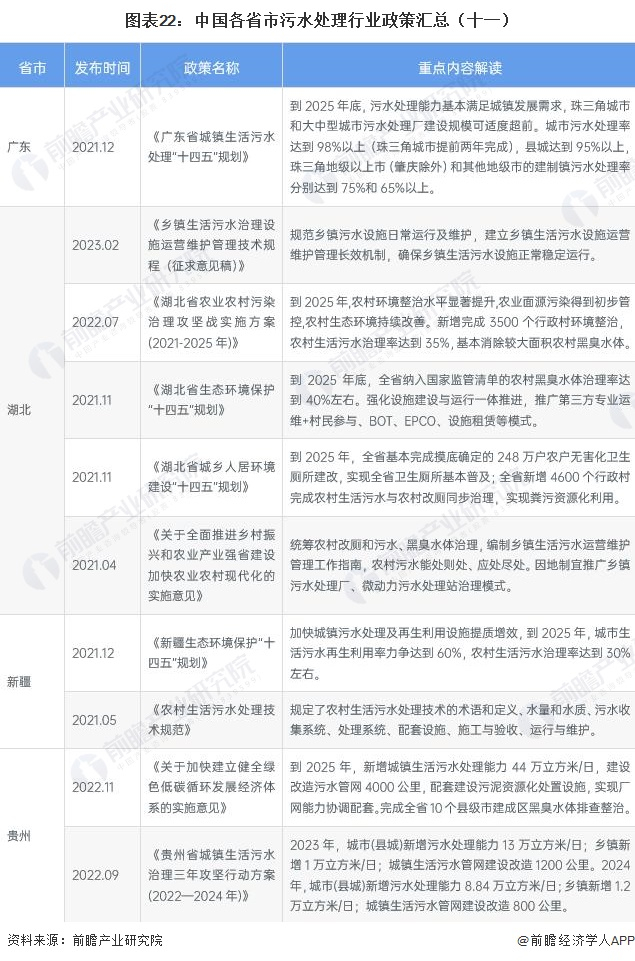
——各省市污水处理行业政策汇总

中国各省市结合本省的污水治理情况,出台系列政策及规划,补强区域城市污水治理弱项、补齐农村污水治理短板,推动污水处理提质增效,全面打赢城乡水环境治理歼灭战,提升水环境质量。近年来,中国31省市污水处理行业汇总如下:

——各省市污水处理行业发展目标解读

从地方层面政策来看,各省市均提出污水处理及资源化利用政策,加速推进地方污水处理设施建设,打好水污染治理攻坚战,并下达污水处理能力、污水处理率、污泥资源化利用率等指标具体的量化发展目标。

更多本行业研究分析详见前瞻产业研究院《中国污水处理行业市场前瞻与投资战略规划分析报告》,同时前瞻产业研究院还提供产业大数据、产业研究、政策研究、产业链咨询、产业图谱、产业规划、园区规划、产业招商引资、IPO募投可研、IPO业务与技术撰写、IPO工作底稿咨询等解决方案。

更多深度行业分析尽在【前瞻经济学人APP】,还可以与500+经济学家/资深行业研究员交流互动。

加载中...