新浪财经

中债研报 | 转型金融下的债券市场研究

债券杂志

关注

作者:中央结算公司中债研发中心

 中央结算公司深圳分公司

摘要

近年来,中国绿色金融发展迅速,对双碳目标的实现提供了较大支撑。然而双碳目标下社会主体还面临广泛的转型融资需求,仅靠绿色金融难以满足。二十大报告强调要加快发展方式的绿色转型,市场迫切需要转型金融提供支持。

我国发展转型债券意义重大。转型债券有助于为社会的转型发展需求提供资金支持。转型债券市场建设是对二十大报告精神的有力践行,有助于提升中国债券市场国际影响力。转型债券市场的健康发展离不开高质量的信息披露,课题研究构建转型债券环境信息披露指标体系,有助于明确转型目标的实现进程,使真正的转型项目获得有力的资金支持。

目前全球对转型金融的关注日益增加,对转型债券市场建设提出了更高要求。国际已对转型金融框架、转型活动界定、转型债券信息披露、转型债券分类目录等开展研究。通过对国际相关经验的总结,研究认为对转型债券要设定科学、清晰且量化的转型目标,构建统一的转型债券信息披露机制,建立定期审查和评估机制。

但对于转型债券,目前国内外尚无统一、明确的概念界定。为进一步规范转型债券发展,避免标签泛化滥用,报告对转型债券及其相关概念进行辨析。目前国内外所称的转型债券主要聚焦于环境转型中的气候转型债券,但基于中国国情,非常有必要关注更为广泛的环境污染问题。因此,本报告重点关注转型债券中的环境转型债券,即支持高环境影响向低环境影响转型的债券。

我国转型债券政策框架已在积极探索。国家出台相关政策支持转型债券发展,市场已探索发行转型债券,重点聚焦降碳减污,关注环境信息披露。但中国转型债券市场仍处于初级阶段,目前还面临缺乏较完整的转型债券分类目录,对于转型债券缺乏统一的定义,转型债券信息披露不规范,转型债券发行规模和产品种类都较小,对市场转型需求的支持力度还需进一步加强。

基于此,报告研究构建转型债券环境信息披露指标体系,旨在推动转型债券信息披露的标准化和数字化。与普通的绿色金融等不同,转型债券既要披露项目和活动情况,又要披露主体情况;既包括绝对指标,也包括强度指标。转型债券指标主要集中在降碳类、减污类、资源综合利用类这三大类。按照规范性、兼容性、简洁性、完整性、针对性五大原则,对8大类35个4级行业转型主体及项目指标进行设计,首次研究构建了转型债券环境信息披露指标体系。

为更好推动转型债券规范健康发展,报告提出推动转型债券市场发展的“123”方案。即完善一个数据库、构建两维度环境效益指标、分三步走阶段性完善转型披露,并提出具体实施建议。建议建立转型金融框架和转型债券支持项目目录,构建转型债券环境效益指标和信息披露标准,将转型债券环境信息纳入中债绿色债券数据库,对符合环境效益信息披露的转型债券提供政策支持,建立转型过程长效监督和风险管理机制等。

目录

 一、研究背景及意义

(一)转型金融有助于为社会迫切转型发展需求提供支持

(二)转型债券市场建设是对二十大报告精神的有力践行

(三)转型债券市场建设有助于提升中国债券市场国际影响力

(四)绿债发展经验有助于为转型债券市场建设提供参考

(五)高质量信息披露有助于转型债券市场健康发展

二、转型债券的国际经验

(一)国际经验与实践

(二)对我国债券市场的经验借鉴与启示

三、转型债券的内涵与定义

(一)转型债券的内涵

(二)本报告研究重点

(三)转型债券与绿色债券的区分

四、我国转型债券市场发展现状分析

(一)政策推动

(二)市场实践

(三)存在的主要问题

五、转型债券环境效益信息披露指标体系设计

(一)项目与活动披露指标

(二)主体披露环境绩效指标

六、推动转型金融下债券市场发展的方案及建议

(一)发展方案

(二)具体措施

研究背景及意义

(一)转型金融有助于为社会迫切转型发展需求提供支持

双碳目标下各类市场主体的转型需求迫切需要转型金融提供支持。我国在2020年提出碳达峰碳中和的目标,国内金融市场积极响应,绿色金融发展迅速,然而绿色金融的支持力度仍难以满足双碳目标。北京绿色金融与可持续发展研究院研究数据显示,我国绿色经济活动仅占全部经济活动的10%,剩余90%“非绿”活动并不在绿色金融的支持范围之内,这些“非绿”活动中包含大量高碳排放性的经济主体,具有迫切的转型需求。仅依靠绿色投融资无法充分发挥服务绿色转型的目标。目前欧美等国家转型活动常常集中在气候转型,然而气候问题只是环境问题的一部分,污染问题的解决也需要转型金融的支持。中国出台了多项措施治理环境污染问题,各类污染较为严重、环境影响高的企业也面临迫切的转型需求。转型金融和绿色金融相互补充,能够满足实体经济以及金融机构等广泛市场主体的转型需求,提升转型的积极性。

转型金融丰富了绿色转型发展的多层次性。人民银行2022年研究工作电视会议指出要加快推进制定转型金融政策框架等工作。环境转型不可能一蹴而就。转型金融市场,尤其是转型债券市场的建设能够在“绿”和“非绿”的绝对区分之外为市场主体留足适应和过渡的空间,丰富绿色发展的多层次性,推动经济逐步渐进的实现环境转型。目前我国转型债券市场仍然处于起步阶段,加强转型金融下债券市场研究具有强烈的迫切性和必要性。

(二)转型债券市场建设是对二十大报告精神的有力践行

转型债券市场建设是积极践行二十大报告中的绿色发展精神。习近平总书记在二十大报告中强调要加快发展方式的绿色转型,深入推进环境污染防治,提升生态系统多样性、稳定性、持续性以及积极稳妥推进碳达峰碳中和。转型债券市场是对绿色发展精神的有力践行,通过为市场主体提供绿色转型的资金支持,加速企业经营理念和生产方式的绿色转型,促进污染防治和生态保护,推动经济社会发展的绿色化和低碳化,推进“双碳”目标的顺利实现。

(三)转型债券市场建设有助于提升中国债券市场国际影响力

全球转型债券市场仍处于探索阶段,加强转型债券市场建设有助于提升中国债券市场的国际影响力。随着全球碳中和进程的推进,各国纷纷意识到发展转型金融的重要性,越来越多的国际机构、政府部门和市场参与者对转型活动的概念定义、转型金融分类目录等方面进行了初步探索。然而各国发展阶段存在差异,对转型活动的内涵也有不同理解,目前对于转型债券尚未形成统一的标准和原则。在此情境下,由中美共同主持的G20可持续金融工作组起草了《G20转型金融框架》,目前已正式发布。该框架促进成员国达成高级别、原则性的共识,一定程度上规范了全球转型金融的发展方向,有助于提升转型活动的透明度和可信度,促进转型金融市场规则之间的兼容性。中国在推动出台《G20转型金融框架》中做出了重要贡献。加强中国转型债券的前瞻性研究,有利于推动中国转型债券市场规范化、标准化发展,能为全球转型债券市场建设提供中国方案,贡献中国智慧,增强中国债券市场的国际影响力。

(四)绿债发展经验有助于为转型债券市场建设提供参考

转型债券作为绿色债券的有力补充,二者在市场制度建设,尤其是信息披露体系方面具有较高的相似性。中央结算公司在绿色债券市场长期研究中构建了中债绿色指标体系,得到社会各界的广泛认可,目前已经正式通过行标和深圳地标立项,公司建成了国际领先的绿色债券环境效益信息数据库,提升了绿色债券信息披露的标准化和数字化。中央结算公司绿色债券信息披露的经验可以为转型债券市场研究提供有益借鉴,对转型债券市场建设具有很强的参考性。

(五)高质量信息披露有助于转型债券市场健康发展

转型债券市场发展需要高质量的环境效益信息披露。目前国内外转型债券信息披露标准不一,质量参差不齐,这些阻碍了市场主体参与转型债券市场的积极性,亟需通过标准的信息披露指标体系、集中的信息展示平台加强转型债券信息披露。课题研究转型金融环境效益信息披露指标体系,有助于明确转型目标的实现进程,使转型发展获得足够且及时的金融支持。

转型债券的国际经验

(一)国际经验与实践

目前全球范围内已有越来越多的国际组织、政府部门和市场参与者开始关注转型金融,尤其是转型债券,同时在理论和实践上进行了有益的探索(详见附件5)。全球范围内对于转型债券具体的定义和标准尚未达成共识,需要进一步明确和统一,目前多数企业、金融机构参考国际资本市场协会(ICMA)在2020年发布的《气候转型融资手册》。

转型金融的概念最早由国际经合组织(OECD)于2019年3月提出,指在经济主体向可持续发展目标转型的进程中,提供融资以帮助其转型的金融活动,并提出转型金融适用于:目前并不属于绿色的行业;短期内不能变成绿色的行业;以符合公认的可持续发展速度能更快变得绿色的(更少棕色)行业。目前较为典型的转型金融定义来自欧盟,可将其概括为“为减缓和适应气候变化,运用多样化金融工具对传统碳密集型的经济活动或市场主体向低碳和零碳排放转型所提供的金融支持”。ICMA认为气候转型的概念主要侧重于发行人针对气候变化做出的相关承诺及实践的可信度。

在转型金融框架方面,G20可持续金融工作组于2022年11月发布了《G20转型金融框架》,指导各成员结合自身情况制定转型金融的具体政策。《G20转型金融框架》为各成员发展转型金融提供了一套高级别原则(共22 条原则),这套原则由五个支柱构成,包括对转型活动和转型投资的界定标准、对转型活动和转型投资的信息披露、转型金融工具、激励政策、公正转型。该框架的建立基于国际社会对转型金融的共识,有利于规范全球转型金融的发展方向。

在转型活动界定方面,《欧盟可持续金融分类目录(EU-Taxonomy)》提出了转型活动的三项识别条件、技术筛选标准和信息披露要求,并建立了定期评估更新的动态管理机制,成为转型债券实践的重要参考。气候债券倡议组织(CBI)的《转型金融活动融资白皮书》提出了转型金融活动的五个特征:与《巴黎协定》一致的目标、健全的转型计划、切实的行动、内部监督以及外部报告。

在转型债券信息披露方面,国际资本市场协会(ICMA)的《气候转型金融手册》为转型债券发行人提供气候转型融资信息披露指引和建议,需对“发行人气候转型战略和公司治理”等四大要素进行披露,该手册可用于发行人对其融资工具进行气候转型识别。ICMA的《可持续发展挂钩债券原则》提出可持续发展挂钩债券需具备五项要素:选择关键绩效指标、校准可持续发展绩效目标、债券特征、信息报告与披露、外部认证。从挂钩的可持续目标来看,可持续发展挂钩债券属于转型金融工具,通过将债券利率等融资条件与低碳转型绩效目标挂钩,并设计相应奖惩机制。欧盟通过发布补充分类法案第8条的授权法案、企业可持续发展报告指令(CSRD)1、可持续金融信息披露条例(SFDR)2,共同构成欧盟可持续金融的三个信息披露工具。国际可持续准则理事会(ISSB)发布的《国际财务报告可持续披露准则第2号——气候相关披露》要求企业披露向低碳经济转型的计划,包括在此方面设定的目标、实现目标的方式(包括是否将使用碳抵消)、对一流资产的计划和关键假设、碳减排/碳抵消计划所发挥的作用和质量、计划进度(包括定性和定量信息)、碳抵消的依据和第三方验证/认证。

在转型债券分类目录方面,欧盟可持续金融概念实质上涵盖了绿色金融和转型金融,欧盟《可持续金融分类目录(EU-Taxonomy)》明确列出了环境可持续经济活动、部分转型经济活动和促进型经济活动三大类型,是全球最具代表性的可持续活动分类目录,涵盖6大行业、28类转型活动。日本环境金融研究院(RIEF)《转型融资指南》提出17项转型活动以及9类转型企业,并包括针对燃煤电厂的转型活动。韩国环境部发布的韩国绿色活动分类目录(K-Taxonomy)提出了3大行业、5类转型活动,并提出活动标准、认定标准、排除标准、保护标准四方面判断标准。

(二)对我国债券市场的经验借鉴与启示

一是转型债券要设定科学、清晰且量化的转型目标。转型目标是识别和认证转型债券最有效的途径,转型债券的认证需要融资主体设定科学、明确的执行转型标准。发行人应当制定科学、清晰、量化的转型目标和实施路径,尤其是设立转型项目的量化环境效益目标。建议融资主体基于转型债券目录与指标体系,采用市场认可的科学方法,设立短中长期的的碳减排目标,明确转型项目中长期的退出或低碳替代方案。

二是建立统一的转型债券信息披露机制。建议建立完善的信息披露机制,对信息披露的主体、形式、期限及环境效益指标等方面进行明确规定。参考《国际财务报告可持续披露准则》等气候变化相关文件,对标国际分行业技术指南,同时制定转型环境效益指标计算方法论和针对不同类型债券的披露模板与指引,为转型主体提供科学规范的信息披露标准。

三是建立定期审查和评估机制。转型效果需要持续监测和定期审查,跟踪转型主体、转型活动及环境效益等信息的动态变化。建议建立定期评估和审查机制,定期对转型分类目录、转型活动技术筛选标准和转型活动的节能降碳绩效进行独立的第三方评估审查,科学评估转型活动与巴黎协定等国际约定的温控目标的符合性、转型活动碳目标设定的科学性、市场参与主体信息披露的合规性和完整性、技术标准本身的科学性和适用性。

转型债券的内涵与定义

对于转型债券,目前国内外尚无统一、明确的概念界定,为进一步规范转型债券发展,避免标签泛化滥用,课题组对转型债券及其相关概念进行辨析。

(一)转型债券的内涵

转型债券符合可持续发展理念,是可持续发展债券的一个细分品类。按照国内外现有实践,可持续发展债券包含绿色债券、转型债券和社会责任债券。绿色债券主要为符合条件的绿色项目提供资金支持,关注绿色发展目标,如降碳、减污等,该类债券产生良好的环境效益可以更好促进绿色发展。社会责任债券主要为合格社会责任项目提供资金支持,重点关注社会效益指标的总体实现情况,关注的是存量。

转型债券更加注重转型发展,促进经济体实现不同目标下的转型。根据目标不同,转型债券可以进一步分为环境转型债券和社会转型债券,前者致力于实现环境转型发展,后者致力于实现社会转型发展。社会转型债券致力于实现社会转型发展,重点关注社会效益指标由坏向好的转变,关注的是增量(见图1)。

图1  转型债券的内涵

(二)本报告研究重点

本报告重点关注转型债券中的环境转型债券,即支持高环境影响向低环境影响转型的债券。

气候转型债券是环境转型债券的一个分支,指支持高碳排放向低碳排放的转型债券。目前国内外所称的转型债券主要聚焦于环境转型中的气候转型债券。然而气候只是环境问题的一部分,仅聚焦于气候转型债券将使研究范畴过于狭窄,无法真正实现环境友好型发展。除了气候问题之外,污染等问题也日益得到人们的关注,中国也已出台多项措施解决环境污染问题。在“双碳”目标下,诸多污染问题较为严重、环境影响较高的企业有转型的要求,但绿色债券门槛较高,这类企业难以在绿债市场得到融资,亟需转型债券市场提供支持。

根据上述分析,立足中国国情,非常有必要在气候转型之外,关注更为广泛的环境污染问题,转型债券应关注内涵更加广泛的环境转型债券。此外,转型债券还包括社会转型债券,但该类债券并不在本报告的研究范围内。本报告中重点关注环境转型债券,如无特殊说明,后续所称转型债券均指环境转型债券。

(三)转型债券与绿色债券的区分

转型债券和绿色债券都是可持续发展债券的一部分,是实现“双碳”目标的重要工具。转型债券和绿色债券概念容易产生混淆,需要加以明确。

转型债券和绿色债券存在明显区别。绿色债券的认定门槛较高,需要符合相应的绿色项目目录要求,最终需要对环境产生显著正向的促进作用。在此要求下,许多高碳排放、高污染的主体和项目会被排斥在绿色债券之外,无法通过绿色债券获得资金支持。但是这些主体和项目也具有转型需要,可以通过提升技术标准、改进生产工艺等减少负面环境影响。转型债券可对这些主体和项目的转型需求提供资金支持。转型债券和绿色债券的相互补充,丰富了绿色转型发展的层次,在“绿”和“非绿”的绝对区分之外为市场主体留足适应空间,促进逐步实现环境转型升级。

我国转型债券市场发展现状分析

(一)政策推动

早在2007年,我国就有了转型金融的政策雏形。2007年7月,中国人民银行、原国家环境保护总局、原中国银行业监督管理委员会等三部委联合发布了《关于落实环保政策法规防范信贷风险的意见》,针对遏制高耗能、高污染(以下简称“两高”)产业的盲目扩张,明确了银行要将支持环保工作、控制对污染企业的信贷作为履行社会责任的重要内容,形成了全新的信贷政策。随着绿色金融体系的不断完善,部分转型项目和技术已纳入我国绿色金融的支持范围,但是仍有很多应该被支持的转型活动不属于现有绿色与可持续金融体系。2022年,人民银行在研究工作电视会议上明确提出“要以支持绿色低碳发展为主线,实现绿色金融与转型金融的有序有效衔接”,为转型金融体系建设指明了方向。

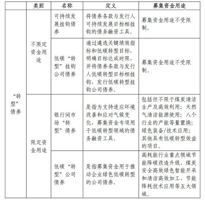
转型债券政策框架已在积极探索。目前,我国债券市场在转型金融领域的主要政策探索由以下三份文件构成:一是《可持续发展挂钩债券十问十答》。2021年4月,交易商协会在借鉴国际资本市场协会(ICMA)的《可持续发展挂钩债券原则自愿性流程指引》经验的基础上开展“可持续发展挂钩债券”相关业务,以问答形式确立了可持续发展挂钩债券的具体指导标准和发行依据。二是《关于开展转型债券相关创新试点的通知》。2022年5月,银行间市场发布该通知,通知初步界定了“转型”债券的内涵,明确了“转型”债券在募集资金用途、转型信息披露、第三方评估认证和募集资金管理等方面的要求。三是修订《特定品种公司债券指引》。2022年6月,交易所市场对《特定品种公司债券指引》进行修订,重点新增了低碳“转型”公司债券品种,同时参考成熟市场做法,引入低碳“转型”挂钩公司债券概念,旨在进一步发挥金融支持经济结构调整和产业转型升级作用(见表1)。

表1  目前“转型”债券的产品分类3

(二)市场实践

市场实践聚焦降碳减污,关注环境信息披露。在“可持续发展挂钩债券”方面,2022年共计发51只,发行利率区间在2.40%-6.50%,债券期限集中在2年-5年,合计规模683亿元,其中,普通企业发行人集中在能源电力、交通运输、建筑建材等高耗能、高碳排放行业4。在低碳“转型”挂钩债券方面,2022年共计发行19只,发行利率区间在2.60%-3.20%,债券期限集中在2年-5年,合计规模224亿元。发行人多集中在电力、建筑与工程、石油天然气等燃料行业。在环境绩效方面,已发行可持续发展挂钩债券和低碳转型挂钩债券一般会根据发行人自身战略发展和经营业务实际,选择具有紧密相关性,并且可被定量计算的关键环境绩效指标(KPI),指标数量通常为1-2个。

在交易所“转型”债券和银行间“转型”债券方面,2022年共计发行14只,发行利率区间在2.14%-4.00%,债券期限集中在2年-3年,合计规模76.3亿元。发行人集中在电力、石油天然气燃料、采掘、和化工行业。在环境绩效方面,现有“转型”债券主要关注节能和碳减排两个领域。(详见附件4)

(三)存在的主要问题

中国转型债券市场仍处于初级阶段,还面临以下主要问题。一是缺乏较完整的转型债券分类目录。目前国内没有出台明确的转型债券分类目录,对转型活动的界定尚不明确。人行2021年就钢铁、煤电、建筑建材和农业等四个领域开展了转型金融目录研究,未来我国仍需探索对其他转型领域的研究。二是转型债券缺乏统一的定义。目前交易所市场和银行间市场关于“转型”债券的定义不完全一致,且大多围绕气候领域,对由高环境影响向低环境影响的转型支持有待进一步加强。三是转型债券信息披露不规范。转型债券的信息披露不仅包含项目层面的转型信息还包含主体方面的转型信息,需要对转型绩效做出定性和定量的评价,这对转型债券的环境信息披露提出较大挑战。国内转型企业的相关信息披露仍有待持续完善。四是转型债券发行规模和产品种类都较小,对转型需求的市场支持力度还需进一步加强。

转型债券环境效益信息披露指标体系设计

构建转型债券信息披露指标体系,有助于明确转型目标的实现进程,也有助于转型活动获得足够且及时的金融支持。因此,需要构建转型债券环境效益指标,推动转型债券信息披露的标准化和数字化。

与普通的绿色金融等不同,转型债券既要披露项目和活动情况,又要披露主体情况;既包括绝对指标,也包括强度指标。

转型债券指标和绿色债券指标有一定差异。绿色债券指标包括降碳类、减污类、资源综合利用类、生态环保类、其他类,转型债券指标因不涉及生物多样性,故主要集中在降碳类、减污类、资源综合利用类这三大类。

转型债券指标按照规范性、兼容性、简洁性、完整性、针对性五大原则进行设计。

(一)项目与活动披露指标

项目和活动的信息披露更关注对环境产生的正面效益,不同转型项目和活动所披露的指标不同,课题组研究制订了针对不同项目与活动信息披露的相关指标,分为必选指标和可选指标。

必选指标均来自于中债绿色指标体系,可选指标部分来源于中债绿色指标体系,部分是根据相关政策文件和实际案例,研究选取的涉及转型项目与活动的环境效益指标。以下仅列示必选指标,具体可选指标详见附件1。

1.降碳类必选指标包括:碳减排量(温室气体减排类);节能量、替代化石能源量(节约能源类)。

2.减污类必选指标包括:二氧化硫削减量、氮氧化物削减量、颗粒物减排量(大气污染物防治类);化学需氧量削减量、氨氮削减量、总磷削减量、总氮削减量(水污染物防治类);固体废物处理量(固体废物处理类)。

3.资源综合利用类必选指标包括:节水量、水资源循环利用量(节约水资源类);固体废物循环利用量(固体废物循环利用类)。

(二)主体披露环境绩效指标

转型债券主体信息披露指标也区分为必选指标和可选指标。根据转型债券主体所在的行业及其特点,研究制订了针对不同领域的主体信息披露的相关指标。

与项目和活动类指标有所差异,主体披露的必选指标和可选指标有一部分来自于中债绿色指标体系,还有一部分考虑到转型主体的特点,结合具体实践案例,新增了能耗类、耗水类、温室气体排放类等体现转型过程的指标。以下仅列示必选指标,具体可选指标详见附件1。

1.降碳类必选指标包括:温室气体排放总量、温室气体排放强度、温室气体排放强度减少量(温室气体排放类);能源消耗总量、能源消耗强度、能源消耗强度减少量、清洁能源总量(能耗类)。

2.减污类必选指标包括:二氧化硫排放量、二氧化硫排放强度、二氧化硫排放强度减少量、氮氧化物排放量、氮氧化物排放强度、氮氧化物排放强度减少量、颗粒物排放量、颗粒物排放强度、颗粒物排放强度减少量(大气污染物排放类);化学需氧量排放量、化学需氧量排放强度、化学需氧量排放强度减少量、氨氮排放量、氨氮排放强度、氨氮排放强度减少量、总磷排放量、总磷排放强度、总磷排放强度减少量、总氮排放量、总氮排放强度、总氮排放强度减少量(水污染物排放类);固体废弃物排放量、固体废弃物排放强度、固体废弃物排放强度减少量(固体废弃物排放类)。

3.资源综合利用类必选指标包括:耗水总量、耗水强度、耗水强度减少量、水资源循环利用量(耗水类);固体废物利用量(资源利用类)。

推动转型金融下债券市场发展的方案及建议

为更好推动转型金融下债券市场发展,从发展方案和具体措施两方面提出建议。发展方案立足“深度”,主要聚焦转型债券环境效益信息披露以衡量债券转型效果和避免“漂绿”风险;具体措施立足“广度”,主要围绕转型债券发展的框架标准、环境信息披露实务、数据平台支撑、优惠政策支持、风险监管机制等方面推动转型债券健康发展。

中央结算公司在绿色债券的成熟经验可复制应用到转型债券上。中债绿色指标体系是我国市场上首个系统应用于债券环境效益信息披露的指标体系,为发行人完善信息披露提供了重要参考,企业标准已正式公开发布,目前正推进行业标准、地方标准的建设工作。在中债绿色指标体系基础上,中央结算公司创新构建全球首个绿债数据库,集中展示绿色债券募集资金投向绿色项目信息和环境效益数据,填补国内绿债环境效益测算的空白,为碳减排提供重要参考。通过开展转型指标体系研发和环境效益数据披露可为推动转型债券市场高质量发展提供有力支撑。

(一)发展方案

课题依托对转型债券环境效益信息披露指标的最新研究成果,抓住完善转型债券环境效益信息披露这个“牛鼻子”,重点研究转型债券信息披露内容、信息披露方式、信息披露主体,解决了“披露什么、怎么披露、谁来披露”的问题,研究提出了推动转型债券发展的 “123”方案。

完善一个数据库。通过优化完善目前的中债绿色债券环境效益信息数据库,在已有数据库基础上,构建开放共享的转型债券环境效益信息数据子库,集中汇集和展示转型债券的转型效果及环境贡献。依托中债绿色债券环境效益信息数据库,作为转型主体的信息展示平台,跟踪监督转型债券低碳转型效果。

构建两维度环境效益指标。转型债券环境效益信息披露指标分别为主体和项目活动两个维度,更加完整全面。主体环境效益信息主要结合该行业的转型技术路径,重点关注转型主体的改变过程量,包括总量、强度和减少量。项目活动重点关注募投项目和募集资金所产生的环境效益。

分三步走阶段性完善转型披露。通过设置三步走阶段提升转型债券环境效益信息披露水平。短期目标是选取代表性行业设计转型环境效益指标,形成规范化和标准化的转型信息披露模板。中期目标是根据转型金融支持目录搭建全行业的中债转型指标体系,研究构建转型信息披露完整度评价机制。长期目标是监管机构构建和完善转型债券长效监督和风险管理机制。根据转型主体信息披露跟踪评价转型效果,建立风险管理机制,确保转型主体符合行业技术路径和宏观政策要求(见图2)。

图2  推动转型金融下债券发展的“123”方案

(二)具体措施

1.构建转型金融框架,研究转型债券支持项目目录

建议监管部门推动转型金融顶层设计,完善转型金融框架。包括:明确转型金融原则,如总体减排目标、用于支持气候转型和环境改善的治理方针和技术路径等;支持金融机构和企业制定科学、可信、合理的短中长期的科学减碳目标、转型计划及投融资方案;建立企业及经济活动层面的分类目录及其相应的技术标准等。在转型金融框架基础上研究出台转型债券支持项目目录,对转型项目范围进行明确界定,以规范转型债券市场发展。参考碳减排支持工具对煤炭清洁再贷款的模式,研究探索相关资金模式对转型项目提供支持。对于转型项目既有项目的改造升级,同时补充新建项目的金融支持。

2.构建转型债券环境效益指标和信息披露标准

转型债券需要建立体现环境效益同时符合国内实际情况的转型债券信息披露标准。借鉴中债绿色指标体系,研究推出中债转型指标体系,实现转型指标的标准化和数字化,推动中债转型指标成为企业标准、行业标准和国际标准。转型债券与普通绿色债券不同,转型债券既要披露主体环境绩效指标,又要披露项目和活动披露指标;既要披露绝对指标,也要披露强度指标。转型债券信息披露标准建议明确信息披露时间、频次要求,构建转型主体信息披露模板和操作指引。在披露转型环境绩效指标的基础上,鼓励转型主体积极披露转型的目标和计划、资金使用以及信息披露报告。

3.推动转型债券发展,环境信息纳入中债绿色债券数据库

进一步丰富转型债券产品创新,积极稳妥推进转型债券多样化发展。碳排放权交易主体与转型主体高度相关,转型债券产品创新时应考虑碳排放数据因素。基于转型债券市场发展,将中债绿色债券环境效益信息数据库的经验复制推广到转型债券领域,完善中债绿色债券数据库。通过数据库实现对转型主体、转型目标、转型债券环境效益信息数据等进行采集,持续监测转型主体碳排放等环境效益信息的动态变化。积极探索XBRL等金融数字化技术在转型信息披露领域的应用,为转型主体提供更为高效便捷的信息服务。

4.对符合环境效益信息披露的转型债券提供政策支持

建议对符合环境效益信息披露的转型债券,将目前已有的绿色金融货币政策工具逐渐扩展至转型金融领域。建议将符合信息披露要求的转型债券纳入纳入货币政策操作的质押品池。逐步扩大碳减排支持工具的适用领域,将高碳行业符合转型要求的碳减排活动或项目纳入支持范围。建议通过财政税收政策引导企业加快转型,如加大对转型主体及其转型活动的财政补贴和税收减免扶持力度,出台转型债券贴息和政策奖励,加大对转型债券发行端与投资端的支持激励力度。在债券发行政策上,对钢铁等传统高碳行业、民营企业等发行主体做好政策支持和引导,拓宽转型债券发债主体,提升转型债券融资效率。对于积极研发低碳转型技术的企业,重点关注和科学评估项目转型效果,发挥企业债等债券品种对转型企业的融资支持力度。在债券监管政策上,建议将转型环境信息披露表现纳入发债主体的信用评价维度,积极激励转型主体完善信息披露。设立地方低碳转型引导基金,对转型活动给予政策性担保、贷款贴息、风险分担等支持措施。

5.建立转型过程长效监督和风险管理机制

建议转型主体向低碳或零碳转型,建立长效的监督及反馈机制。转型主体制定目标时需要与政策制度保持一致,结合我国双碳目标,制定转型主体自身的碳减排目标和规划,分阶段实现碳减排。转型主体在降碳过程中贯彻有序转型的理念,通过科学评估社会影响和经济影响,助力实现经济、社会和环境的可持续发展。建立转型监督机制,定期评估主体或项目的转型过程,对与转型路径指引偏离明显的主体及项目,应及时采取措施控制该企业或项目的风险敞口,包括收紧或冻结授信额度、增加风险缓释要求或逐步退出。基于转型债券环境效益信息数据库,深化转型债券的风险评估、风险定价及完备的风险防控机制,对转型效果是否符合转型目标进行判定,构建转型评价机制,实现对项目转型效果的动态监测评估。通过转型债券风险敞口和动态监测对转型主体的转型总体规划、分阶段目标和操作路径进行跟踪管理。

注:

1.Proposal for a DIRECTIVE OF THE EUROPEAN PARLIAMENT AND OF THE COUNCIL amending Directive 2013/34/EU, Directive 2004/109/EC, Directive 2006/43/EC and Regulation (EU) No 537/2014, as regards corporate sustainability reporting. https://eur-lex.europa.eu/legal-content/EN/TXT/?uri=CELEX:52021PC0189

2.《可持续金融信息披露条例》(SFDR)的实质性条款自2021年3月10日起生效,受其约束的金融市场参与者和财务顾问将需要从2021年3月10日起遵守其高标准、原则性的要求。欧盟分类法案颁布后, SFDR中的定期报告要求开始适用。

3.此表中的“转型”债券产品分类是根据交易商协会和交易所已发行的“转型”债券进行总结,与本课题的转型债券界定有所不同。

4.需要指出的是,2022年,中国建设银行发行“22建设银行绿色金融债01”,其中,借鉴了可持续发展挂钩理念,在债券发行条款中,内嵌了可持续发展挂钩指标设计。