新浪财经

英伟达、华为等巨头争相入局AI医药!这些上市公司布局相关业务

财联社APP

关注

财联社3月25日讯(编辑 旭日)人民日报今日刊发《人工智能产业化应用加速》文章称,近几年,国内外厂商纷纷加码巨量模型的投入与研发,让人工智能产业落地找到了新的方向,新药研发就受益于此。华为云盘古药物分子大模型,是由华为云联合中国科学院上海药物研究所共同训练而成的大模型,可以实现针对小分子药物全流程的人工智能辅助药物设计

英伟达官网3月22日显示,全球100多家医疗保健企业正在与NVIDIA就Clara模型合作 ,推动人工智能加速解决方案。Clara模型可以用于药物设计,通过不同AI生成分子,来完成蛋白质生成、分子生成与对接等任务,甚至可以预测蛋白质和分子的三维相互作用,从而优化药物在体内的作用方式。

本周的英伟达春季GTC大会上,其称将与三井物产株式会社(Mitsui)就Tokyo-1项目展开合作,旨在通过高分辨率分子动力学模拟和用于药物发现的生成式人工智能(AIGC)模型等技术,来提高日本制药实力。日本的制药公司和初创公司预计都可以参加Tokyo-1项目,三井物产子公司Xeureka将负责运营Tokyo-1,并在今年晚些时候正式上线这一项目。

另据媒体报道,百度文心一言首个落地医药行业的产品GBI-Bot于近日正式发布,这款医药垂类对话机器人,使用了百度灵医智惠在医疗健康行业的技术积累,实现了文心一言与GBI专业数据库的有机结合。

民生证券周超泽在2月27日研报中表示,过往的蛋白优化通常仅是对天然蛋白的“微调”,而深度学习创造的蛋白质则与天然蛋白大部分序列均不相同,OpenAI 技术有望成为蛋白药物发现领域的“颠覆者”

目前AI在医药领域的应用大致分为三个阶段,第一阶段是AI影像识别,运用计算机视觉、深度学习等人工智能技术,对内窥镜、钼靶、超声、CT、MRI、病理、眼底照相、OCT等各类医学影像进行学习训练,能够有效辅助医生诊断和重大疾病的早期筛查等任务。

第二阶段以AlphaFold为代表,使用蛋白质数据库中接近17万个不同的蛋白质结构,以及包含未知结构的蛋白序列数据库对AlphaFold进行训练。通过不断地迭代,AlphaFold系统学习到了基于氨基酸序列,精确预测蛋白结构的能力。

第三阶段以目前类“OpenAI”的语义识别系统(如ProGen),可以通过简单指令创造出自然界未有的结构。ProGen通过学习在给定原始序列中过去的氨基酸的情况下,预测下一个氨基酸的概率来迭代优化,没有明确的结构信息或成对协同进化假设。

随着数据互联互通建设的逐步完善以及认知智能技术的逐步成熟,AI医疗市场呈高增长态势,根据艾瑞咨询的数据,其市场规模在2025年有望达385亿元,2020-2025年CAGR达46%

具体到公司看,以人工智能医学影像、CDSS等为主的AI辅助医疗涉及的上市公司包括,嘉和美康、鹰瞳科技、医渡科技、中康控股、智云健康、爱尔眼科、卫宁健康、久远银海、科大讯飞等

此外,涉及新药筛选的上市公司包括药石科技、成都先导、维亚生物

而在第三阶段,随着AI技术快速发展以及谷歌,Meta为代表的互联网巨头开始进入AI制药领域,可大大缩短药物研发时间、降低研发成本并提高成功率

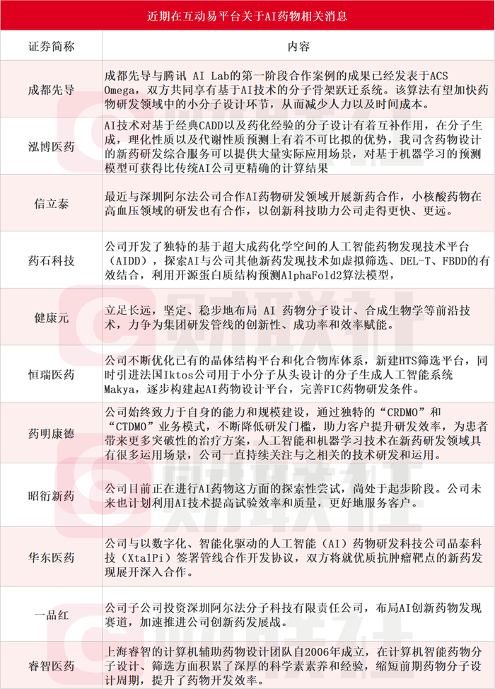
据财联社梳理,国内涉及的上市公司成都先导、泓博医药、信立泰、药石科技、健康元、恒瑞医药、药明康德、昭衍新药、华东医药、一品红和睿智医药近期在互动易回复AI药物相关进展,具体如下:

周超泽研报中指出,目前以类“OpenAI”蛋白质深度学习语言模型正逐步改变蛋白药物早期研发过程,关注AI辅助医疗行业公司,如嘉和美康和鹰瞳科技,早期AI新药筛选公司如药石科技、成都先导和维亚生物

值得注意的是,分析人士表示,首先,AI虽然能辅助制药的各个环节,但很多过程依旧需要“人力”决策。其次,在数据和模型层面,医疗数据尚未形成统一的统计标准,有价值的数据难以获取。同时,AI药物研发作为人工智能与医疗行业的交叉点,也面临着行业磨合的阵痛。AI制药发展看似火热,但也只是刚刚拉开了序幕。离真正吃到蛋糕,企业还有很长的路要走。

加载中...