新浪财经

云顶财说 | 叶钦华、黄世忠:交易造假型收入舞弊的手法及应对

云顶财说

关注

· 导读 ·

收入舞弊可进一步分为会计操纵和交易造假两种类型,交易造假型收入舞弊更具隐蔽性,更容易引发审计失败。本文以2010-2022年度55个交易造假型收入舞弊样本为基础,基于专家经验与异常特征聚类分类,首先将交易造假型收入舞弊划分为4种类型和9种具体手法,其次梳理和分析不同类型收入舞弊操纵手法的异常风险特征和应对举措,最后进行总结并提出降低交易造假型收入舞弊审计风险的三点建议。叶钦华博士和黄世忠教授撰写的这篇论文发表于《中国注册会计师》2023年第2期,是国家自然科学基金项目“基于利益相关者视角的财务舞弊识别及应用(72172135)和国家自然科学基金项目“制度变迁、审计团队流动的经济后果:基于执业风险变化视角”(72102204)的阶段性研究成果。

交易造假型收入舞弊的手法及应对

叶钦华,黄世忠

厦门天健咨询有限公司,厦门国家会计学院

2022年9月30日,财政部以正式文件的方式剑指财务舞弊识别,发布了《关于加大审计重点领域关注力度 控制审计风险 进一步有效识别财务舞弊的通知》(以下简称《通知》),列举11大财务舞弊易发高发领域,收入舞弊位列其中。我们对2010-2019年被中国证监会查处的104个财务舞弊样本进行了深入剖析,结果发现收入舞弊已成为财务舞弊的“重灾区”,占比高达68.14%(黄世忠等,2020)。收入舞弊可分为会计操纵和交易造假两种类型。会计操纵型收入舞弊主要表现为上市公司管理层通过选择对自身更有利的会计政策、估计和判断,提前确认收入以达到操纵业绩的目的。交易造假型收入舞弊主要表现为上市公司管理层虚构业务交易和虚增收入以达到操纵业绩的目的,最常见的做法是与关联方或隐性关联方、客户和供应商串通合谋虚构业务交易以及收入和成本。研究表明,随着商业模式的创新,财务舞弊呈现手段隐秘化、动机多样化、链条系统化的新趋势,特别是收入舞弊手法从过往的会计操纵型转向了交易造假型(黄世忠等,2022),由此给舞弊识别带来巨大的挑战,与收入舞弊相关的审计失败时有发生。

本文以2010-2022年度受到中国证监会处罚的 55家涉及交易造假型收入舞弊的上市公司样本(以下简称“样本公司”)为基础,经对样本公司异常特征的聚类分析和专业判断,按照实施造假的交易主体性质、与虚构收入相关的资金流动特点、虚构收入所涉及的报表项目分布以及协助虚构购销业务的交易主体性质(是否为关联方或隐性关联方,是否为真实客户)等维度,将交易造假型舞弊进一步划分为4种类型,总结出9种舞弊手法(如表1所示),并分析每种收入舞弊类型的典型操纵手法、异常信号特征和识别应对举措,以期对注册会计师降低交易造假型收入舞弊审计风险有所助益。

一、无资金流配合的交易造假型收入舞弊:操纵手法及识别应对

此类收入舞弊的显著特点是企业通过与关联方或隐性关联方实施收入舞弊,但未虚构资金回流。以新中基等交易造假类舞弊案为例(叶凡等,2018),该公司在长达六年(2006-2011年)的时间里,利用隐性关联方天津晟中与非关联的中转过账公司新疆豪客,连续多年虚构购销业务,虚增营业收入6.6亿元,但舞弊实施过程中既没有虚构物流(货物没有出仓),交易仅仅是仓单的转移,也没有虚构资金流,最终虚增收入对应的货物又由新中基子公司天津中辰“采购”(即“跨年度左右手对倒”),以实现前三年虚增收入与业绩、后三年核销资产端潜亏的“舞弊闭环”。

此类收入舞弊的典型操纵手法包括:(1)虚构购销业务;(2)虚增收入确认;(3)虚增流动资产科目。此类收入舞弊通常会导致高资产、高负债的异常报表特征,事后隐匿舞弊痕迹的典型操纵手法包括:销售退回;对虚增的流动资产项目洗大澡;或者将虚增的流动资产项目转移至长期资产再逐步消化,或者转移至货币资金加以掩盖。根据协助虚构购销业务的交易主体性质,我们将此类收入舞弊的舞弊手法及其异常特征划分为两类,如表2所示。

必须说明的是,舞弊手法往往存在迭代进阶的情况,并经历“舞弊实施-舞弊隐藏-舞弊转化”三个阶段,因此本文中不同舞弊手法的“异常特征”仅仅列示该手法的典型异常特征信号,实际案例中存在多个舞弊手法交织并存的可能,因此异常特征信号往往也更加多样。例如在抚顺特钢财务舞弊案例中,该公司通过“虚构存货”虚增利润,后续为了隐藏舞弊异常迹象,将“虚构存货”转移至难以核查的“在建工程”,而后再将“在建工程”进一步转为“固定资产”以继续弱化异常,从而使舞弊更为隐蔽。

针对无资金流配合的交易造假型收入舞弊,注册会计师除了实施舞弊动机分析等常规审计程序外,还应关注流动资产的质量及异常特征,并重点执行以下收入舞弊应对程序:(1)执行收入(或毛利率)与应收款项目的联动分析程序,检查是否存在相互背离或异常变动等情况;(2)执行收入(或毛利率)与存货项目联动异常分析程序,特别应关注毛利率和存货周转率的异常变动;(3)观察企业营运周期是否持续拉长,特别应关注是否存在“高资产、高负债”的异常特征;(4)结合工商、司法及公告信息,利用隐性关联关系排查智能工具(如“天健财判-财务智能预警系统”等)对重要交易对象(如前五大客户、前五大供应商、应收款项欠款前五名客户、预付款项大额交易对象等)执行隐性关联关系核查、异常特征核查等程序,识别未披露的关联方或疑似关联方;(5)针对特定年度“洗大澡”所涉及的资产项目,倒查以前年度是否存在收入舞弊。

二、体内资金体外回流的交易造假型收入舞弊:操纵手法及识别应对

此类收入舞弊的显著特点是企业实施收入舞弊的同时构造资金闭环。此类收入舞弊更具隐蔽性,更容易导致审计失败,会计师事务所和注册会计师应予以充分关注。以东方金钰为例(黄世忠等,2022),该公司在2016年~2018年半年报中累计虚增收入5.56亿元、虚增利润总额3.58亿元,该舞弊案的主要手法包括:虚构复杂的“隐性”关联方关系以及体内资金体外化的“一条龙造假”链条,一方面虚构其所控制的瑞丽市姐告宏宁珠宝有限公司与普某腊、保某、李某青、凤某、自某堵、张某梅等六名自然人名义客户之间的翡翠原石销售交易,另一方面通过瑞丽市姐告宏宁珠宝有限公司控制的19个银行账户,将东方金钰体内资金体外化转移,并完成虚构销售和采购交易资金流的闭环。

此类收入舞弊的典型操纵手法包括:(1)虚构购销业务;(2)虚增收入确认;(3)形成体外资金回流闭环;(4)事后通过减值等方式藏匿与收入舞弊相关的不实资产。此类收入舞弊通常会导致收入与资产类项目联动异常的报表特征,事后隐匿舞弊的典型操纵手法包括:对资产类项目洗大澡,或者将流动资产科目转移至长期资产科目再逐步核销,或者转至货币资金科目等虚构支出业务。

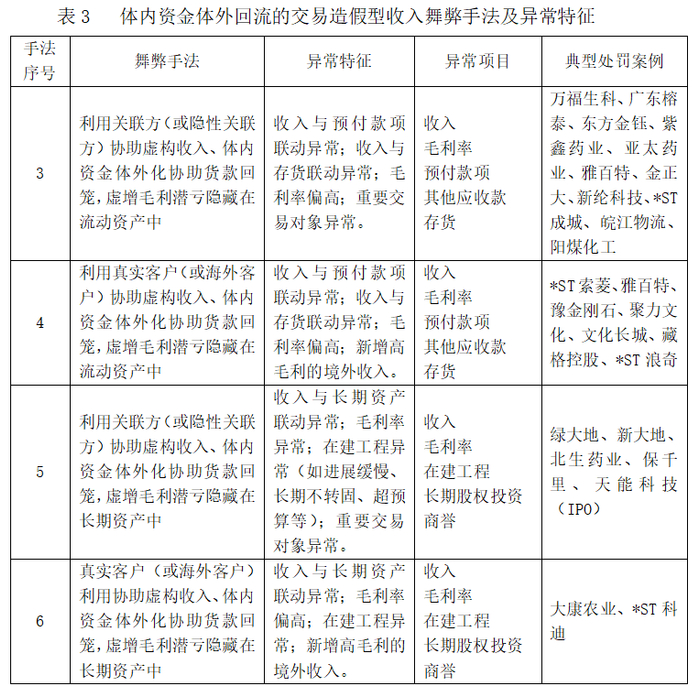
根据协助虚构购销业务的交易主体性质、按资金转出所涉及的不实资产(流动资产或长期资产),我们将此类收入舞弊的舞弊手法及其异常特征分为4类,如3所示。

针对体内资金体外回流的交易造假型收入舞弊,注册会计师除了执行常规审计程序外,还应增加长期资产潜亏核查与资金流异常核查程序,并重点执行以下收入舞弊应对程序:(1)执行收入(或毛利率)与流动资产科目(特别是存货和预付款项)联动异常分析程序;(2)执行收入(或毛利率)与长期资产项目(特别是在建工程、长期股权投资)联动异常分析程序;(3)结合工商、司法及公告信息,利用隐性关联关系排查智能工具对重要交易对象(如前五大客户、前五大供应商、应收款项欠款前五名客户、预付款项大额交易对象、被并购对象等)执行隐性关联关系核查、异常特征核查等程序,识别未披露的关联方或疑似关联方;(4)对在建工程明细项目进行核查,重点关注涉及预算异常、进度异常、改扩建异常、完工率异常,以及承建方异常等类型项目;(5)分析企业是否存在“洗大澡”的迹象特征,如对固定资产和长期股权投资计提巨额减值准备等,并通过这些资产的关联性分析,倒查以前年度是否存在收入舞弊。

三、伪造银行存款的交易造假型收入舞弊:操纵手法及识别应对

此类收入舞弊的显著特点是企业实施收入舞弊的同时,通过伪造银行存款虚构了资金流闭环。这种类型的收入舞弊,手段粗暴、行为恶劣,引发了不少重大的审计失败。康得新康美药业等恶性舞弊案留给我们的一个深刻教训是,过去容易审计和核查的被视为“眼见为实”的货币资金科目,如今反而变成掩盖舞弊的藏污纳垢之处(黄世忠等,2022)。2019年康美药业伪造、变造大额定期存单或银行对账单累计虚增收入近300亿元,2021年ST济堂使用虚假银行单据虚增存款,通过伪造业务凭证累计虚增收入211亿元等舞弊案及其引发的审计失败,理应为注册会计师防范此类收入舞弊的审计风险敲响警钟。

此类收入舞弊的典型操纵手法包括:(1)虚构购销业务;(2)虚增收入确认;(3)伪造银行存款、虚构资金回流形成闭环;(4)利用债务融资、定增等获取增量资金维持现金流。此类收入舞弊事后容易产生“存贷双高”的异常报表特征,最终因债券违约或现金分红困难等爆雷。根据协助虚构购销业务的交易主体性质,我们将此类舞弊的手法和异常特征细化为两类,表4所示。

针对伪造银行存款的交易造假型收入舞弊,注册会计师除了执行常规审计程序外,还应增加执行货币资金舞弊风险应对程序:(1)识别是否出现“存贷双高”的异常特征,通过“利息收益率”分析利息收入和财务费用的合理性,关注存款规模与利息收入是否匹配;(2)特别关注其是否存在未披露的货币资金受限情况,例如与银行签订抽屉协议、质押存单放款给大股东或关联方、集团财务公司等;(3)联动分析控股股东股权是否存在高质押率的异常特征,重点核查其与关联方、非关联方或隐性关联方相关的货币资金流向、担保情况。如控股股东可能通过与关联方从事缺乏商业实质的购销业务来掩盖资金占用,此时应全力获取有助于对交易合理性和正当性做出判断的支持性证据;(4)对于涉及募集资金的上市公司,定向募集资金一般具有指定的用途,应关注和核查其募集资金去向与投资项目进度,对一些屡屡变更募集资金用途的上市公司应保持高度的职业怀疑;(5)识别预付账款、应收款项或其他应收款等相关科目的异常增长特征,需要重点关注这些事项的商业合理性,并核查资金去向、收款方背景等内容。从舞弊手法看,上市公司可能通过这种方式向外转出资金,或者形成控股股东的资金占用,应注意货币资金与这些科目的同步变动情况。

四、利用并购调节业绩的造假型收入舞弊:操纵手法及识别应对

此类收入舞弊的特点是舞弊主体从上市公司或母公司转移到被并购子公司,加大了舞弊识别的难度,审计失败风险也因此加大。以航天通信等典型舞弊样本为例(黄世忠等,2022),航天通信所并购子公司智慧海派在2016-2018年通过虚构购销、研发业务虚增收入69.02亿元、虚增利润25.74亿元,通过虚增海外委托加工销售业务虚增收入及利润4.04亿元,且未披露3.68亿美元的关联担保事项。具体手法描述如表5所示。

分部报告信息披露极其受限,这种舞弊手法非常隐蔽、通常较难触发联动指标异常,识别难度非常大,需要引入更多非财务数据方能识别。注册会计师可考虑借助于智能辅助系统或工具执行如下特殊程序:(1)深度挖掘分部报告信息,特别是年报及附注中关于营业收入、营业成本中分行业、分产品的数据,将并购业务板块对应的毛利率指标进行横向比对,以核实其业绩增长是否符合行业特点及商业实质;(2)深度挖掘涉及业绩承诺的被并购子公司相关关键业务指标(如业绩承诺净利润、业绩承诺期间重要子公司实际完成净利润等),核实是否存在业绩承诺精准达标的异常迹象;(3)结合工商、司法、新闻舆情等公开大数据,进一步核实上市公司及其控股股东、被并购方等利益相关者与被并购方的重要客户、供应商之间是否存在隐性关联关系,以判断被并购方收入及业绩的真实性。(4)关注是否存在操纵合并范围实施舞弊的情形,如通过协议安排将重大亏损被并购主体人为调整不纳入合并范围等;(5)注册会计师在并购完成后续年度应将商誉减值作为关键审计事项,一旦发现业绩对赌精准达标或对赌期满业绩爆雷迹象,应“回头看”之前审计年度是否存在财务舞弊。这种“回头看”是注册会计师发现财务舞弊的好机会,不应轻易错失;(6)注册会计师具有现场获取或核验企业私有信息的优势和条件,应从内部控制视角,进一步测试与财务报告相关的内部控制在设计与执行层面的有效性。必要时应走访重要客户供应商、比对关键表单的签字笔迹、访谈厂区保安等基层员工、核实重要资金账户银行U盾密钥保管人等特殊程序,延伸核查至外部交易环节,以收集可能指向收入舞弊的重要证据。

五、总结与启示

科学研究就是分类的艺术,对任何事物或对象恰如其分的分类、事物的规律性特征就呼之欲出1。本文基于2010-2022年度55个交易造假型收入舞弊样本,对其舞弊手段和舞弊手法进行分类。这种分类一是有助于捕捉到不同手法下的舞弊实施路径、舞弊实施所衍生的异常风险信号,并拟定有效舞弊识别规则,二是有助于将不同舞弊风险信号与不同舞弊手法进行映射与串联,构建“点-线-面”的财务舞弊识别与推定体系,即从解决“有没有舞弊可能”(概率推定)往“像不像某类舞弊手法”(手法推定)进行递进,便于实务中对财务舞弊事前识别与认定。

当然,只要舞弊动机及舞弊收益足够大,财务舞弊将会持续且迭代。财务舞弊存在多样性与变化性特点决定了不存在一劳永逸的财务舞弊识别模型,因此本文所初步尝试构建的交易造假型收入舞弊分类体系以及手段剖析,亦是从多样和变化的表征现象中提炼稳定的、通识的部分手段、手法及特征进行描述。后续,我们拟参照“交易造假型收入舞弊”分类方法及逻辑,持续对其他类财务舞弊开展舞弊手法与特征描述研究,期望为财务舞弊事前识别模型构建、模型应用及舞弊手段认定提供有益参考。

本文的分析带来三点启示。

1.《通知》提出三大应对举措切中交易造假型收入舞弊的要害。针对虚增或隐瞒收入舞弊风险,《通知》要求会计师事务所和注册会计师:(1)严格执行针对收入的分析程序,关注报告期毛利率明显偏高或毛利率波动较大、经营活动现金流量与收入不匹配等情况;(2)借助分析工具、加强对收入财务数据与业务运营数据的多维度分析,有效识别异常情况;(3)综合运用函证、走访、实地调查等方法,关注商业背景的真实性、资金资产交易的真实性、销售模式的合理性和交易价格的公允性等,识别是否存在虚构交易或进行显失公允的情况,必要时,延伸验证相关交易的真实性(财政部,2022)。《通知》提出的这三大应对举措切中交易造假型收入舞弊的要害。我们认为,会计师事务所和注册会计师若严格按照《通知》的要去采取上述应对举措,可在很大程度上避免发生审计失败,大幅降低交易造假型收入舞弊的审计风险。更重要的是,2023年2月中办、国办印发了《关于进一步加强财会监督工作的意见》,将虚构经济业务、财务数据造假作为财会监督的重点领域之一,会计师事务所和注册会计师按照《通知》要求,切实采取上述三大应对举措以抑制交易造假型收入舞弊,既是贯彻落实中办、国办《意见》的内在要求,也是中介机构加强财会监督的职责所在。

2.诉诸非常规的核查方法是识别交易造假型收入舞弊的关键。我们将开发的五维度财务舞弊识别模型用于分析2019-2021年度不含金融业的A股上市公司财报的可信度,发现2021年度高达1304家上市公司的财报可信度为低,其中财务税务维度(包括营业收入、毛利率、减值计提、货币资金和其他项目等异常信息)所触发的异常特征占比为26.6%,而行业业务维度(包括行业特征和业务特征异常信号)、公司治理维度(舞弊动机、审计司法预警、并购投资行为和公司行为等异常信号)、内部控制维度(交易对象、监管预警、媒体预警等异常信号)和数字特征维度(包括财务数据和业务数据分布等异常信号)触发的异常特征高达73.4%(叶钦华等,2022)。这一研究发现表明,常规审计程序在识别交易造假型收入舞弊方面效果不彰,利用非常规的核查方法才是识别交易造假型收入舞弊的关键。例如,利用大数据技术核查上市公司交易对手的真实性和合理性,如关联方、客户、供应商的成立时间、业务规模、注册资本、社保人数与其向上市公司购买的产品和服务金额明显不匹配,又如客户、供应商与上市公司拥有相同人物关系(相同董监高、相同股东或历史股东等)、拥有相同联系方式(相同注册地址、相同联系人、相同邮箱等)等等隐性关联关系,都可能说明上市公司存在交易造假型收入舞弊。

   3.明确配合造假的法律责任是抑制交易造假型收入舞弊的根本。不同于会计操纵型收入舞弊,交易造假型收入舞弊除了通过关联方或隐性关联方配合外,也需要客户、供应商机构的密切配合。按照《中国注册会计师审计准则第1312号---函证》和《中国注册会计师审计准则第1142号---财务报表审计中与舞弊相关的责任》的要求,对于上市公司营业收入和营业成本的真实性,注册会计师除了查阅销售合同和现金流量外,一般还须通过函证等审计程序,审查与关联方、客户和供应商的交易真实性以及大额往来款以及应收应付账款余额的准确性。在缺乏审计外调权的情况下,函证是注册会计师核实营业收入和营业成本的最重要审计程序之一。函证这种审计程序的有效性,显然与关联方、客户和供应商的诚信有关。如果关联方、客户和供应商蓄意向注册会计师提供与函证相关的虚假文件资料,就会导致审计失败而未能发现上市公司的收入舞弊。本文提及的众多上市公司交易造假型收入舞弊之所以得逞,说明关联方、客户和供应商配合造假、通同舞弊已不是个别现象。但迄今为止,极少有配合造假的关联方、客户和供应商受到法律的惩处。注册会计师对上市公司的财务报表进行审计具有法定审计的性质,是维护社会主义市场经济秩序的重要工作。关联方、客户和供应商配合上市公司造假蓄意提供虚假文件资料,既是妨碍注册会计师履行法定职责的行为,也是破坏社会主义市场经济秩序的行为。除了需要承担民事责任外,还必须承担相应的法律责任(包括刑事责任)。唯有如此,才能从根本上对配合上市公司财务造假的单位形成法律震慑,才能还资本市场信息披露河清海晏,才能为注册会计师防范审计失败提供必要的制度基础和执业环境。为此,建议通过修法或释法的方式,明确关联方、客户和供应商配合上市公司实施财务舞弊的法律责任。可供选择的做法包括:(1)明确关联方、客户和供应商为了配合上市公司财务造假蓄意向注册会计师提供虚假文件资料应当承担《中华人民共和国刑法》第二百二十九条所规定的提供虚假证明文件的法律责任;(2)修改《中华人民共和国注册会计师法》,增加相应的条款,明确蓄意向注册会计师提供虚假文件资料妨碍其执行法定审计工作的关联方、客户和供应商应当承担的法律责任;(3)最高人民法院以司法解释的方式,明确关联方、客户和供应商配合上市公司财务造假向注册会计师提供虚假文件资料的法律责任。

1.摘自《被幸运垂青的人—记厦门大学会计系教授刘峰》.财务与会计.2019年第2期

主要参考文献

1.黄世忠、叶钦华、徐珊、叶凡. 2010-2019年中国上市公司财务舞弊分析[J]. 财会月刊. 2020(14):153-160.

2.黄世忠、叶钦华、叶凡、徐珊. 财务舞弊识别与审计失败防范[M].北京,中国财政经济出版社.2020.

3.叶凡、叶钦华.舞弊研究方法探讨:结合业务逻辑“复盘”新中基案例[EB/OL].云顶财说.2018.

4.财政部. 关于加大审计重点领域关注力度控制审计风险进一步有效识别财务舞弊的通知[EB/OL]. www.mof.gov.cn. 2022.

5.叶钦华、黄世忠、徐珊、叶凡. 2019-2021年上市公司财报可信度分析[J].财会月刊.2022(17):17-23.

加载中...