新浪财经

松脱铆钉可能被误吞,宜家召回2419件钓鱼游戏玩具

北京日报

关注

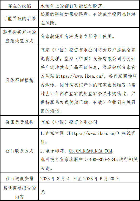
宜家(中国)投资有限公司2023年3月21日至2023年6月20日召回2022年10月至2023年3月生产的“BLAVINGAD布洛凡格钓鱼游戏”玩具,涉及2419件。

召回原因

木制件上的铆钉可能松动脱落。松脱的铆钉如果被误吞,有造成呼吸困难的潜在风险。

召回措施

消费者立即停止使用。宜家(中国)投资有限公司将为客户提供全额退货处理。宜家(中国)投资有限公司将公开并广泛地发布产品召回信息,渠道包括宜家官方网站https://www.ikea.cn/,各宜家商场店内沟通,同时购买该产品的宜家会员顾客(需过去五年内在宜家使用宜家会员卡购物过,并保持联系方式仍然正确、有效)会收到有关召回的短信。

召回联系方式

1.宜家官网(https://www.ikea.cn/)在线客服;

2.电子邮箱:CS.CNIKEA@IKEA.COM;也可拨打宜家客服中心400-800-2345进行相关咨询。

加载中...