新浪财经

【行业研究】复盘日本发展路径,挖掘本土潜力企业—机床产业深度专题

市场资讯 2023.03.21 07:00

邹    刚兴业研究分析师

郑仁福   兴业研究总裁助理

一、日本机床:发展后来居上,实力全球领先

1.1 日本是全球机床强国:市场份额高、产品附加值高

日本机床产值规模大、产品附加值高。目前全球机床生产大国主要包括中国、日本、德国、美国。我国虽然产值规模大,但以中低端居多。而日本则不仅产业规模大,而且还以中高档机床为主,规模和高附加值兼具,是实力最强的机床大国。2021年,日本金属切削产值达到76.82亿欧元,全球占比16%。

日本机床高端占比高、半数以上用于出口。从全球机床企业排名来看,前十名有五家是日本品牌。从产品均价来看,日本数控机床均价达到74.06万元/台,作为对比,我国数控机床出口均价仅为12.37万元/台。从产品流向来看,日本机床70%以上用于出口,实现全球化发展。

日本是我国最大的机床进口来源国。2021年我国金属加工机床进口额达到74.6亿美元。其中,自日本进口达到28.8亿美元,占比为38%。

1.2 日本机床发展历程:后来居上,引领数控发展

全球机床产业经历了数次转移。现代机床起源于英国,1774年威尔金森发明的炮筒镗床被认为是世界上第一台真正意义上的机床。19世纪,伴随着军工和汽车工业的发展,美国开始成为机床产业发展的主导者,并在1952年开发出第一台数控机床。而伴随着二战后经济的快速崛起,日本逐渐超越美国,成为全球机床第一大国。

日本机床也是靠技术引进起步,最终在1982年实现赶超。五十年代,日本积极引入美国、德国以及法国的机床技术。并在此基础上,进一步通过迭代改进,最终在1982年实现37.45亿美元的产值,完成对美国的赶超,成为全球机床第一大国。

二、日本机床崛起、赶超的成功经验

政策的鼓励与扶持,营造良好的产业环境。七十年代,日本政府通过系列法规(机振法、机电法等),扶持和鼓励机床产业发展。具体措施包括鼓励企业大规模更新设备、对先进机床和关键零部件的攻关,以及其他税率优惠、贷款优惠等。

零部件和整机协同攻关,全面提升产业竞争力。关键零部件对于机床性能和品质具有决定性影响,尤其是数控系统等。产业链协同攻关模式下,日本成长起来一批优质的零部件企业,如发那科(数控系统)、NSK(轴承、丝杠)等,优质零部件又反过来促进机床整机产品性能提升。

积极拥抱新技术,打造高效高精度机床,成为数控机床代表。日本机床在技术发展上可以分为三大阶段:第一阶段(1889~1955年),主要生产手动普通机床。第二阶段(1956~1976年),主要是结合制造业生产各种大量的高效自动化机床、自动线。第三阶段(1977~2011年),主要生产中小型自动化数控机床。期间,数控机床的发展成为关键,通过打造高效率、高精度、高可靠性的产品,日本机床市场竞争力大幅提升,并且孵化出在全球占据主导低位的数控系统供应商发那科。

拥抱本国优势产业,借力发展。在产品和市场战略上,相对于美国面对航空航天和军工市场的大型、高端机床,日本结合本国汽车产业优势,推出价格相对便宜、且具备多工序复合加工能力的中小型数控机床,成功把握日本汽车产业腾飞的机遇。具体数据来看,汽车工业订货额从1970年的532亿日元提升至1990年的1983亿日元。

三、对我国机床国产化和高端化发展的启示

3.1 我国机床发展现状:产值规模大,但以中低端为主

产品以中低端为主,高端依赖进口。作为制造业大国,我国机床的产量和消费量全球占比分别达到30%和36%,2019年我国机床消费额和产值分别为223亿美元和194亿美元。产销规模均较大的同时,消费量和生产量的差异也显示我国对于进口机床有较高依赖,尤其是在高端数控机床方面。

大型企业少,中小型企业居多,行业影响力弱。从企业规模来看,我国机床企业以中小型为主,上市公司收入规模多处于20亿元上下。相对于国际头部机床企业数百亿的营收,规模明显偏小,对于市场影响力和对产业链的带动能力自然也更弱。

核心零部件国产化率低。机床主要零部件包括数控系统、主轴、丝杠等。但我国在上述零件领域差距还较为明显,对进口零部件的依赖度较高。再加上我国机床企业规模相对较小,对于大型外资零部件企业的溢价能力相对较弱,更难以获得定制化产品,盈利能力受到限制的同时,产品也更多是从系统集成层面进行创新。

高端化和国产化是我国机床企业的主要机会,产品均价和市场份额是关键观察指标。虽然我国机床消费量尚有提升空间,但数量规模的天花板已经逐步显现,并且易受到宏观经济影响,各年需求的波动性较大。但从结构角度,不论是市场份额还是产品的均价,均有明显提升空间。从市场份额来看,我国中档数控机床国产化率不到70%,高档更不到10%。产品均价方面,上市企业数控机床均价多位于20~40万元区间,而进口机床均价则接近180万。

3.2 借鉴日本产业经验,探索国产化和高端化路径

3.2.1 加大政策扶持力度,尤其是上下游协同方面

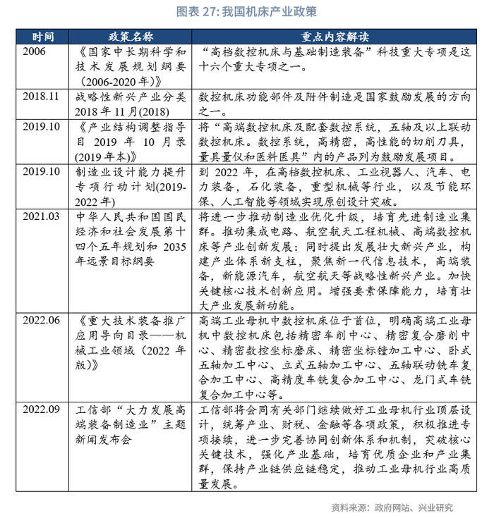
数控机床一直是我国政府高度关注和重点扶持的产业。2007年启动实施的十六个国家科技重大专项中,数控机床列为第四大专项,即“高档数控机床与基础制造装备”专项。此后,政策还从鼓励产业发展、提供财税补贴、搭建协同攻关平台、鼓励首台套示范应用等角度对机床产业的发展进行支持。但相对于新能源领域补贴政策的立竿见影,机床政策见效相对较慢,继续以专项的形式支持整机和零部件协同、整机和制造企业协同是关键。

3.2.2 把握我国优势制造业崛起的机遇

汽车产业是日本机床发展的关键驱动力之一,而我国以新能源汽车为代表的高端制造崛起,也创造了相似的机遇。机床企业应当把握优势产业崛起的市场机遇。以新能源汽车为例,产能快速扩张的同时,对于机床提出新需求,更加重视对电池壳体、电机壳体等薄壳铝合金结构件的高效加工,为我国机床发展提供了快速增长的蓝海市场。对于国产机床而言,虽然在技术领域尚有差距,但通过集成创新、定制化服务等方式,能够争取更多市场份额,并带动技术实力提升。以创世纪海天精工为代表的企业已将开始把握市场机遇,针对新能源汽车的三电系统,推出专用机床。而对于自主可控更加重视的航空航天领域,则为国产高档数控机床提供了宝贵的市场需求和迭代改进的机会,以科德数控为例,航空航天市场贡献超过40%的收入。

3.2.3 重视零部件国产化,产业链协同攻关

零部件是产业发展的基础,国产化和产业链协同至关重要。优质的零部件是机床性能的保障,但也正是我国短板所在,不仅限制机床企业盈利能力,更限制机床的差异化空间(进口数控系统相对封闭,自定义空间有限)。而对于零部件企业,在缺少终端应用和采购支持的情况下,发展也面临缺少研发资金、缺少进入关键应用场景等挑战。目前,国内头部机床企业高度重视零部件国产化问题,纷纷通过自研或者战略合作的形式,引入国产零部件。具体产品方面,目前机床企业更多在电主轴、丝杠和转台环节自制,最关键的数控系统自制率最低,但目前诸多机床企业加大了和国产数控系统的合作,数控系统国产化也在推进中。

四、总结以及风险提示

日本机床产业发展历程具有借鉴意义。机床产业起源于英国,发展于美国,而日本则后来居上,实现赶超,一度成为全球机床第一大国。政策扶持、积极拥抱新技术(数控技术)、产业链协同攻关(核心零部件自主、应用场景)、借势本国优势产业等,则是日本机床发展最为关键的因素。

对于我国机床产业发展的启示。我国机床产业大而不强,面临高端产品竞争力薄弱、核心零部件国产化率低等挑战。借鉴日本机床产业发展,政策对于国产机床应用市场和技术攻关的扶持、围绕我国优势的新能源汽车和航空航天等打造差异化产品、以及提升零部件国产化率,将是我国机床产业发展的关键。

从企业维度,结合我国机床产业的升级路径,优质机床企业特征如下:1)在3C、新能源、航空航天等我国优势领域具备差异化竞争能力,市场份额靠前;2)具备核心零部件的自主开发能力,包括自制和战略合作等方式。而对于核心零部件企业,与头部机床企业合作较多,应用场景渗透深入的企业,将成为国产替代的主力军。

风险提示:1)短期市场波动风险,机床购置需求受短期经济环境影响较大,有一定波动性;2)原材料价格波动风险,上游材料价格影响因素较多,机床环节议价能力有限,盈利能力可能受到原材料价格波动影响;3)竞争加剧风险,随着国内品牌的发展壮大,企业之间竞争可能更加激烈。

加载中...