新浪财经

网传的10万元优惠是真的有吗?探访成都车市真实行情,优惠对比一览

红星新闻

关注

由湖北雪铁龙C6引发的汽车行业价格战,正悄然从湖北向全国蔓延。看似平静的成都汽车市场也暗流涌动。

“是不是汽车大幅降价了?现在是不是买车的好时机、可以捡大漏?”最近,在漫天的大幅降价信息中,车市的热度被拉到了近年来的新高度,几乎每天都有消费者向红星新闻打听关于汽车降价的相关消息。

那成都市场的情况是否如网上传言的一样,大部分品牌相比之前都有巨幅优惠呢?近日,红星新闻记者采访了部分汽车品牌和成都多家4S店,为近期打算购车的消费者提供更准确的本地市场行情。

成都市场豪华品牌:

优惠略有增加,但未现巨幅优惠

3月15日,红星新闻记者在东门一家老牌奥迪4S店内采访时,发现店内并没有出现想象中的热销景象,仅有几组客户在看车。

“十几万买A4L?20多万买A6L?怎么可能。网上关于奥迪的降价幅度完全没有可信度,虽然3月的优惠幅度相比前两个月确实有所增加,但根据车型不同,也就多1-2个点优惠,和大家的预期差距很大,所以同比销量并无明显增加。”这家店的市场总监告诉记者,近段时间市场热度确实高,“以前店上做直播时,直播间一般就一百人左右,这段时间常有上千人同时在线;以前网上留资也就几条,现在可以收集几十条。我们也想趁这个风口冲一波销量,所以加大了优惠幅度。”不过,尽管优惠增加了,但网上这波热度并没有转换成到店客流和实际成交,在得知实际的终端价格后,大部分消费者选择继续观望,“估计不少人会等到5、6月份再下手。”另一家奥迪店也表示,目前市场上的价格稍微有些乱,上周末的销量还没前一周好,观望的客户还是比较多。

“奔驰降价10万的消息是谣言,很多官媒已辟谣。成都市场的行情一直比较稳定,特别是燃油车,没有出现过大起大落,目前的优惠幅度相比之前是略有增加,因为3月是一季度的冲量月,所以优惠增加几千元也是正常的市场行情,但对销量的影响并不明显。”位于成都西门的这家奔驰4S店一直都拥有较高的到店人流,但这波网络热度带来的也仅仅是网上咨询量、直播间留资量的增加,“当咨询了解到的价格与预期差距过大,这些网上咨询的客户也不会到店。”店内市场部负责人认为,近期算是上半年的一个购车好时机,特别是3月最后两周,经销商为了冲量自然会抓住这一波行情,释放更多福利。不过,也有特例,比如即将上新款的GLC,现款车型的优惠相比之前已大幅收缩,“目前仅有3万元左右优惠,几乎只有之前的一半,因为车源已经很少。”而且,从4月1日起,奔驰将全面上调指导价,对消费者而言也意味着优惠减少。

再看看同样被传出有大幅优惠的宝马,记者在4S店了解到,宝马近期的优惠与之前相比也没有太大的波动,根据车型,有几千到一万元的浮动,“网上咨询的人明显增加了很多,但截至目前,销量表现和上个月差不多。”一家宝马4S店的销售人员告诉记者,“问的多,买的少,不少客户到店就直接问是否有大幅优惠,在得知不可能做到网传的优惠后,不少人选择继续观望。对于近期想捡漏的朋友,有一款车型确实值得关注,那就是即将换代的BMW X1,现款车型目前正在清库,原价27.98万的入门车型,优惠可以做到10万元,但库存已不多。”

有人认为,本次传出大幅降价的消息,与我国的机动车排放标准切换有很大原因,但记者在实际采访中了解到,这仅是原因之一,但绝对不是主因。比起国五切换国六来说,这次变化没有那么剧烈,而且不少地区实际早就已经切换为国六B,所以大部分车企实际早已切换,所备的安全库存也都符合国六B标准。据了解,奔驰、奥迪,目前老款车型库存并不多,大多车型已经切换成国六B标准,而宝马在售的也几乎都已是国六B车型,所以影响很小。

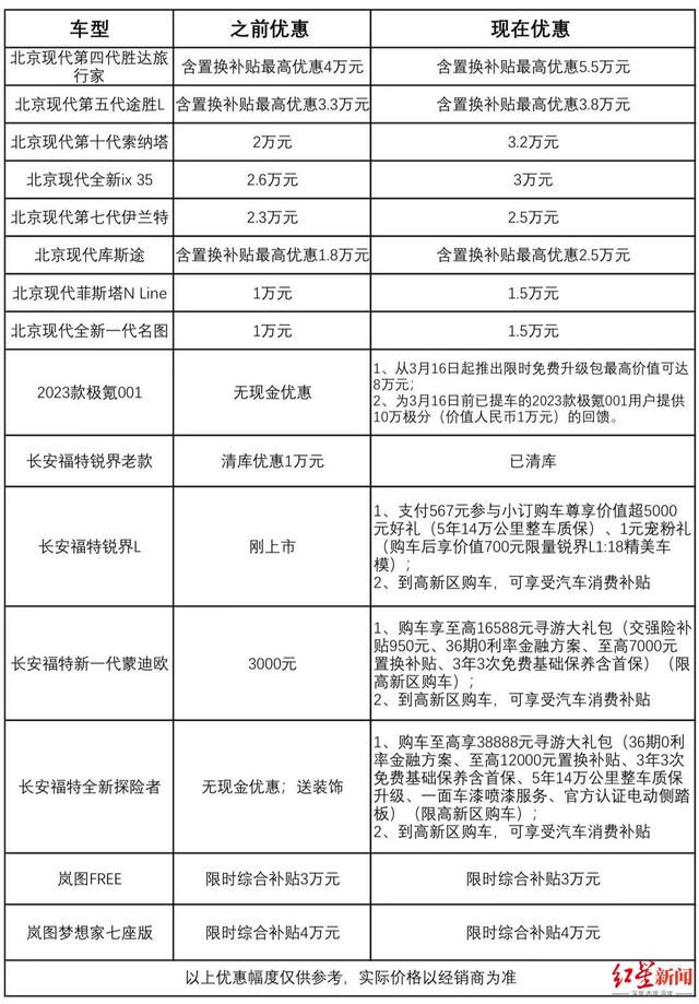
成都市场部分豪华品牌4S店的优惠行情

自主、合资品牌:终端优惠有升有降

城南一家福特经销商告诉记者,他们目前的销售政策和以前一样,探险者价格依然坚挺,会送一些装饰。只有锐界老款车型因为面临锐界L混动新车即将上市而有一些更多的清库优惠。

城东一家汽车集团表示,他们旗下经营着多个汽车品牌,不仅没有降价,反而在此前优惠基础上小幅回收几个点。成都西南一家别克4S店也表示,尽管最近消费者观望情绪很浓,但他们也没有降价,目前的优惠和此前优惠一样。

龙潭工业园一家合资品牌销售负责人告诉记者,从湖北蔓延出来的这波降价潮,也给到厂家和经销商不小的压力。为了拉动销量,近期厂家的确给到经销商一些补助,加上经销商自己的让利,终端部分车辆的确有2000-10000元不等的优惠,主要是针对国六A的车型,但也有少量国六B的车型。但这波降价,对经销商而言,无异于加大了经销商的亏损幅度。

汽车厂家:

有的限时跟进 有的不愿轻易跟风

对于此次降价,记者还采访了吉利、极氪、岚图、福特、北京现代等多个汽车品牌。

北京现代表示,这次价格战其实有很多前置条件,除了大多是库存车、必须全款买车,且有些补贴力度只集中在一两款车型。北京现代将通过厂家直补、经销商让利和现金钜惠应战,截止3月31日,至高补贴55000元,车型涉及第四代胜达旅行家、第五代途胜L、全新ix35、第七代伊兰特等八款车型。

吉利汽车则分析,此次降价潮是受到政策、企业、市场等多方面综合因素影响,比如:国六B标准切换、补贴退坡等政策因素,企业内部战略调整致产品市场策略调整,也有市场需求放缓、市场竞争激烈、新能源汽车上行等带来的高库存压力。吉利汽车表示,只有在价格优势的基础上,打赢技术战、品质战、服务战和道德战,企业才能可持续发展。

极氪汽车明确回应,不会跟风降价,“要想可持续发展,各方都得获益,唯有坚持高价值的产品和服务,才能让消费者、渠道商、供应商,甚至竞争对手从中受益,产业链上下游才能协作,共同推动市场的繁荣。否则,疯狂的价格战将扰乱整个行业发展秩序。”

成都市场部分自主、合资品牌4S店的优惠行情

红星新闻记者 张煜 刘爱妮

加载中...