【干货】中国聚氨酯行业产业链全景梳理及区域热力地图
前瞻网
转自:前瞻产业研究院
行业主要上市公司:主要有华峰化学(002064.SZ)、万华化学(600309.SH)、高盟新材(300200.SZ)、泰和新材(002254.SZ)、东方材料(603110.SH)、美思德(603041.SH)、汇得科技(603192.SH)等
本文核心数据:核心业务收入、产销量、毛利率
聚氨酯产业链全景梳理:中游产品类型丰富
从上游原材料来看,可分为异氰酸酯类(包括MDI、TDI等,又称作“黑料”)、聚酯多元醇与聚醚多元醇类(包括PO、PTMEG、PPG等,又称作“白料”)和助溶剂类(如DMF、甲乙酮以及稳定剂、阻燃剂等)。
聚氨酯中游主要包括两个体系:泡沫体系和CASE体系。泡沫体系主要包括聚氨酯硬泡与软泡,硬泡主要用于屋墙面保温防水喷涂泡沫、管道保温材料等,软泡主要包括家具与交通工具各种垫材;CASE体系主要是用来生产涂料、胶黏剂、封闭剂和弹性体。下游包括应用于家具、家电、建筑节能材料等领域。
聚氨酯行业的上游为主要企业有万华化学、沧州大化等异氰酸酯类生产企业,以及隆化新材等多元醇类企业等;中游为聚氨酯制造企业,代表企业包括万华化学、华峰化学、美瑞新材等;下游为包括北新建材、华利集团等上市企业。
聚氨酯产业链区域热力地图:环渤海地区企业集聚
根据企查猫查询数据显示,目前中国聚氨酯注册企业主要分布在河北省。其次为山东、江苏等沿海城市;广东省的聚氨酯企业数量亦较多。
注:颜色越深代表企业数量越多;数据截至2023年3月2日。
从聚氨酯产业上市公司的地区分布来看,山东聚氨酯产业的上市企业数量最多,其中不乏万华化学(600309.SH)、美瑞新材(300848.SZ)、泰和新材(002254.SZ)等中游环节优势企业。上海和浙江两地的聚氨酯产业的上市企业数量亦较多,前者有汇得科技(603192.SH)、康达新材(002669.SZ)等中游环节优势企业,后者有华峰化学(002064.SZ)、吉华集团(603980.SH)等中游上市企业。
注:颜色越深代表数量越多。
聚氨酯代表性企业经营情况:行业整体毛利率水平有待提升
有关聚氨酯业务的业绩情况,2022年上半年,万华化学(600309.SH)的核心业务营收最高,超100亿元;华峰化学(002064.SZ)的毛利水平较高,最高超过27%,但行业整体毛利水平一般。
2021年,产销规模以华峰化学(002064.SZ)和万华化学(600309.SH)较高;研发投入强度高盟新材(300200.SZ)较高。
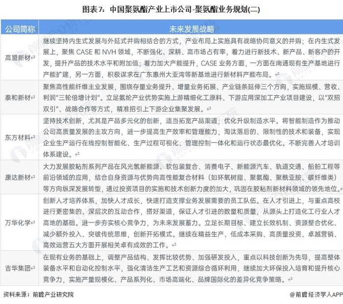
聚氨酯代表性企业未来规划情况:行业出清落后产能,企业绿色发展
近年来,我国陆续推出政策,鼓励行业淘汰落后产能,集中优势产能,提倡绿色发展。故各大上市企业纷纷布局扩张优势产能,开拓国际市场和绿色发展等方面。
更多本行业研究分析详见前瞻产业研究院《中国聚氨酯行业市场需求预测与投资战略规划分析报告》,同时前瞻产业研究院还提供产业大数据、产业研究、产业规划、园区规划、产业招商、产业图谱、产业链咨询、技术咨询、IPO募投可研、IPO业务与技术撰写、IPO工作底稿咨询等解决方案。
更多深度行业分析尽在【前瞻经济学人APP】,还可以与500+经济学家/资深行业研究员交流互动。