被曝缺斤短两,称重不去盆?张亮麻辣烫回应了
成都商报
近日,作为麻辣烫巨头之一,拥有6000家店铺的张亮麻辣烫被曝门店缺斤短两,而“张亮麻辣烫回应门店缺斤短两”话题一度登上热搜,话题阅读数达1.3亿。
博主爆料:
张亮麻辣烫缺斤短两
据悉,近日博主@superB太 发布拍摄的视频称,张亮麻辣烫存在缺斤短两现象。视频显示,一家店少去皮36克,另外一家店则虚增了82克产品。当两家张亮麻辣烫店铺受到质疑时,店员的二次称重都回到了实际的重量。
来源:博主@superB太 / @巨浪视频
据品牌官方网站介绍,张亮麻辣烫创立于2008年,隶属于张亮集团。拥有直营店100余家,连锁店面数量超过5800家,并先后在日本、美国、澳大利亚、加拿大、新加坡、新西兰、英国、韩国等10个国家的25个城市建立43家品牌门店。
张亮麻辣烫回应:
工作人员操作不规范造成误差
厄令立即整改,人员重新培训
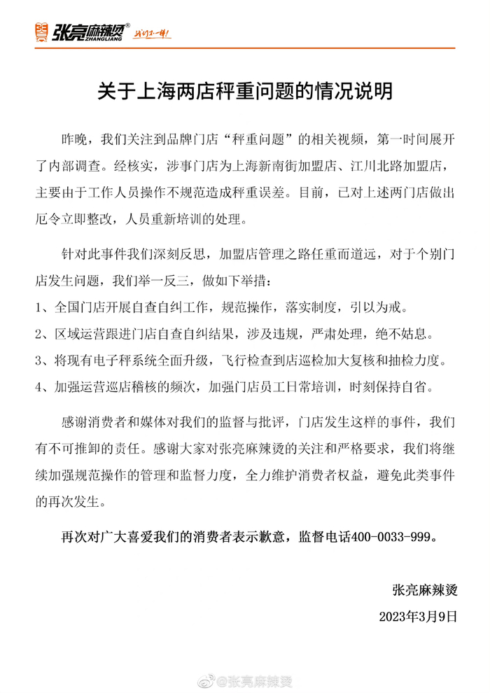
日前,张亮麻辣烫发布声明回应称,涉事门店为上海新南街加盟店、江川北路加盟店。主要由于工作人员操作不规范造成秤重误差。目前,已对上述两门店做出厄令立即整改,人员重新培训的处理。
图源:@张亮麻辣烫
网友担心麻辣烫称重不去皮
实地探访成都店铺
红星新闻记者浏览发现,有不少消费者对于麻辣烫店铺称重时是否“去皮”(去除选菜盆),持怀疑态度。
昨晚和今日中午,记者以消费者身份分别前往位于成都市区的两家门店实探。在某点评APP上搜索,显示张亮麻辣烫于成都目前开有30余家连锁店铺。
店里的选菜盆
其中,位于金牛区的一家张亮麻辣烫店内,记者选好菜品后,店员连同选菜盆一起进行称重,电子秤显示“皮重:0kg”,店员解释称意思是菜品称重时是没有算上皮重的。记者随后将空盆单独进行称重,的确显示为0kg;而在位于城南的另一家张亮麻辣烫,称重时亦显示“皮重:0kg”,老板表示:我们称重肯定是要去皮的。
两家店的皮重均显示为0kg
但记者在两家店消费时,店员均未主动告知会收取3元的小料费。在记者说明无需米饭时,对方表示:不吃米饭,但自助小料费用3元也是要收取的。
两家店均未主动告知会收取3元的自助小料费
在记者进一步问到若不吃米饭、也不使用自助小料时,是否可以不收这一费用?店员才回答:是的。
涉食品安全问题
张亮麻辣烫多次“翻车”
记者注意到,大力扩张的同时,张亮麻辣烫多次被曝涉食品安全问题。
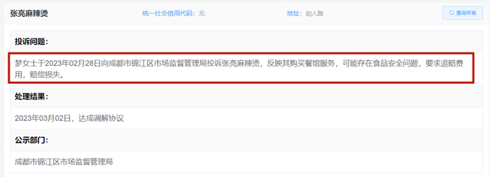
记者在“四川消费投诉信息公示平台”上看到,川内关于张亮麻辣烫最近的一次投诉时间在上月。梦女士于2023年2月28日向成都市锦江区市场监督管理局投诉张亮麻辣烫,反映其购买餐馆服务,可能存在食品安全问题,要求退赔费用,赔偿损失。处理结果:2023年3月2日,达成调解协议。
今年3月1日,北京消协发布了今年以来出现食品安全问题的企业名单。根据2023年1月以来发布的通报统计,杨国福麻辣烫、张亮麻辣烫等9家餐饮品牌,各有2家餐饮门店存在食安问题。
去年4月,湖南省隆回县一家张亮麻辣烫被曝采购过期底料,被罚款7000元。据悉,当地市场监督管理局执法人员在检查中发现了16袋过期麻辣烫底料。
3·15将至,食品安全是消费者极为关心的问题之一,希望餐饮企业守好红线,规范经营。
成都商报-红星新闻记者 张博 常薇