新浪财经

湖北购置东风汽车高额补贴背后,业内盼全国性普惠政策

财经杂志

关注

摘要:结合过往经验,专家呼吁推出购置税减半政策,由此激发市场活力,让中国汽车产业迅速反弹

文 | 郭怀毅

编辑 | 李皙寅

进入3月,湖北省联合多家车企推出的政企购车补贴迅速提振了湖北车市,也吸引了全国多地消费者的目光。

根据补贴政策,截止到3月31日,消费者在湖北省购买东风本田、东风标致、东风雪铁龙和东风风神等品牌的车型时,可以同时享受到等额的厂家补贴和政府补贴,单车补贴金额最高能够达到9万元。但前提是消费者必须在湖北省内购买新车且上湖北牌照。

虽然有限制条件,但依旧无法阻挡消费者的购车热情。部分4S店的现车也已经接近枯竭,一些热门车型甚至已经没有现车。

但在湖北车市火爆的同时,一些外省地区的经销商开始担心本省市场的销售情况。有经销商对财经汽车(ID:caijingqiche)表示,除了地方补贴,更希望看到全国统一的汽车市场提振政策。

中国汽车工业协会副秘书长陈士华曾表示:“中汽协一直都呼吁2022年的购置税减免政策能够延续,然后逐步退出。”

3月2日,商务部部长王文涛在国新办新闻发布会上也强调,今年将积极出台新政策措施,支持新能源汽车的消费。

01

一次可遇不可求的补贴

“没有现车了,你看看别的吧。”

财经汽车(ID:caijingqiche)致电武汉一家东风本田4S店,表示自己想购买一辆售价24.68万元的两驱版UR-V时,对方表示这款中型SUV已经售罄,如果想买的话,可以考虑售价27.98万元的四驱版,综合补贴都是6.8万元,“但也没有几辆,你想要就赶紧下2000元定金,晚了就没车了。”

作为此次补贴政策下的热门车型,多家武汉东风本田门店的销售均表示UR-V的现车不足。“UR-V补贴后都不到18万元了,您去湖北以外看看,这个价格也就买比它(UR-V)小一个级别的CR-V。”谈到UR-V为何如此抢手时,有销售人员给出了这样的解释。

和东风本田UR-V一样抢手的,是东风雪铁龙的一款中型轿车­——C6。

“确实没有现车了。”

在询问东风雪铁龙C6的销售情况时,一位销售人员表示,自从补贴政策出台以后,询问C6的消费者就非常多,所以才几天的时间,C6的现车就没有了。

这名销售给财经汽车(ID:caijingqiche)的一张照片显示,指导价21.19万元的C6共创版,可以享受到9万元的综合补贴,实际车价只有12.19万元,几乎打了五折,“即使算上购置税、保险和上牌费,共创版C6也只有14.2万元。”

“相比以前,C6这次能卖到没车真是没想到。”另一家东风雪铁龙4S店的销售人员表示。

但有湖北省外的经销商对财经汽车(ID:caijingqiche)表示,补贴政策让湖北地区的新车销售价格更低,如果有湖北地区以外的消费者也去湖北购车,或者外省经销商从湖北地区串货(即外省经销商从湖北经销商处购车,然后二次出售),这让其他地区的经销商很是忧虑。

有消息称,为了防止上述情况,补贴政策已经做了修改。在新规下,购车者需要湖北省身份证、湖北省内户口、湖北省内半年社保记录中的一项才可以获得购车补贴。汽车销售服务机构车fans创始人孙少军还对财经汽车(ID:caijingqiche)表示,收紧政策后现在没法再做跨省平移的业务。

对此,财经汽车(ID:caijingqiche)致电多家东风系车企,但对方均表示不了解相关政策变动。

虽然补贴政策公布至今只有8天,但一些主流车型的新车库存已经不足。孙少军对财经汽车(ID:caijingqiche)表示:“昨天上午我们在各种核对车源信息和购车手续。像UR-V和C6这种主流车型,我的预估是到今天基本就没了。”

02

多地支持汽车消费,全国性政策蓄势待发

今年1月,中国车市在春节假期和部分消费需求提前透支的情况下表现不佳。中国汽车工业协会的数据显示,1月,中国汽车产销为159.4万辆和164.9万辆,环比下降33.1%和35.5%,同比下降34.3%和35%。

在这样的背景下,湖北省联合多家车企推出的政企购车补贴有效地拉动了车市回暖。乘联会秘书长崔东树表示,湖北这轮政府和企业的大额补贴是扭转汽车销量低迷的强力举措,对市场造成极大的消费选择变化。

早在去年6月,为应对疫情对汽车产销两端造成的不利影响,武汉经开区、东风公司就曾携手发布鼓励汽车消费“车十条”:在国家、省、市鼓励汽车消费优惠政策的基础上“双双加码”,拿出“真金白银”,给购买“车谷造”东风系乘用车的消费者“发补贴”。

上个月,武汉还出台了《关于激发市场主体活力推动经济高质量发展的政策措施》,再度提出,2023年要继续对购置符合规定的新能源汽车免征车辆购置税;支持武汉经开区、江夏区联合汽车生产企业、销售企业开展购车补贴活动,活动时间延续至2023年3月31日。

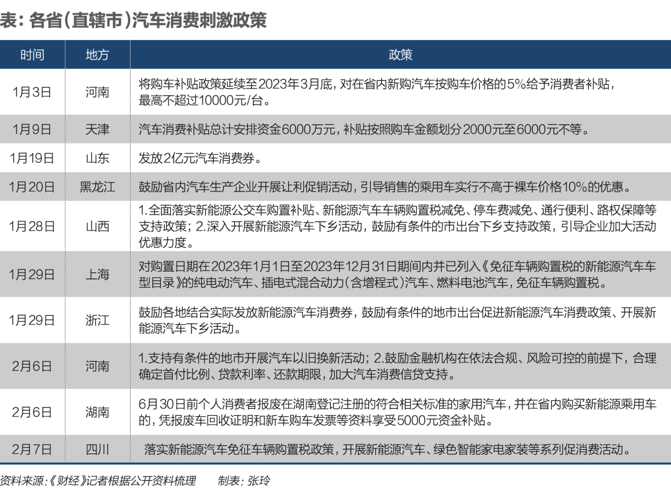
1月以后,全国多地都出台了拉动汽车消费的政策。

财经汽车(ID:caijingqiche)根据公开资料统计,今年1月以来,上海、浙江、河南、四川、黑龙江、山西、云南、海南和贵州等数十个省市出台了相关政策促进汽车消费。

崔东树认为,各地出台的购车补贴政策将对一季度车市构成稳定有力的支撑。“尤其是一些针对性的置换补贴,对推动新能源汽车发展、淘汰老旧车辆都有较大意义,能够更好地释放消费者的消费潜力,短期内有助于销量的提升。”

但在和经销商的沟通中,他们更期待地方政策之外的全国统一汽车消费政策,其中提到较多的就是购置税减免政策。

2022年,受新冠肺炎疫情和供应链扰乱的影响,中国汽车市场在3月至5月连续下滑。为了提振车市消费,2022年6月1日,财政部、国家税务总局发布公告,对2022年6月1日至12月31日期间购置的、且单车价格(不含增值税)不超过30万元的2.0升及以下排量乘用车,减半征收车辆购置税。换言之,购置税将从10%降至5%,购车人最高可减免1.5万元。  

受益于购置税政策的推出,中国车市在2022年实现销量2686.4万辆,同比增长2.1%,延续了2021年的增长态势。陈士华对财经汽车(ID:caijingqiche)表示,购置税减半政策极大地激发了市场活力,让中国汽车产业迅速走出了低谷。

“中汽协一直都呼吁2022年的购置税减免政策能够延续,然后逐步退出。”陈士华指出,在2022年之前,有关部门为了提振汽车消费,曾经在2009年到2010年,2015年到2017年推出过购置税减免政策,而且这两次的购置税政策是逐步退出的。相比之下,2022年的购置税减免只执行了半年时间,这就影响了今年的市场。

无独有偶,3月3日,全国人大代表、长安汽车党委书记、董事长朱华荣表示,我国主流燃油车消费税政策多年未变,与现实需求存在偏差。朱华荣建议将2.0L及以下排量的汽车消费税税率减半;建议将车辆购置税、汽车消费税合并,保留一个税种,并增加地方财政留成比例。

3月2日,王文涛也已经在国新办新闻发布会上表示,今年将积极出台新政策措施,比如指导地方开展新能源汽车下乡活动,优化充电等使用环境,支持新能源汽车的消费。

责任编辑:刘万里 SF014

加载中...