新浪财经

2023年海南省沉香行业市场现状及竞争格局分析 海南沉香产业正在兴起【组图】

前瞻网

关注

转自:前瞻产业研究院

行业主要上市公司:新圆沉香(836624)

本文核心数据:海南省沉香企业数量;海南省沉香行业企业分布

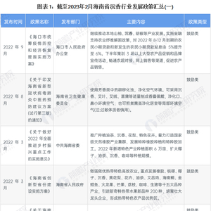
海南省沉香行业展相关政策汇总

当前海南省层面的沉香行业政策主要以鼓励类为主,推广沉香种植,重点发展沉香产业,发展以沉香雕刻等为代表的特色农业手工艺品。

海南省沉香行业企业数量超过1200家

截至2023年2月,海南省沉香行业企业数量共有1245家,其中注册资本为100万以内的企业数量最高,达到455家,占比超过35%。注册资本在100-200万之间的沉香企业数量为238家。注册资本超过500万的企业约占35%。

注:企业数量的搜索逻辑为以“沉香”作为关键词,筛选“企业名”、“品牌/产品”、“经营范围”、“企业简介”中包含沉香且存续的企业。

海南省沉香行业基地情况

1、海南省屯昌县坡心镇海香园土沉香苗木繁育基地

海南沉香,历来为“沉檀龙麝”四香之首。作为沉香树原生分布区和沉香主产地,海南沉香品质优于世界其他产区。海南省屯昌县坡心镇海香园土沉香苗木繁育基地是海南省首个沉香省级林木种质资源库。近年来,基地共选育了20多个沉香树优异种质,其中“海香1号、海香2号、海香3号”被海南省林业部门认定为良种。2021年屯昌现有沉香种植企业20家,年销售额3600万元,全县种植面积1.28万亩。未来三年屯昌还将增加种植沉香2.5万亩。

2、海南省沉香工程技术研究中心沉香优良种苗培育基地

海南省沉香工程技术研究中心沉香优良种苗培育基地以中国热带农业科学院热带生物技术研究所为依托,将打造集育种、产品研发、销售等功能为一体的沉香科研基地,进一步发挥科技优势,挖掘沉香产业潜力,助力乡村振兴。该基地于2016年开始建设,占地约100亩,主要开展海南奇楠沉香苗木培育、种植、实验等工作。基地根据海南沉香特性需求,以现代化、科学化管理为基础,以良种化高效生产为目标,增加科技含量,努力提高沉香苗木的档次和水平。目前基地沉香苗木年产量可达100余万株,可面向全国及全省各地提供优良奇楠沉香苗木。海南省沉香工程技术研究中心以中国热带农业科学院热带生物技术研究所为依托,采取科研单位与企业合作的模式,重点开展沉香种质资源的收集与保存、人工结香技术、化学成分和药理活性、质量控制、产香机制等方面的研究,并在此基础上进行相应的产品开发。

海口市的沉香行业发展较为蓬勃

从海南省沉香企业地区分布情况来看,海口市的沉香行业企业数量最高,数量达到577家,省直辖县级行政区沉香企业数量为537家。整体来看,在海南省内,海口市的沉香行业发展较为蓬勃。

注:企业数量的搜索逻辑为以“沉香”作为关键词,筛选“企业名”、“品牌/产品”、“经营范围”、“企业简介”中包含沉香且存续的企业。

海南香冠沉香、海南娜古芳沉香是海南省内知名的沉香企业

海南省沉香行业中较为知名的企业有海南香冠沉香、海南娜古芳沉香、海南大观沉香等。这些沉香企业共有特点是利用高科技手段,集合多产业领域发展,推进农业与旅游、文化等方面的深度融合。

更多本行业研究分析详见前瞻产业研究院《中国沉香行业发展前景与投资战略规划分析报告》,同时前瞻产业研究院还提供产业大数据、产业研究、产业规划、园区规划、产业招商、产业图谱、产业链咨询、技术咨询、IPO募投可研、IPO业务与技术撰写、IPO工作底稿咨询等解决方案。

更多深度行业分析尽在【前瞻经济学人APP】,还可以与500+经济学家/资深行业研究员交流互动。

加载中...