新浪财经

科大讯飞“变相降薪”事件:不要用歪了薪酬回溯制

蓝血研究-咔嚓

关注

者 | 熊童子

投稿 | lanxueziben(微信)

培训师资合作 | lanxueziben(微信)

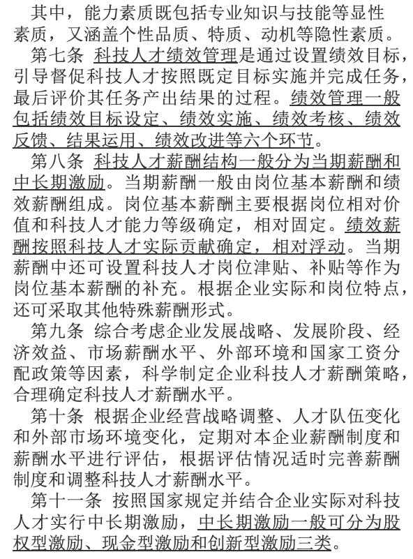
日前,有媒体报道“科大讯飞变相降薪”,起因是薪酬回溯制度,使部分员工绩效降低,工资下降。

信息源自脉脉,有科大讯飞认证的员工吐槽——公司发明了“绩效回溯”制度,造成有的员工倒欠公司钱。

“不明真相”的媒体和公众,一边倒的去声讨科大讯飞,认为科大讯飞追ChatGPT风口股价飞涨,但是,对员工似乎有点薄情寡义。

科大讯飞向媒体回应,“变相降薪”不实,但“绩效回溯”制度是存在的。

对这个事件,目前信息并不充分,小编主要想谈谈“绩效回溯”制度。‍‍‍‍‍‍

到底什么是“绩效回溯”制度?这是科大讯飞发明的吗?

首先,这个制度不是科大讯飞发明的。

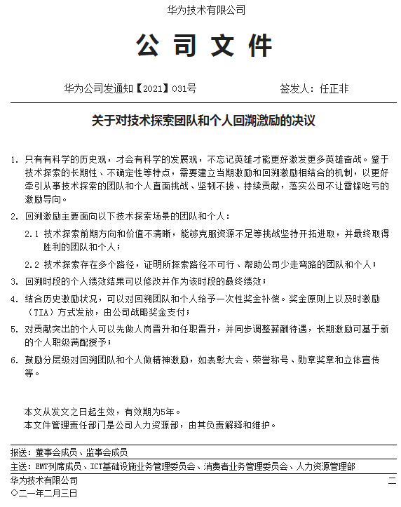
2021年3月,华为发过一个文件,专门讲到“回溯激励”制度。

主要意思是两个:

1、“回溯激励”主要适用技术探索团队。

因为这些人经常要前瞻性的技术探索,技术成果具有高度不确定性,能不能做成谁都不知道。但是,华为历来倡导“不让雷锋吃亏”,需要鼓励技术员工直面挑战。

而且,华为在通讯行业老早就进入“无人区”,需要一些更创新的激励制度。

2、“回溯激励”属于预先激励+补偿激励。‍

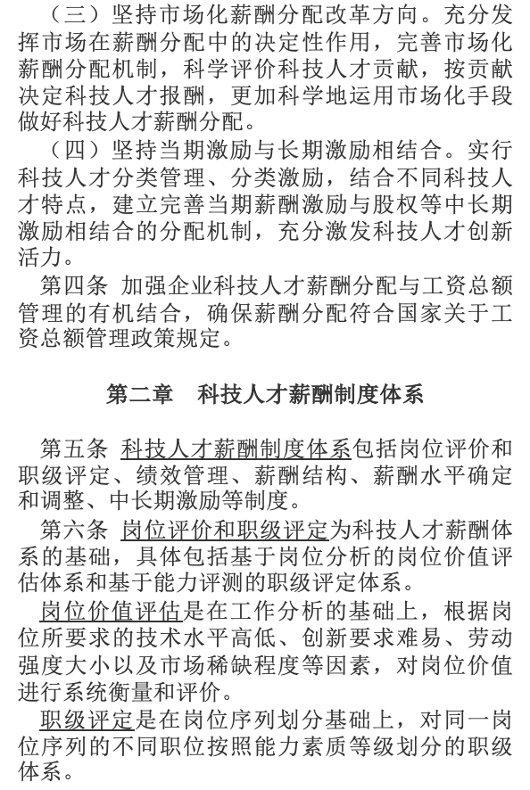
传统激励制度,主要包括当期激励(侧重过去),中长期激励(侧重未来),这些激励制度有一个bug,过于强结果/目标导向,而对于目标、方向不清楚的技术探索工作,激励效果有局限性。

大白话的理解,预先激励=“你们只管往前跑,粮草管够”,补偿激励=“无论成败,你们都是我们的英雄”。

其次,这个“回溯激励”制度,也不一定是华为首推的。

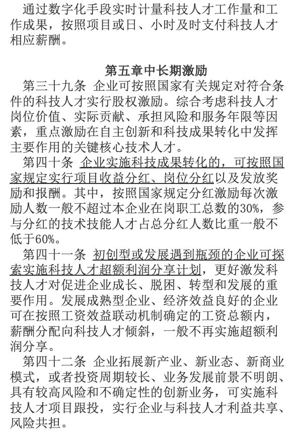
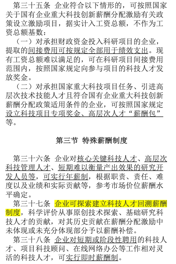
2022年11月,国家人社部专门给国企出台《科技人才薪酬分配指引》,其中也提到了“回溯”制度。‍‍‍‍‍‍‍‍‍

这个文件极其详细,既高屋建瓴,又无比接地气,还附带5个案例,不仅适合国企,所有大厂的技术团队都可以借鉴。

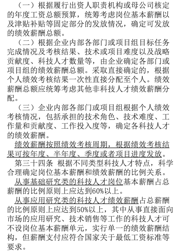
为什么科技人才需要回溯薪酬制度?

按照小编的理解,核心点是:

1、正确评价科技人才的历史贡献

根据这份文件描述,回溯薪酬是“从事原创技术探索、基础研究科技人才……对其历史贡献在薪酬分配激励中未体现或未充分体现部分予以薪酬补偿。”

所谓历史贡献,就要考虑全历史周期(过去,当下,未来)科技人才的贡献,不能仅仅考虑科技成果的商业化,还要考虑难以量化的社会价值等。

2、这是一个全新的独立的薪酬制度。

“回溯薪酬”不是传统薪酬制度的补充,应该是一个独立的制度。

在这个文件中,“回溯制度”所在的特殊薪酬制度和岗位薪酬、绩效薪酬、中长期激励是平行的关系。

建议所有HR小伙伴(不限于HRBP,薪酬HR)仔细研读这个文件。

——这份文件不仅提到薪酬回溯制度,还提到OKR制度,谈薪酬制度与绩效制度都是什么,还谈如何做岗位评价、如何职级设定,如何搭建能力模型,如何做薪酬调整……国家制定这样指引性和操作性兼备的文件比较少见。

加载中...