新浪财经

创可贴vs创口贴,竟然不一样?用错可能会截肢!

媒体滚动 2023.03.01 15:35

转自:科普中国

创可(口)贴、纱布绷带之类的医用敷料,都是家庭药箱里的常备应急好物。小朋友玩闹小磕小碰、做饭不小心划到手、新高跟鞋磨破脚后跟之类的不至于去医院处理的小伤口,在家里就可以用它们简单处理。

虽说这些东西几乎每家都有,但不一定所有人都会用,伤口虽小,也不是随便一贴就能万事大吉,一些错误的使用,可能会让小伤口衍变成大麻烦。

它们到底有什么区别,正确使用方式是什么,哪些伤口不适合用,今天就来好好讲讲。

01

创可贴vs创口贴vs医用敷料贴

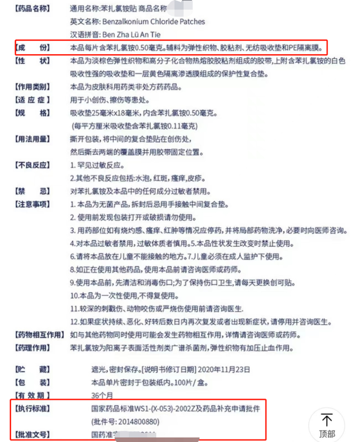
创可贴和创口贴是一个东西吗?第一个问题可能就难倒了大部分人。从广义上看,创可贴和创口贴其实差别不大,针对的都是小伤口,目的是给伤口营造一个利于愈合的环境,使用方法也没有差别。但严格来看,两者还真有不同,区别就在于是否含药。我们可以从包装上的产品描述和备案信息看出差别。比如药店里很常见的某透明防水创口贴,产品成分中标明不含药物,属于医疗器械的管理范畴

再比如标注为创可贴的苯扎氯胺贴,除了有无纺吸收垫、PE隔离膜之外,还添加了广谱杀菌剂苯扎氯胺,含有药物成分,属于药品的管理范畴。

一个不含药,属于医疗器械,一个含药,属于非处方药品,这是两者最大的区别。但回归现实,创可贴和创口贴在市售时并没有那么严谨的划分,很多都是混着叫,仅从商品名来看很难有效划分,所以想知道自己用的创可(口)贴到底含不含药,大家可以留意一下成分和备案信息。还有常见的医用敷料贴,主要材料是无纺布,也属于医疗器械,针对的是比较大、严重的创面,还能用于清洁、吸收分泌物、止血、包扎。

根据材质、功能的不同,医用敷料又细分为好多种,比如薄膜型、水凝胶型、液体型、泡沫型等等。

具体使用哪种取决于创面的类型,比如:

泡沫型敷料吸湿引流效果好,适合渗出液比较多的创面;

明的薄膜敷料更多用于浅表性伤口的遮盖,吸水性比较差,但很方便观察创面,容易更换;

水凝胶敷料含水量高,创造无菌湿润的环境能加快创面愈合,更常用于烧烫伤。

02

创可贴使用指南

别看创可贴小小一个,使用起来也有很多需要注意的地方。错误使用创可贴导致伤口发炎感染、甚至截指的事件也不是没有

对于轻微的割伤、擦伤,我们可以遵循以下步骤处理

1.洗不管是为他人处理伤口还是自己处理伤口,都要确保双手干净,减少伤口感染的可能性;

2.清洁伤用流动的水或肥皂水冲洗伤口,确保伤口中没有碎屑、污垢等异物或污染物。使用肥皂清洁时可以在伤口周围抹上肥皂,再用流水冲洗,不要使用肥皂直接在伤口表面揉搓,避免二次伤害;

3.止血小伤口一般都会自行止血,如果有需要,可以用干净的纱布轻轻按压直到出血停止;

4.涂抹在伤口涂抹一层薄薄的抗生素软膏或凡士林,减少感染风险并保持伤口湿润,这一步骤并非必需,如果伤口很浅很小可以略过;

5.包扎用创可贴覆盖伤口,注意不要用手接触创可贴中间覆盖创面的区域,包扎不宜过紧。

如果是手指受伤,可以将创可贴的胶粘区域裁剪为二后再包扎,这样创可贴和手指的贴合性更好。

6.观察伤口:创可贴变湿变脏时勤更换,每天至少更换一次,不要重复使用。在更换时注意观察伤口,如果有出脓、长时间未愈合、疼痛加剧、肿胀等情况,及时就医处理。

03

这些情况不要自行处理及时就医

猫狗等动物咬伤、抓伤——用流水或者肥皂水对伤口进行彻底冲洗后及时就医进行暴露评估,必要时接种狂犬、破伤风疫苗。烧/烫伤——烧/烫伤后需第一时间将受伤部位浸入冷水或用冷水冲洗10~20分钟,再用干净的纱布轻盖住伤口送医处理。烧/烫伤的部位可能会出现水疱溃烂,随便用创可贴贴住不利于伤口分泌物的引流,可能加重感染风险。穿刺伤——穿刺伤,尤其是金属器械导致的穿刺伤,破伤风感染风险相对较大。如果伤口很深、很脏,先彻底清洗伤口后及时就医,根据具体情况打破伤风疫苗或破伤风针。有感染迹象、溃烂的伤口——伤口有脓液深处、变红变肿胀,有感染迹象时及时就医。创可贴的吸湿性和透气性差,可能加重感染风险。总之,小小的创可贴对付的是创面小/浅、出血少、伤口干净、不需要缝合的小伤口。教给大家一个判断是否能使用创可贴的简单方法:当创面大到创可贴无法覆盖时,就不要勉强贴贴了。

04

将伤口暴露在空气中vs贴上创可贴

哪一个更有利于伤口愈合?

很多人认为,小伤口没有必要用创可贴,捂着不利于伤口愈合,晾在空气里反而愈合更快,其实这是一个很常见的误区。目前有充分的研究认为,湿润、封闭的环境更有利于创面愈合,也就是“湿性愈合”理论。

研究表明,表皮细胞在敷料创造的湿润环境中更易迁移,伤口渗液可产生各种酶加快自身清创,促进伤口愈合,低氧环境还有助于减轻局部疼痛感。

而且,用创可贴盖住创口,还能降低二次伤害或感染的可能性,给伤口营造一个“安全”的愈合环境。不过对于那种“快贴创可贴,不然伤口马上就要长好了”的非常轻微的小伤口,大家可以根据自己需要选择用或不用。

总而言之,在正确使用下创可贴不愧是家庭处理小伤口的应急神器,尤其是活泼好动的孩子,平常难免有些小磕小碰,贴上个创可贴,又能放心地放出去玩耍了。不过需要注意,卡通图案、花花绿绿的创可贴虽然招孩子喜欢,但家长在选购的时候可别光看图案,留意生产厂家和批文备注,别买到三无产品哦。

来源:欧茜医生

加载中...