新浪财经

彭永鹤还是高瓴?谁在执掌中国最大宠物医院!新瑞鹏复杂股权架构首次曝光

市场资讯 2023.02.28 16:57

转自:一点财讯

(图源:新瑞鹏官网)

此前估值近300亿元

作者 | 卡樱

“宠物医疗第一股”要来了?

近日,新瑞鹏正式向美国证券交易委员会(SEC)递交F-1招股书,计划以“RPET”为股票代码在纳斯达克上市,号称中国最大、全球第二大宠物护理平台。

事实上,这是“瑞鹏”第二次走向资本市场。2016年瑞鹏股份登陆新三板,2018年其从新三板摘牌后获得高瓴资本支持,一跃成为中国最大的宠物连锁医院。

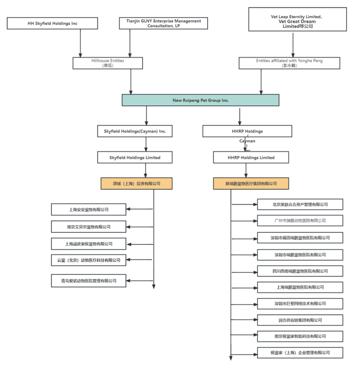
不过,由于新瑞鹏背后涵盖多家海外股东,且旗下品牌极多,外界过去对其股权架构知之甚少。根据招股书,高瓴资本实体和彭永鹤附属实体主要通过一家注册于开曼群岛的公司——New Ruipeng Pet Group Inc.间接持股国内相关公司,开展宠物业务。其中,高瓴持有35.8%股份,高于彭永鹤持有的31.8%。

以下为新瑞鹏股权架构图:

#01

错综复杂的股权关系

招股书显示,为促进境外上市,新瑞鹏于2019年6月根据开曼群岛法律注册成立了Ruipeng Pet Group Inc.(现用名“New Ruipeng Pet Group Inc.”)该公司通过其子公司,主要在中国从事宠物护理服务及宠物产品销售。

New Ruipeng Pet Group Inc.的主要股东有Hillhouse Entities(高瓴资本实体)和Entities affiliated with Yonghe Peng(彭永鹤附属实体),分别持股35.8%、31.8%。

其中,Hillhouse Entities包括HH Skyfield Holdings Inc.(简称“HH Skyfield”)(一家在开曼群岛注册成立的有限责任公司)和 Tianjin GLNY Enterprise Management Consultation, LP(简称“天津GLNY”)。

HH Skyfield由HH AVT Holdings LP和HH AVT Holdings II LP所有。招股书显示,Hillhouse Investment Management, Ltd.(简称“HIM”)被视为HH Skyfield 持有的本公司A类普通股的实际拥有人并控制其投票权。张磊可能被视为对HIM 拥有控制权。张磊放弃对HH Skyfield 持有的所有A类普通股的实益所有权,但他在其中的金钱利益(如有)除外。

天津GLNY的普通合伙人为珠海高瓴天成投资管理有限公司,LP马翠芳女士、朱秀华女士和曹伟被视为对珠海高瓴天成投资管理有限公司拥有控制权。

Entities affiliated with Yonghe Peng包括:

1,Vet Leap Eternity Limited (一家由彭永鹤全资拥有的英属维尔京群岛商业公司)、2,Vet Great Dream Limited(张延中全资拥有的英属维尔京群岛商业公司。虽然张延忠对该公司持有的股份拥有唯一决定权,但Vet Great Dream Limited 已将其持有的本公司股份的唯一投票权指定给彭永鹤)。

3,RP Chen Rui Enterprise Management Company Limited 、RP Rui You Enterprise Management Company Limited、RP Ye Bei Enterprise Management Company Limited 、RP Sheng Peng Enterprise Management Company Limited 、RP Peng Cheng Enterprise Management Company Limited 、Vet Time Enterprise Management Company Limited。大部分为公司董事、高级管理人员等持有。

4,RP Pulse Holdings Limited、Vet Harvest Enterprise Management Company Limited、Vet Cloudpet Intermediate Limited、Vet Aino Family Limited、Puppytown Holdings Limited、Aino Brothers Holding Limited、RP Passion Enterprise Management Company Limited 。主要由新瑞鹏在中国收购的宠物医院的原所有者间接持有。

彭永鹤对上述大多数公司拥有不可撤销的表决权。

New Ruipeng Pet Group Inc.通过Skyfield Holdings(Cayman) Inc.持股 Skyfield Holdings Limited。Skyfield Holdings Limited为领域(上海)投资有限公司唯一股东。领域(上海)对外投资企业有上海安安宠物有限公司、南京艾贝尔宠物有限公司、上海顽皮家族宠物有限公司、云宠(北京)动物医疗科技有限公司、青岛爱诺动物医院管理有限公司。

值得一提的是,领域上海对上述所投企业拥有绝对控制权,均对其100%持股。

New Ruipeng Pet Group Inc.通过HHRP Holdings(Cayman)Inc持股HHRP Holdings Limited。

HHRP Holdings Limited为新瑞鹏宠物医疗集团有限公司唯一股东。新瑞鹏宠物医疗集团有限公司对外投资的企业有北京美联众合资产管理有限公司、广州市瑞鹏动物医院有限公司、深圳市福田瑞鹏宠物医院有限公司、深圳市瑞鹏宠物医院有限公司、四川西南瑞鹏宠物医院有限公司、上海瑞鹏宠物医院有限公司、深圳市巨星网络技术有限公司、极宠家(上海)企业管理有限公司、南京极宠家智能科技有限公司、润合供应链集团有限公司。

上述企业中,除了润合供应链集团,新瑞鹏均对其100%持股。而润合供应链的股东有新瑞鹏宠物医疗集团有限公司、深圳合望企业管理中心(有限合伙)、深圳润嘉管理咨询合伙企业(有限合伙)、深圳泽凯管理中心(有限合伙)、深圳合启企业管理中心(有限合伙)、深圳一润企业管理中心(有限合伙)。

领域(上海)投资有限公司和新瑞鹏宠物医疗集团有限公司的法定代表人皆为彭永鹤。

#02

彭永鹤的宠物生意

新瑞鹏的前身是瑞鹏宠物医院。1998年,瑞鹏第一家医院深圳华南总院开业。之后,瑞鹏在深圳开了数十家医院。

2016年,瑞鹏登录新三板。据瑞鹏公开转让说明书显示,截至公转书出具之日,公司已在深圳、广州、上海、长沙四个城市开设了70家直营连锁宠物医院。

2018年,瑞鹏从新三板摘牌,获得高瓴资本的投资。

此次合作将瑞鹏旗下400多家医院与高瓴资本投资的700多家宠物医院整合在了一起,瑞鹏一跃成为中国最大的宠物连锁医院。重组完成后,瑞鹏成为新瑞鹏集团。如今,自新三板退市5年后,“瑞鹏”再次登陆资本市场,向美国证券交易所递交招股书。

据悉,新瑞鹏的主要业务为宠物医疗服务、供应链服务和本地生活服务。

截至2021年12月31日,新瑞鹏拥有23个宠物医院品牌和1887家宠物医院,约为国内排名第二至第十的竞争对手宠物医院总数的3倍。截至2022年9月30日,新瑞鹏在中国的宠物医院数量进一步增加到1942家。

2020年、2021年及2022年前九个月,新瑞鹏总收入分别为人民币30.08亿元、47.84亿元和43.15亿元;同期,归属公司净亏损分别为11.6亿元、13.72亿元和7.56亿元。

招股书显示,公司计划将此次IPO募集资金的约35%将用于加强品牌、扩大在中国的宠物医院网络,并进一步升级宠物护理服务;约20%将用于提高供应链服务和本地生活服务能力;约20%将用于探索上下游业务合作机会和全球化扩张;约15%将用于研发,以加强数字化和技术;以及约10%将用于营运资金和其他一般公司用途。

#03

旗下医院屡遭处罚

新瑞鹏旗下医院曾频频被罚。

信用中国显示,新瑞鹏旗下深圳市瑞鹏宠物医院有限公司翠竹分院,去年一个月内被罚了2次。

去年8月1日,新瑞鹏翠竹分院新增一条行政处罚信息。文书显示,2022年6月30日,相关部门对该公司进行安全生产执法检查,经调查核实该公司从业人员24人,存在以下违法行为:“生产经营单位未按规定上报2022年第一季度事故隐患排查治理统计分析表”,并附有11项证据。对此,深圳市罗湖区应急管理局对翠竹分院“决定给予警告、并处人民币5000元罚款的行政处罚”。

紧接着8月16日,翠竹分院再次被罚。

文书显示,该医院的违法事实为“畜牧违法行为”。对此,深圳市市场监督管理局罗湖监管局根据相关条例规定对其处罚1万元。

此外,北京美联众合资产管理有限公司旗下医院,仅去年以来就至少被行政处罚了7次。涉及原因有“将人用药品用于动物、违规使用X射线诊断装置”等,涉及处罚金额超6万元。

其中,因”将人用药用于动物“的处罚至少4起。

去年1月,北京美联众合常赢动物医院有限公司因使用1支人用药品“醋酸奥曲肽注射液”对1只名为“豆包”的猫进行胃炎治疗,被北京市朝阳区农业农村局罚款11000元。去年3月,北京美联众合东润动物医院有限公司因使用人用药“奥美拉唑钠”对1只名为“刘福福”的猫治疗胃炎,被北京市朝阳区农业农村局行政处罚,处罚内容为“没收违法所得33元;处以罚款11000元。”

去年8月,美联众合旗下北京美联众合花市动物医院有限公司也因“将人用药品用于动物”被北京市东城区卫生健康委员会处罚10000元。去年9月,北京美联众合永昌动物医院有限公司因“将人用药品用于动物”被北京市西城区卫生健康委员会“没收违法所得62元,罚款人民币10000元”。

除此之外,去年1月,北京美联众合大成动物医院有限公司被罚。文书显示,该医院于2021年11月25日使用1片阿福拉纳米尔贝肟咀嚼片用于犬的驱虫,但没有将该药的使用情况记载到《美联众合大成动物医院药品采购与使用记录》里。因此,根据相关条例,北京美联众合大成动物医院有限公司被北京市丰台区农业农村局处罚了10000元。

去年2月,北京古城伴侣动物医院有限公司被北京市顺义区空港街道办事处罚款200元。文书显示,2022年2月14日,北京市顺义区空港街道办事处综合行政执法队执法人员在检查中发现北京古城伴侣动物医院有限公司有未按规定扫雪铲冰的行为。根据相关条例规定,对北京古城伴侣动物医院有限公司进行处罚。

去年4月,北京美联众合东郡动物医院有限公司被罚。文书显示,2022年4月,在相关部门执法过程中发现东郡动物医院有限公司第一分公司二层东南侧DR室内使用一台型号为MIKASA HF400VA的动物用可搬型X射线诊断装置,并在该设备数字系统中检查到使用以上机器为小动物拍摄的数字图像记录,但现场负责人称目前没有辐射安全许可证。

未按照许可证的规定从事射线装置使用活动的行为涉嫌违反了相关条款,北京市朝阳区生态环境局对其处罚1万元。

加载中...