新浪财经

悲喜并不相通!日本“大飞机梦”破碎,国产C919、ARJ21展翅高飞

财联社APP

关注

财联社2月25日讯(编辑 刘越)历时15年,耗资万亿日元,日本大飞机项目一拖再拖,如今彻底告吹。据媒体报道,日本三菱重工业公司2月7日宣布,将停止日本首款国产喷气式客机SpaceJet(原名为MRJ)的研发。日本“大飞机梦”破碎之际,中国国产大飞机C919与ARJ21却展翅高飞。

ARJ21与SpaceJet:相似的开始,不同的命运

据了解,SpaceJet采用双发动机,单通道,设计座位不超过100个,主要面向中短途航空客运市场。ARJ21座级78座至90座,航程2225公里至3700公里,主要用于满足从中心城市向周边中小城市辐射型航线的使用。

ARJ21与SpaceJet同为支线客机,立项也在差不多的时间。但一个折戟沉沙,一个截至去年年底共获25家客户690架订单,累计交付9家国内外客户、共100架机

作为日本国内半个世纪以来的首款国产大飞机,SpaceJet项目启动之初即被寄予厚望:4年完成首飞,5年实现交付。正所谓梦想很美好,现实却很骨感,回看SpaceJet的研发过程,可谓是一波三折。三菱重工自2008年开始启动SpaceJet的研发,同年3月成立三菱飞机公司。在原计划要开始交付客户的2013年,SpaceJet的首架原型机还在组装之中,一直到2014年首架飞机下线,此时已落后ARJ21整整7年

在项目成立初期,SpaceJet订单一度达到约450架。因为技术问题和设计失误,SpaceJet先后推迟交货期限到2014年、2015年、2017年、2018年、2020年和2022年,共计推迟了6次

最初定为1500亿日元的研发费也激增至1万亿日元。2019财年(2019年4月至2020年3月),SpaceJet相关资产等计入减值损失1224亿日元,三菱重工称亏损“已告一段落”。2020年10月,该公司以“暂时停止”为由冻结了该项目。最终,因商业化发展受阻、研发困难、成本高昂等因素,该项目正式宣告流产。

与此形成鲜明对比的是,2022年12月18日,ARJ21已走出国门,正式交付首家海外客户印尼翎亚航空(TransNusa)。1月6日,ARJ21飞机客改货设计更改项目正式获得局方批准。

“三菱在错误的时间为错误的市场设计了错误的飞机” 全球最大航空市场为C919奠基 梳理中国商飞I类供应商及C919产业链上市公司名单

此前日媒曾扬言,MRJ将拿下亚洲七成以上支线客机订单。如今,中国造出比ARJ21和MRJ都要大的干线大飞机C919,截至2022年底,C919大型客机累计获得32家客户1035架订单,据媒体报道此前曾计划于2月28日商业首飞。

号称日本空军最强战力的“零式战机”,就出自三菱集团之手,SpaceJet项目历经十五年坎坷却连一架飞机都没能交付,大名鼎鼎的三菱究竟何以走到这步?

对于这个结局,许多人并不意外。分析人士指出,大飞机之所以被称为现代工业的“皇冠”,原因就在于它不是“拼图”,而是一个整体。日本虽能为波音提供35%的飞机零件,但是缺乏整机制造和组装经验,注定难以成功。此外,三菱的目标是生产座位在70-90之间的支线客机,但这可能不是市场想要的。日本航空管理研究公司分析师Geoff Tudor表示,“三菱在错误的时间为错误的市场设计了错误的飞机”

日本官方2021年公布的文件揭示了项目被叫停的部分原因:SpaceJet第二架原型机在美国测试时突发重大安全事故,故而没有拿到美国联邦航空局(FAA)的认证,还连累了已经下线的第三、四、五架原型机不能参加测试,项目重新回到起点。

分析人士指出,我国C919之所以能够完成突围,主要是因为,中国凭借ARJ21客机缔造了中国自己的适航细则(CAAC),并与美国的FAA、欧洲的EASA完成了互认。同时,中国已成为全球最大的航空市场,而国土面积不到40万平方千米的日本,国内市场难以支撑起航空梦。

天风证券指出,C919客机单价约为0.99亿美元,累计潜在销售额超1000亿美元。随着C919干线客机完成适航取证,迈入商业使用新阶段,中国商飞有望进一步获得更多来自于国内航司与租赁公司的订单,而伴随着C919客机排产的增加,国产民机制造业有望快速达到经济规模点,迎来规模效应。根据中国商飞的预测,未来20年,全球航空市场对于商用飞机,特别是像C919这样的中短程窄体客机的需求量非常旺盛

根据国际航空运输数据,预计未来十年全球新交付飞机中,中国商飞将占据3%的比例。东莞证券指出,后续随着C919交付完成,国内客机市场将形成空客、波音、中国商飞三足鼎立格局

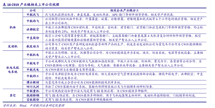
东方证券指出,中国商飞I类供应商名录,包括中航沈飞、中航成飞(借壳中航电测上市)、中航光电、四川九洲等上市公司

银河证券一图梳理C919产业链相关上市公司,包括中航沈飞、中航西飞、洪都航空、中直股份等机体相关公司,航发动力等发动机相关公司,中航机电中航电子、中航光电、中航科工、博云新材、四川九洲等机电及航天系统,以及中航重机、抚顺特钢和宝钛股份等公司

分析人士指出,飞机制造门槛之高,犹如珠穆朗玛。在过去近百年的商业飞行史上,只有两家企业活到今天:波音和空客。日本国产飞机的制造在相当长一段时间,估计会偃旗息鼓。然而它的失败却给我们留下了深刻的教训。飞机能造出来令人欣喜,但也只是漫长前夜的一个烛光亮点。

加载中...