新城控股(601155.SH):政策支持促进行业健康发展,“双轮驱动”战略助力新城未来扬帆远航
估值之家
核心观点
国家出台多项政策支持地产行业健康发展,行业迎来筑底反弹
去年11月以来我国政府对房地产行业的政策支持力度持续加码。解除限购、降息、降低首付比例等刺激市场需求,前期民营房企由于资金周转问题投资拿地谨慎的局面,也在集中供地政策优化和房地产整体融资大环境得到改善后有望扭转。我国政策从保交楼到保房企三好生,意味着房地产行业迎来了困境反转的政策拐点。政策带来的行业资金环境的大幅改善,有利于增强行业信心、防止行业信用风险进一步蔓延。新城控股作为在行业下行严重情况下仍保持稳健经营的优质房企,在行业获得政策支持之际将率先受益。
新城坚持“住宅+商业”双轮驱动战略,造就可持续发展核心竞争力
新城控股“双轮驱动”战略优势明显。相比于纯商业运营的公司,新城在住宅开发这个竞争激烈的市场中不断成长,具有较高的项目操盘与资金回笼能力;而相比于纯住宅开发的公司,公司在商业地产的规模化开发与运营方面具有一定优势,能够持续创造稳定的现金流助力于公司穿越周期。各事业部之间的协同发展、相互促进,是公司核心优势的根基。公司在商业规模上的先发优势,成为其他公司难以轻易逾越的护城河。公司住宅开发与商业运营的优势互补、协同共进,构筑了公司可持续发展的核心竞争力。
商管规模稳步提升,高毛利业务预计将带来盈利水平触底反弹
截至2023年1月25日,新城控股集团已进入中国145个大中城市,开业及在建的吾悦广场城市综合体已达到196座,商场开业数量及出租率均保持行业领先。在近两年疫情反复的情况下,公司商业租金仍大幅提升,2022年公司预计吾悦广场租金收入100.06亿元,近五年年化复合增长率57.88%。伴随全国化布局深入,吾悦广场采用轻重并举的运营模式、产品持续升级,未来业绩值得期待。2021年商管业务毛利率达到72.64%,且近五年商管业务毛利率稳定在70%以上。我们认为随着储备项目逐步开业和公司商业管理运营能力的提升,公司整体盈利水平将触底反弹。
盈利预测与估值
预计新城控股2022-2024年每股收益(EPS)分别为1.96元、5.5元、6.18元。绝对估值模型下,对应每股合理内在价值为34.22元。相对估值模型下:目前行业2023年PE均值为14.56倍;考虑公司的规模和未来业绩增长情况,给予公司2023年6-8倍PE,对应每股合理估值区间在33-44元之间。
投资风险提示
销售不及预期;结算进度不及预期;政策兑现不及预期;销管费用控制不及预期。
核心业绩资料及预测
数据源:估值之家研究部
一、房地产行业分析
自1998年我国全面停止住房实物分配制度,建立了住房分配货币化制度。在接下来的20年间,我国房地产行业受益于人口红利及城镇化进程的推进得到高速发展。全国商品房销售面积从1998年的12185.3万平方米达到峰值2021年的179433.41万平方米,随后2022年大幅回撤至135837万平方米,基本回落至全国棚户改政策出台之前的水平。由此可见我国房地产行业规模已经见顶了。2022年,全年商品房销售面积135837万平方米,同比下滑24.3%;商品房销售金额133308亿元,同比减少26.73%。
Figure1全国商品房销售面积
数据源:国家统计局,估值之家研究部
1.全国房地产销售单月改善不明显
据统计局数据显示,2022年12月我国商品房销售面积14587万平方米,同比减少31.52%,比上月收窄1.74pct,环比上升44.84%;销售金额14660.24亿元,同比减少27.65%,环比上升49.36%;销售单价10050.21元/平方米,同比上涨5.65pct,环比上涨3.12pct。商品房销售同比情况从2021年7月转负后,已经持续18个月负增长,降幅和负增长时长均超过以往周期。由此可以推断出我国房地产行业整体需求端仍旧比较疲软。
Figure22021年2月以来全国商品房销售面积(万平方米)&销售金额(亿元)
数据源:国家统计局,估值之家研究部
据中指研究院数据显示,2022年,百强房企全口径销售总额合计75968.5亿元,同比减少41.3%。百强房企权益口径销售额合计53602.7亿元,权益口径销售面积合计33723.1万平方米,同比分别减少42.9%和48.1%,百强房企所占市场份额约为39.3%,同比减少12.3pct。2022年,各阵营房企销售金额均呈现下滑趋势,排名处在第31位到第50位降幅最为明显。其中,销售额排名前十名的房企销售额均值为3107.7亿元,同比减少33.1%;销售额排名第11位到第30位的房企销售额均值为1035.0亿元,同比减少45.5%;销售额排名第31位到第50位的房企销售额均值为519.4亿元,同比减少50.2%;销售额排名第51到第100位的房企销售额均值为276.1亿元,同比减少42.6%。百强房企销售面积也呈现相似的下行趋势,单月销售改善迹象不明显。除此之外,2022年,千亿房企数量明显减少。据中指研究院的数据显示,年销售额超过1000亿的房企仅剩20家,不足去年同期数据的一半。
Table1 2022年中国房地产企业销售业绩排行榜
数据源:中指研究院,估值之家研究部
2.全国房地产开发投资额持续下滑
2022年,全国房地产开发投资132895亿元,同比下降10.0%;其中,住宅投资100646亿元,同比下降9.5%。2022年,房地产开发企业房屋施工面积904999万平方米,同比下降7.2%。其中,住宅施工面积639696万平方米,同比下降7.3%。房屋新开工面积120587万平方米,同比下降39.4%。其中,住宅新开工面积88135万平方米,同比下降39.8%。房屋竣工面积86222万平方米,同比下降15.0%。其中,住宅竣工面积62539万平方米,同比下降14.3%。
Figure3房地产开发投资增速
数据源:国家统计局,估值之家研究部
3.全国土拍市场呈现两极分化
整体上看,2022年我国土拍市场一直不温不火,我国土储收入规模同比减少约2层,成交地块平均溢价率相比前两年大幅回落。据中房网统计数据显示,2022年全国土地成交价款17887.9亿元,2021年全国土地成交价款20263.25亿元,同比下降11.72%。年内全国土地成交面积8455万平方米,去年同期数据为18287.48万平方米,同比下降53.77%。其中,北京、上海、广州、杭州、成都、南京6城全年卖地收入超千亿元,而上海更是以2795.3亿元的土地成交金额居于各城之首,其次是杭州,全年卖地收入也超过了1900亿元。
Table2 2022年22城集中供地土地出让情况
数据源:中房网,估值之家研究部
从全年集中供地批次情况来看,土地市场的供给节奏也有了一定的变化,除长春、沈阳外,2022年内20城集中供地次数超过3次,突破政策上限。全年各批次整体成交溢价呈现下滑趋势,从第一批次的平均溢价率4%到第六批次的平均溢价率0.76%。与此同时,城市之间集中供地热度分化也较为明显。纵观全年,北京、上海、深圳、杭州、宁波和合肥,为集中供地热度较高的城市,这些城市前四批次集中供地溢价率大多保持在3.5%以上,尤其是在首批集中供地中,深圳和合肥的土拍溢价率均超过10%;北京集中供地热度呈现渐次回暖,在第四批次的集中供地中溢价率回归到10%的水平;同时,宁波也在第四批次中恢复到10%以上。反观郑州、长春、沈阳、天津、无锡等城,土拍热度则明显遇冷,集中土拍多数以零溢价收官。其中,长春全年集中供地仅成交3宗地块,是22城中成交地块数量最少的城市,其次是沈阳,全年成交14宗地块,且均为底价成交,集中供地热度已降至冰点。
Table3 2022年22城集中供地溢价率情况
数据源:中房网,估值之家研究部
4.国家出台多项政策支持地产行业发展
2022年下半年以来,我国房地产行业相关政策宽松方向尤为明确,尤其是11月之后,金融支持地产三箭齐发释放的信号就更加积极了。
2021年9月之后,国家对房地产行业的态度就从之前的全面从严监管、防范系统性风险发生的可能性转向较为缓和的态度。在9月份提出金融机构应准确把握和执行好房地产金融审慎管理制度,避免一刀切;应维护房地产市场的健康发展,维护住房消费者的合法权益。在12月份提出支持金融机构重点满足首套房和改善性住房按揭贷款需求,并鼓励金融机构支持优质房企展开收并购业务。
2022年一季度,国家层面不仅将5年期LPR下调5bp至4.6%,更承诺年内不扩大房地产税改革试点城市范围。各地方政府也开始因城施策调整房地产相关限制政策如:放松人才落户条件、提供购房补助、降低预售许可标准等。
2022年第二季度,我国5年期LPR再次下调15bp至4.45%,并下调首套房按揭贷款利率下限至LPR-20bp。央行再一次强调金融机构应该区分项目风险和企业集团风险,加大对优质项目的支持力度,不盲目抽贷、断贷、压贷,不搞一刀切。在中央经济会议上也明确指出支持各地地方政府从实际出发完善房地产相关政策制度。因此各地方政府进一步拓宽了政策调整类型,限购、限售、贷款比例等纳入政策工具箱。
2022年第三季度,我国5年期LPR加速下调15bp至4.3%,并首次提出6-8月新房均价同环比均连续下降的城市,地方政府可自主决定在2022年底前阶段性维持、下调或取消首套房贷利率下限,最高可在LPR基准上下调40bp;下调首套房公积金贷款利率15bp,5年以下(含5年)和5年以上利率分别调整为2.6%和3.1%;2023年底前居民换购住房可享个税退税优惠。
2022年第四季度,我国更是从信贷、债券、股权融资三个层面上全面支持房企融资。据中指研究院不完全统计,从“金融16条”发布实施以来,已有120多家房企获得银行授信,60多家银行参与其中,合计授信额度接近5万亿元;8家房企意向增信发债规模超千亿元,30余家房企宣布配股或定向增发计划。我国房企融资情况得到明显改善。
Figure4 2021年下半年以来地产政策梳理
数据源:央行、政府公告,估值之家研究部
二、新城控股竞争优势分析
1.公司主营业务介绍
新城控股集团1993年创立于江苏常州,现总部设于上海。经过30年的快速发展,成为跨足住宅地产和商业地产的综合性房地产集团,主营业务为商品房开发与销售,经营模式以自主开发销售为主。公司坚持住宅地产和商业地产双轮驱动的长期战略模式,以上海为中枢,长三角为核心,逐步完成全国中心城市和重点城市群的深耕布局。截至2023年1月25日,新城控股集团已进入中国145个大中城市,包括上海、北京、天津、重庆、杭州、南京、苏州、济南、西安、成都、长春、常州等,开发中或已完成住宅项目超700个,开业及在建的吾悦广场城市综合体已达到196座。
Figure5新城控股商业版图
数据源:公司官网,估值之家研究部
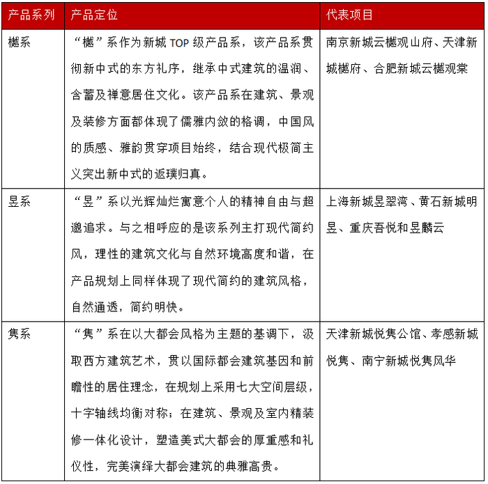
公司的住宅产品按照风格与目标客户两个维度划分,风格维度上包括“新中式”——樾系、“大都会”——隽系、“现代”——昱系三大产品系列,客群目标维度上包括基于年轻时尚人群需求尚人群需求的“乐居”、家庭品质升级需求的“圆梦”、颐养享受需求的“尊享”三大产品线。各维度的组合形成九大产品系列以满足不同经济能力与购房需求的客户对不同风格的偏好,做到客户类型上的全面覆盖。
Table4新城住宅产品系列
数据源:公司官网,估值之家研究部
公司的商业地产开发业务主要是商业综合体-吾悦系列产品的开发及购物中心的运营管理,包括销售型物业和持有型物业两部分。其中,销售型物业对外出售,主要包括住宅、酒店式公寓及沿街商铺等;持有型物业自持运营或对外租赁,主要为购物中心。公司商业地产开发业务秉持以客户为中心的经营理念,不断获取优质项目,打造以餐饮、零售、儿童、配套娱乐等业态构成的商业购物中心,为居民提供统一管理的一站式多功能体验中心。2012年,公司创立“吾悦”商业品牌;此后,公司不断升级吾悦品牌、打磨吾悦系产品,从中国家庭最真切的情感需求出发,致力于将吾悦广场打造成“让商业空间更有价值”的中国体验式商业领导品牌。
Figure6新城吾悦广场
数据源:公司官网,估值之家研究部
2.公司核心竞争力分析
2.1住宅与商业双轮驱动,造就可持续发展
公司正视行业新格局,坚持轻重并举的住宅地产与商业地产“双轮驱动”的战略模式。一方面沉下心来持续提升品质、优化服务,做到产品品质与服务品质同步提升,另一方面也不断优化商业的全周期能力,做好应对新格局的能力储备。相比于聚焦商业运营的公司,公司在住宅开发这个竞争激烈的市场中不断成长,具有较高的项目操盘与资金回笼能力,是公司区域深耕的压舱石;而相比于纯住宅开发的公司,公司在商业地产的规模化开发与运营方面具有一定优势,能够持续创造稳定的现金流助力于公司穿越周期。各事业部之间的协同发展、相互促进,是公司核心优势的根基。此外,公司持续对“吾悦”系列产品进行升级优化,持续挖掘双轮驱动模式的内涵,通过住宅地产与商业地产的联动,实现资源与品牌的共享。截至2022年6月,公司已在全国范围内布局189座吾悦广场,其中已开业及委托管理的吾悦广场达131座,商场开业数量位居我国境内外上市公司首位。公司在规模上的先发优势,成为其他公司难以轻易逾越的护城河。公司住宅开发与商业运营的优势互补、协同共进,构筑了公司可持续发展的核心竞争力。
Figure7新城控股“住宅+商业”双轮驱动模式
数据源:同策地产智库,估值之家研究部
2.2土地储备充足、聚焦重点城市群发展
公司坚持深耕长三角区域,并聚焦其他核心城市群,形成以长三角、环渤海、粤港澳大湾区、长江中部、成渝等城市群为重点的布局体系。截至2022年6月30日,公司在全国范围内合计拥有土地储备1.31 亿平方米,可满足未来2-3年的开发运营所需。公司的土地储备集中在全国最具经济活力和人口密度最高的地区,其中在一、二线城市土的地储备约占公司总土地储备的37.05%,在长三角区域三、四线城市的土地储备约占公司总土地储备的29.46%。全国重点城市群、重点城市全面开拓,相对优良的战略布局与丰富土地储备保障了公司的持续稳步发展。
Table5截至2022年6月30日公司拟建项目情况
数据源:公司2022年半年度报告,估值之家研究部
2.3完善的激励机制凝聚人心
新城通过各项激励机制把员工个人利益与公司发展进行捆绑。公司实施的《第一期限制性股票激励计划》及《2019年股票期权与限制性股票激励计划》保障了高管及骨干管理人员与公司同心共创、共享成就;“新城合伙人”跟投制度主张员工与公司共创、共担、共享实现了项目管理团队绩效与项目经营业绩挂钩;“竞创百亿”计划鼓励更多城市公司深耕所在区域,提高市场占有率。公司建立全方位多层次以满足员工需求为核心的驱动机制与激励机制,提高员工自驱力,激发全员的“奋斗者”精神,使之主动参与到公司经营中去。
3.公司经营情况分析
3.1商业项目规模持续扩大,处于行业领先水平
从2018年到2022年,吾悦广场在全国的开业数量及布局数量稳步提升。吾悦广场在全国的开业数量从2018年的42座增加到2022年的145座,年化复合增长率28.12%;吾悦广场在全国的总布局数量从2018年的96座增加到2022年的196座,年化复合增长率15.34%。2012年,全国第一座吾悦广场在常州开业后,公司不断打磨产品,更新迭代,让吾悦广场从长三角走向全国。公司花了10年时间,目前基本实现了吾悦广场的全国化布局,总布局及开业商场数量逐年提升。截至2023年1月25日,吾悦广场已进入中国145个大中城市,包括上海、北京、天津、重庆、杭州、南京、苏州、济南、西安、成都、长春、常州等,开业及在建的吾悦广场城市综合体已达到196座,其中55%位于一二线及强三线城市。
Figure8 2018-2022吾悦广场开业及在管数量
数据源:公司公告,估值之家研究部
Figure9 2018-2022年吾悦广场布局数量
数据源:公司公告,估值之家研究部
我们选取了万达商管、万科集团、华润置地和龙湖集团四家涉足商业地产的企业与公司进行比较,发现公司商场开业数量处于行业领先地位。2022年新城控股以已开业商场数量145座位于行业第二,仅次于行业绝对龙头万达,扩张趋势明显。公司的新开业商场数量15座维持在行业中游水平,未来整体规模增长潜力较大。
Figure10 2022年可比公司新开和已开商业数量
数据源:公司公告,估值之家研究部
公司在2017到2022 年期间,商业运营收入大幅提升,由10.2亿元增长至100.06亿元,年化复合增长率57.88%。2022年公司实现商业运营总收入100.06 亿元,同比增长15.82%。
Figure11 2017-2022年公司商业租金收入情况
数据源:东方财富choice,估值之家研究部
我们选取了万达商管、万科集团、华润置地和龙湖集团四家涉足商业地产的企业与公司进行比较,发现公司商业出租率排名行业第二为97.63%仅比第一名万达商管低1.07pct。然而公司2022年商业运营收入为100.06亿元在可比公司中排名第四。
Figure12 2022年可比公司商业租金收入及出租率
数据源:百度公开资料,估值之家研究部
3.2 住宅销售规模腰斩,毛利率率先触底反弹
新城控股2022年全年实现销售金额约1160亿元,相较于2021年销售金额2338亿元,同比减少50.38%,销售规模已经回到2017年刚迈入千亿房企时的水平。销售规模的大幅回撤主要是受房地产行业整体不景气的影响,随着房地产行业的触底反弹,未来公司的销售规模有望重新回到年销售额2000亿的水平。
Figure13新城控股2017-2022年销售金额及同比
数据源:克而瑞地产,估值之家研究部
我们选取了万科A、滨江集团、招商蛇口和华发股份四家A股上市房企与公司进行比较,发现近五年房地产行业各上市公司销售毛利率整体呈下滑趋势。截至截至2022年第三季度公司销售毛利率处于行业内领先水平截至,新城控股销售毛利率为21.29%,相较于2021年销售毛利率20.45%小幅上升0.84pct,比可比公司第二名华发股份2022Q3销售毛利率20.87%高出0.42pct。这说明公司的精细化建造管理水平处于行业领先水平。
Figure14 2018-2022Q3可比公司销售毛利率
数据源:东方财富choice,估值之家研究部
3.3 销管费用率持续增加,高于行业第一梯队水平
对比可比公司管理效率。从销售费用率来看,可比公司近2年销售费用率都有所提升,这主要是因为近2年房地产行业市场整体较冷,各房企为了促销加快资金回笼都使用了一系列的促销手段。其中新城控股销售费用率远高于行业领先水平,新城控股、万科A、滨江集团、招商蛇口、华发股份2022Q3销售费用率依次为3.78%、2.32%、2.45%、2.90%、2.94%;从管理费用率来看,新城控股和华发股份近两年管理费用率上升明显,其他三家公司基本维持稳定,上述公司2022Q3管理费用率依次为5.62%、2.14%、1.85%、1.6%、4.18%;从财务费用率来看,可比公司近5年财务费用率都是先降后升,主要是由于这两年国家对房地产的金融监管政策收紧,加剧了房地产企业的财务成本。新城控股财务费用率在可比公司中处于较低水平,上述公司2022Q3财务费用率依次为1.96%、0.36%、3.14%、2.09%、0.7%。
Figure15 2018-2022Q3可比公司销售费用率
数据源:东方财富choice,估值之家研究部
Figure16 2018-2022Q3可比公司管理费用率
数据源:东方财富choice,估值之家研究部
Figure17 2018-2022Q3可比公司财务费用率
数据源:东方财富choice,估值之家研究部
3.4 三道红线指标保持绿档
公司近年来有息负债规模一直保持行业低位在可比公司中排倒数第二,仅次于万科A的有息负债水平。截至2022Q3,新城控股、万科A、滨江集团、招商蛇口和华发股份的有息负债率依次为:19.57%、21%、21.96%、31.65%、43.51%。2022Q3公司有息负债812.67亿元,同比下降22.62%。公司不断优化负债结构,降低负债规模,截至2022Q3,公司净负债率47%,剔除预收账款后的资产负债率63.12%,现金短债比1.95,保持“三道红线”绿档企业。
同时,公司融资方式较多元化,除了占比接近50%的开发银行贷款外,公司通过经营性物业贷、ABS、超短融、公司债、中票等多种方式优化融资成本,短期负债占比32%,整体负债结构较健康。2023年公开市场的债务到期有122.4亿元,远低于公司在手现金345.08亿元,且公司11月150亿元储架式发行获交易商协会受理,目前仍有130亿元额度未使用,完全可以覆盖到期债务规模,公司整体债偿压力相对较小。
Figure18 2018-2022Q3 可比公司有息负债率
3.5 重新活跃在土地公开拍卖市场
相比较于2022年新城控股全年未在公开土拍市场上拿地,2023年一开年,公司便在杭州新年首场土拍中,与龙湖等知名房企抢夺崇贤核心区一幅商业综合体地块,最终以25.37亿元拿下这幅商业综合体地块,楼面价2.9506万元/平方米。这也代表了公司投资意愿的由弱转强,随着房地产市场融资环境的改善,公司预计会在未来积极拿地,进一步增厚土地储备规模,为公司的后续发展提供强有力的保障。
三、业绩预测&估值分析
1.业绩预测
基于上述分析,我们认为:
(1)收入结构:房产销售仍是公司目前的核心业务,占比超过95%;公司商业租金收入规模快速提高,近5年年化复合增长率超过50%。我们假设房产销售后第三年开始结算收入,三年内完成收入结转比例依次为0.4/0.5/0.1。
(2)全口径销售金额及权益比:2022年,公司实现全口径销售金额1160亿元。目前房地产市场销售情况还未得到明显改善,但政府已经出台一系列政策刺激房地产行业需求端回暖,未来房地产行业有望迎来更加宽松的政策环境,随着政策的逐步落地,消费者对市场信心逐步修复,公司销售情况预计会在2023年第二季度开始复苏。鉴于公司2022全年销售额同比下降超过50%,我们预计公司2023-2024年销售增速分别为10%、15%。根据克而瑞数据显示,公司操盘项目权益比例近年来稳步提升,假设公司并表比例持续维持在70%左右。
(3)房产销售:由于房地产开发周期影响,房地产销售收入主要依赖于前期销售金额结转。毛利率方面,受前期高地价项目结转及限价政策影响,公司毛利率进入下行通道。但是公司在2019年察觉到行业变化就及时调整投资策略,量入为出。因此,我们预计2022-2024 年房产销售业务毛利率分别为18.5%、19.5%、21%。
(4)物业出租及管理:吾悦广场已经成为拉动新城发展的一架强有力的马车,公司近5年商管项目营业收入复合年化增长率超过50%,然而2022年受疫情影响,商管项目营业收入同比增长25.56%,因此我们保守预计2023-2024年物业出租及管理营收增速为30%,25%。
(5)三费费率:公司的三费费率近年来持续上升,但随着精益化管理的落地,未来有望有所下降逐步向行业第一梯队水平靠近。我们预计2022-2024 年销管费用合计占营业收入比例分别为9.4%、6%和6%。
Table6新城控股22-24盈利预测
数据源:估值之家研究部
公司作为地产行业未出险的优质民营房企,我们预计在行业整体融资情况获得大幅改善的情况下将率先获得估值修复。公司持续保持房地产主业稳健经营,积极开拓物业出租及管理业务创造营收新的增长点,土地储备量充足,将为公司未来业绩带来良好支撑。我们预计公司2022-2024年营业收入为1755.49、1921.59、1873.26亿元,同比增长5.7%、9.46%、-2.52%,净利润分别为48.31、135.46、152.14亿元,对应EPS分别为每股1.96、5.5、6.18元,2023年2月13日收盘价格20.00元/股对应PE分别为10.20、3.64、3.24倍。
2.估值分析
2.1PE&PEG估值分析
对比PE(TTM)估值标准偏差,2月13日公司PE(TTM)为4.48,PE近三年平均值为5.31,目前公司PE处于低位震荡运行。
Figure19 PE估值百分位
数据源:东方财富choice,估值之家研究部
对比申万二级房地产行业均值,以及房地产行业相关可比公司,同时综合考虑公司规模、主营业务范围、公司性质等因素,选取招商蛇口、万科A、滨江集团及华发股份作为可比公司。申万二级行业房地产开发板块2023年东财Choice一致预期估值平均值为14.56倍,高于公司估值水平。考虑到新城控股在房地产开发行业的品牌优势及财务稳健情况,给予公司2023年PE估值6-8倍,对应目标价33-44元,对应2023年2月13日收盘价格20.00元/股,股价65%-120%的上涨空间。
Figure20可比公司2023年PE
数据源:东方财富choice,估值之家研究部
我们预计公司2023年的PE值为7.5,2022-2024年EPS分别为每股1.96、5.5、6.18元,对应2023年PEG为0.61。从绝对数上看,公司2023年PEG 小于1,公司股价存在明显的低估;从参考可比公司来看,招商蛇口2023预测PEG为0.55、万科A2023预测PEG为1.03、滨江集团2023预测PEG为0.44、华发股份2023预测PEG为0.52。公司PEG跟可比公司相比处在较低水平。
Table7可比公司估值表
数据源:东方财富choice,估值之家研究部
2.2NAV估值分析
根据新城控股2022Q3财务报告数据显示,归属于母公司股东权益为613.65亿元,合同负债2095.87亿元,存货2515.9亿元。截至2022Q3,新城控股已售未结转2095.87亿元,公司地产开发项目财务报表合并比例按65%,收益率按8%,这部分利润为2095.87*65%*8%=108.99亿元;公司毛利率按18%估算,公司土地储备账面价值为2515.9-2095.87*82%=797.29亿元,这部分利润为797.29/0.82*65%*8%=50.56亿元。由于公司房地产开发板块的收入占比高达95%以上,其他板块市值忽略不计,我们预计公司总市值为773.2亿元,总股本为225562.29万股,对应每股合理内在价值为34.22元。
四、公司股价催化剂分析
2022年我国国有土地使用权出让收入同比下降23.3%,2023年一开年自然资源部便印发《关于进一步规范住宅用地供应信息公开工作的通知》,意在优化完善我国集中供地政策,充分发挥公开披露信息对于稳定和引导市场预期的积极作用。各地供地信息也会更加明确,客观上会减少土地方面的信息不对称问题,房企拿地更加透明化。
2023年刚开年各地方政府就陆续出台房屋销售支持性政策,意在帮助我国房地产销售回暖。例如:湖南省下调购房首付比例,长沙和其他城市首付比下限分别降至首套30%/20%、二套40%/30%;温州市对个人首次购房给予0.6%补贴;厦门市规定人才引进最高可给130万元住房补贴;山东、天津出台一系列促进住房消费政策洛阳市也将首套购房首付比例降至20%,鼓励银行逐步降低二套房首付比例;清远、盐城、宜昌优化公积金政策。随着政策的落地房地产企业的销售情况将得到改善。
在去年年底“三支箭”发出之后,房企融资环境得到大幅改善。根据克而瑞跟踪数据显示,2023年1月我国80家典型房企融资总规模为543.59亿元,环比减少44.8%,同比减少44.2%。剔除掉春节假期因素,与2022年2月相比,上述房企融资总规模增长40.1%,行业融资已进入相对较为稳定的阶段,企业的资金情况得到明显改善。除此之外,房企境外债也重新开启,海外融资渠道重新打开。未来只待销售市场回暖企稳,房企的现金流又将回归至健康闭环状态。
新城控股“双轮驱动”战略优势明显。相比于纯商业运营的公司,新城在住宅开发这个竞争激烈的市场中不断成长,具有较高的项目操盘与资金回笼能力;而相比于纯住宅开发的公司,公司在商业地产的规模化开发与运营方面具有一定优势,能够持续创造稳定的现金流助力于公司穿越周期。各事业部之间的协同发展、相互促进,是公司核心优势的根基。公司在商业规模上的先发优势,成为其他公司难以轻易逾越的护城河。公司住宅开发与商业运营的优势互补、协同共进,构筑了公司可持续发展的核心竞争力。
五、投资风险提示
(1)销售不及预期。目前购房者的信心还未完全恢复,大多非刚需有购房意愿的人持观望态度,因此销售回暖速度或将不及预期。
(2)结算收入不及预期。受前期房企资金链普遍处于紧张状态,支付工程进度款不及时可能导致房地产项目现场出现大面积停工的情况,停工导致的不能按时交房对竣工验收及结算都有影响。
(3)政策兑现不及预期。目前国家层面及地方政府层面出台的支持房地产行业平稳健康发展的利好政策不断,但由于目前距离政策释放的时间较短,政策传导到销售端需要一定的反应时间且政策落地效果可能会不及预期。
(4)销管费用控制不及预期。目前房地产整体市场销售情况还未得到明显改善,为了实现销售及现金流快速回流会产生超出预期的销管费用,因此可能导致销管费率控制不及预期。
Table8财务报表预测与比率分析
数据源:估值之家研究部