新浪财经

【中银医药】维力医疗(603309.SH):国内医用导管领军者,新征程再出发

市场资讯 2023.02.19 18:57

转自:周观宇论

分析师:邓周宇/联系人:周海涛

摘要

创新驱动,产品持续丰富升级;营销改革,内销外销同发力;股权激励彰显信心。公司业绩逐步兑现,基本面迎积极变化,公司进入发展新周期。首次覆盖,给予买入评级。

支撑评级的要点

医用导管行业属基础性医疗耗材,行业未来发展潜力较大。研发及产品力、规模化、自动化生产能力等将为企业有效控制成本,为获取更大的市场份额打下基础。我们认为公司在医用导管领域已经形成一定优势,叠加近年来公司新产品的开拓、营销端的改革、自动化项目的建设等,公司具备产业升级从低值耗材向中低值耗材企业转型逻辑,营销端的改革也为公司产品推广上市乃至放量注入活力,公司有望迎来积极转型。

好公司,医用导管领军企业。公司深耕医用导管行业,持续加大研发投入,适当产业整合并购,产品不断丰富,产品逐步升级。同时公司生产自动化能力不断加强。近年来公司推出可视双腔支气管插管、负压清石鞘等创新产品。独家代理的Bactiguard AB BIP 导尿管国内三类证延续获批后进一步巩固公司该领域竞争优势。生产方面,公司持续进行生产自动化升级和改造。内销方面,增加学术推广活动数量,推动新入院数量的增长,利用重磅产品进入新医院带动公司的其他产品的销售,进而实现境内市场销售的进一步增长。公司现在开始分别采用不同的营销队伍负责不同的产品分线销售,营销团队的专业性有所提升。外销方面,绑定大客户并规划提前布局。公司利用技术产能优势积极争取大客户的非标定制产品项目,为海外大客户提供整体解决方案。

短期看,近两年受疫情影响的可择期手术预期逐步恢复,手术用耗材需求亦将随之增长,对公司业绩会有正向推动。长远来看,随着现代科技发展、世界人口平均寿命不断增加和老龄化趋势加剧,手术、治疗、急救和护理等医疗领域医疗耗材需求不减。

估值

我们预计2022-2024年公司归母净利润为1.63/2.16/2.87亿元,对应EPS为0.55/0.74/0.98元,首次覆盖,给予买入评级。

评级面临的主要风险

海外销售风险,产品质量控制风险,医疗管理、行业管理政策调整风险,产品研发不及预期风险,其他风险等。

1、厚积薄发,公司新征程再出发

1、外延内生,内销外销同步发力——缔造公司国内医用导管领先地位

维力医疗成立于2004年。公司主要从事导尿、麻醉、泌外、呼吸、血液透析等领域医用导管的研发、生产和销售,产品在临床上广泛应用于手术、治疗、急救和护理等医疗领域。

公司产品在临床上广泛应用于手术、治疗、急救和护理等医疗领域。公司自成立以来,主营业务规模不断扩大,产品线不断拓宽。公司通过设立或收购方式,拥有多家子公司,并负责各自的业务范围。其中,苏州麦德迅医疗科技有限公司专注于疼痛及输注管理领域医疗器械的研发、生产和销售;海南维力医疗科技开发有限公司负责导尿管业务,拥有乳胶导尿管自动化生产线,可以高速生产乳胶导尿管;江西狼和医疗器械有限公司专注于医疗产品,核心产品“狼和”牌一次性包皮环切缝合器,属于国内行业龙头;张家港市沙工医疗器械科技发展有限公司是国内最早一批获得血透管路注册证的企业之一,产品质量稳定,拥有良好的品牌知名度。

通过近二十年的持续深耕, 公司成为全球医用导管主要供应商之一。海外方面, 公司与上百家国外医疗器械经销商、 数十家国内出口贸易商进行业务合作, 产品远销海外 90 余个国家或地区, 进入监管严格的北美、 欧洲、 日本等主流市场。国内方面, 公司产品有效覆盖所有省区, 进入国内超过4000 家医院(其中1000 家以上三甲医院) 。

截止2023年2月,高博投资(香港)有限公司持有的公司股份比例为 31.36%, 为公司的控股股东。维力医疗董事长向彬是公司的实际控制人。另外, 广州松维持有公司 13.32%股权;广州纬岳持有公司 5.34%股权。公司核心管理团队为向彬、 韩广源和段嵩枫, 深耕行业多年, 产业背景丰富。

2、 业绩回顾, 探究公司进入成长新阶段

1) 分业务来看, 高毛利率产品带动公司整体盈利能力提升

在公司传统领域的导尿产品线, 公司正在大力推广具有较高毛利率的一次性使用导尿包产品。根据公司 2021 年报, 公司重点推广产品超滑导尿包在 2021 年新进医院 171 家。除了传统的导尿业务之外, 公司大力发展毛利率较高的麻醉产品线和泌尿外科产品线。这两条毛利率较高的产品线的占比正在逐渐提升, 且毛利率维持在相对稳定的高位, 与公司传统的导尿类产品维持在 30%左右的毛利率相比, 公司新发力的麻醉业务的毛利率可达 50%左右, 泌尿外科的毛利率可达 80%。

2) 分地区来看, 内销与外销同步发力

在全球xg疫情往复的背景下, 公司继续深耕国内终端市场, 不断提升公司在国内各细分领域的市场地位。2021 年, 公司中国大陆境内收入在总收入中的占比达到了 53.66%。公司在中国大陆境内市场的毛利率相比于境外市场较高,2021年公司在中国大陆境内市场的毛利率达到55.67%, 而同 时期境外市场的毛利率为27.10% 。

3) 公司业绩复盘, 探究公司进入成长新阶段

3、 多维度看公司评级逻辑

1)

好行业——需求大、 空间大, 格局分散有待头部整合

低值医用耗材行业:门槛低, 竞争充分, 市场格局分散。是临床多学科普遍应用的一次性医用材料,市场化程度相对较高。 与医疗器械行业的其他领域相比, 低值医用耗材的种类繁多, 参与的企业数量较多, 市场竞争较为充分。根据中国医疗器械蓝皮书(2019 版),注射穿刺类在低值医用耗材市场占比最大,市场份额高达30%,其次为医用卫生材料及敷料类,市场份额达22%。 

基于低值医疗耗材的广泛应用场景, 我国低值耗材行业规模逐年上行, 目前行业集中度较低, 产品竞争格局分散。根据华夏基石《中国医疗器械上市公司发展白皮书系列 2:医用耗材篇》 统计, 我国低值医用耗材市场格局分散, 威高医疗市场占比超过 10%, 康德莱、 维力医疗的市场份额为2.26%和 1.15%, 其余厂家占比均不到 1%。 我们认为, 随着技术的升级、 医疗需求的提高、 环保政策的趋严、 行业监管的加强以及市场竞争的加剧等因素, 低值医用耗材市场将优胜劣汰, 头部企业凭借其自身产品、 研发及渠道等优势有望更多的抢占市场份额, 从而促使行业集中度逐步提升 。

医用导管行业:基础性医疗耗材, 需求不减。 医用导管属于基础性医疗器械产品, 在诊断、 治疗、监护、 急救、 引流、 灌流、 气体输送、 血液输送、 康复中被广泛应用。随着现代科技的发展以及世界人口平均寿命不断增长和老龄化趋势加剧, 医用导管在现代医学诊疗和家庭护理中应用的范围有望不断扩大, 重要性不断提升, 行业未来发展潜力较大。另外, 社会发展和科技进步提升人类对健康的需求, 临床医学微创及无创技术的广泛使用, 驱动医用导管研发、 生产和制造技术快速发展,越来越多的新材料、 新技术和新工艺应用于医用导管的生产和制造。产品越来越精细化、 科技化及人性化, 使用越来越简洁、 方便, 从诊疗、 救护等传统医学领域向家庭护理、 个人保健等领域延伸,应用领域和使用范围持续扩大。

据华经情报网数据, 随着老龄化加速、 新医改政策落实、 医疗体系完善, 国内医疗器械市场保持较快的增长, 预计国内医用导管市场 2022 年将达到 943.40 亿元。

行业中随着成本的攀升, 行业制造成本上升压力加大, 规模化、 甚至自动化生产能力、 运营能力将为企业有效控制成本, 为获取更大的市场份额打下基础。另外, 企业如果保持营收和利润的持续增长, 加强产品创新研究、 加强工艺提升促进产业升级, 收入结构改革, 向拥有高毛利的中高端耗材转型, 实现多元化的扩张将成为行业发展趋势, 也将为行业内企业生存发展注入更多动能。我们认为维力医疗作为国内低值耗材行业相对头部企业, 在医用导管领域已经形成一定的优势, 叠加近年来公司新产品的开拓、 营销端的改革、 自动化项目的建设等, 公司具备产业升级从低值耗材向中低值耗材企业转型逻辑, 营销端的改革也为公司产品推广上市乃至放量注入活力, 公司有望迎来积极转型。

2) 好公司, 医用导管领军企业公司深耕医用导管行业, 持续加大研发投入, 适当产业整合并购, 产品不断丰富, 产品逐步升级。同时公司生产自动化能力不断加强。近年来公司推出可视双腔支气管插管(实现插管可视化, 拥有一定的技术壁垒) 、 负压清石鞘等创新产品, 截止 2022 年上半年度又有 5 个新产品(一次性使用可视双腔支气管插管套件、 亲水涂层聚氯乙烯导尿管套件、 亲水涂层硅胶导尿管套件、 一次性使用热湿交换过滤器套件、 一次性使用泌尿道用导丝) 获得医疗器械注册证。目前, 公司在各细分领域均实现技术领先, 持续提高品 牌影响力和产品终端销售。独家代理的 Bactiguard AB BIP 导尿管国 内三类证延续获批后进一步巩固公司该领域竞争优势(截至目前为止, BIP 导尿管为国内唯一获得三类医疗器械注册证的抗菌导尿管) 。且公司持续研发投入, 新创新管线丰富, 创新产品升级换代且不断丰富, 有望驱动公司业绩持续快速增长。另外, 2021 年底, 公司收购苏州麦德迅51.4743%股权, 其成为公司控股子公司, 继续丰富了公司麻醉领域产品结构, 2022 年中报并表。生产方面, 公司持续进行生产自动化升级和改造。截止 2022 年中报, 公司投入使用的自动化项目有阀气泡线组装设备、 单向阀组装设备、 乳胶导尿管装配线、 雾化罐组装机、 杨克打包机、 插管打包机、 单向阀自动检测机、 注射硫化自动取模和插针等共计 13 项, 进一步提升了生产效率和产品质量稳定性。新投入建设的自动化项目共 10 项, 包括杨克把手自动取放、 雾化面罩自动组装线、儿童型导尿管成型设备、 硅胶导尿管组装设备、 硅胶导尿套自动成型设备等项目。内销方面, 公司进行的营销改革能实现更多产品的放量。 公司进行营销改革, 结合公司重磅产品的产品竞争力, 增加学术推广活动数量, 推动新入院数量的增长, 利用重磅产品进入新医院后, 可以带动公司的其他产品的销售, 进而实现境内市场销售的进一步增长。同时, 公司原本采取一个营销团队负责多条业务线的形式进行营销, 难以实现销售的专业化。近年来公司逐步改革内销营销模式,采用不同的营销队伍负责不同的产品的模式分线销售, 并注重对销售人员的培训和考核, 营销团队的专业性有所提升。外销方面, 绑定大客户并规划提前布局。 公司利用技术产能优势积极争取大客户的非标定制产品项目, 为海外 大客户提供整体解决方案, 目前 多个项目处于技术研发阶段, 后面有望陆续商业落地贡献业绩。同时, 公司计划进一步增加对于海外市场营销的提前布局, 选取重点地区新建海外本土化营销团队, 如在欧洲设立销售子公司等, 加大新客户的开发及新产品的终端推广力度, 进一步改善同海外大客户或经销商的关系, 提高沟通效率, 为海外大客户提供整体解决方案。股权激励表明管理层对于业绩增长有信心。按照公司于 2021 年进行的股权激励解锁行权条件来计算, 100%解锁条件为 2022-2024 年扣非归母净利累计不低于 1.56、 3.58、 6.20 亿元。综上, 公司主要产品属于手术用耗材, 产品在临床上广泛应用于手术、 治疗、 急救和护理等医疗领域。短期看, 2023 年 1 月份以来, 近两年受疫情影响的可择期手术预期逐步恢复, 手术用耗材需求亦将随之增长。 长远来看, 随着现代科技发展、 世界人口平均寿命不断增加和老龄化趋势加剧,手术、 治疗、 急救和护理等医疗领域医疗耗材需求不减。目前来公司产品所在细分市场竞争比较分散, 公司市场占有率仍有较大的提升空间。内销方面, 公司基于各产品线产品特点与市场渠道的差异性, 2020 年开始整合市场渠道和销售人员, 2021 年实现国内营销分线销售。根据公司 2022 年中报显示, 公司产品已有效覆盖全国所有省区, 产品进入国内超过 4,000 家医院, 其中三甲医院1,000 家以上。随着新医改政策落实、 医械国产替代化进程加快, 公司产品力进一步提升等多因素驱动下, 预计公司产品市场占有率将进一步提升。外销方面。公司深度绑定核心大客户, 公司利用技术产能优势积极争取大客户的非标定制产品项目,为海外大客户提供整体解决方案。股权激励解锁条件的业绩高增长更是彰显公司管理层经营信心。我们从短中长期三个时间维度分析了公司增长趋势, 看好公司价值。

2、 多业务线同发展, 重磅产品赋能公司盈利能力提升

麻醉线——公司重点布局线条之一, 导管可视化及镇痛泵成为主要看点

气管插管是现代麻醉与急救医学不可缺少的基础医疗器械, 是通气支持和呼吸治疗的关键器械。气管插管通过口腔或鼻腔插入病人气管内, 可帮助患者建立人工呼吸道, 维系深度麻醉, 保障呼吸道通畅, 满足机体氧的需求与二氧化碳的排出, 广泛应用于全麻手术。喉罩在临床的作用与传统气管插管基本相同, 主要应用于时间较短的手术、 使用气管插管较困难的手术以及短时间内多次诊断性检查等情况中。公司以临床需求为导向, 气管插管、 喉罩等产品均有布局。

在收购苏州麦德迅获得麦德迅的电子镇痛泵后, 公司在麻醉领域的产品覆盖更为齐全, 目前麻醉领域的产品有一次性使用无菌气管插管、 一次性使用双腔型喉罩、 电子镇痛泵和可视双腔支气管插管、加强型气管插管、 气管切开插管、 支气管插管、 麻醉面罩、 人工鼻、 麻醉呼吸管路等。公司的麻醉产品主要是和麻醉呼吸机相配套使用, 用于急救、 ICU 或麻醉时建立人工通气道。适用于各种吸入全麻手术、 预防和处理呼吸道梗阻、 呼吸功能不全和需要抢救的病人。

公司麻醉线主要重磅产品

可视双腔支气管插管

可视双腔支气管插管等可视系列创新性产品, 解决了肺隔离手术定位难题, 产品于 2020 年成功推入《2020 版中国麻醉学指南与专家共识》 。可视双腔支气管插管具有全程可视精准可控、 可以在没有纤支镜的基层医院使用, 使基层医院也能开展肺隔离技术等优点。

图中的 2 即为摄像头, 可以同连接线 5 一同提供精准可视的插管环境。而冲洗管 7 则可以注入少量的生理盐水, 对摄像头 2 上的痰液和血渍进行冲洗, 避免痰液和血渍遮掩住摄像头 2。通过独特的结构设计, 可视双腔支气管插管具有独特的产品优势。

可视双腔支气管插管有如下特点:可视双腔支气管插管的特点主要有两个维度:技术维度和科室管理维度。技术维度上, 可视双腔支气管插管可以做到全程可视精准可控。可以简单快捷插入, 持续监测插管位置, 一步到位减少气道损伤, 通气阻力小, 且容易进行重新定位。科室管理维度上, 可减少科室管理对纤支镜的依赖、 操作简单、 步骤规范、 易于普及, 可推动没有纤支镜的基层医院开展肺隔离技术。双腔支气管插管是实施肺隔离的首选方法之一, 可快速可靠地实现肺隔离, 减少肺损伤, 方便手术顺利进行, 肺隔离技术是胸外科麻醉呼吸管理的重要技术。据《我国胸外科发展趋势与分会的任务》与《单肺通气肺功能保护策略》 数据, 2015 年我国胸外科手术约 30 万例, 受肺癌、 食管癌等胸部肿瘤发病率增加、 早期诊筛率提升等因素驱动, 年增速约 6%, 预计 2023 年我国胸外科手术量可达到 48 万例, 双腔支气管插管需求有望继续扩大。目前, 公司的可视化双腔支气管插管拥有较高技术壁垒, 仿制厂家难以在质量和对人体的适应程度上达到与维力医疗的产品的相同水平。

镇痛泵

2021 年公司完成对苏州麦德迅的收购, 麦德迅成为公司的控股子公司。麦德逊自 2014 年创立开始就进入疼痛输注领域并开始在智能便携镇痛泵上的探索。麦德迅智能便携镇痛泵为公司的明星产品。该镇痛泵属于三类医疗器械, 处于医疗器械里面最高级的监管模式。麦德迅医疗目前已与国内多家著名医疗机构的资深专家达成了合作。除此之外, 公司依托于东南大学苏州医疗器械研究院雄厚的学科基础和技术成果, 已建设麻醉科、 ICU 领域的创新医疗器械技术产业化平台, 产品覆盖了疼痛管理线、 输注管理线、 可视化气道管理线等三大领域, 可广泛应用于麻醉科、 ICU、 儿科、 急诊、肿瘤科等科室。

麦德迅的智能便携镇痛泵分为可拆分的两个部分:上部分为机电控制系统, 下部分为一次性使用储液盒(无菌) 。在使用时, 操作者可以通过设备的控制系统、 驱动系统、 监控系统对储液盒中药液的输入时间和药量进行控制和监控。该镇痛泵的输液模式包括三种:持续给药模式、 时辰给药模式和间隔脉冲给药模式。除了可以设定总剂量及输出时间外, 它还可以根据临床需要来进行分次、 分时输液, 在间隔输入的同时可以设定每次的输入量。如今倡导舒适化医疗, 也更加注重诊疗人群的诊疗体验和他们的心理健康, 在肿瘤化疗方面尤其如此。该便携镇痛泵能方便患者随身携带。患者可以根据自身情况采用镇痛措施, 尽量回归正常生活的状态, 比如起居不受限制, 进行一些正常的社交活动等, 这也是产品的一大优势。

公司麻醉线业绩情况

导尿线——公司起家业务, 独家授权的物理抗菌金属涂层想象空间大

导尿管是一种由尿道插入膀胱以便引流尿液的管道, 主要用于尿潴留或膀胱出口梗阻、 尿失禁、 需长时间卧床或被迫体位、 外科手术围手术期的患者使用, 用于手术及病房护理时对病人进行尿液引流。

导尿管是一种被广泛用于临床医疗的基础医疗器械, 且在人口老龄化不断加深的背景下, 在将来有望能进一步扩大市场规模。导尿管包括临时导尿管(单腔) 和留置导尿管(双腔型、 三腔型可用于膀胱冲洗) , 材质有聚氯乙烯、 乳胶、 硅胶等, 其中留置乳胶导尿管弹性好、 柔软舒适、 永久变形率低、 价格经济, 但可能存在患者对乳胶原料中蛋白质成份过敏的现象, 相比之下留置硅胶导尿管的生物相容性、 舒适性、 适应性更佳, 更适合中长期留置使用, 但单价相对较高。

据《卫生健康事业发展统计公报 2020》 数据, 2019 年我国住院人数从 2015 年的 2.11 亿人增至 2.66亿人, 复合增长率为 6.02%, 2020 年由于疫情影响, 住院人数、 实际占用病床天数均出现不同程度下滑, 后疫情时期将逐步恢复正常, 叠加老龄化加速影响, 导尿管作为基础临床医疗产品未来需求空间大。

据国家统计局数据, 我国老龄化人口还在逐年提升, 导尿管作为基础临床医疗产品需求增长。

维力医疗在国内导尿领域处于龙头地位。据北京恒州博智信息咨询有限公司 2020-2026 全球及中国尿管行业发展现状调研及投资前景分析报告显示, 全球导尿管行业主要生产商有 Coloplast, BD 和Teleflex, 2019 年其收入占比分别为 35.13%, 11.48%和 10.49%。另外, 据《中国医疗器械行业发展报告(2021) 》 显示, 国内导尿管企业普遍规模较小, 产能分布较为分散, 据 NMPA 数据国内导尿管产品企业已近 150 家, 2017 年, 维力医疗、 湛江事达产能规模占比分别为 17.24%、 10.34%。

导尿管是公司成立之初的主要业务, 也是公司现在的核心业务之一。公司在导尿领域的产品主要包括导尿管、 导尿包、 超滑导尿管、 抗感染导尿管、 导尿套、 导尿配件等。主要用于临床需要通过导尿引流尿液的病人, 适用于急、 慢性尿潴留;危重患者尿量监测;尿液特殊检验如尿培养等;探查尿道有无梗阻;测定膀胱容量, 残余尿量;进行膀胱尿道测压及逆行性膀胱造影检查等;膀胱灌注药物;膀胱尿瘘的治疗及防止输尿管反流;盆腔手术的术前准备;大中型手术中防止膀胱过度充盈及观察尿量等。

导尿管作为基础临床医疗产品是现在临床手术的必须耗材之一。然而导尿管相关尿路感染(CAUTI)却又会显著增加住院患者的死亡率、 住院费用及住院时间。CAUTI 会使得患者平均住院时间延长,引发不必要的抗菌药物使用。根据华经产业研究院报告显示, 留置导尿患者的尿路感染率约为非留置导尿患者、 非导尿患者的 3 倍以上。

维力医疗一直致力于抗菌型导尿管的研制和开发, 并通过引进合作等方式在产品性能及产品结构上取得一定进展。

公司导尿业务线主要重磅产品

BIP 合金涂层导尿管

2018 年, 维力医疗引进全球抗菌涂层技术领导者——瑞典 Bactiguard AB 公司的抗菌涂层技术, 获得了 合金涂层抗感染导尿管(BIP) 中国独家代理权。并获得了 BIP 涂层技术在中国的技术合作授权(有望在公司的其他产品上同样使用 BIP 涂层技术) 。其独特的技术领先优势、 全球知名品牌及大量的临床研究数据基础, 将为维力医疗开辟感染控制领域市场奠定良好基础。BIP 导尿管在美国和欧洲已经得到广泛应用。2022 年 3 月 BIP 涂层导尿管的三类医疗器械注册证延续获批。

合金涂层抗感染导尿管是带有 Bactiguard ®涂层(由金、 银、 钯组成的合金涂层) 的留置导尿管,该合金涂层通过释放微电流阻止细菌的粘附和定植, 可减少细菌的粘附和生长, 阻断逆行感染通路。

与传统涂层相比, BIP 涂层导尿管并发症更少, 无毒且非药物, 大样本临床验证安全有效。在美国进行的大型随机监测型研究表明 Bactiguard® 涂层导尿管可使病人患导管相关性尿路感染的风险降低。BIP 涂层能够有效预防导尿管相关尿路感染, 从而降低医疗成本, 解决院感难题。

公司导尿业务线产销量变化及业绩情况

泌尿线——公司重点发力业务线条之一, 重磅高毛利率产品空间可期

泌尿外科业务管线毛利率达到 80%以上, 随着公司负压清石鞘等重磅产品的上市放量将有望带动公司整体毛利率水平。公司在泌尿外科领域的产品主要包括包皮环切缝合器、 导引系列、 扩张系列、介入通道、 输尿管支架、 输尿管导管等产品。

泌尿外科线主要重磅产品

包皮环切缝合器

包皮环切缝合器主要用于泌尿外科包皮环切手术。目前的包皮环切手术方式主要包括传统的包皮环切术、 一次性包皮吻合环扎术。传统环切术手术时间长, 操作繁琐, 出血较多, 肉膜内留有线结,切缘不美观等;而环扎术存在术后戴环活动不便, 慢性疼痛, 炎性水肿和套扎环不易脱落等缺点。包皮环切缝合术是泌尿外科包皮环切术前沿的一种手术方式, 运用一次性包皮环切缝合器, 通过器械内部的环形切割刀和金属缝合钉, 对包皮进行一次性切割缝合, 术后缝合钉自行脱落。

包皮环切缝合器则兼具了传统手术和环扎手术的优点, 摒弃了两者的不足, 操作简便, 具有无需缝合、 手术时间短、 失血量少、 疼痛轻、 并发症发生率低、 外观美观;无结扎出血点, 也避免体内残留线结,可减轻术后性生活时的异物感;术中包皮内板的长度可以标准化控制, 不会因为术者的个人经验而出现差异;击发缝合器手柄后切割刀片一刀切下多余的包皮, 不会出现传统手术时的锯齿样伤口, 更为美观等优势。

公司的包皮环切缝合器属于一次性使用的高毛利率产品, 毛利率可达到 80%, 属国内首创, 市场份额很高, 是国内行业龙头。

负压清石鞘

尿结石是泌尿系统常见疾病之一。现有主流的尿结石治疗方法有三种, 分别是传统开放手术, 体外冲击波碎石以及腔内手术。传统开放式手术创伤大、 恢复慢, 在常规结石治疗中已被微创手术所取代。体外冲击波碎石有着无创无痛、 并发症少、 复发率低、 费用低的优点, 适用于小型、 简单的早期结石治疗。腔内手术又可分为经皮肾镜取石术、 输尿管硬镜碎石术、 输尿管软镜碎石术三种。经皮肾镜取石术损伤小、 痛苦少、 疗效彻底、 恢复迅速、 治疗周期短, 适用于大部分肾结石治疗;输尿管硬镜碎石术同样无创无痛, 且恢复快, 对于输尿管狭窄或是输尿管息肉可同时予以治疗, 适用于大部分输尿管结石疾病;输尿管软镜碎石术无创无痛且视野好, 手术时间与恢复时间更短,并发症少。

公司在泌尿外科领域, 推出了负压清石鞘创新产品, 产品采用负压取石方式, 提高了清石效率及患者安全性。传统产品的清石鞘是直型, 公司的负压清石鞘创新产品采用 Y 型, 可以通过负压原理把碎掉的结石和血雾吸出。同时, 负压清石鞘可以同时灌注与负压吸引, 借此平衡人体内部的压力,降低手术的风险。持续的灌注和负压吸引又可以使得手术视野更为清晰, 提高手术的效率。

公司泌尿外科业务线产销量变化及业绩情况

护理线——兼具消费属性

公司护理产品主要包括引流、 营养、 口腔护理、 排泄物管理等产品, 主要用于临床病人的伤口或分泌物清理引流以及重症病人的口腔及排泄物护理。

公司护理业务线主要重磅产品

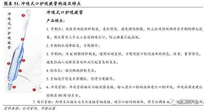
冲吸式口护吸痰管

公司的产品冲吸式口护吸痰管可以用于病人的口腔护理, 吸引口腔内的液体。

排泄物管理系统

公司的产品排泄物管理系统可以用于病人的护理, 及时清理病人的排泄物。

公司护理业务线产销量变化及业绩情况

血液透析线——产能提升, 营销协同

公司产品主要为血液净化体外循环管路, 用途主要是和血液透析机等配套使用, 用于终末期肾病患者的血液透析治疗, 以及急性药物或毒物中毒、 难治性充血性心力衰竭与急性肺水肿的急救。

公司血透领域产品主要是血透管路, 子公司沙工医疗专注血透管路产品, 是国内最早一批获得血透管路注册证的企业之一, 产品质量稳定, 拥有良好的品牌知名度。2021 年, 公司开始进行血透管路生产线的扩产建设, 子公司沙工医疗在建的血液净化体外循环管路生产扩建项目引进了国内领先的自动化生产线,项目达产后血透管路年产能可提升至 2,000 万条, 将大大提升生产效率, 降低生产成本。随着公司产能扩张以及市场拓展加强, 预计公司血透管路产品市场份额会逐步提升。

呼吸线——产品丰富, 业务线稳步经营

公司在呼吸领域的产品有氧气面罩、 氧浓度可调面罩、 药物吸入雾化器等。氧气面罩和氧浓度可调面罩的主要功能为与呼吸设备连接向患者输送氧气等气体, 主要用于上、 下呼吸道感染、 支气管哮喘、 痰液较多病人、 严重鼻炎患者、 慢性肺炎等治疗中。药物吸入雾化器主要用于氧气吸入和进行雾化药物吸入的病人, 用于治疗各种上下呼吸系统疾病, 如感冒、 发热、 咳嗽、 哮喘、 咽喉肿痛、咽炎、 鼻炎、 支气管炎等疾病。

综上, 近年来公司一直重视自主研发能力建设和产品创新。以临床需求为导向, 扩展可视化技术在产品端的创新应用等。公司产品线丰富并兼具创新属性, 一系列优质创新产品有望在推动产业和消费升级的同时亦有望带动市场容量扩容。在集采常态化及医保控费的背景下, 公司也在持续提速自动化能力建设, 不断夯实公司竞争优势。

3、 营销深化改革——内销分线快速放量, 外销释放发展潜力

公司在内销方面深化改革, 实施分线销售, 通过新产品的放量带动原有产品市场份额的提升, 其中导尿线, 麻醉线和泌尿外科线重点产品和新产品实现较快增长。在外销方面, 由于技术优势明显,大客户新产品项目持续落地, 同时部分产品自动化生产线投产, 进一步提升了产品性价比。

在内销方面, 公司继续强化分线销售, 紧贴临床需求, 深入终端市场服务;加大学术推广, 打造维力品牌形象。基于各产品线产品特点和市场渠道的差异性, 公司从 2020 年开始整合市场渠道和销售人员, 将国内市场按产品分线发展。在 2021 年已经实现国内营销的分线销售模式, 每条产品线均有相应的营销部门负责, 各业务线新建学术团队, 直接服务终端医院客户, 提高终端市场反应速度。

截至 2021 年末, 内销人数目前 355 人。公司改革销售渠道成立业务一部、 业务二部, 同子公司维力健益和维力健益一同按照不同的产品线分线营销, 使得分销更加专业化。 

在外销方面, 主要的海外市场集中在美国和欧洲, 公司利用技术和产能优势为大客户提供整体解决方案, 线上推广模式初见成效, 多个新产品销售实现突破。2022 年海外疫情恢复速度较快, 整体船运形势相较于去年有所好转, 公司选取重点地区新建海外本土化营销团队, 加大新客户的开发及新产品的终端推广力度, 为海外大客户提供整体解决方案。

4、 股权激励解锁条件——彰显管理层对业绩增长的信心

2021 年维力医疗开展了第一期限制性股票激励计划, 向 94 激励对象授予 379.00 万股限制性股票,约授予价格为 6.39 元/股, 股票来源为向激励对象定向发行公司 A 股普通股股票。激励包括公司董事、 高级管理人员, 以及公司(含子公司) 其他核心骨干员工, 约占公司(含子公司) 截止 2021年 12 月 31 日员工总数 2,526 人的 3.72%。

此次股权激励计划目的是为了留住核心人才, 调动员工的工作积极性, 进一步提高公司业绩。为此,公司设立三个解除限售期, 对应 2022 年-2024 年三个会计年度, 以净利润作为是否解除限售的依据。若公司未满足所设立的业绩考核目标, 相应解除限售期内, 激励对象当期计划解除限售的限制性股票不得解除限售, 由公司回购注销, 回购价格为授予价格加上银行同期存款利息。

“净利润”指经审计的扣除非经常性损益后的归属于上市公司股东的净利润, 并剔除本激励计划考核期内公司实施股权激励计划或员工持股计划等激励事项产生的激励成本的影响。

5、 盈利预测与估值

5.1 盈利预测假设

1)麻醉线:防疫政策放开,预期医院、常规诊疗、择期手术恢复,受明星单品可视双腔支气管插管、一次性镇痛储液盒重磅产品销售拉动,预计麻醉线维持高速增长,2022-2024年收入同比增速分别为30%、30%、30%;毛利率随着重磅产品放量及规模化效应略增,分别为 54.00%、54.50%、54.50%;

2)导尿线:防疫政策放开,预期医院、常规诊疗、择期手术恢复。预计BIP合金涂层导尿管未来两年销售逐步放量,以及导尿包等产品打包销售有望带动该业务线条继续增长。预计2022-2024年收入同比增速分别为30%、30%、30%;毛利率随着重磅产品放量及规模化效应略增,分别为 28.00%、28.50%、28.50%;

3)泌尿外科线:包皮环切缝合器、负压清石鞘等高毛利率产品的放量销售有望继续带动整个线条的销售提升,预计2022-2024年收入同比增速分别为30%、30%、30%;毛利率随着重磅产品放量及规模化效应略增,分别为 81.00%、81.50%、81.50%;

4)护理线:随着口护式产品、排泄物管理产品等新品推出,产品丰富度提升,预计整体销售规模平稳增长及毛利率维稳,预计2022-2024年收入同比增速分别为30%、30%、30%;毛利率分别为 20.00%、20.50%、20.50%;

5)血透线:早期由于产能增长受限,后续扩大产能、以价换量(价格下降)预计毛利率可能稍有下滑趋稳,预计2022-2024年收入同比增速分别为10%、10%、10%;毛利率分别为 27.00%、26.80%、26.70%;

6)呼吸类:预计2022-2024年收入同比增速分别为40%、35%、30%;毛利率分别为32.00%、32.00%、32.00%;

综上,随着公司相应产线重磅产品上市逐步放量,有望带动相应整个产线较为高速增长,同时因为相应重磅产品均具有高毛利率属性,所以公司主要产品线毛利率也有望微增。尤其公司在国内端营销团队的建设以及营销改革有望进一步促进公司产品放量销售的落地,公司预期业绩增长较为确定。同时在海外业务方面深度绑定大客户,定制化项目助力海外增长。公司股权激励彰显管理层信心。我们预计公司2022-2024年业绩呈现较高增速水平,预计收入同比增速分别为28.13%、29.36%、29.38%;毛利率分别为43.60%、44.07%、44.23%。

5.2 估值对比 

考虑公司产品逐步升级,盈利能力逐步增强,我们选取和公司业务相近的三鑫医疗、低值医疗耗材企业康德莱及高分子医疗塑性耗材企业拱东医疗、洁特生物、昌红科技做估值对比。

综上,考虑到公司基本面发生全面积极变化,销售架构调整驱动内销发力+重磅创新型高毛利率品种上市放量,有望驱动公司业绩快速增长, 同时股权激励彰显管理层信心。我们预计2022-2024年公司归母净利润为1.63/2.17/2.88亿元,对应EPS为0.55/0.74/0.98元,因为公司产品逐步升级,具备从低值耗材向偏高端医疗耗材转型的提估值逻辑,首次覆盖,给予买入评级。

6、 风险分析

海外销售风险

公司产品销往全球超过 90 个国家或地区, 海外销售面临贸易摩擦、 汇率波动、 代理商信誉 等风险。部分国家或地区局势稳定性和经济发展前景不明朗, 公司面临区域市场销售波动风险、 海外销售管理风险等。

产品质量控制风险

医疗器械产品在临床医疗中的作用日益重要, 其性能稳定性与质量安全性直接关系患者生命健康。我国对该类企业的设立、 产品的生产与销售均实施严格监管, 国外市场也有系统的市场准 入与管理制度。如果本公司不能持续保持严格的质量控制体系, 产品质量出现严重问题, 可能对 本公司的市场声誉及持续经营能力造成不利影响。

医疗管理、 行业管理政策调整风险

随着医疗卫生改革的推进, 国家及地方不断出台政策以降低医疗收费, 使药品、 医疗器械面 临持续降价的压力和趋势;医疗器械集中采购模式被越来越多的采用, 尽管集中采购可有效降低 市场推广成本, 但一旦公司产品在某地区的集中采购中未能中标, 将影响该地区的产品销售, 同 时,随着医疗卫生体制及医药行业管理体制改革的进一步深入, 新的医药管理、 医疗保障政策、 医疗器械行业监管政策等将陆续出台, 这些政策的变化可能导致公司在行业监管、 地区、 产品价 格等方面受到限制, 将可能对公司经营造成影响。

产品研发不及预期风险

因为技术不可实现而导致项目进度延期或项目停滞甚至终止是产品研发项目经常会发生的情况, 一 旦产品研发项目出现这样的情况, 可能会导致公司对该项目前期投入造成浪费, 甚至有 可能会影响公司产品和市场发展战略和计划的实施, 影响公司经营目标的实现。

其他风险等 。

风险提示及免责声明

本订阅号仅面向中银证券客户中符合《证券期货投资者适当性管理办法》规定的专业投资者,若非前述专业投资者,请勿订阅、接收或使用本订阅号中的任何信息,中银证券及其雇员不因接收人收到本信息而视其为服务对象。

本订阅号所载信息均选自中银证券已发布的证券研究报告,为免对报告摘编产生歧义,请以报告发布当日的完整内容为准。须关注的是,本信息所含观点仅代表报告发布当日的判断,中银证券可在不发出通知的情形下发布与本信息所含观点不一致的证券研究报告。

本订阅号所载信息仅供参考,在任何情况下不构成对任何机构或个人的具体投资建议,中银证券及其雇员不对任何机构或个人使用本信息造成的后果承担任何法律责任,投资者应自主作出投资决策并自行承担投资风险。

本订阅号所载信息版权均属中银证券。任何机构或个人未经中银证券事先书面授权,不得以任何方式修改、发送或者复制本订阅号所载信息。如因侵权行为给中银证券造成任何直接或间接损失,中银证券保留追究一切法律责任的权利。

中银医药团队介绍

邓周宇,医药生物行业首席分析师、大消费组组长、11年医药行业研究经验,先后供职于国海证券、国信证券、中银国际证券。广泛覆盖:行业政策、创新药、医疗服务、医疗器械、医药流通业、中药行业、互联网医疗、商业健康险研究。曾获得:金融界最佳分析师(2013)、新财富最佳分析师(2014)、水晶球最佳分析师(2014、2017公募组,2021、2022)、金牛奖最佳分析师(2014)、金翼奖最佳分析师(2017、2018)、万得金牌分析师(2014、2016)、东方财富网100强分析师(2021)。获上海财经大学经济学硕士学位。

梁端玉,本科毕业于北京大学光华管理学院,研究生毕业于哥伦比亚商学院。2020年加入中银证券,2022年水晶球第一名、2021年水晶球第三名团队核心成员,目前覆盖医疗服务、医学美容、医疗器械、CXO领域。

邵子杭,加州大学伯克利分校生物工程硕士,并获得工程院奖学金。加州大学圣迭戈分校生物科学学士。长期积累实验室经验及项目管理经验。2021年加入中银证券,2022年水晶球第一名团队成员主要覆盖前沿医药板块,包括核酸疫苗、核酸药物、基因治疗、细胞治疗、抗体药物,同时覆盖生物制品(疫苗、血液制品)。

周海涛,中国科学技术大学材料物理与化学硕士(学硕),香港中文大学(深圳)金融工程硕士。两年中国科学院科研经历(在国际核心期刊发表论文,一作);累计两年以上生物医药板块研究经历。2022年水晶球第一名团队核心成员主要覆盖医疗器械、IVD、CRMO、生命科学上游、新兴人工智能制药等领域。

李天成,中山大学生物工程本科,导师为哈佛前讲师,国家青年千人教授;哥伦比亚大学生物医学工程研究生,导师为哥大医学院双院院士,《Biomaterials》主编。曾在国际核心期刊ACS Publication上发表论文,毕业后在美国药企工作近3年,曾就职于纳斯达克上市药企,负责药物的开发及测试。2022年水晶球第一名团队成员覆盖创新药&技术。

薛源,本科毕业于上海交通大学医学院临床医学专业,研究生毕业于英国华威大学wbs商学院。于2022年加入中银医药团队,2022年水晶球第一名团队成员目前主要覆盖化学原料药、中药板块。

加载中...