新浪财经

@三亚市民 摩托车考试费明确了!可在这些地方报名

北京青年报

关注

新海南客户端、南海网、南国都市报2月10日消息(记者 张宏波)2月10日,三亚交警发布关于进一步规范摩托车驾驶人考试工作的通告,明确摩托车考试费为110元,申请普通三轮摩托车、普通二轮摩托车及轻便摩托车准驾车型的申请人可向交警部门或驾培机构报名考试。无证驾驶摩托车将被处以罚款1500元并处十五日以下拘留。

摩托车驾驶人考试报考条件

(一)年龄条件

1.申请普通三轮摩托车、普通二轮摩托车准驾车型的年龄为18周岁以上,60周岁以下;年龄在60周岁(含)以上、70周岁以下申请普通三轮摩托车、普通二轮摩托车准驾车型的需通过记忆力、判断力、反应力等能力测试。

2.申请轻便摩托车准驾车型的年龄为18周岁以上;年龄在70周岁(含)以上申请轻便摩托车准驾车型的需通过记忆力、判断力、反应力等能力测试。

(二)身体条件

申请普通三轮摩托车、普通二轮摩托车及轻便摩托车准驾车型的,机动车驾驶人身体条件应体检合格。

所需材料

(一)初次申领

1.申请人身份证原件;

2.机动车驾驶人身体条件证明(已实现联网核查的,申请人免予提交身体条件证明等证明、凭证);

3.近期六个月内一寸白底免冠彩照6张。

(二)增驾申领

1.申请人身份证原件;

2.机动车驾驶证原件;

3.机动车驾驶人身体条件证明(已实现联网核查的,申请人免予提交身体条件证明等证明、凭证);

4.在本记分周期和申请前最近一个记分周期内没有记满12分记录;

5.近期六个月内一寸白底免冠彩照6张。

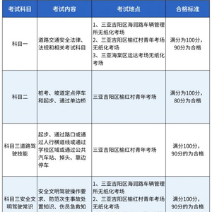
考试内容

考试费用为科目一30元,科目二30元,科目三40元,驾驶证工本费10元,总计110元(不包含补考费用),考试费及补考费需前往车管所业务大厅缴纳。该费用为各科目考试费用,在驾校报考的需咨询驾校培训费。

报名方式:申请人直接向公安交警部门申请报考摩托车驾驶证(不提供理论及驾驶培训)。

报名地点:三亚吉阳区海润路三亚市公安局交通警察支队车辆管理所考试业务中心业务大厅。

报名时间:周一至周五9:00-17:00。申请人也可向驾驶培训机构申请。

驾驶培训机构名单

三亚市具备机动车驾驶人体检资质医疗机构明细表

三亚全市7家“24小时无人车管所”明细表

温馨提示:

(一)科目一和科目三安全文明驾驶常识考试均使用无纸化考试,建议选择自学直考的考生自行下载驾考宝典、驾校一点通等手机APP进行提前自学,以便提高考试通过率。

(二)原机动车驾驶证核发地为三亚市辖区以外的需先办理转入业务。

(三)如不能按时参加考试的,请提前一个工作日到车辆管理所办理取消考试业务,既不取消又不参加考试的视为不合格。

(四)根据法律规定,驾驶摩托车应当取得摩托车驾驶证。无证驾驶摩托车将被处以罚款1500元、可以并处十五日以下拘留;准驾车型不符将被处以罚款2000元、驾驶证记9分、可以并处十五日以下拘留。

(五)为维护广大人民群众合法权益请通过公安交警部门或正规驾培机构报考,考试有关事项将在三亚交警微信公众号公布。考试全程监控,并接受相关部门和社会监督。如有非法中介、陌生电话或短信称可帮助通过考试的,请勿相信,并向有关部门举报(举报电话:88869015)。

(六)驾驶人体检也可到全市7家“24小时无人车管所”自助办理。

加载中...