新浪财经

福建地区国企与城投群体剖析

贸易金融

关注

作者:毛小柒

【正文】

本文完成于2023年1月中旬,聚焦福建地区与国企城投群体(特别注意:本文中划定的部分省属市属国企已经不是城投平台,如福建省投资开发集团等)。

一、福建省基本情况

(一)在全国的位置:经济总量第8、人均GDP第4、一般公共预算收入第11

2022年7月7日,总理召开了在福建东南沿海省份政府主要负责人经济形势座谈会,提出“福建、上海、江苏、广东、浙江等东南五省份要继续挑起国家发展、稳经济、保障国家财力大梁”,可以看出福建在全国居于重要地位,可归为经济强省队列。

1、按2021年口径来看,福建经济体量达4.88万亿元(位居全国第8)、人口达4187万人(位居全国第14)、一般公共预算收入达3383亿元(位居全国第11)、人均GDP达11.66万元(位居全国第四)。其中,人均GDP仅低于北京(18.40万元)、上海(17.36万元)和江苏(13.68万元),略高于天津(11.43万元)和浙江(11.24万元)。

2、根据福建省2023年政府工作报告透露的信息,2022年福建省经济总量突破5万亿元、一般公共预算收入达5382.30亿元、人均GDP突破12万亿、过去五年经济增速达6.40%左右(居东部地区第1)、境内上市公司数量达170家(位居全国第7)。同时对于福建省2023年目标来说,政府工作报告提出GDP增速预计6%左右、一般公共预算收入增速6%左右、地方一般公共预算收入增速5.50%左右、固定资产投资增速6%、社会消费品零售总额增速10%、出口增长7%、城镇和农村居民人均可支配收入增速分别为7%和7.5%左右。

(二)福建省内部:“福州+泉州+厦门”三核引领,厦门与福州财政实力最强

1、和单核或双核省份相比,福建是典型的三核省份,拥有省会福州、制造业大市泉州以及经济特区厦门三个核心城市,这三大核心城市贡献了福建全省经济总量的61%、人口的54%、一般公共预算收入的63%、一般公共预算支出的51%。同时,福州、泉州与厦门的人均GDP(2021年数据)分别达13.45万元、12.77万元和13.32万亿,亦均位居全国前列。

2、从财政自给率来看,厦门、福州和泉州分别为83.11%、81.04%和75.05%均好于福建省平均水平,但只有厦门和福州高于全国平均水平。此外,泉州地区的晋江、石狮财政自给率亦分别达到117.18%和81.34%,处于相对不错的位置。

其中,厦门的财政主要体现在厦门市本级政府,下辖各区政府的财政实力相对一般。

3、不过就地方政府债务压力(含城投有息债务)来看,厦门最优(仅为158.71%),福州次之(206.17%),泉州部分地区和其它城市压力相对较大。从债务分布情况来看,福州和厦门均主要体现在市级平台,泉州主要体现在市级平台和晋江、石狮等县级平台上。

二、福建省97家城投群体基本情况(名单与基本信息参见附件1)

(一)整体:城投债券体量位居全国第11且融资成本整体比较友好

1、福建虽然经济体量位居全国第8、人均GDP位居全国第4,但其目前城投债券余额仅4046亿元,位居全国第11位;2010年以来福建省内城投平台其发行债券8873亿元,位居全国第12位,低于经济体量排在其后的天津、重庆、江西、安徽等四个地区。

2、从融资成本来看,福建省内城投平台整体也比较友好,2010年以来城投债券的发行利率平均为4.31%,仅高于广东(3.82%)、上海(3.90%)、西藏(4.06%)和北京(4.22%);存量城投债券票面利率平均为4.01%,也仅高于上海(3.47%)、广东(3.51%)、北京(3.76%)和海南(3.95%)。这意味着,市场对福建地区的城投平台还是比较认可的。

(二)区域分布:集中在福州(20家)、泉州(27家)、厦门(8家)、漳州(9家)

1、福建省97家城投平台主要集中在福州、泉州、厦门、漳州等四个地区。其中,福州(含省级)和泉州城投平台数量分别达20家和27家,城投债券余额分别为2465.55亿元和1621.68亿元;厦门和漳州城投平台数量分别为8家和9家,城投债券余额分别为1178.50亿元和1392. 38亿元。紧接着,龙岩、南平、宁德、莆田、三明等地区分别拥有城投平台8家、9家、4家、6家和5家,对应城投债券余额分别为495.28亿元、411.90亿元、228亿元、196.30亿元和174.38亿元。

2、需要注意的是,福建的近100家城投平台还可以进一步按集团口径进行分类缩减:

(1)福州的20家城投平台,还包括3家省级平台,即福建省投资开发集团、福建省高速公路集团和福建建工集团。另外17家城投平台中有三家属于同一集团,即福州市建设发展集团和福州市城乡建总集团均为福州城市建设投资集团的全资子公司。

(2)龙岩的8家城投平台实际上为6家,因为龙岩水务发展集团为龙岩城市发展集团的全资子公司,龙岩铁路建设发展集团为龙岩交通发展集团的子公司。

(3)南平的9家城投平台实际上也可浓缩为5家,因为南平武夷集团、福建省南平市高速公路、南平建设集团均属于南平武夷发展集团,而南平市武夷新区建设发展则属于南平武夷新区投资开发集团。

(4)泉州的27家城投平台实际可浓缩为20家左右。因为泉州市城建国有资产投资、泉州市泉港区国有资本投资运营、泉州市泉港石化工业区建设发展、泉州泉港新城投资均属于泉州城建集团,泉州市路桥建设开发属于泉州交通发展集团等。

(5)三明的5家城投平台实际上可浓缩为2家,即三明市投资发展集团和永安市国有资产投资经营,福建省三明高速公路为福建省高速公路集团的全资子公司。

(6)漳州的9家城投平台可浓缩为6家,即漳州市城市建设投资开发、漳州城投市政集团均为福建漳州城投集团的全资子公司,而福建省漳州高速公路则为省级平台子公司。

(三)集中度较高:前20家平台城投债券占比超71%、34家平台城投债券占比近85%

虽然福建省有近100家城投平台,但从城投债券的分布来看,还是比较集中,前20大城投债券发行主体合计贡献5863亿元城投债券、前34大城投债券发行主体合计贡献6910亿元,分别占全部城投债券体量的71.82%和84.65%。

其中,城投债券体量排名前20的城投平台依次为福建省投资开发集团、福建漳龙集团、福建省高速公路集团、厦门海沧投资集团、福州城市建设投资集团、晋江城市建设投资开发集团、漳州市交通发展集团、厦门轨道建设发展集团、福州市建设发展集团、泉州台商投资区开发建设、南平武夷新区投资开发集团、福建漳州城投集团、厦门安居控股集团、闽西兴杭国有资产投资经营、龙岩文旅汇金发展集团、泉州城建集团、福建建工集团、晋江市国有资本投资运营、龙岩交通发展集团和厦门市政集团。

(四)融资成本:厦门远低于其它城市,福州、漳州、三明、泉州均低于5%

从融资成本来看,厦门城投债券平均利率低至3.60%,远远低于排在第二位的福州(4.07%),如果剔除三家省级平台的话,则厦门的优势可能更明显,这说明市场对厦门的认可度是比较高的。

此外,漳州、三明和泉州城投平台的城投债券利率分别为4.43%、4.78%和4.80%,而票面利率比较高的城市分别为莆田(5.78%)、南平(5.47%)、宁德(5.42%)和龙岩(5.15%)。

三、福建地区103家非城投非金融发债主体基本情况(名单与基本信息参见附件2)

(一)分布更为集中:福州和厦门合计79家,厦门非城投发债主体优势明显

1、除97家城投平台外,福建地区还有103家非城投发债主体,存量债券余额达到4478亿元。不过这103家非城投发债主体的区域分布更为集中在福州和厦门两地,福州和厦门分别拥有42家和37家非城投发债主体,余额分别为1420亿元和2092亿元。可以看出,在非城投发债主体方面,厦门无疑最为活跃,城投平台数量较多的泉州和漳州反倒较少。

2、这表明,在债券市场中,厦门、福州的城投平台与非城投平台均比较活跃,而其它城市则主要以城投平台作为融资主体,非城投相对要弱一些。具体看,

(1)漳州的3家非城投发债主体分别为漳州市九龙江集团、招商局漳州开发区和福建龙睿投资,龙岩的6家发债主体分别为紫金矿业集团、龙净环保、龙岩投资发展集团、龙岩市新罗区国有资产经营集团等。

(2)南平的两家非城投发债主体分别为福建福能和福建元力活性炭,宁德、莆田和三明的非城投发债主体分别为宁德时代、合力泰科技和秦禾集团。其中,合力泰科技也并不能算作是莆田的企业,泰禾集团近年经营亦陷入了困境而难以自拔。

(二)福州、泉州(民企为主)、厦门(地方国企为主)非城投发债主体的基本特征

1、福州地区非城投发债主体按债券余额从高到低依次为福建省能源集团、福建华电福瑞能源发展、阳光城集团、融信集团、融侨集团、兴业资产管理、华电新能源集团、福建省港口集团、福建省冶金(控股)、福建省电子信息(集团)、金辉集团等。可以看出,阳光城、融信、融侨、金辉等4家均为地产企业,合计贡献债券余额359亿元

2、泉州的9家非城投发债主体中仅泉州水务集团1家为国企,其余均为民企(即福建火炬电子科技、金星重工制造、安踏、七匹狼、游族网络、福建省求质体育、完科电子科技、天广中茂),不过整体上看债券体量偏小。

3、厦门的发债主体以建发集团、港务控股集团、国贸控股集团、火炬集团、金圆投资集团、路桥建设集团、夏商集团、翔业集团、象屿集团、市政水务集团等十大国企为主,合计贡献债券余额达1993亿元。其余发债主体以中骏、禹州两家地产企业和部分民企为主。

四、福建地区97家省属市属国企(含47家发债主体,参见附件3)

根据福建省国资委及各地市国资委披露的信息,目前福建地区共有97家省属市属国企。

(一)省属国企18家:体量超过2.24万亿,资产负债率总体偏高(接近79%)

1、福建地区目前共有18家省属国企(集团口径),分别为省高速公路集团、省投资开发集团、省冶金(控股)、能源石化集团、省港口集团、省汽车工业集团、省电子信息(集团)、省船舶工业集团、省建工集团、省旅游发展集团、省机电(控股)、省轻纺(控股)、省招标采购集团、省水利投资开发集团、省大数据集团、省医药集团以及福建省国有资产管理和中国(福建)对外贸易中心集团。这18家省国企中,有11家为发债主体,另有7家尚未有发债记录(分别为省船舶工业集团、对外贸易中心集团、省轻纺、省招标采购集团、省水利投资开发集团、省大数据集团和省医药集团)。

2、根据福建省国资委披露的信息,截至2022年11底,福建省属企业总资产达到22435亿元,前11个月累计实现营收4914亿元(同比增12.90%)、净额73.27亿元(同比下降69.80%),资产负债率高达78.91%(可能和旗下有很多高负债率的金融机构及子公司有关)。

(二)市属国企79家:体量超过4.22万亿,资产负债率平均为65%左右

目前福建地区共有79家市属国企(集团口径),其中福州11家、厦门15家、泉州13家、漳州11家、龙岩7家、三明9家、宁德5家、莆田5家、南平3家。

根据福建省国资委披露的信息,截至2022年11月底,福建省各设区市国资委出资企业总资产达到42270.59亿元,前11个月累计实现营收23716.16亿元(同比增19%)、利润总额330.36亿元(同比下降17%),资产负债率为65.15%。

(三)厦门市属国企体量超过2.27万亿元(资产负债率超过71%),远超其它城市

1、根据厦门市国资委披露的信息,厦门市属国企共有15家(含厦门公交集团、厦门市储备粮管理集团等2家二类国企),除厦门轻工集团、厦门信息集团、厦门国有资本运营以及两家二类国企外均为发债主体。相较其它城市而言,截至2022年11月底,厦门市属国企的体量高达2.27万亿,占福建各设区市属国企体量的52%左右,远超其它城市。

其中,厦门建发集团体量达8432亿元、厦门国贸控股集团体量达3530亿元、厦门象屿集团体量达2916亿元,厦门港务控股集团、厦门翔业集团和夏商集团的体量则分别达502亿元、495亿元和231亿元。

2、相较而言,福州、泉州、漳州等市属国企的体量仅分别为4022亿元、3002亿元和3088亿元,尚不到厦门市属国企体量的1/5。

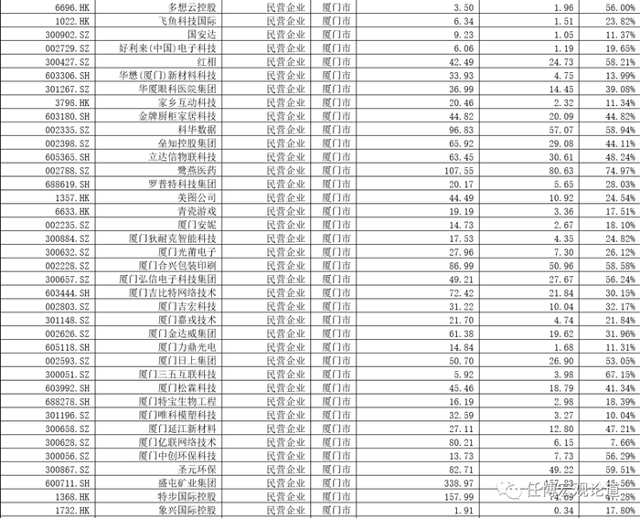
五、福建地区206家上市群体(非金融类)(参见附件4)

(一)除兴业银行、厦门银行、瑞达期货等上市金融机构外,福建地区的上市公司合计共206家,具体包括40家H股、2家A+H股、164家A股。

(二)从区域分布来看,厦门76家、福州(含福清)57家、泉州35家、漳州9家、龙岩8家、南平8家、宁德5家、莆田4家、三明4家。

(三)从体量上看,总资产超过500亿元的上市公司分别为厦门建发、宁德时代、阳光城集团、紫金矿业集团、泰禾集团、厦门国贸集团、厦门象屿、安踏、永辉超市、福耀玻璃、福建三钢闽光等。但遗憾的是,其中有3家已经出险,即阳光城、泰禾和永辉。

六、福建地区金融资源:1家股份行、4家城商行、1家民营银行与15家非银金融机构

福建省的金融资源亦比较丰富(这里不包括保险公司),主要分布在福州、厦门和泉州。

(一)具体包括1家全国性股份行(兴业银行)、4家城商行、1家民营银行(福建华通银行)、1家理财公司(兴银理财)、2家金融租赁公司(厦门金融租赁与福建海西金融租赁)、2家信托(兴业国际信托与厦门国际信托)、2家消费金融公司(兴业消费金融和金美信消费金融公司)以及4家公募基金管理机构(兴业基金、兴银基金、瑞达基金、国信永丰基金)和4家券商(华福证券、长城国瑞证券、兴业证券、金圆统一证券)。

其中,4家城商行分别为厦门国际银行、厦门银行、福建海峡银行和泉州银行。

(二)截至2022年6月末,福建全省农信系统资产总额达到11617亿元,存贷款余额分别达9219亿元和6171亿元。截至2022年9月底,福建省四家城商行的体量合计达到17736.10亿元。也即,福建省城商行、农信与民营银行体系的体量合计接近3万亿。

(三)就非银金融机构的分布来看,福州6家(理财1家、信托1家、基金2家、券商2家),厦门有7家(信托1家、金租1家、消费金融1家、基金2家、券商2家)。

七、结语

前文及后面的附件对福建地区的基本经济情况、城投群体、非城投发债群体、省属市属国企、上市公司等进行了综合分析,应能使读者对福建有个比较完整的了解。

(一)从经济体量和经济实力来看,福建属于经济强省,且是少有的“三核”省份,金融资源丰富,相邻台湾省、北接长三角、南迎粤港澳、西挺中部与成渝,活跃度高。

(二)从城投群体来看,福建地区压力整体不大,且融资成本不高、市场有一定认可度。同时,城投债务与城投平台的集中度相对较高、具有典型的“以点带面”特征。

(三)就非城投发债群体来说,区域分布更为集中,主要集中于厦门,且泉州以民企为主、福州和厦门则以国企为主。当然就债券市场而言,近期福建地区的一些地产企业也引起了市场的关注,如泰禾、阳光城等等,这意味着福建地区可能也会有不少问题楼盘待盘活。

(四)就省属市属国企而言,省属和厦门市属国企是主力,基本贡献了福建全部国企体量的70%左右。与此同时,福建省属国企的普遍特征是其资产负债率总体偏高、厦门市属国企的资质则相对要好一些,其它城市的市属国企数量总体不多且一般以1-2家为领头羊。

不过我们看到,省投资开发集团、省高速公路集团、省建工集团、省港口集团、省交通运输集团等省属国企的资产负债率数值也还可以,这意味着省属国企的资产负债率整体较高可能是受旗下各类子公司(含资产负债率较高的金融机构)影响所致。

例如,建发、国贸、象屿、夏商、经济特区房地产开发集团等厦门市属国企的资产负债率基本也在75-80%之间,处于非常高的位置。

(五)就上市群体而言,同样主要分布在厦门、福州和泉州等三个地方,尤以厦门最多。

八、附件

(一)附件1:福建地区97家发债城投群体基本信息

(二)附件2:福建地区103家发债群体(非城投)基本信息

(三)附件3:福建地区97家省属市属国企名单(含前述44家发债主体)

(四)附件4:福建地区206家上市公司(非金融类)群体基本情况

加载中...