新浪财经

一天公布33张罚单!农行、工行等合计被罚超1500万

海峡网

关注

转自:综合

福建银保监局网站10日公布33张罚单,农行、工行、中行等14家银行保险机构合计被罚超1500万元。

工商银行5家分(支)行合计被罚180万

截图来源:福建银保监局网站(下同)

福建银保监局行政处罚信息公开表(闽银保监罚决字〔2022〕49号)显示,因由客户承担押品评估费,内部控制不到位,中国工商银行股份有限公司福建省分行被福建银保监局罚款35万元。

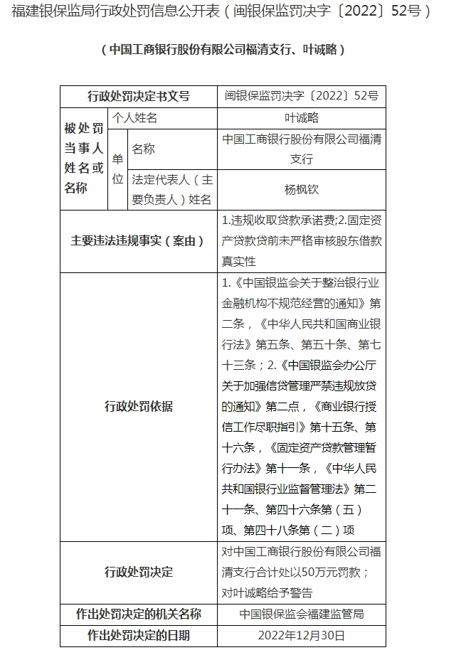
福建银保监局行政处罚信息公开表(闽银保监罚决字〔2022〕52号)显示,因违规收取贷款承诺费以及固定资产贷款贷前未严格审核股东借款真实性,中国工商银行股份有限公司福清支行处以50万元罚款,叶诚略被给予警告。

福建银保监局行政处罚信息公开表(闽银保监罚决字〔2022〕58号)显示,因违规收取贷款承诺费,中国工商银行股份有限公司福州南门支行被罚款35万元。

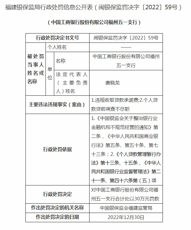
福建银保监局行政处罚信息公开表(闽银保监罚决字〔2022〕59号)显示,因违规收取贷款承诺费以及个人贷款贷前调查不尽职,中国工商银行股份有限公司福州五一支行被罚款30万元。

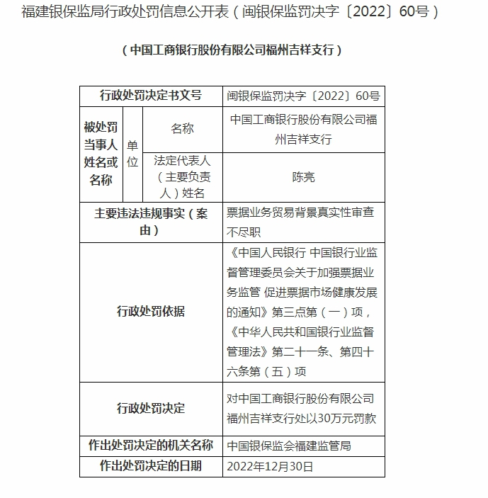
福建银保监局行政处罚信息公开表(闽银保监罚决字〔2022〕60号)显示,因票据业务贸易背景真实性审查不尽职,中国工商银行股份有限公司福州吉祥支行被罚款30万元。

农业银行莆田分行被罚款150万

福建银保监局行政处罚信息公开表(闽银保监罚决字〔2022〕63号)显示,中国农业银行股份有限公司莆田分行主要违法违规事实(案由)为:1.通过违规调整企业规模规避授权管理要求;2.两家企业授信调查、审查不尽职。

福建银保监局对中国农业银行股份有限公司莆田分行合计处以150万元罚款;对吴素琼给予警告;对郑朝晖给予警告;对李煌给予警告;对刘张悦给予警告;对姚军给予警告;对林庆给予警告。

中国银行2家分行合计被罚70万元

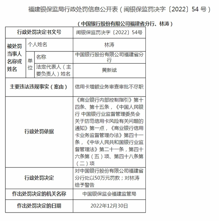
福建银保监局行政处罚信息公开表(闽银保监罚决字〔2022〕54号)显示,中国银行股份有限公司福建省分行因信用卡增额业务审查审批不尽职,被福建证监局处以50万元罚款,林涛被给予警告。

泉州银保监分局行政处罚信息公开表(泉银保监罚决字〔2022〕27号)显示,中国银行股份有限公司泉州分行因案件信息报送不及时,被泉州银保监分局处以20万元罚款。

建行泉州鲤城支行被罚1万元

泉州银保监分局行政处罚信息公开表(泉银保监罚决字〔2022〕26号)显示,因管理不善导致许可证遗失,中国建设银行股份有限公司泉州鲤城支行被泉州银保监分局给予警告,并处以1万元罚款。

邮储银行2家分(支)行合计被罚60万元

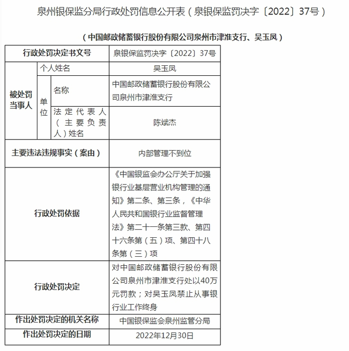
泉州银保监分局行政处罚信息公开表(泉银保监罚决字〔2022〕37号)显示,因内部管理不到位,中国邮政储蓄银行股份有限公司泉州市津淮支行被泉州银保监分局处以40万元罚款;吴玉凤被禁止从事银行业工作终身。

泉州银保监分局行政处罚信息公开表(泉银保监罚决字〔2022〕38号)显示,因案件信息报送不及时,中国邮政储蓄银行股份有限公司泉州市分行被泉州银保监分局处以20万元罚款。

厦门国际银行2家分(支)行合计被罚150万元

漳州银保监分局行政处罚信息公开表(漳银保监罚决字〔2022〕12号)显示,因流动资金贷款贷前调查不尽职,贷后管理不到位,厦门国际银行股份有限公司漳州龙海支行被漳州银保监分局处以50万元罚款;朱文宗被给予警告。

漳州银保监分局行政处罚信息公开表(漳银保监罚决字〔2022〕13号)显示,厦门国际银行股份有限公司漳州分行主要违法违规事实(案由)包括:1.向借款人转嫁抵押评估费用和抵押物财产保险费;2.个人贷款贷前调查不尽职;3.流动资金贷款贷后管理不到位。

漳州银保监分局对厦门国际银行股份有限公司漳州分行合计处以100万元罚款;对李细钦给予警告;对张健给予警告;对朱旭雯给予警告。

华夏银行2家分(支)行合计被罚90万元

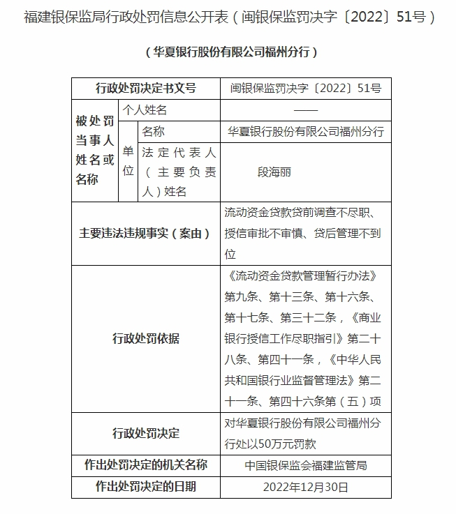
福建银保监局行政处罚信息公开表(闽银保监罚决字〔2022〕51号)显示,因流动资金贷款贷前调查不尽职、授信审批不审慎、贷后管理不到位,华夏银行股份有限公司福州分行被福建银保监局处以50万元罚款。

此外,福建银保监局行政处罚信息公开表(闽银保监罚决字〔2023〕1号)显示,王宏志对华夏银行福州分行流动资金贷款审批不尽职直接负责,被福建银保监局给予警告。

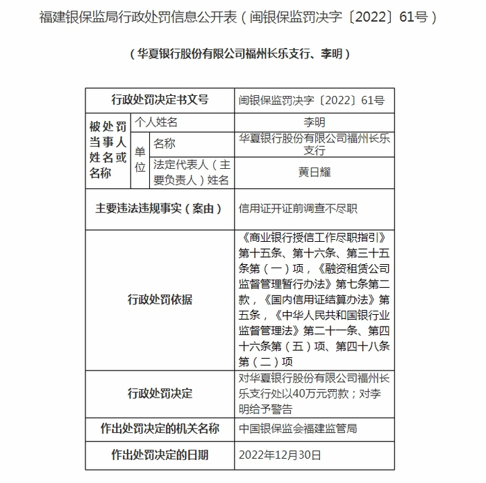
福建银保监局行政处罚信息公开表(闽银保监罚决字〔2022〕61号)显示,因信用证开证前调查不尽职,华夏银行股份有限公司福州长乐支行被福建银保监局罚款40万元,李明被给予警告。

福建海峡银行4家分(支)行合计被罚125万元

福建银保监局行政处罚信息公开表(闽银保监罚决字〔2022〕50号)显示,因个人贷款贷前调查不尽职、贷后管理不到位,福建海峡银行股份有限公司福州金城支行被福建银保监局处以30万元罚款。

福建银保监局行政处罚信息公开表(闽银保监罚决字〔2022〕55号)显示,因个人贷款贷后管理不到位,福建海峡银行股份有限公司长乐支行被福建银保监局处以30万元罚款。

福建银保监局行政处罚信息公开表(闽银保监罚决字〔2022〕57号)显示,因个人贷款贷前调查不尽职,福建海峡银行股份有限公司福州浦上支行被福建银保监局罚款30万元。

漳州银保监分局行政处罚信息公开表(漳银保监罚决字〔2022〕14号)显示,因流动资金贷款管理不审慎,福建海峡银行股份有限公司漳州分行被漳州银保监分局处以35万元罚款。

平安银行泉州分行被罚款20万元

泉州银保监分局行政处罚信息公开表(泉银保监罚决字〔2022〕28号)显示,平安银行股份有限公司泉州分行因案件信息报送不及时,被泉州银保监分局处以20万元罚款。

永泰县农村信用合作联社被罚280万

福建银保监局行政处罚信息公开表(闽银保监罚决字〔2022〕62号)显示,永泰县农村信用合作联社主要违法违规事实(案由)包括:1.永泰联社下辖的北门分社办理贷款业务不审慎;2永泰联社营业部办理贷款业务不审慎;3.违规办理本社股权质押贷款;4.后续监督检查不到位;5.风险处置工作、员工问责工作不到位;6.2019年员工异常行为排查工作不到位。

福建银保监局对永泰县农村信用合作联社合计处以280万元罚款;对黄捷禁止从事银行业工作终身;对林云辉禁止从事银行业工作十年;对陈闽峰给予警告,并处10万元罚款;对卓熙斌给予警告,并处10万元罚款;对黄耿森给予警告,并处10万元罚款;对卢秀武给予警告,并处5万元罚款。

泉州农商行2支行合计被罚65万元

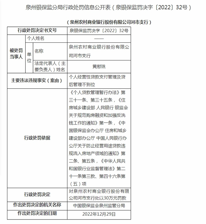
泉州银保监分局行政处罚信息公开表(泉银保监罚决字〔2022〕32号)显示,因个人经营性贷款支付管理及贷后管理不到位,泉州农村商业银行股份有限公司河市支行被泉州银保监分局处以30万元罚款。

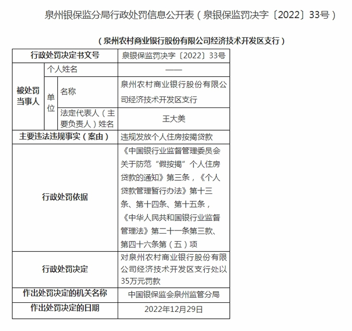
泉州银保监分局行政处罚信息公开表(泉银保监罚决字〔2022〕33号)显示,因违规发放个人住房按揭贷款,泉州农村商业银行股份有限公司经济技术开发区支行被泉州银保监分局处以35万元罚款。

安溪农商行及1支行合计被罚140万

泉州银保监分局行政处罚信息公开表(泉银保监罚决字〔2022〕30号)显示,福建安溪农村商业银行股份有限公司主要违法违规事实(案由)包括:1.个贷业务内控制度不健全;2.信贷资金监测系统不完善;3.员工异常行为管理不到位。

福建安溪农村商业银行股份有限公司被泉州银保监分局处以110万元罚款;刘建新及吴双艺被给予警告。

泉州银保监分局行政处罚信息公开表(泉银保监罚决字〔2022〕31号)显示,因违规发放固定资产贷款,福建安溪农村商业银行股份有限公司湖头支行被泉州银保监分局处以30万元罚款。

永春漳农商村镇银行被罚款35万元

泉州银保监分局行政处罚信息公开表(泉银保监罚决字〔2022〕29号)显示,福建永春漳农商村镇银行股份有限公司因个人经营性贷款“三查”不尽职,被泉州银保监分局处以35万元罚款。

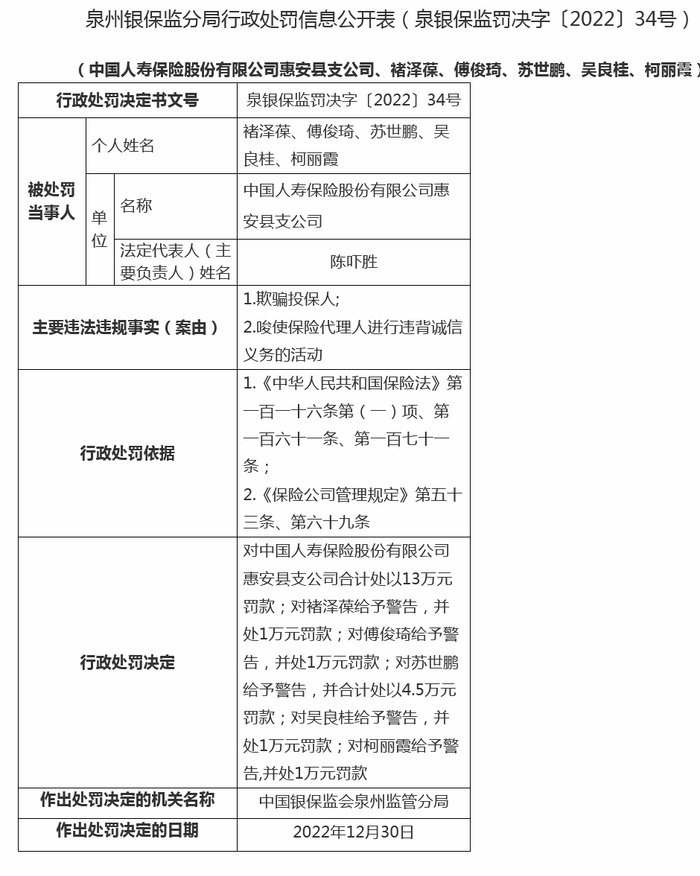
中国人寿保险惠安县支公司被罚13万元

泉州银保监分局行政处罚信息公开表(泉银保监罚决字〔2022〕34号)显示,中国人寿保险股份有限公司惠安县支公司主要违法违规事实(案由)包括:1.欺骗投保人;2.唆使保险代理人进行违背诚信义务的活动。

泉州银保监分局决定对中国人寿保险股份有限公司惠安县支公司合计处以13万元罚款;对褚泽葆给予警告,并处1万元罚款;对傅俊琦给予警告,并处1万元罚款;对苏世鹏给予警告,并合计处以4.5万元罚款;对吴良桂给予警告,并处1万元罚款;对柯丽霞给予警告,并处1万元罚款。

阳光人寿保险福建分公司被罚48万元

福建银保监局行政处罚信息公开表(闽银保监罚决字〔2022〕48号)显示,阳光人寿保险股份有限公司福建分公司主要违法违规事实(案由)包括:1.虚构保险中介业务套取费用;2.财务数据不真实;3.给予或承诺给予投保人保险合同约定外利益;4.欺骗投保人。

福建银保监会决定对阳光人寿保险股份有限公司福建分公司合计处以48万元罚款;对徐良给予警告,并处1万元罚款;对詹昌乐给予警告,并处3.9万元罚款;对严宏给予警告,并处1.5万元罚款;对余志杰给予警告,并合计处以2.5万元罚款;对林有潮给予警告,并处1万元罚款;对林圣锋给予警告,并处5万元罚款。

白鸽宝保险福建省分公司被罚款36万元

泉州银保监分局行政处罚信息公开表(泉银保监罚决字〔2022〕36号)显示,因财务不真实,白鸽宝保险经纪有限公司福建省分公司被泉州银保监分局处以36万元罚款;梁志超被给予警告,并处7.5万元罚款。

此外,福建银保监局当日还公布了三张对个人的罚单。

福建银保监局行政处罚信息公开表(闽银保监罚决字〔2022〕53号)显示,因欺骗投保人,马昌德被福建银保监局给予警告,并处0.3万元罚款。

福建银保监局行政处罚信息公开表(闽银保监罚决字〔2022〕56号)显示,因给予投保人保险合同约定以外利益,林丽娟被福建银保监局给予警告,并处0.2万元罚款。

泉州银保监分局行政处罚信息公开表(泉银保监罚决字〔2022〕35号)显示,因欺骗投保人,梁丽珠被泉州银保监分局给予警告,并处7万元罚款。

加载中...