新浪财经

绿色金融国际经验研究

金融时报

关注

摘要

国际绿色标准的完善和形成是一个优胜劣汰的过程,需要大量的实践和时间。从趋势来看,绿色分类法、ESG披露、金融机构投融资组合碳核算、碳中和目标制定等领域会先行一步。

绿色金融的根源可追溯到20世纪70年代,但真正进入公众视野是在2015年联合国发布可持续发展目标和《巴黎协定》后。紧随其后在2016年的G20峰会上,绿色金融的国际发展首次被纳入核心议题,就此启动多个经济体公共和私营部门的绿色步伐,开始在资本市场上崭露头角。2020年起绿色金融逐渐形成国际规模,在 2021年《生物多样性公约》第十五次缔约方大会(COP15)和《联合国气候变化框架公约》第二十六次缔约方大会(COP26)的双重助推下,成为应对气候变化和保护生物多样性的重要工具,以加速度实现对全球资本市场的渗透。根据TheCityUK(英国一家促进金融及金融服务的非营利行业组织)和法国巴黎银行的最新研究,2021年全球绿色融资达到5406亿美元,创下历史纪录。万川涌入,涓流汇集,今天的绿色金融已走到全球资本市场的舞台中央。

绿色金融实践现状

(一)绿色金融市场蓬勃发展

据The CityUK和法国巴黎银行最新研究报告《Green Finance: A quantitative assessment of market trends》数据显示,过去10年间,绿色金融在全球金融市场中占比由2012年的0.1%增至2021年的4%,从52亿美元上升到5406亿美元,增长逾100倍。彭博社估计,到2025年,全球绿色资产有望超过53万亿美元 。

1.绿色信贷。2017 年是绿色信贷数据的元年,在2017年至2021年的5年间,全球绿色信贷年总量从约为4.32亿美元的基数增至2021年的786亿美元,涨幅近200倍。根据中国人民银行2022年3月发布的数据,截至2021年末,中国本外币绿色贷款余额为15.9万亿元人民币,同比增长33%,存量规模居全球第一。

目前,全球对公信贷产品主要有绿色信贷、可持续发展信贷、可持续发展挂钩信贷、绿色及可持续贸易信贷和绿色项目融资及再融资信贷,其中可持续发展挂钩信贷发展最为迅猛,根据路孚特(Refinitiv,伦敦证券交易所集团旗下的金融市场数据提供商)统计数据,2021年新发行的可持续发展挂钩信贷比 2020年同比增长300%以上,攀升至7170亿美元。

对私信贷产品主要有可持续挂钩的绿色账户和信贷产品,即通过与客户的个人碳足迹、碳信用或与客户消费的可持续性产品挂钩等条款,实现利率降低或返现等奖励措施。

2.绿色债券。过去10年间绿色债券总量占绿色金融总量的93.1%,发行量从2012年的23亿美元增至2021年的5115亿美元,10年累计发行总额为1.4万亿美元,占同期全球债券市场的1.7%左右。

从上市国家来看,在过去10年间,中国和美国是全球最大的绿色债券发行国,累积发行量分别占同期总量的13.6%和11.6%,中国、美国绿色债券在本国的占比分别为1.2%和0.6%。

从发行规模来看,过去10年间发行的10大主权债中,9只来自欧盟,其中最大两只均发行于2021年,分别来自英国(137亿美元)和意大利(101 亿美元)。10大公司债中,4只来自美国的公司,其中最大一只是苹果公司2016 年发行的120 亿美元绿债。

从债券主题来看,除了绿色项目债券外,其他新型产品有可持续发展挂钩债券、蓝色债券、生物多样性主题债券、碳中和债券、疫情救济债券、绿色担保债券、绿色零售债券以及绿色数码债券等。

3.绿色保险。瑞士再保险(Swiss Re Institute)2021年报显示,2021年全球由洪水、飓风和野火等自然灾害造成的总经济损失高达2700 亿美元,其中实际投保的不到一半,即 1110 亿美元。尽管如此,该投保数字仍创下历史新高。

目前国际上较具代表性的绿色保险产品有针对企业、家庭、公共团体和政府的巨灾保险、绿色能源保险、绿色建筑保险、绿色车险和碳排放信用保险等,较有代表性的实践有瑞士再保险开发的碳信用保险产品;慕尼黑再保险(Munich Re)开发的产能系统长期电池性能保险;安盛(AXA)通过保险产品来支持“绿色”技术;中国平安推出的环境责任险、巨灾险、野生动物保护险等环境生态相关产品以及为小微企业、农民等弱势群体提供的普惠保险产品;安联(Allianz)为大型可再生能源项目和绿色建筑保险推出的量身定制的保险产品等。

4.绿色股权产品。过去10年间绿色企业的市值年均增长率为40.1%,绿色上市公司数量从2012 年的401家增至2021年的669家。

从IPO发行来看,过去10年累计发行数量为 129 家,在2021年有拔地而起的涨势,新发从2020年的10家左右增至近50家,发行规模由2020年的40亿美元左右增至260亿美元左右。就发行者行业而言,电动汽车位居首位,其次是水电和潮汐能源,然后是替代型电力能源行业。

从私募股权投资交易来看,2017年和2019年成绩突出,分别为 2017年来自中国的4笔大型私募股权投资以及2019年对美国Rivian Automotive一家企业的投资。以投资板块而言,过去10年间消费周期板块获得的绿色私募股权投资最多,约为268亿美元,占绿色私募股权投资总额的 52.8%;以投资种类而言,过去10年绿色风险投资占私募股权的最大份额,约64.6%。

5.碳市场。国际碳行动伙伴组织(ICAP)《2021年度全球碳市场进展报告》显示,2021年全球范围累计已实施25个碳市场,覆盖全球17%的温室气体排放,电力是全球碳市场覆盖率最高的行业。碳价在2021年呈上涨趋势,截至当年年底,欧盟碳市场的配额价格突破了100美元,创下历史新高。2021年启动全国碳市场的主要国家有中国、英国和德国;中国国家碳市场凭借超过40亿吨二氧化碳排放量,成为全球最大的碳市场。

6.绿色资管产品。目前全球ESG(环境、社会和公司治理)的基金种类主要有绿色股票基金、绿色债券基金、绿色保险基金、绿色项目或产业基金、碳基金等。根据数据提供商路孚特旗下基金分析公司理柏(Refinitiv Lipper)数据显示,全球ESG基金流入在2021年创下6490 亿美元最高全年纪录(数据截止到2021年11月30日),目前占全球基金资产的 10%。据欧洲金融市场协会(AFME)《ESG Finance Report Q4 2021 and 2021 Full Year》报告显示, ESG股票基金迄今为止是全球最大的基金资产类别,在全球占比是ESG债券基金的两倍多,分别为50.3%和22.1%。从投资回报率来看,以投资回报率为主要衡量因素的资管机构从2021年的42%降至33%,这说明越来越多的投资者不再单纯地以经济回报作为投资活动的主要筛选标准,而更加关注投资活动对环境和社会的正面影响。

(二)绿色金融政策法规体系逐渐完善、日益严格

1.国家政策法规体系。中国是全球第一个建立系统性绿色金融政策框架的国家。2016年,中国人民银行等七部委发布的《关于构建绿色金融体系的指导意见》(银发〔2016〕228号),是全球首个由中央政府部门制定的绿色金融政策框架,明确了绿色金融将积极支持环境改善、应对气候变化和资源节约高效利用三大方面。2022年,中国银保监会印发《银行业保险业绿色金融指引》,要求银行保险机构深入贯彻落实新发展理念,从战略高度推进绿色金融。目前,中国的绿色金融体系已确立“三大功能”“五大支柱”的政策思路,及通过完善绿色金融标准体系,强化金融机构监管和信息披露要求。

欧盟的绿色金融政策是很多国家的重要参考标准,其政策框架以2018年的《可持续发展融资计划》(Action Plan:Financing Sustainable Development)为核心,重点在绿色分类法、监管和披露要求上。欧央行和英国央行分别已经使用压力测试来评估银行应对经济和金融冲击的能力,欧央行的压力测试主要分为年度压力测试、特定风险压力测试和以宏观审慎为目的的压力测试三种类型。

英国是全球首个立法承诺2050年实现净零排放的国家。2019年,英国发布《绿色金融战略》(Green Finance Strategy),其核心要素是金融绿色化、融资绿色化和紧握机遇。

美国于2021年再次重返《巴黎协定》,拜登上台后通过联合国、七国集团(G7)以及(G20)等多边机制积极开展“气候外交”。但美国绿色金融政策体系没有更新,该体系以1980年《超级基金法》(CERCLA 或Superfund Law)为起点,核心是推进环境净化和控制温室气体排放,因此对气候风险防控同样适用。

2.国家政策工具。中国人民银行于2021年推出两个新的结构性货币政策工具,分别为碳减排支持工具和支持煤炭清洁高效利用专项再贷款。两个工具坚持“先立后破”,鼓励“两条腿走路”,在发展清洁能源的同时继续支持煤炭煤电清洁高效利用。

欧央行体系通过公共部门资产购买计划(Public Sector Purchase Programme, PSPP)和企业部门资产购买计划(Corporate Sector Purchase Programme, CSPP)购买绿色债券,并将持续发展挂钩债券纳入抵押品合格资产范围。

英国在2009年颁布《贷款担保计划》(Mortgage guarantee scheme),鼓励中小企业将资金投向绿色产业。

3.主流监管法规。目前主流的监管重点措施有强制将气候风险纳入管理全流程、引入气候压力测试和加强气候信息披露,其中强化环境信息披露已成为全球监管共识。中国人民银行在2021年出台《金融机构环境信息披露指南》,指引金融机构逐步开展环境信息披露工作。截至目前,欧盟、英国、瑞士、新西兰等相关国家和地区的监管已将气候相关财务披露工作小组(TCFD)建议纳入信息披露要求;欧盟、英国、美国等都建立了环境披露合规制度,并在披露监督上建立多种数据质量保障机制。如美国每年抽取3%左右的企业开展数据核查。

(三)部分绿色金融领域已出现主流标准

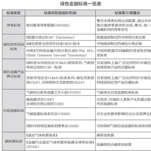
1.净零标准。格拉斯哥净零联盟(GFANZ)是引领全球金融机构以金融力量驱动净零目标实现的倡议组织,该倡议的目标是整合全球类似倡议或联盟,通过对会员强制实施净零要求和实践,整合、统一全球金融机构的净零步伐。

2.绿色经济活动标准。欧盟于2021年发布的《欧盟可持续金融分类方案》(EU Taxonomy,下文简称《欧盟分类法》)是目前国际上最被广泛参考的绿色分类标准。我国于2021年4月发布了《绿色债券支持项目目录(2021年版)》,该版目录采用了《欧盟分类法》“无重大损害”原则。此外,我国于2022年发布的《金融标准化“十四五”发展规划》,为国家金融标准化的建设工作开展提供了根本指引。

在国际合作层面,我国和欧盟联手于2021年11月发布了中欧《可持续金融共同分类目录》(The EU-China Common Ground Taxonomy,下文简称《共同分类目录》),并在持续更新中。这份目录以《欧盟分类法》和我国《绿色债券分类目录》为主体,编制了一套普适性的绿色语言体系。截至2022年6月,已有中国建设银行、中国银行和德意志银行(中国)分别用《共同分类目录》完成了债券和融资项目。

3.绿色金融产品界定标准。绿色债券的国际主流标准框架由国际资本市场协会(ICMA)以及气候债券倡议组织(CBI)的标准构成。前者侧重于为绿色债券发行流程提供原则和指引,后者则是气候债券的认证体系,为发行人提供了一系列满足CBI贴标条件的标准。

绿色信贷的国际主流标准框架由赤道原则、贷款市场协会(LMA)的绿色贷款原则(GLP)和可持续相关贷款原则(SLLP)组成。前者是目前最严格的针对金融行业的环境社会影响的自愿性标准,用来判断、评估和管理项目融资中环境和社会风险;后者与ICMA的债券原则和结构一致,目的是为绿色信贷业务流程提供的一套标准指引,在绿色贷款的资金使用、项目评估和筛选、资金管理、信息披露上提供具体的标准和要求。

4.信息披露标准。目前国际主流披露标准分别来自TCFD、碳披露项目(CDP)、气候披露标准委员会(CDSB)、全球报告倡议组织(GRI)和可持续会计准则委员会(SASB)等。

以上倡议均为针对可持续或气候相关的重大财务信息披露的自愿原则,各自有不同的披露侧重点,且相互借鉴和融合。比如TCFD针对披露框架,CDSB侧重对企业价值有影响的ESG信息,CDP和GRI则关注对经济、环境和人类所产生的重点影响事件。

值得关注的是在COP26大会上成立的国际可持续发展准则理事会(ISSB),其目标是推动可持续发展汇报信息在逻辑和框架上的全球一致性、可比性和可靠性。ISSB发布了两份可持续披露准则的征求意见稿,分别聚焦于可持续性相关财务信息的IFRS S1《可持续相关财务信息披露一般要求》和气候相关风险和机遇的IFRS S2《气候相关披露》,IFRS S1要求公司披露其面临的所有显著的可持续发展相关风险和机遇,IFRS S2整合了TCFD的建议,并额外包含了针对不同行业附加要求的披露指标。

5.碳核算标准。目前国际上金融机构投融资组合碳核算方法以《金融行业温室气体核算和披露全球性标准》(PCAF)为标准。该标准推出后已经温室气体核算体系审核,获得联合国、TCFD工作组、科学碳目标倡议(SBTi)等国际组织的认可,并被指定为金融机构碳核算的唯一蓝本。

绿色金融的挑战与机遇

(一)绿色金融挑战

1.绿色金融体系尚待完善。绿色金融的快速发展使很多系统性问题浮出水面,如监管如何有效监控“漂绿”、投资者如何评估投资是否绿色、市场如何规范化和透明化、如何对绿色信息进行横向及纵向对比,绿色数据是否绿色等。这些问题的根源来自国际绿色标准体系的缺失,如对绿色活动的界定、评估和量化,绿色数据的收集和统计以及碳排放的量化,披露内容的标准化等;这些标准中的任何一个都对整个绿色金融系统有着牵一发而动全身的影响力。例如2022年3月14日,欧央行发布的《对机构的气候相关和环境风险披露的监督评估》报告显示,从109家欧洲银行的披露分析样本中,仅有15%的银行公布了部分范围的排放数据,几乎没有一家银行披露的信息符合欧洲央行对ESG风险披露的期望,这个结果体现了单一标准缺失对绿色金融体系的整体影响。

2.国家间差异造成的不确定性。绿色金融的发展还面临着外部影响,比如各国的绿色转型时间不同所引发的地缘分歧,全球刚进入第四次能源转型阶段,传统化石燃料将逐渐被可再生能源和清洁能源等逐步替代,但各国的能源结构不同,给全球转型的速度带来不确定性。此外还有意外事件的冲击,比如由新冠疫情、俄乌冲突导致的全球经济增长放缓、通胀飙升、和能源危机,这不仅使全球绿色经济转型受阻,还造成发达国家对发展中国家的气候资金援助意愿下降。

(二)绿色金融机遇

1.内部机遇。由绿色标准体系缺失组成的挑战也促成了机遇,给国际合作带来了春天,来自各类机构、组织间的国际合作日益频繁,齐心合力对一些市场倡议进行集体支持,这股强大的力量使一批绿色标准成为了主流,如以《欧盟分类法》和《共同分类法》引领的主流绿色分类法;以TCFD建议为主流的气候信息披露框架;以PCAF方法学为主流的金融机构投融资碳核算标准;以科学碳倡议目标(SBTi)为主流的碳中和目标制定标准等。此外,这股国际合作力量对一些还在制定中的标准也精准支持,其中支持队伍最庞大的有自然相关财务披露工作组(TNFD)正在拟定的关于自然相关信息披露框架的建议以及国际可持续发展准则理事会(ISSB)正在拟定的ESG披露内容准则。

2.外部机遇。国家间的差异所在之处也潜伏机遇。受共同净零目标驱动,全球跨国、跨地域之间的沟通与合作日益频繁,从政府层面的绿色金融支持政策、市场机制及跨境协议等话题的对话,到行业或组织层面的绿色倡议融合,全球已形成一个将资金引入绿色低碳转型产业的轨道。如我国政府和欧盟、美国、法国政府达成的气候协作以及以各类行业、市场倡议为主导的国际合作,如PRB、TCFD、TNFD、GFANZ等。

碳中和目标下

绿色金融实践的最新趋势

(一)国际绿色标准的形成

国际绿色标准的完善和形成是一个优胜劣汰的过程,需要大量的实践和时间。从趋势来看,绿色分类法、ESG披露、金融机构投融资组合碳核算、碳中和目标制定等领域会先行一步。

(二)国际合作更加密切、更加有力

除上述详细介绍的合作机制外,还有不限于以下机制在绿色金融相关领域具有较大的影响力。

1.《负责任银行原则》 (PRB)。PRB于2019年由联合国环境规划署金融倡议组织(UNEP FI)发布,旨在为可持续银行体系提供践行联合国可持续发展目标和《巴黎气候协定》的一致框架。

2.央行与监管机构绿色金融网络(NGFS)。NGFS于2017年成立,是多国央行和监管机构为落实全球气候目标的国际合作网络,重点关注气候变化对宏观金融稳定、微观审慎监管的影响,旨在强化金融体系风险管理,动员资本进行绿色低碳投资。

3.G20可持续金融工作组。G20工作组于2016年中国担任G20主席国时成立,旨在推动形成绿色金融全球共识。重要的成果有G20可持续金融路线图,为推动建立全球统一的可持续金融界定标准,指明了重点发展领域和具体行动建议。

4.可持续金融标准工作组 (IPSF)。IPSF由中国与欧盟牵头,旨在推动绿色金融标准国际趋同。重要成果有2021年11月发布《可持续金融共同分类目录》以及2022年6月发布的更新版,为跨境绿色资本流动、降低交易成本、提升市场信心以及为推动全球可持续金融标准的趋同化提供重要的动力。

5.气候相关财务信息披露工作组( TCFD)。TCFD工作组于2015年由金融稳定理事会(FSB)成立,旨在为全球金融行业创建气候披露准则。TCFD披露框架于2017年推出,目前在全球已成为金融机构气候相关信息的主流披露框架。

6.自然相关财务信息披露工作组(TNFD)。TNFD由联合国开发计划署(UNDP)等国际组织联合发起,旨在为企业机构的自然相关披露制定建议框架,其使命是沿用TCFD的结构和基础,制定一个自然相关风险披露的框架,管理相关风险并驱使资金流向 “自然积极”的方向。

7.《“一带一路” 绿色投资原则》。中国绿金委与伦敦金融城于2018年牵头发起了《 “一带一路” 绿色投资原则》,旨在助推“一带一路”沿线国家的绿色可持续发展,为众多发展中国家提供了一个以建立绿色金融生态系统、提高绿色资本获取能力以及实现国家减碳目标的负责任的融资平台。

8.自愿碳市场诚信委员会(ICVCM)。ICVCM是一家为全球自愿碳市场制定并执行碳交易准则的独立治理机构,该机构于2022年7月27日发布了《核心碳原则》(CCPs)草案,旨在为优质碳信用提供一个“可信的、严格的和易获取的”全球门槛标准,以创造真实、额外和可核查的气候影响。

(三)“自然积极”及生物多样性金融市场份额会日益增多

2021年,在昆明COP15将自然及生物多样性金融带入国际日程后,不断有国际投资开始涌入“基于自然的解决方案”和自然气候解决方案相关的融资。在同年COP26上,多国政府和央行公开表示了对TNFD的纳入意愿,这意味着刺激“自然积极”及生物多样性金融拓展的相关政策法规制定将起步并日益完善。根据英国政府2021年2月发布的独立评估报告《达斯古普塔报告》(Dasgupta Review)研究估计,大自然每年可以在全球范围内提供价值125万亿美元的服务,预测与大自然和生物多样性相关的绿色信贷、债券及与自然可持续挂钩的贷款、债券会在未来几年激增。对中国而言,“自然积极”原则尤其适用于“一带一路”倡议项目,突出项目的“自然积极”性,有助于纠正国际对“一带一路”倡议于环境有负面影响的错误印象。

(四)绿色金融的数字化未来

数字化技术可以从降低银行信用风险、提升监管水平、促进产品创新、完善信息共享机制等方面赋能绿色金融的发展。目前国际上推动绿色金融发展的数字技术主要有大数据、人工智能和云计算,未来对区块链和物联网的应用将日益增多,重点发展方向和趋势如下:

1.借助人工智能、大数据等技术建设一站式绿色信贷管理平台,将信贷业务额的绿色识别和全流程贴标、突出项目优先支持、贷后风险预警管理以及数据报送等功能综合纳入,提高绿色金融效益。

2.利用区块链、大数据和人工智能等技术建立绿色金融数据监测管理系统,从绿色项目和资产数据来源统计、绿色识别评级、测算和量化绿色项目及资产的测算和量化等方面提高效率。同时,通过区块链技术所具有的去中心化、开放透明、自治匿名和不可篡改等特征,实现对“漂绿”风险的警示和监控。

3.借助物联网、大数据、人工智能、量化计算等数字技术建立ESG数据库和评价体系,如统计、实时监测、计算及分析企业碳排放量及环境效益等信息,并自动生成报告,提高企业的信息披露能力和效率。

4.大数据和云计算可赋能普惠金融在金融服务设施落后地区发展线上银行,为当地从事绿色能源项目的小微客户提供服务,精准分析用户需求,定制和推荐符合其风险偏好和收益预期的绿色债券、绿色证券投资组合等投资品。

(作者单位:中国银行授信管理部。本文仅代表作者本人观点,不代表所在单位意见)

主要参考文献:

①The CityUK和法国巴黎银行最新研究《Green Finance: A quantitative assessment of market trends》是目前唯一有10年绿色金融量化数字的报告,本文未标注来源的数据均来自该报告。

②《中国金融学会绿色金融专业委员会环境信息披露工作组2022年重点成果报告》。

③清华大学绿色金融发展研究中心与保尔森基金会绿色金融中心联合发布的《金融科技推动中国绿色金融发展:案例与展望》。

加载中...