新浪财经

关于北京市2022年国民经济和社会发展计划执行情况与2023年国民经济和社会发展计划的报告

京报网

关注

转自:北京日报

各位代表:

按照《北京市国民经济和社会发展计划审查监督条例》,受市人民政府委托,现将北京市2022年国民经济和社会发展计划执行情况与2023年国民经济和社会发展计划草案的报告提请市第十六届人大第一次会议审议,并请市政协各位委员提出意见。

一、2022年国民经济和社会发展计划执行情况

党的十八大以来,北京在发展史上迈入具有里程碑意义的新时代。习近平总书记先后10次视察北京、18次对北京发表重要讲话,亲自为关系首都长远发展的重大问题、重要规划、重点事项把关定向,深刻回答了“建设一个什么样的首都、怎样建设首都”这一重大时代课题,为做好新时代首都工作提供了根本遵循。

过去五年,在以习近平同志为核心的党中央坚强领导下,在中共北京市委直接领导下,在市人大及其常委会监督支持下,全市上下坚持以习近平新时代中国特色社会主义思想为指导,全面贯彻党的十九大和十九届历次全会精神,认真学习宣传贯彻党的二十大精神,坚持把习近平总书记对北京一系列重要讲话精神作为根本遵循,全面加强党对经济工作的领导,完整、准确、全面贯彻新发展理念,坚持“五子”联动服务和融入新发展格局,“四个中心”功能建设全面提速,“四个服务”水平显著提高,各项事业迈上新台阶。

坚持以首都发展为统领,首都功能不断优化提升。实施新一版城市总体规划。全国政治中心服务保障能力不断增强,圆满完成中国共产党成立100周年庆祝活动、新中国成立70周年庆祝活动等重大活动服务保障任务。深化“一核一城三带两区”建设,全国文化中心示范引领作用日益彰显。国际交往中心功能持续拓展,亚洲基础设施投资银行等国际机构落户。国际科技创新中心建设步伐加快,研发支出占地区生产总值比重稳居全国第一。

紧抓疏解非首都功能这个“牛鼻子”,京津冀协同发展成效显著。北京成为全国第一个减量发展的超大城市,滚动开展两轮疏解整治促提升专项行动,城乡建设用地减量120平方公里,核心区人口、建筑、商业、旅游“四个密度”明显下降。“两翼”齐飞发展格局正在形成。携手河北省张家口市成功举办了一届无与伦比的冬奥盛会。重点领域率先突破,现代化首都都市圈生机勃勃,北京大兴国际机场建成通航、迈入航空双枢纽时代,京津冀1小时交通圈基本形成,实现市郊铁路“从无到有”的重大突破,大运河京冀段旅游通航。促进区域协调发展一揽子行动计划有序推进,乡村振兴战略全面实施。

加快打造现代化经济体系,经济高质量发展迈出坚实步伐。减量背景下强化创新引领,形成两个万亿级、五个千亿级高精尖产业集群,数字经济增加值占地区生产总值比重达到42%左右。牢牢扭住扩大内需战略基点,率先建设国际消费中心城市,投资对优化供给结构的关键作用充分发挥。人均地区生产总值、全员劳动生产率、单位地区生产总值能耗和二氧化碳排放始终保持各省区市最优水平。

紧紧抓住“两区”建设新契机,高水平改革开放全面深化。累计形成近200项全国首创性、突破性开放创新举措,北京证券交易所获批设立并顺利开市,“三平台”成为国家开放发展的重要平台,主动服务融入“一带一路”建设。率先打造国际一流营商环境,迭代推出五个版本千余项改革举措,实现从“跟跑”到“领跑”的转变。建立健全“服务包”“服务管家”制度,服务型政府建设走在全国前列。提前完成全域无隐性债务试点任务,实现政府投资项目成本绩效全生命周期闭环管控。

着力推进“绿色北京”建设,生态环境品质明显改善。污染防治取得显著成效,优质能源占能源消费总量比重达98.5%以上,细颗粒物年均浓度连续十年下降,空气质量改善效果被联合国环境规划署誉为“北京奇迹”,国家和市级考核断面劣五类水体全面消除,五大河流全部重现“流动的河”并贯通入海。一道绿隔实现“一环百园”,新一轮百万亩造林绿化任务圆满收官,森林覆盖率达44.8%,北京成为世界上生物多样性最丰富的大都市之一。

持续优化公共服务供给,民生福祉改善再上新台阶。城镇调查失业率保持在较低水平,居民收入稳步增长。普惠性幼儿园覆盖率达到88%,坚定有序推动义务教育阶段“双减”工作。面对前所未有的疫情冲击,最大程度保护人民生命安全和身体健康,形成超大城市抗击疫情的宝贵经验。推进党建引领“接诉即办”改革,形成“回天有我”等一批创新实践,逐步形成党建引领超大城市基层治理的北京路径。

2022年是极为重要、极不平凡的一年,全市上下认真学习宣传贯彻党的二十大精神,坚决落实党中央“疫情要防住、经济要稳住、发展要安全”的要求,落实市第十三次党代会精神,统筹疫情防控和经济社会发展,统筹发展和安全,扎实做好“六稳”“六保”工作,应对超预期因素冲击,保持了经济社会大局稳定,既发挥了市场的决定性作用,更充分展现了有为政府在经济社会发展中的重要作用,预计地区生产总值实现正增长,一般公共预算收入扣除留抵退税因素后同口径增长2.6%,较好地完成市十五届人大五次会议确定的目标任务,为经济运行整体好转打下坚实基础,过程充满艰辛,成绩殊为不易,值得倍加珍惜。

——坚持首善标准、担当作为,圆满完成各项重大活动服务保障任务。忠诚履行首都职责,以首善标准圆满完成党的二十大服务保障任务,迅速兴起学习宣传贯彻党的二十大精神热潮,使党的二十大精神家喻户晓、深入人心,转化为广大党员干部和全市人民奋进新征程、建功新时代的强大力量。尽锐出战、全力投入,以精准有效的疫情防控和细致周到的服务保障工作确保冬奥会、冬残奥会如期安全顺利举办,形成了北京冬奥精神,成为全球首个也是唯一的“双奥之城”,为建设国际一流的和谐宜居之都注入新动能。

——坚持人民至上、生命至上,最大限度减少疫情对经济社会发展的影响。面对2020年以来最严峻、最复杂的疫情考验,充分发挥首都严格进京管理联防联控协调机制和涉疫风险应急处置机制作用,在千千万万识大体顾大局的首都市民理解配合支持下,有力应对多轮疫情冲击,为抗疫平稳转段赢得宝贵时间和最大空间。高效统筹疫情防控和经济社会发展,市委市政府全面加强经济运行调度、抓好逆周期调节,切实做好保供稳价。

——坚持稳字当头、稳中求进,以超常规举措稳住经济大盘。建立高频高位调度机制,各区各部门真抓实干、主动作为,迅速有力有效落实国家稳增长政策举措,千方百计为市场主体纾困解难。充分发挥复工复产防控、“服务包”“服务管家”等机制作用,保障重点产业链供应链不断、物流保通保畅。聚焦重点行业、重点区域等开展精准调度,信息服务业、金融业等优势产业引领作用充分发挥。坚持首都城市战略定位,保持战略定力,强化创新引领,中关村24条先行先试改革政策落地实施,“两区”建设显示度不断增强,发展新动能新优势加速形成。

——坚持民有所呼、我有所应,人民获得感幸福感安全感不断增强。预计全年城镇调查失业率在5%以内、保持在较低水平,居民人均可支配收入稳定增长,其中农村居民收入增速高于城镇居民约1个百分点。居民消费价格上涨1.8%。第三轮城乡水环境治理圆满收官,细颗粒物年均浓度30微克/立方米、下降9.1%,绿水青山蓝天成为首都靓丽底色。以“每月一题”为抓手集中破解一批群众身边的操心事、烦心事、揪心事。

——坚持全局谋划、系统推进,经济工作组织保障全面加强。市委财经委立足职能定位,加强对本市财经工作关键领域和重点任务的总体谋划、统筹协调、整体推进和督促落实。将立足新发展阶段、贯彻新发展理念、融入新发展格局的总要求贯穿始终,有效推动“五子”联动落地,围绕高精尖产业、外贸进出口、大宗商品价格等重点领域深化调研,加强前瞻政策储备。

一年来,重点做了以下九个方面工作:

(一)冬奥盛会成功举办,“双奥之城”独特魅力全面彰显

高质量完成赛会服务保障。加强远端防控,实行全流程、全封闭、点对点科学闭环管理,为全球抗疫和举办国际重大活动提供了有益经验。绿色办奥承诺全部兑现,冬奥会期间细颗粒物平均浓度23微克/立方米,场馆100%绿电供应,实现北京冬奥会、冬残奥会碳排放全部中和目标。交通运输服务安全、准时、可靠,医疗救治及时专业,城市运行平稳有序,1.8万名赛会志愿者提供暖心服务,智能餐厅高效便捷,三个冬奥村成为安全、温馨、舒适的“运动员之家”。雁栖湖酒店群圆满完成13个国家、4个国际组织等相关接待任务。

冬奥赛事精彩纷呈。开闭幕式精彩绝伦,中华文化和冰雪元素交相辉映。赛事组织体系运转顺畅,赢得参赛各方一致好评。中国代表团首次全项参赛,北京冰雪运动队摘得2金1银,取得历史最好成绩。首次实现全程4K超高清转播,全球转播观众人数超20亿,成为收视率最高的一届冬奥会。人工智能实时捕捉技术等212项前沿创新成果在冬奥会落地应用,科技元素成为一大亮点。

冬奥遗产有效利用。落实场馆赛后利用计划,国家速滑馆打造“一湖一场一赛道”,首钢滑雪大跳台成为网红打卡地,国家游泳中心升级为“水冰双驱”的“水立方+冰立方”,延庆冬奥赛区挂牌延庆奥林匹克园区、国家级滑雪旅游度假地。北京奥运博物馆启动升级改造、完成奥运藏品全球征集。北京国际奥林匹克学院完成概念方案设计。建成16个冬奥文化广场,举办2.31万场冬奥、冬残奥城市文化活动和第八届市民快乐冰雪季等一系列丰富多彩的群众性活动,人民群众参与热情持续高涨。

(二)精准防疫和助企纾困政策措施同向发力,首都经济发展韧性进一步增强

疫情防控能力不断增强。严格落实国家疫情防控方案和优化措施“二十条”“新十条”,分区分类分级开展科学精准防控,因时因势优化调整疫情防控措施。完成公共卫生应急管理体系建设三年行动计划,传染病监测哨点建设成效显著,市疾控中心迁建项目完成土护降施工,一批疫情防控和重大活动应急场所建设项目交用。科技抗疫支撑作用突出,万泰鼻喷疫苗、神州细胞重组二价疫苗纳入紧急使用,腾盛博药抗体药物获批上市,华辉安健鼻喷预防药物开展临床试验。

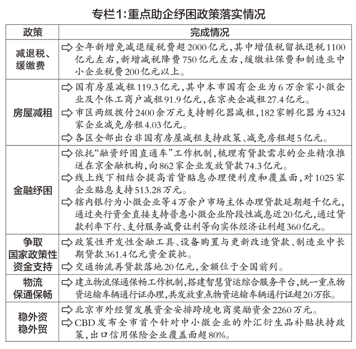
复工复产机制保障企业正常生产经营。取消、调整和优化到岗率、跨区通勤、核酸检测和查验等126条政策措施,强化复工复产不审批、不设限。建立物流保通保畅工作机制,智慧货运综合服务平台发放重点物资运输车辆通行证超20万张。推动52家企业纳入国家重点产业链供应链“白名单”,建立京津冀“白名单”制度,开展企业和各区各部门“双调度”,为企业提供涉疫处置、闭环生产管理、产业链供应链保障、疫苗接种等指导服务,及时启动平谷马坊、廊坊万庄、延庆下营等物资保障中转站,最大限度保持了城市运行和生产经营稳定性、连续性。建立“服务包”和12345企业服务热线协同考评机制,以四套班子走访联系企业为引领,集中开展“防疫情、稳经济、助企纾困”大走访,解决企业诉求2.3万项、服务事项办结率98.6%。

助企纾困稳经济措施扎实落地。制定实施统筹防疫情稳经济“45条”、助企纾困“18条”“新12条”等系列政策措施和配套实施细则,全年新增免减退缓税费超2000亿元,国有房屋减租超百亿元、惠及超7万家企业,为小微企业等4万余户市场主体办理贷款延期超千亿元,通过“融资纾困直通车”工作机制向862家企业发放贷款超70亿元。获批政策性开发性金融工具、设备购置与更新改造贷款、制造业中长期贷款361.4亿元。出台本市设备购置与更新改造贷款贴息政策,开展首批项目征集。市场主体活力稳步恢复,全市新设企业24.68万家、同比增长3.72%,其中科技型企业10.54万家、同比增长12.21%。

就业物价保障力度加大。出台稳就业专项行动实施方案,城镇新增就业26.1万人,发布事业单位、社区工作岗位2万余个,北京生源高校毕业生就业率达96.1%,促进城乡就业困难人员就业19.9万人,农村劳动力就业参保6.5万人,零就业家庭动态清零,启动新就业形态就业人员职业伤害保障试点。建设应急保供调度平台,投放猪肉、鸡蛋等政府储备,延长主要农产品批发市场免除蔬菜等进场交易费政策,保障生活必需品量足价稳。落实社会救助和保障标准与物价上涨挂钩联动机制、阶段性调整价格补贴联动机制,加大对困难群众物价补贴力度,发放价格临时补贴5867.2万元、惠及169.2万人次。

(三)科技支撑和高端产业引领作用不断增强,国际科技创新中心建设成果涌现

国家战略科技力量加快培育。中关村、昌平、怀柔国家实验室全面运行,12家在京国家重点实验室重组为首批标杆全国重点实验室。新型研发机构发布全球精度最高智能线虫模型“天宝”、100公里量子直接通信等一批原创成果。创新生态持续优化,中关村24条先行先试改革出台配套政策40余项,推出基础研究税收试点、科技成果“先使用后付费”等突破性政策措施,发布实施中关村示范区“1+5”系列资金支持政策,国际创投集聚区引进30余家创投机构、项目和专业服务机构,支持龙头企业试点组建全国首家国家级创新联合体。加大关键领域人才引进培育力度,试点建设国家(中关村)火炬科创学院、发起设立火炬科创基金,引进各类急需紧缺人才4000余人。

“三城一区”建设迈上新台阶。中关村科学城推动成立世界数字友好园区联合创新实验室,全国首个临床医学概念验证中心揭牌。怀柔科学城地球系统数值模拟装置正式运行,印发实施交叉研究平台运行经费支持实施细则,雁栖国际人才社区等“科学+城”项目投用,常驻科研人员增加至3700人。未来科学城“生命谷”国际研究型医院主体竣工,百济神州创新药研发中试生产基地等项目开工建设,“能源谷”中兵未来科研中心、国家电投二期等项目开工建设,2022全球能源转型高层论坛集中签约落地项目18个。北京经济技术开发区承接“三城”科技成果转化项目150项以上,初步形成覆盖全产业链条的集成电路专利池。顺义第三代半导体产业园投入运行。

高精尖产业发展动能持续增强。金融业发挥稳定支撑作用,建立金融支持实体经济等工作机制,印发实施推进北京全球财富管理中心建设意见等特色金融支持政策,高水平举办金融街论坛,推动国家金融科技风险监控中心落地,中关村科创金融服务中心挂牌成立,落地国民养老保险公司等中外资金融机构46家,北京股权交易中心启动全国首个认股权综合服务试点。平台经济规范健康持续发展,发布网络零售和餐饮服务、房地产信息等“一业一册”合规手册,成立平台企业服务工作专班,服务企业积极申报“绿灯”投资案例,支持企业加快科技转型发展,快手自研云端智能视频处理芯片流片成功,百度、京东入选国家跨行业跨领域工业互联网平台,抖音、美团等企业研发费用大幅增长,带动全市大中型重点企业研究开发费用增长10%。高端制造业新增长点持续涌现,发布高精尖产业发展资金实施指南等支持政策,北京奔驰顺义工厂EQE车型上市,理想汽车北京绿色智能工厂设备进场安装,小米智能工厂二期主体结构完工,集成电路系列项目部分投产。

(四)“两区”建设走深走实,开放发展新优势不断巩固

“两区”建设再提速。推动出台自由贸易试验区条例和促进国家服务业扩大开放综合示范区建设决定,积极开展国际高水平自由贸易协定规则对接先行先试,出台4个重点领域全产业链开放方案和6个关键要素全环节改革方案,推出9个全国首创性政策,认定本市首批外资研发中心。推动“三片区七组团”和服务业扩大开放重点园区特色化差异化发展,天竺综保区二期围网相关工程通过验收,大兴国际机场综保区一期正式运营,中德经济技术合作先行示范区集聚德企90家,中日创新合作示范区新增注册主体超1000家。北京证券交易所发布融资融券交易细则,北证50指数上线,上市企业达162家。中国国际服务贸易交易会达成各类成果1339个,成立全球服务贸易联盟,中关村论坛永久会址开工建设,“数字丝绸之路”经济合作试验区建设启动。

营商环境改革持续深化。加快推动营商环境创新试点城市建设,高质量完成5.0版362项改革任务,出台助企纾困优化营商环境“34条”,为企业减少制度性交易成本约20亿元。深入研究世行新评价和国际规则,形成66个国际文献和标准、106项改革任务等一批清单成果。编制形成668项行政许可事项清单,“一业一证”“证照联办”等改革拓展到餐饮、书店等20个行业,办理材料和时间大幅压减70%。出台破产制度改革实施方案,率先推出破产重整企业一站式信用修复等服务。创新构建“6+4”一体化综合监管体系,31个场景已初步建立综合监管机制,搭建全市统一信用评估中心。市区两级98%以上事项实现网上办理,推出20个“一件事”集成办服务场景。国企改革三年行动高质量收官,率先出台董事会授权管理指引和决策重点事项清单,市管企业经理层成员全部实现任期制和契约化管理,完成工美集团与时尚控股重组等战略性重组任务,建立市属国企经济运行联合调度机制,推动国企增加在京贡献。

(五)数字赋能城市、产业、生活,全球数字经济标杆城市加快打造

新型基础设施统筹布局。推动出台数字经济促进条例,举办2022年全球数字经济大会,世界互联网大会国际组织总部、国际数字经济治理研究院等国际机构落地,发布国内首个数字人产业政策及2项国际标准。新建5G基站2.3万个,长安链推出全球最大区块链存储引擎“泓”,超大规模人工智能模型训练平台建成投用,北京国际大数据交易所成立全国首个数据资产登记中心,工业互联网数字化转型促进中心(北京)揭牌,银河航天“小蜘蛛网”卫星组成全国首个低轨宽带通信试验星座。高级别自动驾驶示范区3.0阶段启动建设,开放国内首个无人化出行服务商业化试点,首条自动驾驶巴士线路落地。

智慧城市加快建设。夯实城市数字地基,“京通”上线试运行,“京办”全市注册用户达45万,“京智”累计接入58个部门588个信息系统,城市码完成18类实体身份标识规则认定并启动楼宇码试点。着力推动数字深度赋能城市运行,全国首个灾害应急数据区块链服务平台上线,数字人民币试点扩大到北京全域、落地场景49.3万个。支持企业参与智慧城市建设,印发智慧城市全域应用场景开放指导意见,发布两批13个智慧应用场景“揭榜挂帅”榜单。

(六)供给侧结构性改革深入推进,新的需求潜力持续释放

有效投资关键作用充分发挥。坚持“四抓”工作路径,1-11月固定资产投资增长3.2%。按季压茬推动160个市区重大项目开工建设,180项市重点工程续建项目实现投资1169.9亿元,制定加快推进现代化基础设施体系建设实施方案,重大项目储备总体实现“开一备三”。强化要素保障,完成四批次集中供地,发行地方政府专项债券资金789亿元。出台政府投资管理办法及细则,项目科学决策与成本管控水平持续提升。向民间资本公开推介项目256个、总投资3549亿元,均为五年来最高水平。累计上市基础设施领域不动产投资信托基金项目5个、募集资金131.6亿元,发行上市数量和募集资金规模保持全国首位。投资“有效性”更加突出,高技术制造业、高技术服务业投资分别增长26.6%、58.5%。

国际消费中心城市积极培育建设。制定实施助企纾困促进消费加快恢复“27条”,新能源汽车置换补贴拉动1-11月新能源汽车零售额增长17.1%,扩充绿色节能消费券支持品类并完成两轮发放,餐饮消费券覆盖全市八成活跃餐饮商户,京郊住宿消费券带动京郊住宿消费额增长94%。培育消费新增量,印发商业消费空间布局专项规划,首钢园六工汇、亦庄龙湖天街、丽泽天地等高品质消费场景开业,亮马河国际风情水岸航线二期开启夜游新体验,东城前门大街、朝阳三里屯太古里入选首批国家级旅游休闲街区。印发打造“双枢纽”国际消费桥头堡实施方案,完成大兴国际机场临空经济区国际会展消费功能区全球创意征集。编制完成顺义空港、通州马驹桥、大兴京南、平谷马坊等物流基地提质升级改造方案。

城市更新稳步推进。推动出台城市更新条例,印发实施存量国有建设用地盘活利用指导意见,完成2209户平房院落申请式退租和1301户修缮,完成棚改2657户。老旧小区综合整治新开工330个、新完工205个,老楼加装电梯新开工1326部、完工467部。创新“央地合作”模式,推动110个中央和国家机关老旧小区改造项目完工。启动危旧楼改建134栋,全市首个危旧楼改建试点光华里5、6号楼回迁入住。首钢微电子厂光电子芯片产线等老旧厂房改造项目开工建设,隆福寺二期外立面亮相,完成北京工人体育场改造复建。

乡村振兴战略有力落实。制定实施率先基本实现农业农村现代化行动方案、农业中关村建设行动计划,落实种子条例,京瓦农业科技创新中心总部大楼投用,建成6.3万亩高标准农田。启动实施第三批美丽乡村基础设施建设任务、完工400余个村。集体经济薄弱村基本消除。新增盘活利用闲置农宅1011处。实施乡村产业振兴人才培育“头雁”项目,培养首批100名乡村产业振兴带头人,吸纳5.34万名本地农民参与农村基础设施建设及管护工作。投入市区支援合作财政资金56.8亿元,选派332名专业人才开展“组团式”帮扶,京蒙共同印发协作促进产业高质量发展若干政策措施,新增企业到位投资70.7亿元。

(七)京津冀协同发展迈上新台阶,区域发展更加协调

非首都功能疏解深入推进。坚持把总规作为城市发展、建设、管理的基本依据,印发实施国土空间近期规划,开展总规实施体检及核心区、副中心控规实施体检,核心区控规第一个三年行动计划收官。印发实施2022年版新增产业禁限目录。攻坚克难纵深推进疏解整治促提升专项行动,年初确定的40项任务圆满完成,8.4万个点位实现销账,疏解提质一般制造业企业166家,拆违腾退土地3041公顷、留白增绿999.3公顷。朝阳医院东院基本完工,友谊医院顺义院区基本完成内装修施工,北京信息科技大学昌平校区新增完工校舍15万平方米。实施故宫周边等25个重点区域综合治理,旧鼓楼大街环境整治提升完工亮相、再现中轴线上百年老街历史风貌。龙泽园街道、六里桥街道等12个治理类街乡镇达标退出督导治理。东城雍和宫桥等5处桥下空间改造试点完工投用。制定重点区域综合治理、12345疏整促市民诉求分析转化等37项政策,推动实现重点领域治理常态化长效化。深化超大城市交通治理,全力推进市郊铁路建设,与国铁合作组建市域铁路融合发展集团,城市副中心线整体提升工程(北京西至良乡段)、霍营综合交通枢纽一体化综合利用工程开工建设。地铁运营总里程达到797公里,16号线南段开通运营,“一站一策”优化1434个轨道站点出入口、30米接驳距离占比提升至45%。京良路西段工程桥梁主体完工,次支路建成通车23条,市级疏堵工程完成20项。优化调整公交线路100条,新增定制公交144条,新增有偿错时共享车位约8000个。

城市副中心高质量发展水平持续提升。落实支持城市副中心高质量发展意见及本市实施方案,继续保持千亿元投资强度,剧院、图书馆与大运河博物馆三大文化设施主体工程完工,M101线一期预留工程开工。制定建设国家绿色发展示范区实施方案,北京绿色交易所完成全国温室气体自愿减排注册登记系统一期建设,城市副中心成为全国首个大型公共建筑全面执行绿建三星级标准的地区。北京银行理财子公司正式落户,华夏银行总部、首旅集团总部开工建设,张家湾设计小镇北京国际设计周永久会址建成,全国最大艺术市集落户宋庄。推动出台通州区与北三县一体化高质量发展总体方案,举办2022年北京通州与河北廊坊北三县项目推介洽谈会,签约合作项目37个、意向投资额280亿元,厂通路潮白河大桥开工建设,北三县至国贸地区通勤定制快巴试点开通。

现代化首都都市圈加快构建。实施构建现代化首都都市圈重点任务落实工作方案。雄安新区“三校一院”学校项目全部竣工交付,京雄高速六环至市界段通车。京津冀交通一体化持续推进,京唐城际铁路开通运营,平谷线进入全面建设阶段。签订“十四五”时期京津冀生态环境联建联防联治合作框架协议,永定河山峡段综合治理与生态修复工程主体完工。出台高精尖产业强链补链实施方案,京津冀燃料电池汽车示范城市群第一年度燃料电池汽车上牌1239辆,流向津冀技术合同成交额356.9亿元,签订京津冀营商环境一体化发展合作框架协议。

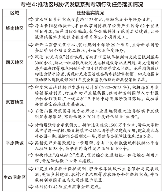
城乡区域发展格局进一步完善。城南行动计划加快推进,北京丰台站开通运营,大兴国际氢能示范区起步区北区全面投运、南区一期建成,大熊猫科研繁育基地开工。深入推进新一轮回天行动计划,积水潭医院回龙观院区二期主体结构封顶。全面实施京西行动计划,完成“一线四矿”文旅康养休闲区项目建设国际方案征集工作,中关村科幻产业创新中心揭牌。首轮生态涵养区支持政策圆满收官,印发新时代高质量推动生态涵养区生态保护和绿色发展实施方案、建立健全生态产品价值实现机制实施方案,密云、怀柔、门头沟等5个区被授予“国家森林城市”称号。出台进一步加强第一道绿化隔离带地区规划建设管理实施办法,编制完成第二道绿化隔离带地区减量提质规划,城乡结合部地区发展后劲进一步增强。

(八)协同推进降碳减污扩绿增长,城市绿色发展取得新成效

“双碳”战略深入落实。成立碳达峰碳中和工作领导小组,印发碳达峰实施方案及节能等9个领域方案,能效水平持续提升,预计单位地区生产总值能耗下降2%左右。能源结构持续优化,可再生能源发电装机容量预计达261万千瓦、增长7.7%。与晋、蒙建立绿电专项合作联系机制,呼和浩特托克托等域外新能源基地开工建设。修订碳排放权交易管理办法,累计成交额突破34亿元。推荐发布12个领域84项创新型绿色技术及一批应用场景。

污染防治取得新成效。“一微克”行动不断深化,2.1万户农户完成清洁取暖改造,累计推广新能源汽车超58万辆,完成53家企业挥发性有机物“一厂一策”治理,核心区72座燃油锅炉全部实现清洁化改造。推动出台节水条例,新建污水管线936公里,完成312个村污水治理,全市污水处理率达97%。推动出台土壤污染防治条例,消减建设用地污染面积约26万平方米。新一轮百万亩造林绿化、京津风沙源治理二期工程圆满收官,累计分别完成造林102万亩、造林营林922万亩。国家植物园正式揭牌,温榆河公园一期全面开园,奥北森林公园一期完工。

(九)公共服务和城市治理水平稳步提升,民生安全底线兜住兜牢

公共服务短板加快补齐。发布基本公共服务实施标准,明确基本公共服务范围和保障标准。幼儿园提供2-3岁托位3000个,出台推进义务教育优质均衡发展实施方案,新增中小学学位3.6万个。出台推动职业教育高质量发展实施方案,北京电子科技职业学院、北京财贸职业学院产教融合实训中心纳入国家“十四五”教育强国推进工程。新建改建13家社区卫生服务中心,初步构建四级联通的公共卫生工作机制。持续推进养老服务基础设施建设,新建3682张养老家庭照护床位。积极稳妥推进本市党政机关和国有企事业单位培训疗养机构改革,44家纳改机构改革实施方案全部批复,完成中央培疗改革领导小组规定的改革任务。创建38个全民健身示范街道和体育特色乡镇,新建足球、篮球等100余处体育健身活动场所。继续实施家政服务业提质扩容“领跑者”行动,认定本市首批14家员工制家政服务企业。社会化拥军服务平台上线运行。印发加快发展保障性租赁住房实施方案,筹建保障性租赁住房15.15万套,竣工各类保障性住房9.3万套。

优质文化供给加快培育壮大。推动出台中轴线文化遗产保护条例,南中轴御道景观全线贯通。统筹推进“三条文化带”建设,路县故城遗址保护展示工程地下主体结构完工,中国长城博物馆改造提升工程完成国际方案征集和文物藏品搬迁入库,三山五园艺术中心主体结构封顶。推动出台公共文化服务保障条例,开展首都市民系列文化活动1.66万场,北京歌舞剧院项目开工。编制完成博物馆之城建设发展规划,完善实体书店扶持政策,对310余家书店、1400余场阅读文化活动进行扶持。印发实施推进文化产业园区高质量发展若干措施。

城市精细化治理持续深化。“每月一题”完成450项任务,推动322个区级“每月一题”重点问题专项治理,办成1000余件实事。“向前一步”节目推动一批长期积累的难点问题有效解决。持续抓好两个“关键小事”,建成垃圾分类示范小区(村)1965个,生活垃圾回收利用率达到38%以上,在全国生活垃圾分类考核中名列前茅。印发新版物业服务合同等示范文本,业委会(物管会)组建率、物业服务覆盖率均达97%。完成285个3000户以上大型社区规模优化调整。

城市安全发展水平持续提升。强化粮食能源保障能力,粮食播种面积115.1万亩、蔬菜产量198.9万吨,均超额完成任务目标,能繁母猪存栏量持续稳定在5万头左右,北京大兴国家粮食储备库楼房仓竣工,建成天津南港LNG应急储备项目一期。构建韧性城市评价指标体系,完成911.6公里地下管线老化更新改造,中心城区新建改造供水管网120公里。修订安全生产条例,安全生产专项整治三年行动收官。成立金融风险化解委员会。开展预售商品住宅项目逾期交付风险排查处置,经营性自建房安全专项整治进入收尾阶段。紧盯影响群众安全感的违法犯罪组织开展系列专项行动。

2022年27项计划指标中23项能够达到或超额完成年初计划目标,4项预期性指标预计难以完成目标。其中,“地区生产总值增速”受疫情、乌克兰危机等超预期因素影响,需求收缩、供给冲击、预期转弱等三重压力持续显现,叠加去年高基数,全年预计实现正增长,低于年初计划目标;“一般公共预算收入增速”为下降3.7%,扣除留抵退税因素后同口径增长2.6%,主要受退税减税缓税以及经济增速放缓等因素影响;“数字经济增加值增速”预计为3%左右、低于年初计划目标4.5个百分点,主要是缺芯、需求不足导致电子行业增速放缓,信息服务业在平台企业转型发展效果尚未显现等因素影响下增长动力不足;“中心城区绿色出行比例”预计为73.4%,主要是疫情导致市民出行更加倾向私人化,且为方便市民就医需求,本市暂缓机动车尾号限行措施,小汽车使用强度提高。总的来看,27项指标中科技创新、对外开放、减量发展、绿色低碳发展等指标持续改善,就业物价保持总体稳定,居民收入稳定增长,城市运行平稳安全。

在看到成绩的同时,我们也清醒地认识到,首都“四个中心”功能建设、“四个服务”水平与党和人民要求相比还有差距,经济社会发展还面临不少困难和挑战,主要表现在:

一是外部环境更加复杂严峻。世界进入新的动荡变革期,国际粮食、能源、债务多重危机同步显现,世界经济下行压力增大,衰退风险明显上升。美国等西方国家对我打压阻遏不止,芯片、生物技术等领域“卡脖子”问题还需突破,强链补链任务依然严峻。经济恢复的基础尚不牢固,需求收缩、供给冲击、预期转弱三重压力仍然较大,国际消费中心城市建设还需进一步适应居民不断升级的消费需求,投资项目接续不足,内需恢复基础仍不牢固。企业特别是中小微企业生产经营困难较多,助企纾困政策知晓度有待进一步提高。应对外部多重风险挑战、推动经济持续恢复和高质量发展还需付出更多努力。

二是高水平科技自立自强与高精尖产业发展结合需进一步加强。企业创新成本依然偏高,应用场景开放与企业发展需求错位、国际知识产权维权难等问题有待破解。科技优势有待进一步转化为发展优势,新能源汽车、集成电路、生物医药等高精尖产业规模效应尚不明显,需要在促进科研成果高效转化、实现规模化经济效益上持续发力。高精尖产业核心零部件对外依存度较高,京津冀产业协同存在断链断层,龙头企业供应链津冀布局比例较低。人才评价标准和方式还需健全,试错容错纠错机制仍需进一步完善。

三是城乡区域发展不平衡不充分问题依然突出。尽管近年来城乡居民收入比逐步缩小,但农村集体经济发展不均衡,适宜农民就地就近就业的乡村产业发展还不充分,需要在发展农业特色产业、生态友好型业态以及壮大集体经济等方面持续发力。平原新城、城南地区首都功能承载服务作用尚未得到充分发挥,生态涵养区发展和农业农村现代化、新型城镇化的结合还不够紧密。

四是民生领域还有短板弱项。重点群体就业压力依然较大,2023年北京地区高校毕业生预计达28.5万人、同比增加1.7万人,高校毕业生市场化就业渠道还需持续拓展。输入性通胀等因素影响持续显现,保持食品价格稳定需要下更大气力。基本公共服务存在区域性紧缺问题,康复护理和儿童医疗服务资源总量缺口和布局失衡并存,“三城一区”等重点功能区公共服务资源对吸引人才落户、促进职住平衡的作用有待进一步提升,公共卫生、环境、交通等领域有不少短板。

五是部分领域风险仍需关注。民生事业、科技创新等重点领域支出需求持续加大,财政紧平衡状况还将延续。外省市大型房地产企业风险向本市传导问题需持续关注。个别大型企业集团仍处在风险暴露期,债务违约等风险向金融体系、实体经济传导需要引起高度重视。城市生活必需品、能源供应保障能力需要提升,城市老旧管线更新改造任务还很重。

二、2023年经济社会发展计划安排

2023年是全面贯彻落实党的二十大精神的开局之年,做好各项工作意义重大。首都经济社会发展面临诸多有利条件:一是党的二十大胜利召开描绘了全面建设社会主义现代化国家的宏伟蓝图,为新时代首都发展指明了前进方向、确立了行动指南,市第十三次党代会对未来五年工作目标和任务要求作出系统部署,“五子”联动政策、项目效能将不断释放,极大调动和激发了全市上下干事创业的积极性和主动性,形成锚定率先基本实现社会主义现代化目标,埋头苦干、奋勇前进的合力。二是优化疫情防控措施将给经济恢复带来重大积极影响,社会生产生活秩序加快恢复,复工复产防控、物流保通保畅、物资保供稳价等机制牢牢守住城市平稳运行和产业链供应链安全底线,助企纾困稳经济系列政策将持续显效。三是创新发展新动能有望集中发力,理想汽车北京绿色智能工厂、小米智能工厂二期等百亿级产值重大制造业项目将建成投产,生物医药、新能源汽车等领域新增长点加快培育,数字经济与实体经济融合发展将催生更多新业态和新模式。四是改革创新引领作用不断增强,中关村24条先行先试改革、“两区”建设、营商环境改革政策等落地落实,全国统一大市场建设促进要素资源在更大范围内畅通流动,大中型重点企业研发费用、新设科技型企业数量保持高速增长,为经济可持续发展注入强大动力。五是内需恢复潜力依然较大,投资对优化供给结构的关键作用有望进一步发挥,现代化基础设施体系加快完善,全市重大投资项目储备取得积极成效。消费对经济发展的基础性作用将更好发挥,千亿级商圈、“双枢纽”国际消费桥头堡加快打造,可穿戴设备、户外运动、康养服务等领域催生更多高品质消费需求。六是区域城乡协调发展释放潜能,现代化首都都市圈建设带动京津冀协同发展重点领域取得新突破,城市更新条例等政策创新调动起各方参与积极性,城南、回天、京西、平原新城、生态涵养区等重点区域短板加快补齐,农业中关村建设、种业振兴行动引领全面推进乡村振兴、农业农村现代化,首都高质量发展空间更加广阔。

总体来看,当前首都发展战略机遇和风险挑战并存,不确定、难预料因素增多,困难和挑战严峻,但首都经济韧性强、潜力大、活力足,持续健康发展的良好态势没有改变,支撑高质量发展的生产要素条件没有改变,长期向好的基本面没有改变,我们要坚持系统观念、守正创新,敢担当,善作为,察实情,准确把握首都现代化建设的实践要求,创造性抓好贯彻落实,着力扬优势、补短板、强弱项,努力在现代化建设中一马当先、走在前列。

(一)总体思路

以习近平新时代中国特色社会主义思想为指导,全面贯彻落实党的二十大和中央经济工作会议精神,深入贯彻习近平总书记对北京一系列重要讲话精神,扎实推进中国式现代化,坚持稳中求进工作总基调,完整、准确、全面贯彻新发展理念,坚持以新时代首都发展为统领,深入实施人文北京、科技北京、绿色北京战略,深入实施京津冀协同发展战略,坚持“五子”联动服务和融入新发展格局,着力推动高质量发展,突出做好稳增长、稳就业、稳物价工作,抓好强信心、扩内需、促改革、惠民生、保健康、防风险,推动全面从严治党向纵深发展,为率先基本实现社会主义现代化开好局起好步。

(二)主要指标

经济发展方面。地区生产总值增速安排4.5%以上,兼顾需要与可能,与“十四五”规划目标有机衔接,有利于引导各方面把精力集中到提高发展质量效益上来。全员劳动生产率达到36万元/人左右、保持全国领先,一般公共预算收入增长4%左右,居民消费价格涨幅3%左右,数字经济增加值增速6.5%左右。

生态环境方面。进一步统筹好人口资源环境,常住人口规模控制在2300万人以内,森林覆盖率达到44.9%,平原地区森林覆盖率达到31.6%,中心城区绿色出行比例达到74.7%左右。细颗粒物年均浓度和单位地区生产总值能耗、二氧化碳排放降幅达到国家要求,单位地区生产总值水耗降幅为1.5%左右。

民生保障方面。居民收入增长与经济增长基本同步,城镇调查失业率控制在5%以内,“七有”“五性”监测评价综合指数在109左右,食品安全抽检合格率超过98.5%,药品抽验合格率保持在99%以上,单位地区生产总值生产安全事故死亡率控制在1.2人/百亿元以内。

三、实现2023年经济社会发展计划的主要任务和措施

持续加强党对经济工作的全面领导,更加自觉从“国之大者”高度谋划和推动首都工作,充分挖掘“四个中心”“四个服务”蕴含的巨大能量,坚持稳字当头、稳中求进,把实施扩大内需战略同深化供给侧结构性改革有机结合起来,加快构建具有首都特点的现代化经济体系,努力实现经济发展主要预期目标,推动经济运行整体好转,实现质的有效提升和量的合理增长,以新气象新作为推动高质量发展取得新成效。

(一)着力构建现代化首都都市圈,深入推动京津冀协同发展

深入实施北京城市总体规划,坚持减量发展,进一步处理好“都”与“城”“舍”与“得”、疏解与提升、“一核”与“两翼”的辩证关系,严格人口、建设规模双控,坚定不移推进非首都功能疏解,加快构建现代化首都都市圈,推动京津冀协同发展取得新进展新成效。

深入开展疏解整治促提升专项行动。保持思想不松、机制不变、力度不减、标准不降,以提升巩固扩大疏解整治成果。(1)落实总规实施第二阶段重点任务,完成分区规划修改维护工作,加快编制重点街区控规,启动实施核心区控规新一轮行动计划。积极拓宽减量提质途径,城乡建设用地再减8平方公里左右。(2)严格执行新增产业禁限目录,积极服务保障国家疏解非首都功能的战略安排。疏解提质一般制造业企业100家以上,推进大红门地区4家已关停市场转型升级,着力开展非法、小散乱物流整治。坚守人口总量天花板,巩固中心城区人口调控成果。(3)实现朝阳医院东院开诊试运行,友谊医院顺义院区基本完工,力争首都医科大学新校区校本部开工建设,推进中国农业大学平谷创新港项目落地。(4)治理违法建设2000万平方米以上、腾退土地2000公顷以上,对新增违法建设“零容忍”,实现全市基本无违法建设区创建目标。完成183处城市道路、公路桥下空间清理整治,完成100个“基本无群租房小区”创建任务。(5)压茬推进留白增绿379公顷,推动朝阜路、古城南街等18条林荫道路建设,新增城市绿地200公顷,建设休闲公园、城市森林15处。

推动城市副中心高质量发展。落实支持城市副中心高质量发展意见,紧抓两个示范区建设,全力打造新时代城市建设发展的典范和京津冀协同发展桥头堡。(1)保持千亿元以上投资强度,行政办公区二期竣工,剧院、图书馆与大运河博物馆三大文化设施建成投用,加快东六环入地改造、城市副中心站综合交通枢纽等重大项目建设。(2)积极承接中心城区产业疏解,推进首旅集团、华夏银行等市属国企搬迁项目建设,北投集团项目完工。依托运河商务区引进一批国内外优质财富管理机构,高水平建设运营环球主题公园,台湖演艺小镇北京交响乐团永久团址外立面亮相。创新人才引进机制,大力吸引符合城市副中心发展定位的高层次、高技能、紧缺急需专业性人才。(3)高标准建设国家绿色发展示范区,推动北京绿色交易所升级为国家级平台,建成城市副中心规划展览馆等绿色建筑示范项目。(4)加快建设通州区与北三县一体化高质量发展示范区,组建管理机构,健全工作运行机制。制定实施城市副中心与周边地区一体化交通体系提升规划,加快平谷线建设,建成厂通路道路段,推动石小路开工。推动实施通州与北三县差异化新增产业禁限目录,营造优势互补的一体化产业发展体系,继续办好项目推介洽谈会。

着力构建现代化首都都市圈。推进通勤圈、功能圈、产业圈“三圈”构建,带动重点领域协同发展取得新进展。(1)促进环京地区通勤圈深度融合。加快一体化交通体系建设,研究推动市郊铁路延伸服务环京通勤,聚焦重点区域完善道路网络。(2)促进京津雄功能圈联动发展。全力支持雄安新区建设,服务央属标志性疏解项目在雄安新区落地,“三校一院”学校实现开学、医院竣工交付,京雄高速全线通车,共建雄安新区中关村科技园。唱好京津“双城记”,推动天津滨海中关村科技园等重点园区建设,促进北京空港、陆港与天津港规划衔接和融合。(3)促进节点城市产业圈强链补链。落实京津冀产业协同发展“十四五”实施方案,推动龙头企业新一代信息技术、新能源汽车产业配套项目落地津冀。落实京津冀营商环境一体化发展合作框架协议,推动市场准入、监管执法、产权保护等跨区域合作。(4)带动交通、生态、产业等重点领域协同发展。巩固提升“轨道上的京津冀”,实现城际铁路联络线一期站前工程全部完工,京哈高速拓宽改造、国道109新线高速完工,承平高速主体开工。深化京津冀污染联防联控联治和生态环境共建,协同做好空气重污染应急应对,推进潮白河国家森林公园建设,研究建立永定河-官厅水库生态保护补偿机制。推动京冀曹妃甸协同发展示范区等重点产业承接平台建设,加快构建京津冀协同创新共同体,推动京津冀自由贸易试验区协同发展。深化区域教育、医疗等公共服务共建共享,促进养老服务协同。

扎实做好后冬奥文章。发挥“双奥之城”优势,充分用好物质、文化和人才遗产,提升城市四季活力。(1)加强后冬奥冰雪运动发展,实现国家高山滑雪中心南区训练及热身赛道项目落地,积极争取在冬奥场馆举办国际高端赛事,持续举办市民快乐冰雪季活动,吸引带动更多群众参与冰雪运动。(2)出台“冰雪丝路”高质量发展实施方案,打造“冰雪丝路”北京-河北支撑带,协同建设京张体育文化旅游带,推动延庆海陀山奥运村配套设施建设,打造最美冬奥城和国际知名休闲度假旅游目的地。拓展冬奥景区全季全时全民旅游,实现奥运场馆四季运营。(3)完成北京奥运博物馆改造升级,加快建设北京国际奥林匹克学院,北京冬季奥林匹克公园东北部地区环境整治提升项目完工。

(二)着力推动国际科技创新中心建设,不断塑造发展新动能新优势

坚持科技是第一生产力、人才是第一资源、创新是第一动力,依靠创新培育壮大发展新动能,产业政策注重发展和安全并举,科技政策聚焦自立自强,抓住全球产业结构和布局调整过程中孕育的新机遇,开辟新领域、制胜新赛道,加快构建更具国际竞争力的现代化产业体系。

坚持教育优先发展。加快建设高质量教育体系,健全学校家庭社会协同育人机制,深入推进首都教育现代化。(1)开展普惠托育服务试点,支持单位和社区办托,扩大幼儿园托班试点规模、新增托位6000个。拓展学前教育资源布局,鼓励有条件的高校和企事业单位开办幼儿园,巩固普及普惠发展成果。出台中小学学位建设专项行动计划,新增中小学学位2万个,扩大校长、教师交流轮岗比例,促进义务教育优质均衡发展。巩固深化“双减”工作,丰富课后服务供给,加强特殊教育和普通教育融合联动。(2)支持在京高校“双一流”建设,深化市属高校分类发展改革,促进基础、前沿、新兴、交叉学科高质量发展,加快沙河、良乡高教园建设,推动高校科技创新全面融入经济社会发展。(3)统筹职业教育、高等教育、继续教育协同创新,落实推动职业教育高质量发展实施方案,培育产教融合型企业,推进北京电子科技职业学院、北京财贸职业学院产教融合实训中心项目,加快培养高精尖产业急需紧缺人才。

推动实现高水平科技自立自强。发挥好政府在关键核心技术攻关中的组织作用,突出企业科技创新主体地位,集聚力量进行原创性引领性科技攻关。(1)打造战略科技力量,全力保障国家实验室建设运行,瞄准研发目标提前研究布局配套转化平台,服务在京全国重点实验室体系化发展,出台加强世界一流新型研发机构统筹管理办法,力争在人工智能、区块链、量子信息、生命科学、网络安全等领域取得更多创新应用成果。推动国家实验室、全国重点实验室、高校院所、新型研发机构和科技企业等多元主体协同创新。(2)高水平建设主平台主阵地,推动中关村24条先行先试改革政策扩大到示范区全域,围绕税收金融、人才激励、企业创新等领域研究提出下一批先行先试改革建议,出台中关村世界领先科技园区建设方案。中关村科学城统筹南北区均衡发展,实现东升科技园二期竣工。怀柔科学城力争综合极端条件实验装置正式运行,轻元素量子材料等6个交叉研究平台试运行,推动人类器官生理病理模拟装置等项目开工建设,建成科学设施平台开放共享信息服务平台,推动干细胞与再生医学研究院迁入。未来科学城推动国际研究型医院等平台开放共享,持续提升央企项目建成率、使用率、贡献率。北京经济技术开发区承接“三城”科技成果转化项目150项以上,顺义加快第三代半导体产业集聚。(3)营造良好创新生态环境,出台基础研究领先行动方案,实施关键核心技术攻坚战行动计划,推行“揭榜挂帅”“赛马”等新型管理制度,聚焦新一代信息技术、医药健康、新材料、新能源、智能网联汽车等领域布局重大科技项目群,突破一批“卡脖子”技术,完善科技成果评价机制,争取更多产业项目在京落地转化。出台促进科技企业孵化器高质量发展若干措施,支持龙头企业牵头组建创新联合体、布局建设共性技术平台。围绕未来新技术前瞻引领、绿色低碳转型发展等重点领域,形成一批示范带动、突破“卡脖子”技术的重大应用场景。落实知识产权保护条例,研究出台知识产权质押融资支持政策和创新举措,推进海外知识产权纠纷法律费用保险试点项目。

积极打造高水平人才高地。提高人才自主培养质量和能力,加快引进高端人才,为我国建设世界重要人才中心和创新高地提供战略支撑。(1)实施高水平人才高地建设方案,深化外国人来华工作许可、居留许可“两证联办”改革,推进外籍人才工作许可审批权下放,动态调整境外职业资格认可目录和考试目录。(2)加强人才引进培养,培养造就更多大师、战略科学家、一流科技领军人才和创新团队、青年科技人才、卓越工程师、大国工匠、高技能人才。深入实施“朱雀计划”,加快引进项目经理、技术经纪人等多层次人才。实施科技领军人才培养项目、“科技新星”计划,完成新一批北京学者选拔。(3)优化人才发展环境,更好解决住房、购车、医疗和子女教育等后顾之忧。落实国际交往语言环境建设条例,加快建设阜诚医院等国际医疗项目,提升国际教育、医疗服务品质,做好入境商务人员服务保障,打造国际化工作和生活环境。

巩固拓展现代服务业发展优势。加快推动服务业高端化、数字化、融合化发展,打造“北京服务”新名片。(1)推动“科技-产业-金融”良性循环,出台中关村科创金融改革试验区实施方案。制定实施促进创业投资和股权投资高质量发展若干措施,引导长期资本加大对创投、二手份额转让基金出资力度。北京证券交易所引入融资融券交易,研究探索信用债、资产证券化等品种,推动北京优质企业、优质资产到北京证券交易所等上市交易。(2)巩固信息服务业发展优势。积极促进平台经济持续健康发展,发布实施在线旅游等行业“一业一册”合规手册,积极向国家争取形成一批“绿灯”投资案例,支持平台企业在引领发展、创造就业、国际竞争中大显身手。制定支持北京经济技术开发区信创产业发展若干政策,实现信创园一期主体结构封顶、全年新增企业50家。高标准建设国家网络安全产业园区等信息科技标杆项目。(3)提升专业服务业发展能级。落实“十四五”时期公共法律服务体系建设发展规划,打造服务国际科技创新中心和国际交往中心建设的国际商事仲裁中心。制定实施推动咨询服务业高质量发展举措,提升管理、技术、审计、信用评级等咨询服务行业规范化、专业化发展水平。(4)落实推动先进制造业和现代服务业深度融合发展实施意见,聚焦新一代信息技术与制造业服务业融合等重点领域,支持一批重点项目建设,培育形成一批示范园区和试点企业。

持续提升高端制造业发展能级。狠抓传统产业改造升级和战略性新兴产业培育壮大,扎实推进高精尖产业集群建设,提升产业链供应链韧性和安全水平。(1)完善产业发展政策支持体系,研究划定全市工业用地保护控制线,再出台一批高精尖产业配套支持政策。发挥高精尖产业服务协调机制作用,广泛听取企业等多方面意见建议。(2)大力发展新能源产业,在落实碳达峰碳中和目标任务过程中锻造新的产业竞争优势。制定新能源汽车高质量发展实施方案,推动自动驾驶先进传感器等关键零部件量产,加快卫蓝新能源8GWh固态锂离子电池生产线项目落地建设,实现理想汽车北京绿色智能工厂竣工投产。(3)提升新一代信息技术发展动能,加强集成电路系列重要研发产业项目建设,实现小米智能工厂二期投产、京东方北京6代线开工。围绕基础软件、工业软件等重点领域开展科技攻关,通过“揭榜挂帅”等方式支持一批关键软件产品研发。(4)做强医药健康产业,加快布局新型抗体、细胞和基因治疗等前沿领域,实现亦昭生物医药中试研发生产基地等项目竣工投产。(5)加快商业航天产业基地建设。开工建设延庆无人机装备产业基地。

(三)着力推动“两区”制度创新落地见效,全力打造改革开放“北京样板”

积极开展规则、规制、管理、标准等制度型开放的先行先试,营造市场化、法治化、国际化一流营商环境,切实落实“两个毫不动摇”,深度破除制约高质量发展的体制机制障碍,充分激发和保护企业发展活力,让国企敢干、民企敢闯、外企敢投。

推动“两区”建设再上新台阶。在政策创新和项目落地上力求实效,更大力度推动外贸稳规模、优结构,更大力度促进外资稳存量、扩增量。(1)全面实施自由贸易试验区条例和促进国家服务业扩大开放综合示范区建设决定,推动出台服务业扩大开放综合示范区建设2.0方案,争创国家服务贸易创新发展示范区和数字贸易示范区。推动外商投资立法。(2)启动重点园区(组团)发展建设三年行动,“一组团一对策”推动破解园区体制机制障碍。进一步健全全市招商引资市区协同和资源共享工作机制,推动更多外资标志性项目落地建设。积极争取设立中关村等新综保区,投用大兴国际机场综保区区港联络通道,加快建设临空经济区国际航空总部园。积极推进国际航空客运恢复发展,大力拓展国际货运航线。依托中德、中日国际合作产业园吸引高水平制造业项目和一流企业入驻。(3)推动共建“一带一路”高质量发展,拓展“一带一路”联合实验室、“藤蔓计划”合作伙伴,挂牌成立本市“一带一路”综合服务平台。支持国有、民营企业积极参与“一带一路”建设,深化与东盟、区域全面经济伙伴关系协定成员国等国际合作,提升风险防控能力。高水平举办中国国际服务贸易交易会、中关村论坛、金融街论坛,加大对国际组织、国际机构落地支持。

深化营商环境改革。以企业需求为核心,以进一步降低制度性交易成本为重点,深化简政放权、放管结合、优化服务改革,推动营商环境整体优化提升,始终保持首善之区营商环境的领先地位。(1)以世行评价为牵引,全面落实国家营商环境改革任务,对标国际先进迭代出台新一轮改革实施方案。提高政策制定和执行的精准性,推动各项政策高质量落地见效。(2)全市推广投资项目承诺制、标准地等试点改革,将企业开办、不动产登记“全程网办”等改革拓展至外资企业。深入推动写字楼、会展设施、村民自住楼等项目核准权限下放,推进企业投资项目核准和备案领域信用分级分类管理。建立完善全市统一的数字服务、数字监管、数字营商平台,推出更多“一证通办”事项和“一件事”集成办服务场景,持续推进“6+4”一体化综合监管改革。强化竞争政策基础地位,全面实施公平竞争审查制度,加强反垄断和反不正当竞争执法。(3)持续完善“服务包”“服务管家”制度,动态调整企业名单,进一步完善考评体系,持续提升服务水平,为企业解难题、办实事。加大研发创新、场景应用、融资上市等支持力度,加快培育一批独角兽、专精特新小巨人、隐形冠军企业。

稳步推进重点领域改革。不断提高国资国企、价格等重点领域改革的广度和深度,有效破解一批结构性、体制性问题。(1)深化国资国企改革,加强国有企业战略性重组和专业化整合,提升科技创新能力,努力打造一批产业集中度高、核心竞争力强的世界一流企业。优化党委、董事会、经理层的权责清单和运行机制,完善中长期激励“政策包”“工具箱”,同步健全约束制度。(2)修订新版北京市定价目录,完善危险废物处置收费机制。配合国家开展北京电网第三监管周期输配电价核定工作,研究完善城镇供热价格形成机制。(3)出台落实加快建设全国统一大市场意见实施方案,深入实施要素市场化配置综合改革试点,在关键环节实现突破。研究制定深化高质量市场主体改革若干措施,鼓励支持民营经济和民营企业发展壮大。

(四)着力促进数字赋能城市、产业、生活,加快打造全球数字经济标杆城市

着眼世界前沿技术和未来战略需求,促进数字经济和实体经济深度融合,打造更具优势的数字产业集群。

纵深推进新型基础设施建设。完善数字经济基础设施和支撑体系,全面激发数据资源要素潜力。(1)落实数字经济促进条例,制定公共数据管理、数据开放和数据交易管理等全要素配套体系构建方案,积极向国家争取开展数字经济全产业链开放综合试点。(2)加快形成以数据专区、大数据交易所、数据跨境三轮驱动的数据要素开放流通平台,推动大数据平台数据专区引入长安链实现“以链控数”,持续完善国际大数据交易所功能。加大政府数据开放共享力度。(3)新建5G基站1万个以上,推动5G实现从基站的全覆盖到应用的全覆盖,系统推进新一代数字集群专网、高可靠低延时车联网、工业互联网、卫星互联网和边缘计算体系等新型基础设施建设。推进6G技术研发。

大力推进产业数字化和数字产业化。深化传统产业数字赋能,激发数字技术创新活力。(1)深入实施“新智造100”工程,加快中关村工业互联网产业园等项目建设,对200家规上企业开展智能化诊断评估,新增20个数字化车间和智能工厂。(2)培育数据驱动的未来产业,制定区块链行业标准,出台加快建设具有全球影响力的人工智能创新策源地实施方案,建成区块链先进算力平台。加快突破互联网3.0关键领域核心技术,提高数字化场景应用水平。

推动智慧城市建设。推动新一代信息技术和城市基础设施深度融合,让数字技术更好惠及民生、造福人民群众。(1)深入推进智慧城市“七通一平”基础设施建设,深化“京通”“京办”“京智”应用,加快空间计算操作系统等底层技术工具库研发,推动感知体系等基础设施建设取得突破。(2)推动智慧城市应用场景开放,推进智慧交通、智慧医疗、智慧文旅等建设,深化数字化社区建设试点,持续推进数字服务适老化改造。(3)基本完成高级别自动驾驶示范区3.0阶段扩区任务,推动智能网联汽车立法,推进车路协同路侧基础设施标准体系和认证体系建设。

(五)着力扩大有效需求和深化供给侧结构性改革,增强经济发展内生动力

找准实施扩大内需战略同深化供给侧结构性改革的有机结合点,通过高质量供给创造有效需求,支持以多种方式和渠道扩大内需,持续畅通经济循环。

充分发挥投资对优化供给结构的关键作用。围绕补短板、扬优势持续扩大有效投资,更加注重依靠投资稳定经济运行、增强发展后劲。(1)加快构建系统完备、高效实用、智能绿色、安全可靠的现代化基础设施体系,集中开工一批重大基础设施项目,补齐公共服务、城市运行等领域短板,支撑“五子”联动成局成势。(2)继续实施“3个100”市重点工程,坚持按季压茬推动160项市区重大项目开工建设。强化项目谋划储备,加快洽谈引进、落地实施一批“牵一发而动全身”的重大项目。(3)精准有效优化资金土地要素供给。用足用好政府专项债和国家政策性金融工具,落实本市设备购置与更新改造贷款贴息政策。加大力度再推动一批基础设施领域不动产投资信托基金项目上市发行。保持住宅用地供应稳定。(4)深入落实市政府投资项目决策审批改革方案,严格成本管控。通过政府投资和政策激励有效带动全社会投资,加大向民间资本推介重点领域项目力度,鼓励和吸引更多民间资本参与重大工程和补短板项目建设,以优质示范项目激发社会投资活力。(5)出台用地使用权配置办法等城市更新条例配套政策,推动城市更新在吸引社会资金、实施手续审批等方面取得实质性突破。老旧小区综合整治新开工300个、完工100个,老楼加装电梯开工1000部、完工600部,开展2000户平房院落申请式退租和1200户修缮,开工建设铜牛二期、北泡二期等老旧厂房改造项目。

深化国际消费中心城市建设。把恢复和扩大消费摆在优先位置,增强消费能力,改善消费条件,创新消费场景。(1)落实商业消费空间布局专项规划,完成崇文门、朝青等重点商圈品质提升,启动西单商场、五棵松万达广场等重点商场改造提升,实现西北旺万象汇、京西大悦城等大型商业综合体开业,新引进国内外品牌首店800家左右,推动亮马河国际风情水岸沿线商业建设。(2)支持网络零售、直播电商等消费新业态持续健康发展,支持重点平台搭建“北京品牌”线上专区,推动建立一批直播电商总部与结算中心。实施绿色节能消费政策,优化消费券适用商品范围。(3)试点建设80个布局合理、业态丰富、智慧便捷的“一刻钟便民生活圈”,新建改建24小时药店100家。发布移动便民商业服务设施标准规范,鼓励企业因地制宜投放厢(柜)式智能便利设施、移动餐饮售卖车等。(4)深入推动“双枢纽”国际消费桥头堡建设,推进大兴国际机场临空经济区国际会展消费功能区等项目,完善跨境电商线上综合服务平台,鼓励企业建设运营海外仓。(5)制定实施平谷马坊、房山窦店物流基地建设运营方案,推动通州马驹桥、大兴京南、顺义空港物流基地升级改造,加快菜鸟中国智能骨干网等重点物流设施建设。

(六)着力推进城乡区域协调发展,朝着共同富裕目标坚定迈进

做好全面推进乡村振兴这篇大文章,优化重大生产力、基础设施和公共服务区域布局,全面推进城乡融合和区域协调发展,为实现共同富裕打下坚实基础。

深入推动区域协调发展。系统推进、分区施策,狠抓一揽子行动计划落地见效,引导重大项目和优质资源要素优先布局。(1)深入实施城南行动计划,丰台火车站交通枢纽实现建设进度过半,加快建设京东方生命科技产业基地数字医院、北京第四实验学校等项目,推进大兴市场路片区城市更新,高标准建设大熊猫科研繁育基地,力争开工建设乐高主题乐园。(2)加快推进新一轮回天行动计划落地,投用回龙观体育文化公园南部场馆,积水潭医院回龙观院区二期基本完工,持续深化“回天有我”创新实践。(3)加快推动京西地区转型发展,深化新首钢工业遗存和冬奥遗产可持续利用,打造首钢科幻产业集聚区。开工建设王平地中海酒店、新首钢怡和合作项目、中关村(京西)人工智能科技园。(4)持续推进平原新城高质量发展,加快新龙泽站微中心等项目建设,提升城市活力,加速高精尖产业集聚,打造经济发展新增长极。(5)以持续提升生态涵养品质、加快生态优势向发展优势转化为重点促进生态涵养区发展。建立生态产品价值实现机制,探索建立生态产品总值与生态涵养区综合性生态保护补偿资金分配的联动挂钩机制。围绕承接中心城区部分专项功能疏解转移,推进平谷马坊等新市镇和怀柔杨宋等重点发展小城镇功能区建设,打造城镇体系的关键节点,带动周边乡村地区发展。(6)出台加快实现第一道绿化隔离地区全面城市化若干改革措施,高标准实施第二道绿化隔离带地区减量提质规划,加快构建与首都高质量发展相匹配的环城绿色发展新格局。

坚持农业农村优先发展。促进农村一二三产业融合发展,打响“北京优农”金字招牌,建设宜居宜业和美乡村。(1)全面提高农业标准化、智能化生产水平,完成高标准农田建设5.5万亩,推动4个区高效设施农业试点项目建成投产。加快创建国家农业绿色发展先行区,建设6个国家级生态农场。推进老北京水果资源保护利用与提质增效,围绕30万亩以上规模化果园示范推广土壤改良、节水灌溉等现代产业技术。建立3个高效花卉种苗繁育、产业化示范基地。(2)强化农业科技支撑,落实部市合作协议及农业中关村建设行动计划,积极落实向农业中关村核心区赋权事项,加快实施核心区重大基础设施项目,深化政企研合作模式,围绕农业机器人、生物育种等6大领域开展农业核心技术攻关,推动智慧果园、无人农场、智能连栋温室等14个农业科技应用场景建设,孵化、转化一批先进农业科技成果。深入落实种业振兴实施方案,建设平谷、通州、延庆种业创新孵化基地,推动玉米、小麦等种源关键技术联合攻关取得突破。(3)持续实施休闲农业“十百千万”畅游行动,提升60个美丽休闲乡村、100个休闲农业园区。推动乡村民宿与区域旅游联动发展,提升服务规范化、标准化、现代化水平。基本完成第三批美丽乡村基础设施建设任务,持续推进农村户厕改造提升、生活垃圾和污水治理,主城区对农村乡镇学校、卫生院开展手拉手帮带。加强农村精神文明建设,推动形成文明乡风、良好家风、淳朴民风。

大力促进农民增收。健全促进农民增收长效机制,把产业增值环节更多留在农村、增值收益更多留给农民,千方百计拓宽农民增收致富渠道,确保农村居民收入增速持续快于城镇居民。(1)发展壮大农村集体经济,持续开展集体经济薄弱村帮扶专项行动,建立长效巩固提升机制,确保薄弱村动态消除。支持农村集体经济组织统筹引领盘活利用闲置农宅150处以上。基本完成农村承包地二轮延包试点任务,保持土地承包关系稳定。开展新型农业经营主体提升行动,加快培育市级示范家庭农场。(2)制定实施加强点状配套设施用地管理促进乡村振兴指导意见。发展“小而精、专而特”的特色农业,鼓励发展林药、林花、林蜂、林游等绿色产业,发展林下经济20万亩。(3)持续深化京蒙东西部协作,扎实推进对口支援西藏、新疆、青海、湖北巴东各项工作,稳步开展南水北调对口协作、京冀对口帮扶、京沈和京长对口合作。

提高居民收入水平。制定促进共同富裕行动计划及扩大中等收入群体实施方案,把促进青年特别是高校毕业生就业工作摆在更加突出的位置,发挥好社保、转移支付、慈善等收入调节作用,在高质量发展中促进共同富裕。(1)抓实落细就业优先政策,健全分阶段、全覆盖的大学生职业生涯规划与就业指导体系,确保北京生源高校毕业生就业率不低于95%。完成促进创业带动就业三年行动计划收官,全年新增参保创业单位不少于4万户,带动新增就业岗位不少于20万个,加强青年就业援助。持续保持零就业家庭动态清零,帮助城乡就业困难人员就业,实现城镇新增就业26万人,切实保障农民工工资发放。(2)制定加强新时代高技能人才队伍建设实施意见,鼓励企业开展技能人才入股,建立技能人才市场化等级工资制,实施首都技能人才“金蓝领”培育行动计划。发挥企业工资指导线、劳动力市场工资指导价位、最低工资标准等指导作用,推行工资集体协商制度,着力增加一线劳动者劳动报酬。(3)继续稳步提高各项社保待遇标准,稳妥开展第三支柱个人养老金和新就业形态就业人员职业伤害保障试点工作。支持有意愿有能力的企业、社会组织和个人积极参与公益慈善事业。

(七)着力为群众多办实事,在更高水平上保障和改善民生

认真践行以人民为中心的发展思想,尽力而为、量力而行,紧扣“七有”要求和市民“五性”需求,扎实办好民生实事,推动群众物质生活和精神生活双提升,不断把人民对美好生活的向往变为现实。

持续完善公共服务体系。聚焦人民群众多层次、多样化需求,着力推动公共服务资源均衡布局、优质资源下沉基层。(1)加快补齐妇幼保健、精神卫生、中医等短板,推动平谷妇幼保健院迁建、房山中医医院新院区等项目建设。完善分级诊疗机制,实现22家市属三级医院通过基层预约转诊平台投放号源,建设一批社区卫生服务中心,更好发挥家庭医生作用。开展公立医院高质量发展试点,新建6家专科医联体。推动儿童医院、宣武医院、天坛医院等医院建设国家医学中心。完善心理健康服务体系。拓展互联网医疗应用。鼓励引导社会资本支持中医药传承发展。广泛开展全民健身活动,改扩建10个体育公园,着力打造15分钟健身圈。(2)出台加强基本养老服务体系建设实施意见,完善“物业服务+养老服务”支持政策,提升普惠性养老服务,制定居家老年人家庭适老化改造政策,支持大型国企在京外建设养老服务基地。(3)落实新修订的妇女权益保障法,推动修订未成年人保护条例,加强家庭家教家风建设,积极推进儿童友好城市建设。健全残疾人关爱服务体系,推广康复辅助器具社区租赁服务。加大殡葬改革力度。全面贯彻党的民族政策和宗教工作基本方针。高标准做好退伍军人服务保障。(4)加快健全多主体供给、多渠道保障、租购并举的住房制度,筹建保障性租赁住房8万套、竣工各类保障性住房9万套。

不断提升首都文化软实力和国际影响力。立足文化自信自强,扎实推进全国文化中心建设,更好满足群众日益增长的精神文化需求。(1)把学习宣传贯彻党的二十大精神作为一项长期政治任务,推动党的二十大精神走进基层、走进群众,持续开展党史、新中国史、改革开放史、社会主义发展史宣传教育。推进“进京赶考之路”等红色资源传承利用。加强中国特色哲学社会科学体系建设。(2)抓好文明城区创建三年行动计划收官,推进“聚力共建 文明北京”“文明驾车 礼让行人”“光盘行动”“V蓝北京”“空调调高一度”等主题活动,争创全国文明典范城市。(3)以中轴线申遗保护为抓手,带动老城整体保护,推进万宁桥、太庙、先农坛、永定门等中轴线遗产点保护修缮任务。推进路县故城、琉璃河考古遗址公园建设,基本完成长城国家文化公园(北京段)建设和“三山五园”国家文物保护利用示范区创建。促进非物质文化遗产、老字号保护传承和创新发展,建立急需保护的非遗代表性项目目录。(4)落实公共文化服务保障条例,提升图书馆、博物馆等设施智能化服务水平,着力打造“演艺之都”,持续擦亮“大戏看北京”文化名片,打造“会馆有戏”文化品牌,推进书香京城建设,评选推介一批示范书店,办好惠民文化消费季,开展1.6万场首都市民系列文化活动。(5)培育文化产业新增量,推动北京智慧电竞赛事中心项目投入运营,推进国家区块链可信数字版权生态创新应用试点工作。深入实施“文化+”融合发展战略,加快5G+8K、AR、VR等技术在文化领域应用,推动文化产业园区高质量发展。(6)创新内外联动的文化传播体系,持续做好“魅力北京”重点活动,办好北京优秀影视剧海外展播季,推动文化走出去提质增效。

(八)着力推动绿色低碳循环发展,促进经济社会加快绿色转型

牢固树立和践行绿水青山就是金山银山的理念,加快推动产业结构、能源结构、交通运输结构等调整优化,推进生态优先、节约集约、绿色低碳发展。

加快发展方式绿色转型。推进各类资源节约集约利用,加快构建废弃物循环利用体系,推动形成绿色低碳生产生活方式。(1)持续提升能效水平,推动各类园区绿色低碳循环化改造升级,依托工业互联网、区块链等新技术,实现涉企绿色低碳动态监测、精准控制和优化管理。加快推进大宗货物“公转铁”,实施部分地铁线路照明节能改造、低效数据中心综合治理等一批节能降碳工程,大力发展绿色建筑、装配式建筑。(2)实施全面节约战略,制定再生资源回收管理暂行办法,大兴安定循环经济园区建成投运,推动沼气“发电自用+余电上网”模式更大规模应用。完善150个社区可回收物和大件垃圾回收体系,推进800个居住小区装修垃圾“收运处”一体化规范治理,支持一批家电回收重点项目建设。实施节水条例,市区党政机关、重点高耗水单位全部建成节水型单位。(3)打造绿色智慧能源产业集群,加快国家氢燃料电池汽车检验检测中心等重点项目落地,提速未来科学城“能源谷”建设,支持新型储能、氢能、低速风电、高效光电等能源领域技术研发和产业化落地。(4)建立健全面向中小微企业和市民的碳普惠激励机制,构建全民参与减碳的良好格局。

深入推进环境污染防治。坚持精准治污、科学治污、依法治污,持续打好蓝天、碧水、净土保卫战。(1)持之以恒深化“一微克”行动,开展重点行业企业挥发性有机物“一厂一策”精细化治理。实施氮氧化物治理专项行动,逐步淘汰国四重型柴油营运货车,在公交、环卫、出租等重点行业推广新能源车。有序推进核心区外燃油锅炉清洁化改造。强化扬尘精细化管控。(2)实施第四个城乡水环境治理行动方案,动态消除黑臭水体、劣五类水体。温榆河生态治理、清河老河湾生态治理工程开工,实现永定河平原南段(一期)工程主体完工,加快推进密云水库入库河流及支沟湿地保护与生态修复工程。(3)落实土壤污染防治条例,强化土壤污染风险管控和修复,逐步削减受污染建设用地面积。

提升生态系统多样性稳定性持续性。坚持山水林田湖草沙一体化保护和系统治理,加快生态系统保护和修复。(1)核心区继续挖潜增绿,其余各区全部达到国家森林城市标准,建成霞云岭国家森林公园、朝南万亩森林公园二期,加快南苑森林湿地公园、奥北森林公园、国际生态马拉松公园建设,新建10处郊野公园。新增各类森林步道100公里、健康绿道50公里。(2)优化森林结构,提升生态系统功能,推动实施北京北方防沙带生态保护修复工程,完成退化林分修复12万亩。实施山区森林经营林木抚育70万亩。(3)落实生物多样性保护规划。加快国家植物园建设方案报审,高质量建设国家植物园。

积极稳妥推进碳达峰碳中和。健全制度规范,优化能源结构,发挥“双碳”战略对经济社会系统性变革的推动作用。(1)全面落实碳达峰实施方案,强化碳排放总量和强度“双控”。印发实施分领域分行业实施方案和保障方案,基本形成“1+N”政策体系。推动应对气候变化、可再生能源立法,开展分布式光伏、地源热泵等领域地方标准制修订。(2)签订京蒙“绿电进京”框架合作协议,投产锡林郭勒盟北方上都、呼和浩特托克托新能源项目等一批域外新能源基地。(3)制定新一轮热泵支持政策,开工建设人民大学通州新校区综合能源站工程等项目,落实推进光伏发电高质量发展实施意见,新建公共机构建筑、园区、厂房屋顶光伏覆盖率达到50%,力争可再生能源利用比例提高到13%左右。(4)制定虚拟电厂建设指导意见,建立调节性(可中断)电力负荷资源库,提高智慧调度水平。

(九)着力探索构建有效的超大城市治理体系,努力让城市生活更美好

坚持人民城市人民建,人民城市为人民,做优党建引领、多方参与、居民共治的基层治理体系,以绣花功夫提升首都城市现代化治理水平。

进一步夯实基层治理基础。深化主动治理、未诉先办,强化条块结合、部门协同、共建共治,集中破解高频共性难题。(1)深入推进接诉即办工作条例落地见效,建设接诉即办“智慧大脑”。优化“每月一题”改革协同机制,探索更多基层治理“小切口”改革。(2)开展街道办事处条例实施三年评估,继续推进3000户以上大型社区规模优化调整,持续开展“撤村建居”工作。加强社区工作者工作待遇保障,完善薪酬体系,用好各项激励措施,拓宽社区工作者成长空间。全面推动社区(村)减负工作。(3)完善共建共治共享的社会治理制度,支持引导社会力量积极参与。加强社区(村)议事协商规范化建设,继续办好“向前一步”节目,推进危楼改建、老旧小区改造等领域问题解决。

深化交通综合治理。促进轨道交通与地面公交、慢行系统、道路网等多网融合发展,构建综合、绿色、安全、智能的立体化现代化城市交通系统。(1)实施轨道交通第三期建设规划,加快12号线、17号线北段等项目建设,加快推进霍营等综合交通枢纽建设。充分发挥市域铁路融合发展集团主体作用,全面推进市郊铁路新城联络线(T3航站楼-大兴新城段)、东北环线等重点项目建设,研究扩大微中心建设试点范围,推进通密线电气化改造,加快构建“一干多支”市域(郊)铁路主骨架。(2)建成安宁庄北路,实现顺黄路、长双路等开工,完成20项市级疏堵工程。优化调整65条公交线路。(3)推动非机动车管理条例修订,推进回龙观自行车专用路东拓、南展工程。(4)加快智慧交通建设,推进超高速移动通信系统综合业务承载网建设应用,开展智慧停车建设,推进全市公共停车场动静态数据与MaaS平台共享,老旧信号设备智能化升级改造800处。

提高城市精细化管理水平。坚持问题导向,突出精准施策,持续提升城市品质和人居环境。(1)推动背街小巷环境整治与街区更新相融合,着力打造一批精品宜居街巷。有序实施核心区月坛等街道13公里电力架空线入地改造和二环路、什刹海等地下管线更新改造。(2)加强生活垃圾全流程精细化管理,开展“垃圾分类我主导”系列活动,提升居民准确分类投放水平,加快建设朝阳、首钢、昌平、怀柔等厨余垃圾处理骨干设施,完成北神树垃圾卫生填埋场生态修复试点项目。(3)持续提升物业管理水平,不断推进住宅专项维修资金改革等创新措施落实,狠抓物业管理突出问题和“治理类小区”治理,加快形成物业管理长效机制。

(十)着力守稳守牢安全底线,全力确保人民群众生命财产安全

树牢安全发展理念,始终坚持人民至上、生命至上,更好统筹发展和安全,切实担负起维护首都安全的政治责任,牢牢守住不发生系统性风险底线。

保障首都公共卫生安全。认真落实新阶段疫情防控举措,对新冠病毒感染实施“乙类乙管”,科学开展疫情监测评估,有效维护社会生产生活正常运转。(1)推动新型疫苗、新药等科研成果有效应用,着力保健康、防重症,着重做好老年人等重点群体防疫保障。(2)做好设施、人员、药品、物资等资源供给储备,加强医疗救治等服务供给,加大社区卫生服务投入,提高基层防病治病和健康管理能力,加大全科医生培养力度,加强乡村医疗队伍和公共卫生体系建设,抓好农村地区疫情防控。深化爱国卫生运动,强化医疗卫生知识普及,推出相关健康指引,广泛开展各种健康促进活动。加强市民特别是老年人和青年学生心理健康疏导与维护。(3)加快制定实施新一轮公共卫生应急管理体系建设行动计划,完善疾控网络,提升首都应对突发公共卫生事件的能力,加快推进市疾控中心迁建项目,提升医疗救护设施配备。

确保首都经济安全。有效防范化解重大经济金融风险,打好经济安全主动仗。(1)依法将各类金融活动全部纳入监管,持续防范打击非法集资,压降私募基金等专项领域金融风险,加强企业债券存续期管理,防止形成区域性、系统性金融风险。(2)提升财政精细化管理水平,全面部署运行专项债券穿透式监测系统,完善直达资金“全链条”监管制度体系,努力将全市债务风险保持在绿色区间。(3)坚持“房住不炒”定位,扎实做好保交楼、保民生、保稳定各项工作,推动房地产业向新发展模式平稳过渡。

切实保障城市安全稳定运行。及时消除影响城市运行和居民生活的风险隐患,推动安全生产治理模式向事前预防转型,筑牢城市安全运行防线。(1)确保粮食能源安全,粮食播种面积稳定在100万亩以上,蔬菜产量达到200万吨,稳定生猪基础产能。严密做好各类应急物资储备和供应体系建设,保障廊坊万庄、平谷马坊、延庆下营等中转站应急运转。落实社会救助和保障标准与物价上涨挂钩联动机制,及时有效缓解结构性物价上涨给部分困难群众带来的影响。推动天津南港LNG应急储备项目一期投运。(2)制定韧性城市空间专项规划,应急预案体系建设三年行动计划收官,编制完成市级应急避难场所规划,做好自然灾害、事故灾难各类应急物资储备。高质量完成自然灾害综合风险普查,加强公共消防基础设施和消防队伍建设,全面做好森林防灭火和防汛抗旱工作,加快海绵城市建设,推进大宁、崇青等7座病险水库除险加固工程,治理积水点20处。全面落实安全生产责任制,持续强化重点行业领域和重点部位安全隐患治理,基本完成经营性自建房安全隐患分类整治。开展燃气、供热、供排水管道老化更新三年行动,推进370公里管线改造任务。深化食品药品全链条安全监管。(3)坚决维护首都社会大局稳定,推进扫黑除恶常态化,坚持和发展新时代“枫桥经验”,做好社会矛盾纠纷多元预防化解。强化网络数据安全,开展打击网络黑色产业链等专项行动。推动国防动员体制改革落地,完成153处人防工程功能恢复和再利用。

各位代表,2023年任务更加艰巨而繁重,我们将在认真总结经验的基础上,持续提升服务市场主体能力,大力提振市场信心,充分发挥复工复产防控等工作机制作用,保障企业正常生产经营。注重围绕市场主体需求施策,针对企业、群众诉求反映较多的问题加快制定实施一系列精准覆盖、便利申请、切中关键的政策,推动政策举措全面落地,增强时效性和精准性。用好“服务包”“服务管家”机制和12345服务企业热线,主动对接走访服务企业,听意见、送政策、解难题、抓落实。聚焦结构性就业矛盾,完善高校毕业生、就业困难人员等重点群体精准支持体系,促进高质量充分就业,切实抓好各类风险防范化解,保持社会大局和谐稳定。

我们要坚持以习近平新时代中国特色社会主义思想为指导,深入学习宣传贯彻党的二十大精神,坚持和捍卫“两个确立”,增强“四个意识”、坚定“四个自信”、做到“两个维护”,在中共北京市委的直接领导下,自觉接受人民代表大会指导监督,积极听取人民政协意见建议,认真做好“十四五”规划中期评估,脚踏实地,埋头苦干,更加奋发有为推动新时代首都发展,奋力谱写全面建设社会主义现代化国家的北京篇章。

(原标题:关于北京市2022年国民经济和社会发展计划执行情况与2023年国民经济和社会发展计划的报告——2023年1月15日在北京市第十六届人民代表大会第一次会议上北京市发展和改革委员会主任 穆鹏)

来源:北京日报 

流程编辑:u030