新浪财经

爆雷!“河北王”10亿中票违约,公司债务危机进一步升级

小债看市

关注

虽然,此前荣盛发展接连发生商票逾期、债券展期、美元票据重组等事项,但此次其公开债务首次违约,预示着公司债务危机进一步升级。

01

违约

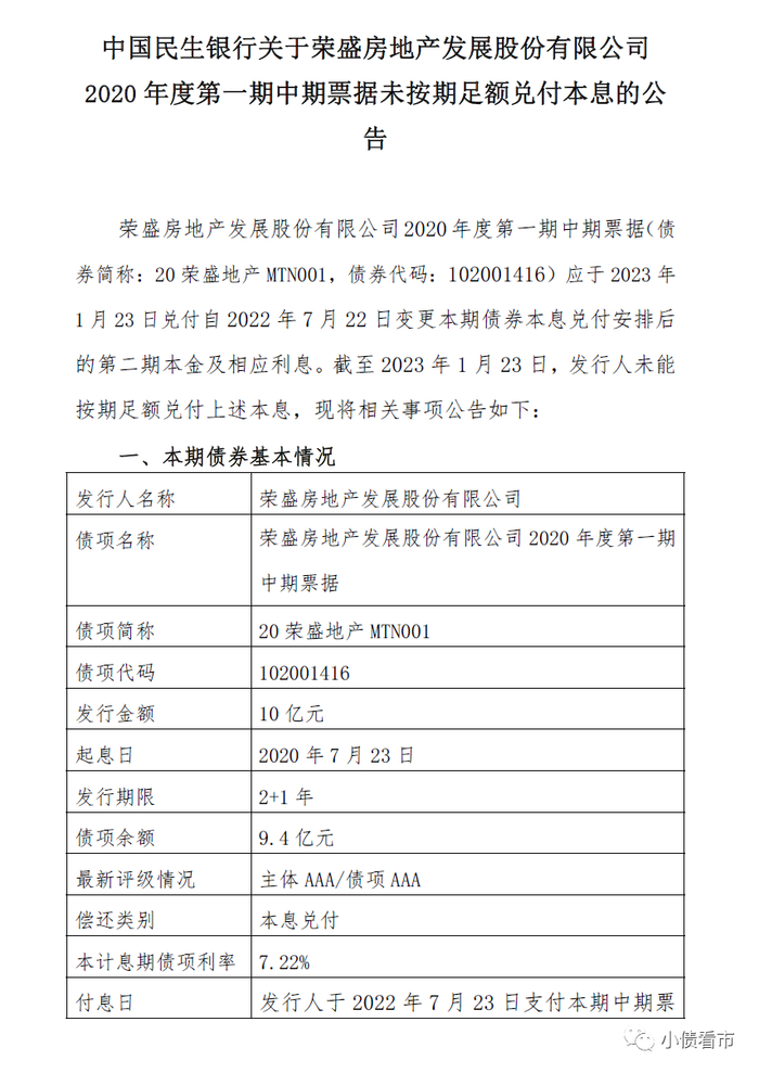
1月30日,民生银行公告称,荣盛发展(002146.SZ)“20荣盛地产MTN001”应于2023年1月23日兑付自2022年7月22日变更本期债券本息兑付安排后的第二期本金及相应利息。

截至2023年1月23日,荣盛发展未能按期足额兑付上述本息,构成违约。

据公开资料显示,“20荣盛地产MTN001”发行于2020年7月22日,当前余额9.4亿元,票息7.22%,发行期限3年。

2022年7月,荣盛发展“20荣盛地产MTN001”及“20荣盛地产MTN002”展期议案获得通过,“20荣盛地产MTN001”到期日调整为2023年10月23日

按照约定,2022年7月23日起的15个月内,荣盛发展分期完成本金兑付,即分别于2022年8月23日、2023年1月23日、2023年4月23日、2023年7月23日、2023年8月23日、2023年9月23日和2023年10月23日兑付本金的6%、5%、5%、10%、10%、10%和54%。

据悉,2023年1月中旬荣盛发展拟对“20荣盛地产MTN001”和“20荣盛地产MTN002”进行二次展期,将在原有展期15个月方案上整体再延后2年进行兑付。

不过,很显然上述债券二次展期的持有人议案没有通过。

值得注意的是,虽然此前荣盛发展接连发生商票逾期、债券展期、美元票据重组等事项,但此次是其公开债务首次违约,预示着公司债务危机进一步升级。

《小债看市》统计,目前荣盛发展存续4只境内债券,存续规模34.59亿元,其中一年内到期规模超20亿元。

2022年12月20日,荣盛发展再将一笔13.8亿元“20荣盛地产MTN003”展期两年。

据最新评级报告,荣盛发展主体和相关债项信用等级为AAA,评级展望“负面”。

此外,荣盛发展还存续两只美元债,存续规模7.41亿美元,应于2023年3月16日和2024年9月17日到期,2022年1月上述两只票据发生交换要约,置换成新票据后到期时间分别被延长1年及2.5年。

自2021年下半年以来,荣盛发展商票持续逾期,其控股股东已多次被列为被执行人,随着业绩持续亏损,公司在债务泥潭中越陷越深。

02

业绩持续亏损

据官网介绍,荣盛发展成立于1996年,已基本形成以房地产开发为主业,贯穿康旅、产业园、设计、实业、酒店、物业、商管、房地产金融等业务为一体的全方位、综合性的全产业链条,并成长为全国性知名大型多产业集团公司。

2007年,荣盛发展登陆深圳证券交易所,成为河北省首家通过IPO上市的房地产企业。

从股权结构看,荣盛发展的控股股东为荣盛控股股份有限公司,直接持股25.58%,并通过荣盛建设工程有限公司间接持股,公司实际控制人为耿建明。

近年来,荣盛发展竣工结转速度放缓,叠加环京区域调控影响,存在降价促销项目,其经营状况并不理想,营业收入、毛利润及毛利率同比均大幅下降。

据2022年业绩快报,荣盛发展预计归属股东净亏损190亿元-250亿元,扣非后归属股东净亏损193亿元-253亿元。

荣盛发展表示,受市场情绪持续低迷、资产减值及新冠疫情等因素影响,同时由于2022年度结转的开发项目利润率下降,从而导致公司毛利润同比出现较大幅度下降。

中指研究院房企销售业绩统计数据显示,2022年1-10月荣盛发展实现销售额355亿元,同比减少65.7%,下滑程度大于行业平均水平

据克而瑞数据,2022年前10个月荣盛发展以284.3亿操盘金额位居房企第43位;以271.4万平方米操盘面积居第30位,排名较2021年大幅下滑。

2022年上半年,荣盛发展只在河北沧州拿了1幅地块,土地总价款0.64亿元,权益比例48.6%,权益对价0.31亿元。

截至2022年上半年底,荣盛发展的总土储建面约3254万平方米,目前的土储总量可以满足企业未来3年左右的发展需求。

截至2022年三季末,荣盛发展总资产为2748.07亿元,总负债2344.8亿元,净资产403.27亿元,资产负债率85.3%。

近年来,荣盛发展的财务杠杆水平高企,明显高于行业平均水平,存在一定杠杆风险。

从“三道红线”看,荣盛发展现金短债比0.5,净负债率为76.3%,剔除预收账款后资产负债率为75.4%,踩中两道红线归为“橙档”。

《小债看市》分析债务结构发现,荣盛发展主要以流动负债为主,占总债务的90%,债务结构不合理。

截至2022年三季末,荣盛发展流动负债有2115.03亿元,主要为其他应付款,其中一年内到期的短期债务有247.93亿元。

值得注意的是,荣盛发展还有应付票据、交易性金融负债,其短期有息负债总规模更高。

相较于短债规模,荣盛发展流动性紧张,其账上货币资金有108.7亿元,除去受限资金后不足以覆盖短债,存在较大短期偿债风险。

在备用资金方面,截至2021年末,荣盛发展银行授信有943.16亿元,未使用授信额度有639.22亿元,表面看其财务弹性较好。

在负债方面,荣盛发展还有229.77非流动负债,主要为长期借款,其长期有息负债合计191.69亿元。

整体来看,荣盛发展刚性债务有450.09亿元,主要以长期有息负债为主,带息债务比为19%。

有息负债高企,荣盛发展融资成本上升,2021年和2022年前三季度财务费用分别为18.91亿和14.11亿元,另外销售费用和管理费用也逐年增长,期间费用对公司利润形成严重侵蚀。

从偿债资金来源看,荣盛发展偿债主要包括盈利、经营性现金流、债务收入以及可变现资产。

盈利经营性现金流恶化压力下,荣盛发展主要依赖于外部融资,作为上市公司其融资渠道多元,除了发债和借款,还通过股权、信托以及股权质押等方式融资,但融资成本较高。

在股权质押方面,荣盛发控股股东荣盛控股及其一致行动人合计质押及设定信托数量16.19亿股,占所持股份的60.25%。

可以看出,荣盛发主要股东质押公司股份的比例较高,若股价下行则可能面临被平仓风险。

值得注意的是,2021年以来荣盛发展的外部融资环境恶化,其筹资活动现金流入金额下降,在偿还大量负债后,筹资性现金流净流出242.86亿元,今年前三季度再次净流出135.21亿元。

在资产质量方面,截至2022年三季末,荣盛发展其他应收款项高达310.41亿,主要为土地保证金等政府部门保证金及合作方经营往来款,且其他应收款项账龄分布较长,对资产流动性造成一定影响。

另外,荣盛发展受限资产规模较大,截至2022年中该指标为595.6亿,其中主要为用于融资抵质押的受限存货,不利于资产流动。

总得来看,荣盛发展业绩连续巨亏,盈利能力大幅恶化,对债务和利息保障下降;流动性紧张,短期偿债压力较大;外部融资环境恶化,再融资压力较大。

03

“河北王”

早年,耿建明在部队当了三年基建工程兵后,考取了华北航天工业学院,进修建筑技术经济管理专业,1986年毕业后被分配到廊坊市一建公司。

在廊坊一建公司,耿建明从一名普通的职工做起,后升为一建公司副处长、处长,并于1991年考入天津大学工程造价专业。

1996年,耿建明毅然抛下金饭碗辞职下海,怀揣仅有的5000元钱,又从朋友那里借到5000元,成立了荣盛建筑安装公司。

凭借过硬的专业能力,荣盛很快就在业内混得风生水起。

当建筑业正如火如荼时,耿建明觉察到建筑市场已经趋向饱和,而市民对高品质住宅需求才是巨大的市场潜力,于是转而进军房地产。

1999年,耿建明把进军地产业的第一枚棋子布在了南京,凭借工程起家积累的设计、施工、造价等优势,荣盛第一个住宅项目 “方州花园”一经推出很快就卖光了,就此赚到了地产业的第一桶金。

南京项目成功后,荣盛承接了廊坊市的一个破旧小区的重造,耿建明把在南京的经验吸取过来,创造了当年100%销售的辉煌,这也为荣盛后来的发展打下坚固的基础。

2002年,耿建明在廊坊设立了荣盛控股,开发阿尔卡迪亚等楼盘,迅速成为以品质地产为特征的本土地产劲旅。

在策略上,荣盛选择避开与一线城市的实力雄厚的国企、外企的正面较量,以超出当地消费者预期的比较优势,在三线城市扎根,随后进军同级别沧州、徐州等市场,开始全国布局。

2007年8月,耿建明带领荣盛发展在深交所挂牌上市,成为河北省首家通过IPO上市的房地产企业。

耿建明在荣盛上市时敲钟(右)

2008年,全球金融危机后的4万亿救市资金,带来中国房地产市场规模和价格的井喷,也让身在其中的耿建明赚得钵满盆满。

随后十年,荣盛以开发并形成府邸、盛景、锦绣及花语等多种风格楼盘系列。

2017年前后,随着环京限购政策不断加码,荣盛发展开启全国化扩张战略,试图通过区域均衡布局实现对冲篮子过于集中的影响。

2019年,荣盛发展全年营收突破千亿,终于踏入房企“千亿俱乐部”。

不过,荣盛发展的全国化道路走得并不顺畅,2021年其在杭州的项目开盘前就被质疑“销售神隐”、“变相全款”等。

近年来,随着环京楼市降温,行业融资环境收紧,从2021年下半年开始盛发展流动性压力显现,其商票、理财相继逾期,拉开公司债务危机的序幕。(作者微信:littlebond1)

加载中...