新浪财经

【最全】2023年中国智能水表行业上市公司全方位对比(附业务布局汇总、业绩对比、业务规划等)

前瞻网

关注

转自:前瞻产业研究院

本文核心数据:中国智能水表企业区域竞争、中国智能水表企业区域投融资分布、中国智能水表企业区域综合竞争

智能水表产业上市公司汇总

目前,我国智能水表产业的上市公司数量较多。其中,上游提供钢铁、铜和塑料等原材料的公司有河钢股份(000709.SZ)、新兴铸管(000778.SZ)、鞍钢股份(000898.SZ)、三钢闽光(002110.SZ)、杭钢股份(600126.SH)、凌钢股份(600231.SH)、新钢股份(600782.SH)、马钢股份(600808.SH)、铜陵有色(000630.SZ)、北方铜业(000737.SZ)、云南铜业(000878.SZ)、楚江新材(002171.SZ)、海亮股份(002203.SZ)、精艺股份(002295.SZ)、江西铜业(600362.SH)、西部矿业(601168.SH)、白银有色(601212.SH)、金田股份(601609.SH)、国恩股份(002768.SZ)、道恩股份(002838.SZ)、沃特股份(002886.SZ)、银禧科技(300221.SZ)、南京聚隆(300644.SZ)、国立科技(300716.SZ)、奇德新材(300995.SZ)、江苏博云(301003.SZ)、聚赛龙(301131.SZ)、会通股份(688219.SH),提供通讯模组的公司有移远通信(603236.SH)、广和通(300638.SZ)、*ST日海(002313.SZ)、美格智能(002881.SZ)、有方科技(688159.SH);

中游的智能水表生产制造公司有宁水集团(603700.SH)、新天科技(300259.SZ)、三川智慧(300066.SZ)、山科智能(300897.SZ)、迈拓股份(301006.SZ)、汇中股份(300371.SZ);

下游水务公司有兴蓉环境(000598.SZ)、渤海股份(000605.SZ)、中山公用(000685.SZ)、顺控发展(003039.SZ)、首创环保(600008.SH)、武汉控股(600168.SH)、国中水务(600187.SH)、钱江水利(600283.SH)、洪城环境(600461.SH)、重庆水务(601158.SH)、江南水务(601199.SH)、绿城水务(601368.SH)、海天股份(603759.SH)。

智能水表行业上市公司业务布局对比

从区域来看,智能水表行业的上市公司均重点布局国内市场,新天科技、三川智慧、山科智能重点布局华东地区,迈拓股份、汇中股份重点布局华北地区;从智能水表业务情况来看,宁水集团涵盖全品类智能水表产品;新天科技、三川智慧以物联网水表、远传水表为主,而山科智能则专注于远传水表的制造;迈拓股份、汇中股份重点制造超声水表。

智能水表行业上市公司业务业绩对比

从2021年我国智能水表行业的上市企业核心营收和产量数据来看,我国智能水表行业以宁水集团、新天科技、三川智慧等大型企业为领头羊。宁水集团智能水表业务收入最高,为9.81亿元;汇中股份智能水表业务增速最快,为33.18%;三川智慧智能水表产销量最高,均超700万台;山科智能、新天科技研发投入强度最高,占比均超过公司收入的7%。

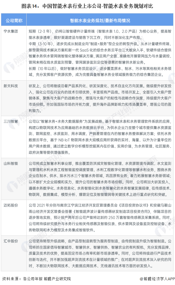
智能水表行业上市公司智能水表业务规划对比

2022年,中国智能水表行业企业积极进行产业升级,加大产品创新力度,启动新的建设项目,探索多元化业务布局。各公司具体智能水表业务规划如下:

以上数据参考前瞻产业研究院《中国智能水表行业市场前瞻与投资战略规划分析报告》,同时前瞻产业研究院还提供产业大数据、产业研究、产业规划、园区规划、产业招商、产业图谱、产业链咨询、技术咨询、IPO募投可研、IPO业务与技术撰写、IPO工作底稿咨询等解决方案。

更多深度行业分析尽在【前瞻经济学人APP】,还可以与500+经济学家/资深行业研究员交流互动。

加载中...