新浪财经

爱尔眼科医生起诉艾芬一审胜诉 旗下医院2022被罚28次

市场资讯 2023.01.30 06:57

中国经济网北京1月30日讯 (记者 徐自立)近日,武汉爱尔眼科医院副院长王勇诉武汉市中心医院急诊科主任艾芬名誉权纠纷一案,近日宣布一审判决结果,被告艾芬败诉,艾芬被要求删除涉案微博、60天置顶刊登赔礼道歉声明为王勇恢复名誉、赔偿王勇5000元精神损害抚慰金、赔偿6000元公证费。艾芬在微博表示下一步准备上诉。 

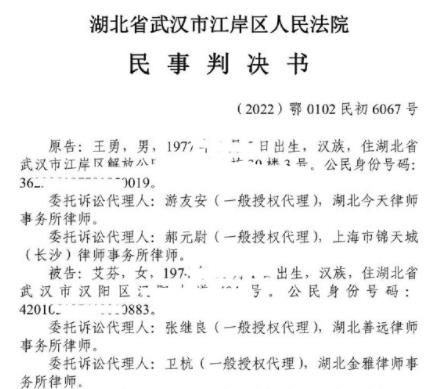
艾芬在微博公布的湖北省武汉市江岸区人民法院民事判决书((2022)鄂0102民初6067号)显示,法院认为,本案系网络侵权责任纠纷,争议焦点为艾芬在新浪微博平台上发布的针对王勇的微博内容是否构成对王勇的人格侵权。艾芬在新浪微博平台注册账号“急诊向日葵艾芬”,截至证据保全之日该账号有二百余万粉丝,艾芬因对王勇为其实施的眼科手术产生质疑,用“急诊向日葵艾芬”账号发布了针对王勇的系列言论,其中诸如“撒谎、作弊、违规、犯法的惯犯”、“骗术是多么驾轻就熟、炉火纯青、胆大包天”、“蓄意要骗我做手术”、“伪装和说谎的骗子专家”、“张嘴就撒谎”,“敛财工具”,“本质已经坏透了,无可救药”、“罔顾职业道德,将接近正常的组织器官摘掉”,“虚伪专家”、“高学历骗子专家”,“挖我的眼珠子”、“撒谎不眨眼的医疗诈骗犯”等措辞以及配图王勇照片的行为已经超出了合理评价的范围,评论区中其他微博用户针对王勇发布的诸如“浪得虚名的一个江湖骗子”,“欺世盗名”,“钻进钱眼里的“钻家””,“是一个恶魔”,“狗屎院长”,“奸商”,“这种垃圾”,“撒谎没人品”、“把人家眼睛挖瞎了都能没事”、“数钱数的手软”,“爱尔的一条狗”、“涉嫌故意伤害,就是犯罪”等措辞反映出王勇的社会评价,个人名誉受到了贬损,故艾芬的行为构成对王勇人格权的侵害。 

法院确定艾芬赔礼道歉方式为:艾芬在微博账号“急诊向日葵艾芬”首页连续60天置顶发布赔礼道歉声明,为王勇消除影响、恢复名誉(内容经法院审核)。本案中,王勇对微博等电子证据进行证据保全而支出的公证费6000元属于合理的调查、取证费用,对其主张艾芬赔偿其公证费6000元的诉讼请求,法院予以支持。王勇主张艾芬赔偿其精神损害抚慰金50000元,结合本案查明事实,法院酌定精神损害抚慰金为5000元,对王勇主张的过高部分法院不予支持。艾芬抗辩系因王勇对其眼睛诊疗不当,其作为患者在新浪微博平台上发布评论,但行使自身权利应以不损害他人合法权益为界限,艾芬在新浪微博平台上发布的涉案内容明显超越了正当评价的界限,故法院对其辩称理由不予采纳。 

综上所述,依照《中华人民共和国民法典》第一百七十九条,第一千条、第一千零二十四条、第一千零二十五条,第一千一百九十四条,第一千一百九十五条,第一千一百九十七条、《最高人民法院关于审理利用信息网络侵害人身权益民事纠纷案件适用法律若干问题的规定》第十二条第一款,《最高人民法院关于适用《中华人民共和国民事诉讼法》的解释》第九十条和《中华人民共和国民事诉讼法》第一百四十七条规定,判决如下: 

一、被告艾芬停止侵犯原告王勇人格权的行为,并于判决生效之日起五日内删除微博账号“急诊向日葵艾芬”发布的案涉有关原告王勇的内容; 

二、被告艾芬于本判决生效之日起五日内在微博账号“急诊向日葵艾芬”首页连续60天置顶刊登赔礼道歉声明,为原告王勇消除影响、恢复名誉(内容经本院审核); 

三、被告艾芬于本判决生效之日起十日内向原告王勇赔偿精神损害抚慰金5000元; 

四、被告艾芬于本判决生效之日起十日内向原告王勇赔偿公证费6000元; 

五、驳回原告王勇的其他诉讼请求。 

爱尔眼科官网显示,爱尔眼科医院集团是中国及全球范围医院规模和医疗能力领先的眼科医疗集团,覆盖亚洲、欧洲和北美洲,在中国内地、欧洲、东南亚拥有3家上市公司(中国深圳:爱尔眼科,300015;西班牙:CBAV;新加坡:40T),眼科医院及中心数量达600余家,其中中国内地500余家、中国香港7家、美国1家、欧洲80余家,东南亚12家,中国内地年门诊量超1000万人次。 

经中国经济网记者不完全统计,2022年以来,爱尔眼科及其下属医院28次被罚。 

2022年1月22日,安康爱尔眼科医院有限责任公司因行政违法被汉滨区卫健委给予警告、责令改正并罚款11500.00元。 

2022年2月17日,重庆万州爱尔眼科医院有限公司因使用过期医疗器械被重庆市万州区市场监督管理局罚款2万元。 

2022年3月1日,来宾市爱尔眼科医院有限公司因使用过期医疗器械被来宾市市场监督管理局罚款25000元。3月7日,许昌爱尔眼科医院有限公司违法发布广告被许昌市市场监督管理局罚款3万元。3月9日,淮北爱尔眼科医院有限公司因利用虚假的标价形式、诱导消费者与其进行交易,被淮北市市场监督管理局没收违法所得520元并处罚款1560元。 

2022年4月19日,平南爱尔眼科医院有限公司因违反传染病防治法,被贵港市卫生健康委员会责令改正并警告。处罚事由显示,该医院未按照新冠肺炎疫情防控有关规定严格落实新入院患者核酸检测筛查和隔离安置等措施。4月19日,昆明爱尔眼科医院有限公司因消毒效果检测结果未达到国家标准被昆明市卫生健康委员会处以罚款0.8万元。4月15日,成都康桥爱尔眼科医院有限公司未按照《医疗广告审查证明》核准的广告成品样件内容与媒体类别发布医疗广告,武侯区市场监督管理局决定对其处以罚款1万元。4月27日,深圳新安爱尔眼科诊所因未按照规定开展医疗技术临床应用,开展角膜塑形镜验配行为,被深圳市宝安区卫生健康局罚款6万。 

2022年5月12日,咸宁爱尔眼科医院有限公司被咸宁市咸安区卫生和计划生育局作出警告并罚款1万元、单位记2分医务人员记1分的行政处罚。 

2022年6月7日,湘潭爱尔眼科医院有限公司因未按规定对污水进行严格消毒,违反医疗废物管理条例,被湘潭市卫生健康委员会罚款8000元并警告。6月13日,广州黄埔爱尔眼科医院有限公司因广告违法行为,被广州市黄埔区市场监督管理局罚款4600元。6月13日,西安碑林爱尔眼科门诊部有限责任公司因未按照规定为患者填写病历资料,被西安市碑林区卫生健康局罚款1万元。6月13日,深圳横岗爱尔眼科诊所被深圳市龙岗区卫生健康局罚款5.7万元,没收违法所得1.1万余元。 

2022年7月13日,绍兴爱尔眼科医院有限公司因未按《病历书写基本规范》填写病历两份被绍兴市越城区卫生健康局警告并罚款2万元。7月14日,十堰爱尔眼科医院有限公司因医疗卫生违法行为,被十堰市卫生健康委警告、通报批评并罚款1.5万元。 

2022年8月3日,玉林爱尔眼科医院有限公司因价格违法,被广西玉林市市场监督管理局罚款5万。8月4日,佛山爱尔眼科医院有限公司于2021年5月1日至2022年4月30日期间,存在重复收费、串换诊疗项目、超标准收费、为参保人员利用其享受医疗保障待遇的机会接受返还实物提供便利的行为,佛山市医疗保障局责令立即改正违法行为,退回医保基金31.09万余元,并处罚款40.69万余元。8月5日,玉林爱尔眼科医院有限公司因发布违法广告,被广西玉林市市场监督管理局罚款8000元。8月8日,安康爱尔眼科医院有限责任公司因贿赂利用职权或者影响力影响交易的单位或者个人,被安康市汉滨区市场监督管理局罚款15万。8月22日,沅陵爱尔眼科医院有限公司因违法发布医疗广告,被怀化市沅陵县市场监督管理局罚款3万元。 

2022年9月1日,郴州爱尔眼科医院有限公司因电动手术台过期,涉嫌违反《医疗器械监督管理条例》,被郴州市市场监督管理局罚款4万元。9月14日,老河口爱尔眼科医院有限公司因涉嫌虚记费用骗取医疗保险基金支出,被老河口市医疗保障局罚款1884元,并通报批评。 

2022年10月11日,绍兴爱尔眼科医院有限公司因违反医疗保障基金使用监督管理条例,被绍兴市医疗保障局越城分局罚款31.4万元。10月17日,安康爱尔眼科医院有限责任公司因违反税收管理被国家税务总局安康市税务局第一稽查局处以行为罚款3000.00元。10月17日,舟山普陀爱尔眼科门诊部有限公司因涉嫌经营过期的医疗器械,被舟山市市场监督管理局普陀分局罚款2万元,没收过期的雾化眼罩7袋。 

2022年11月4日,沅陵爱尔眼科医院有限公司超物价标准收费问题(眼部B超多收费)被怀化市沅陵县医疗保障局约谈法人代表,限期整改;没收违法所得;追回违规医保基金,并处1倍行政处罚。最后追回违规医保基金合计12912元,没收违法所得4304元,行政处罚12912元。11月18日,昆明爱尔眼科医院有限公司因违反医保障基金使用条例,被云南省医疗保障局责令退回损失的医保基金4.66万元,并处以7.4万元罚款。 

加载中...