新浪财经

养老信托业务创新研究

中国信托业协会

关注

转自:中国信托业协会

我国养老信托的分类与发展方向

(一)养老信托的定义与内涵

我们可以将养老信托理解为横跨并链接信托与养老两大领域,兼具社会性和经济性的一项信托业务,故只要信托公司能通过有效运用其制度、能力、资源等,为养老场景中各组成环节提供多元化的金融服务,均可被纳入养老信托的范畴。养老信托作为信托业务的一类,既需秉承信托基本要素,又要积极发挥养老功能。所以,养老信托最终可定义为信托公司以信托的基本要素为前提,以受益人的个人养老或是养老相关产业开发等为目的,为特定对象提供的资产管理、养老服务、产业投融资等的业务。

其实,从金融的角去度看,养老问题本质上也算是金融问题,存在着跨期、跨地域资产配置的基本需求。信托行业作为金融中的一个重要子行业,横跨实体经济、货币市场和资本市场展业,可运用多种金融工具,兼具金融与服务的双重制度优势。信托能将受托传承、投资保值、养老服务等环节有机结合,为机构、个人提供养老综合金融解决方案,缓解国家及社会面临的养老困局。根据银保监会披露对“大力发展养老信托”提案的答复,银保监会将与相关部门沟通协调,争取尽快出台养老信托有关税收优惠政策,推动养老信托规范、健康发展。同时,中国信托业协会召开常务理事会议,设立“中国信托业协会养老信托专业委员会”,共同探索信托公司如何发挥金融作用帮助解决养老问题。以此可以看出,银保监会、中国信托业协会十分关注,并着力积极推动养老信托发展。而对于信托公司而言,如何积极应对、融入国家养老战略中也是一个值得共同努力大力探索的“课题”。

(二)养老信托的分类及典型实践

基于目前制度政策以及对市场与客户的分析,我们认为养老信托发展可从以下几种模式进行业务分类和实践探索:

1.年金型

年金型养老信托主要指的是企业年金信托,由前面论述可知,虽然企业年金基金金额稳步增长,但在覆盖范围、替代率水平以及发展结构上仍然与发达国家存在着较大差距,未来仍有强烈的发展需求和广阔的发展空间。

根据《企业年金基金管理办法》,我国企业年金基金管理涉及受托人、账户管理人、托管人和投资管理人四类机构主体,由人社部统一认定,采用资格准入制,金融机构需要获得相应业务资质才可从事企业年金业务。目前13家受托人主要以保险公司为主,仅有2家信托公司获得企业年金受托人资质,所占市场份额较小。18家账户管理人以银行为主,仅1家信托公司获得账户管理人资质。22家投资管理人以保险公司和公募基金为主,尚未有信托公司获得资质。信托公司在年金市场的市场份额仍有较大的拓展的空间(见表1)。

2.服务型

我国养老机构供需端存在着供给缺口与空置率高共存的“怪相”:我国目前的养老机构主要分为公立和民营两类,公立机构的收费相对较低,需求量最大但资源明显不足。民营养老机构前期建设投入巨大,运营期的成本较高,投资回收期长;同时,一些机构开展无序的低价竞争以谋求吸引客户快速回笼资金,更有甚者后将募集资金挪作他用,当资金无法续接时很容易产生资金链断裂和暴雷事件。因此,供需的结构性失衡造成了公立机构“一床难求”、高端机构“空置率高”、中小民营机构“频繁暴雷”。

解决这些养老问题事关国家发展大局,而信托行业作为养老金融中的一个重要部分,兼具金融与服务的双重制度优势,养老信托应该依托制度优势为养老人群提供。目前中国银保监会对十三届全国人大三次会议第7589号建议的答复意见称:信托是一种财产管理制度,具有财产独立和破产隔离的制度优势。运用信托机制管理涉众性社会资金,有利于提升涉众性资金安全性和使用效率,符合我国信托业的功能定位和发展方向。

养老服务信托还可以进一步划分为单一养老服务信托和综合养老服务信托:单一养老服务信托主要以养老消费信托形式,为委托人提供养老社区入住权、康养机构养老服务等为主的单一服务。养老消费信托计划的资金直接向康养机构采购康养服务,以规模优势取得较优惠的价格,并以机构身份监督康养机构服务质量,保障老年消费者权益,认购产品的投资者可获得养老服务的优惠购买权、高端养老机构的优先入住权等权益。典型案例有中信信托的和信居家养老消费信托,北京信托的健康消费系列集合资金信托以及安信信托的安颐养老消费集合资金信托计划等。

综合养老服务信托则为委托人提供包括养老社区入住、高端医疗、子女教育、殡葬、财富传承、分配等一系列服务。以五矿信托创新性推出的“颐享世家养老信托”产品为例,该产品聚焦高净值客户养老需求,搭建涵盖“养老社区、高端医疗、居家改造、临终关怀、意定监护”五位一体的高品质养老服务平台,通过养老机构的准入筛选、实地考察及评价等工作,形成了养老服务机构库(见图5)。

信托公司开展服务类养老信托具备以下几点优势:一是可以通过与委托人建立信托关系,简化委托人管理流程,避免高频次委托;二是可以明确信托财产运用限制,最大限度保障预付款信托实现预付的特定目的,有效防止养老机构以“养老”的名义非法集资挪作他用;三是信托公司还可以通过资金清结算服务体系,为养老机构提供资金收付、清算、管理等综合运营管理服务等。

另外,对于应用信托机制服务于涉众性社会资金管理,在国内外已有多类实践。例如我国台湾的预付款信托,就可以为内地信托公司参与养老产业相关的涉众性资金管理服务信托未来发展提供良好借鉴。我国台湾地区早在2004年就由主管部门出台监管条例与制度,将信托作为预付款的保证机制写入法律,有效保障了消费者权益,得到民众的普遍认可。

3.产业型

信托公司除了为养老机构或个人客户提供养老金融服务之外,还可以在养老产业投融资环节发挥出重要作用。我国养老产业目前仍处于发展初期,主要是以养老地产(持有型物业)为核心载体延伸而形成的产业链,辐射到各类养老服务及设施。而养老地产作为养老产业链上的重要一环,因其商业模式最为清晰,也成为社会资本重点布局的领域。

未来,伴随我国老龄化程度不断加深,人们对优质养老机构需求量也会逐步增大。信托公司可以依托多年来服务产业所积淀的深厚的理解认知和能力禀赋,灵活运用信托制度,通过投贷联动、产业基金、股权投资等创新模式,参与到养老产业的投融资环节中去,助推养老产业发展。

此外,养老物业资产未来将成为公募REITs的重要基础资产,目前REITs的试点政策也正在加快出台,信托公司可以探索以老旧项目改造、优质运营商合作为途径,布局优质养老机构股权投资,既为养老服务信托的发展提供弹药又为未来优质REITs资产提供储备,对信托公司抓住REITs发展先机起到重要作用。

最后也要注意到,养老产业投融资目前存在着一定业务痛点,如土地租金成本高、去化周期较长、投资退出机制不完善等。面对上述痛点,资本若想在养老产业布局中找到适合的角色,需具备“养老资源、长期资金、运营能力”三要素中的至少一点。而保险资金凭借其“大资本、长资金”的优势,是养老产业资金供给的主力军。保险公司中以重资产投入模式运行的主要有泰康、太保、国寿,其布局动机一是找到长期回报稳定的持有型物业资产,满足险资收益率要求;二是通过保单对接养老社区,促进保险业务协同发展;三是以养老社区为载体,协同发展医疗健康产业。保险机构的盈利关键之处则在于低价拿地能力和保单销售能力(见表2)。

4.慈善型

如何应对并解决养老问题,不仅是国家战略和社会热点,更带有着公益慈善属性。《中华人民共和国慈善法》(以下简称《慈善法》)总纲第三条中,将“扶老”明确界定为公益慈善活动。而慈善信托,自《慈善法》颁布实施以来得到了一定发展。根据中国慈善联合会慈善信托委员会统计,截至2020年年末,我国已设立慈善信托共534单,总规模约33.2亿元,其中不乏信托资金用于资助、定向捐赠养老机构或是用于阿兹海默等老年病防治工作等养老场景。

由于“养老+慈善”涉及社会公众利益,对信托公司的受托责任履职能力要求较高。因此,信托公司更应该在慈善型养老信托中担任好“受托人”角色,认真打造与之匹配的资产管理、投顾配置、风险管理、运营科技等核心能力。通过“养老+慈善”,把更多资源配置到经济社会发展的重点领域和薄弱环节,支持国家养老战略落地实施,实现用金融的力量去推动社会的进步。

中航信托2019年设立了由中国扶贫基金会作为委托人的“雅安公益养老慈善信托”,即旨在持续支持雅安市范围内的家庭、社区、非营利养老机构、非营利服务照护机构、养老相关社会组织等多层面的助困养老项目,慈善信托的首期资金用于支持四川省雅安市社会福利院的贫困失能失智老人照护项目。

5.个人配置型

养老金体系中的第三支柱是个人养老储蓄计划。我国的第三支柱完全由个人承担,可根据个人需要选择是否参加。由前述讨论可知,相比发达国家,我国三支柱养老金体系结构占比明显偏低,尚处于初级发展阶段,因此,发展第三支柱养老金体系应当成为我国长期的战略选择。

我国养老金第三支柱在发展初期仍存在着很多不足和痛点,各资管机构发行的养老产品同质化严重,客户以养老为目的的资产配置管理理念相对落后,投资品种单一。以美国个人养老金市场为例,其通过多元化的资产配置有助于实现良好的投资收益,其中权益投资在其中发挥了巨大的作用,目前权益基金和混合型基金占美国第三支柱养老金投资的比例高达78%,远高于我国的配置比例。

在2020年博鳌亚洲论坛上,多位监管部门人士在“迎接老龄化社会——养老金改革”分论坛上就中国养老金融发展一事展开讨论。中国人民银行副行长李波表示,我国金融体系明显短板之一是长期资本不足,尤其是股本不足;应把一部分储蓄吸引到养老金账户中,通过专业机构管理可开展长期资产配置,其中有很大一部分可配置到股权类资产上。中国银保监会副主席肖远企也表示,我国第三支柱比例非常低,虽储蓄率非常高,但多以短期为主,养老属性比较弱;目前要做的是把不具备养老特征的大量个人资金供给转化为长期的、有养老属性的、有相对安全保障和一定收益的第三支柱养老产品;现在缺乏长久期资产,应有相应金融产品供养第三支柱的资金投资。美国个人养老金市场的经验也表明,通过多元化的资产配置有助于实现良好的投资收益,其中权益投资在其中发挥了巨大的作用,目前权益基金和混合型基金占美国第三支柱养老金投资的比例高达78%,远高于我国的配置比例。

个人配置型养老信托是指个人委托人为退休后获得养老生活保障,将资金一次或多次交付信托公司,信托公司作为受托人对该资金进行投资管理,实现财产保值增值,满足受益人的养老资金需求。目前国内的个人配置型养老信托主要借鉴家族信托的设计框架,面向相对高龄的高净值客户,兼具个人养老和家族财富传承双重功能。

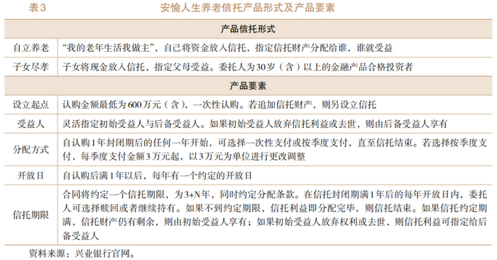
例如,安愉人生养老信托是兴业银行私人银行部携手外贸信托共同推出的一款针对高净值人群的养老金融产品,具备财产专属性和安排灵活性,先满足养老,后实现传承,帮助私人银行客户更科学地规划财产。该产品认购起点金额600万元,委托人一次性交付信托财产,成立后封闭3年,3年后按照委托人意愿,以类似年金方式每年定额向指定受益人分配信托利益(见表3)。

(三)养老信托未来发展方向思考

目前来看,养老服务难获取、养老服务质量差、养老服务价格贵是养老市场的主流痛点,而保险、公募基金及银行等现有第三支柱养老产品受限于发行机构的传统业务模式,更多体现的是发行机构原有传统的产品线,或不能体现金融产品在投资人不同生命周期中应该获取的收益与风险配比,或缺乏养老、健康服务属性,或缺少合适的税收优惠嵌入机制,或投资收益较低。我们认为,未来发展养老信托更能够满足投资人对于实现多种养老目标的需求,弥补现行产品线的空缺,应该重点从服务型养老信托、个人配置型养老信托两类产品入手。

服务型养老信托以提供服务为主要目的,填补了目前养老金融产品整体仍以资金投资管理为重心的空白,通过养老服务机构的遴选、养老服务批量采购、养老服务平台搭建,力图为养老人群提供更便捷、更便宜、更高效的养老服务。通过养老服务信托,受益人能够获得相对全面的养老服务和消费体验,享受信托产品附带的多种功能。对信托公司来说,通过将自身制度优势与养老服务产业相结合,加强产业链布局,能够大大提升服务业务水平和质量,更好满足消费者的养老需求,有效拓展获客渠道,增强客户黏性。对养老产业来说,养老消费信托对养老服务及产品的供给有着更明确、更严格的要求,能够对养老服务质量进行有效监督,有助于促进整体养老产业服务质量的提升。

个人配置型养老信托虽然是以资产配置为主要目的,但相比于保险、基金、银行等传统的养老理财产品,信托公司更应该基于自身制度优势为养老人群提供差异化的产品,丰富养老人群的资产配置。例如,利用信托财产隔离的功能将养老资产独立于个人资产,使得投资人的养老资产可以规避漫长人生岁月中的不确定性,待年老时始终会有一笔养老资产以供使用。利用信托实现横跨货币市场,资本市场和实业投资领域的投资,帮助养老人群实现多元化资产配置,为投资人获取较为丰厚的收益。运用事务管理性信托的运营经验可以实现按照委托人的意愿进行财务传承等一系列事务性安排。

(课题牵头单位:平安信托有限责任公司)

摘自:《2021年信托业专题研究报告》

加载中...