2022年中国高压清洗设备行业发展现状、市场竞争格局及重点企业分析
同花顺
原文标题:2022年中国高压清洗设备行业发展现状分析,国内企业处于转型时期「图」
一、高压清洗的优点
高压清洗是指利用动力装置将普通压力的水转换为高压水,并经过管路和控制装置形成高压水射流,对物体表面进行冲洗。当水的冲击力大于污垢与物体表面的附着力时,高压水射流就会将污垢剥离和冲走,从而达到清洁物体的目的。高压清洗属于环保、经济、科学的清洗方式,具有无环境污染、应用广、成本低、自动化程度高、清洗效率高等优点:
高压清洗的优点
资料来源:公开资料整理
二、高压清洗设备行业相关政策
高压清洗设备行业主管部门及相关行业协会出台了一系列与高压清洗机械行业相关的法律法规和认证标准,对高压清洗的发展方向进行引导,旨在促进高压清洗机械产业能够提供更加环保、节能的产品。在有关政策和行业标准的指导下,行业内企业竞争有序,发展平稳,资本和人才等核心生产要素价值得到有效发挥,高压清洗机械的可靠性和环保性有望进一步得到提升。
高压清洗设备行业相关政策
资料来源:各政府部门网站,华经产业研究院整理
三、高压清洗设备行业产业链
高压清洗机上游产业主要包括金属材料、塑料、机械制造和动力设备等。下游主要分为家用、商用和工业用领域。家用产品通常对产品的水压、稳定性、准确性、使用寿命等要求较低,而对产品体积和便携性有较高要求。商用和工业用高压清洗设备则更注重产品的压力、稳定性、准确性、清洗效率等性能指标,对产品体积和便携性要求较低。
高压清洗设备行业产业链
资料来源:公开资料整理
商用高压清洗机对压力、流量参数要求更为严格,且使用次数频繁,因此对使用寿命要求更高,一般用于专业汽车清洁美容、建筑物清洗、城市道路清理、公共设施清洁(如医疗机构、娱乐场所、体育设施)、食品加工场所等,可对汽车表面、建筑物、绿化带、路基、管道、加工车间等去除污垢、油渍及特殊表层附着物,达到除垢、消毒、环保的目的。商用高压清洗机主要应用领域为汽车行业,占比为25.1%,其次为建筑行业(15.4%)及公共市政(12.4%),三者合计占比超过50%。
商用高压清洗机的终端市场分布(单位:%)
资料来源:公开资料整理
四、高压清洗设备行业发展现状分析
1、全球市场
从全球市场销售收入来看,2020年全球高压清洗设备销售规模达到33.6亿美元。高压清洗设备的技术和应用不断升级,高压清洗设备的功能不断丰富,设备单价正在不断增加。预计到2025年,全球高压清洗设备的市场销售规模有望达到42亿美元。
2016-2025年全球高压清洗机市场规模及增速
资料来源:公开资料整理
从全球高压清洗设备行业区域分布来看,据统计,2020年欧洲地区为全球高压清洗机市场销售额占比最大的地区市场,其次为美国,两者合计贡献全球80%以上销售额。
全球高压清洗设备行业区域分布(单位:%)
资料来源:公开资料整理
2、中国市场
从国内市场销售收入来看,国内高压清洗设备市场表现出更加快速的销售收入增长。2020年,全国高压清洗设备销售规模为22.5亿元。高压清洗行业在我国的进一步发展,下游领域应用不断扩展,中国的高压清洗设备市场将逐步向欧美日等发达国家市场靠拢。中国高压清洗设备市场将有望在未来保持稳定增长。预计2025年,全国高压清洗设备市场的销售规模将达到32.7亿元。
2016-2025年中国高压清洗机市场规模及增速
资料来源:公开资料整理
五、中国高压清洗设备行业竞争格局分析
1、整体格局
目前高压清洗设备行业主要参与者可以分为品牌制造商和代工制造商。品牌制造商主要负责自主品牌产品的生产和销售。代工制造商的经营模式包括OEM和ODM。国内高压清洗机械厂商在之前的发展过程中大多以贴牌生产为主,品牌认知度较低。国内部分规模较大的高压清洗机械企业在过往以出口为主的贴牌加工过程中积累了较强的技术实力,逐步从贴牌生产向自主设计和自主品牌模式转型。凭借出众的生产经验和较强的技术实力,这些厂商不断提高市场渗透率。随着整体技术的提升,这些企业有望不断提升市场占有率。此外,还有部分小规模民营生产商由于技术和资金限制,产品主要面向中低端市场或为大型厂商进行代工。
行业整体竞争格局
资料来源:公开资料整理
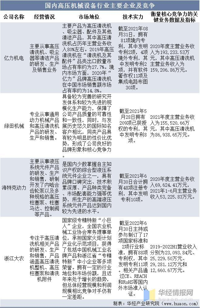
2、重点企业
国内市场主要参与公司主要为浙江大农、绿田机械、亿力机电、海特克动力,其中亿力机电、绿田机械为高压清洗机生产商,与浙江大农为竞争关系,海特克动力和浙江大农均生产高压柱塞泵产品。
国内高压机械设备行业主要企业及竞争
资料来源:公开资料整理
六、高压机械设备行业驱动因素分析
1、环保推动国内市场需求
在国内市场,由于长期以来,我国清洗行业一直处于化学和手工清洗为主状态,高压清洗机械的使用相对较少。然而随着近年来社会经济的持续发展以及政策对环保需求的逐步提高,化学清洗和喷砂清洗的清洗方式由于其高污染的特点正在逐渐被限制使用,越来越多的清洗需求转向高压清洗,推动了商用和工业用高压清洗机械在下游行业的应用普及。
2、自动化水平的提升和应用场景的增加推动设备需求
面对人工成本逐渐增高的现状,通过工业化升级,采用自动化智能化设备逐步替代人工操作正在成为各行业的发展趋势。高压清洗机械可以与智能系统相匹配实现清洗环节的自动化和智能化,提高工业和服务业生产服务的智慧化和自动化水平,极大减少人工需求,降低人工成本,实现清洗清洁环境的自动化和智能化
3、消费升级推动家用设备市场需求
在家用方面,由于高压清洗机械相比传统的人力清洗具有操作简单、清洗效率高的特点。与此同时,随着居民对高效安全清洁需求的增加,以及居民收入水平的提高,越来越多的消费者倾向于采用机器替代人力清洗。近年来国内市场家用高压清洗机械的需求也正在迅速增加,为家用清洗市场带来新的增长点。
原文标题:2022年中国高压清洗设备行业发展现状分析,国内企业处于转型时期「图」
华经产业研究院对高压清洗设备行业发展现状、行业上下游产业链、竞争格局及重点企业等进行了深入剖析,最大限度地降低企业投资风险与经营成本,提高企业竞争力;并运用多种数据分析技术,对行业发展趋势进行预测,以便企业能及时抢占市场先机;更多详细内容,请关注华经产业研究院出版的《2022-2027年中国高压清洗设备市场竞争态势及行业投资前景预测报告》。