美甲或破坏DNA,增加患癌风险?
转自:上观新闻
编译:公子欣
美发、美甲、美睫,
美眉们的新年“三件套”想必都集齐了~
在喜庆旺运的美甲争奇斗艳之时,
小编温馨提示
——请关注指尖健康!
持久靓丽的凝胶美甲一直备受青睐。然而,最近发表在《自然通讯》上的一项研究表明,长期使用紫外线指甲油烘干机可能会增加患皮肤癌的风险。
加州大学圣地亚哥分校的研究人员研究了这些用于凝胶美甲的紫外线发光装置,发现使用它们会导致细胞死亡和人类细胞的致癌突变。
在美甲沙龙中这种设备很常见,通常使用特定光谱的紫外线(340-395nm)来固化凝胶美甲中使用的化学物质。“这些设备被宣传为安全的,没有什么可担心的,”研究的通讯作者、加州大学圣地亚哥分校生物工程兼细胞和分子医学教授Ludmil Alexandrov说,“但据我们所知,到目前为止,还没有人真正研究过这些设备,以及它们如何在分子和细胞水平上影响人类细胞。”
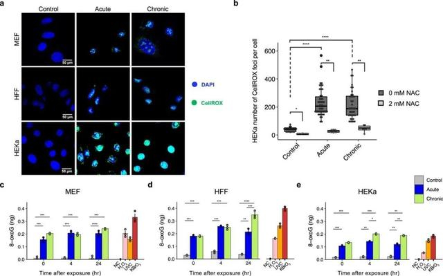
研究人员使用3种不同的细胞系——成人皮肤角质形成细胞、人类包皮成纤维细胞和小鼠胚胎成纤维细胞,他们发现,使用紫外线发射装置仅仅20分钟就会导致20%到30%的细胞死亡,而连续3次20分钟的照射会导致65%到70%的暴露细胞死亡。暴露在紫外线下还会导致剩余细胞的线粒体和DNA损伤,并导致在人类皮肤癌中可以观察到的模式突变。
Alexandrov指出:“首先,我们看到DNA会受损;其次,还发现随着时间的推移,一些DNA损伤不会得到修复,而且在每次暴露在紫外线指甲油烘干机后,确实会导致突变;最后,我们看到暴露可能导致线粒体功能障碍,这也可能导致额外的突变。我们观察了皮肤癌患者,在这些患者身上看到的突变模式与在辐射细胞中看到的完全相同。”
研究人员提醒说,虽然研究结果显示了反复使用这些设备对人体细胞的有害影响,但在得出使用这些设备会导致皮肤癌风险增加的结论之前,还需要进行长期的流行病学研究。然而,这项研究的结果是明确的:长期使用这指甲油烘干机正在损害人体细胞。
研究第一作者、亚历山德罗夫实验室的博士后学者Maria Zhivagui曾经是凝胶美甲的粉丝,但在看到效果后,她发誓不再使用这种技术。“在读博士的时候,我开始听说凝胶美甲比普通指甲油更持久。我对涂指甲油很感兴趣,所以开始定期使用凝胶美甲,坚持了几年。当我看到凝胶抛光干燥设备发出的辐射对细胞死亡的影响,甚至在使用仅仅20分钟后,就会使细胞发生突变,我很惊讶。我发现这非常令人担忧,并决定停止使用它。”
图1:整体研究设计概述
图2:用紫外线指甲烘干机照射后哺乳动物细胞的细胞毒性和遗传毒性
图3:用紫外线指甲烘干机照射后哺乳动物细胞的氧化损伤
图4:用紫外线指甲干燥器照射HEKa细胞后的线粒体破坏
图5:在紫外线指甲烘干机照射的MEF和HFF基因组中发现的突变
对人体细胞的影响
Alexandrov是在牙医诊所里萌生研究这些特殊装置的想法的。在等待时,他读了一篇杂志文章,说的是一位年轻的选美选手被诊断出手指上患有一种罕见的皮肤癌。
“我觉得这很奇怪,所以我们开始调查,并注意到医学杂志上的一些报告说,经常做凝胶美甲的人——比如选美选手和美容师——都报告了非常罕见的手指癌症病例,这表明这可能是导致这种癌症的原因。我们看到的是,对于这些设备对人类细胞的作用,分子上的理解为零。”
为了进行这项研究,Zhivagui将这3种类型的细胞暴露在两种不同的条件下:急性暴露和慢性暴露于紫外线设备。在急性暴露下,将含有其中一种细胞类型的培养皿放置在其中一台紫外线固化机中20分钟,然后拿出一小时来修复或恢复到稳定状态,接着再接受20分钟的暴露;在慢性暴露下,细胞被放置在机器下每天20分钟,持续3天。
在这两种情况下都能观察到细胞死亡、损伤和DNA突变,已知会导致DNA损伤和突变的活性氧分子升高,细胞中线粒体功能障碍。基因组图谱显示,受辐照的细胞中存在更高水平的体细胞突变,这种突变模式在黑色素瘤患者中普遍存在。
这样的风险值得吗?
人类细胞的这些数据加上之前一些关于经常做凝胶美甲的人患癌症的报告,得知比以前认为的风险更大。但是,每年做一次凝胶美甲需要担心吗?还是只有长期做美甲的人才应该担心?需要进一步的研究来量化癌症风险的增加以及使用频率,但由于美甲有很多种方式,对一些人来说,这种风险可能不值得。
研究人员称:“我们的实验结果和先前的证据都有力地表明,紫外线干甲机发出的辐射可能会导致手部癌症,且可能增加早发性皮肤癌的风险。尽管如此,未来大规模的流行病学研究有必要准确量化经常使用紫外线干甲机的人患手部皮肤癌的风险。这类研究很可能至少需要十年时间才能完成,并随后向公众公布。”
虽然有些领域也使用相同光谱的紫外线,包括用于治疗牙齿填充物和一些脱毛治疗的工具,但研究人员指出,使用干甲机的规律性及其完全的化妆品性质是与众不同的。
https://www.nature.com/articles/s41467-023-35876-8