新浪财经

重要路线:FD-SOI(浙商)

市场资讯 2023.01.26 10:59

深度报告:半导体十大预测

报告导读

随着5G通信、智能驾驶、人工智能等潮流兴起,SOI技术凭借高性能、低功效的优势,带动SOI硅片需求量大幅增加。

基于SOI材料的FD-SOI是先进工艺(28nm以下)两大技术路线之一,也是国内突破先进工艺的方案之一:

1、基于SOI的两大技术路线:RF-SOI技术用于5G射频芯片,FD-SOI开启28nm以下先进制程

RF-SOI:相较于传统的GaAs和SOS技术,不仅成本更低、集成度更高,还发挥了SOI材料结构的优势,所实现的器件具有高品质、低损耗、低噪声等射频性能,主要用于制造智能手机和无线通信设备上的射频前端芯片

FD-SOI:FinFET和FD-SOI是发展先进工艺(28nm以下)的两大解决方案。FinFET技术路线的先进工艺带来了工艺复杂、工序繁多、良率下降等问题,使得在28 nm以下制程的每门成本不降反升。FD-SOI技术路线逐渐得到业界关注。

理论上,利用DUV光刻机制造的FD-SOI产品,可以达到与采用EUV光刻机制造的FinFET产品相当的性能。

2、材料:核心技术由法国Soitec掌握,中国大陆加快追赶步伐

国外:300mm的SOI硅片核心技术由法国Soitec掌握,日本信越化学、SUMCO、中国台湾环球晶圆等少数企业具备生产能力。

国内:沪硅产业旗下子公司获得Soitec技术授权,公司于2022年2月完成50亿定增,其中20亿元投入高端硅基材料研发。

项目完成后,沪硅产业将建立300mm高端硅基材料的供应能力,并完成40万片/年的产能建设,加快在SOI领域的追赶步伐。

3、代工:工艺由格罗方德、意法半导体、三星等主导

意法半导体于2012年推出了28 nm FD-SOI工艺平台,并于2014年将该技术平台授权给三星

格罗方德于2017年发布了22 nm FD-SOI代工平台,截至2020年年底已实现营收45 亿美元,交付芯片超过3.5 亿颗。

格罗方德于2018年投产的12 nm FD-SOI代工平台生产的产品几乎拥有10 nm FinFET 工艺产品同等的性能,但功耗和生产成本却比16 nm FinFET工艺产品还低。

预测1:成熟工艺将成为国内晶圆厂扩产主力军;

预测2:全球半导体产业政策进入密集区;

预测3:Chiplet将成为跨越制程鸿沟的主线技术;

预测4:FD-SOI将为国内开启先进制程大门提供可能;

预测5:RISC-V将引领国产CPU IP突破指令集封锁;

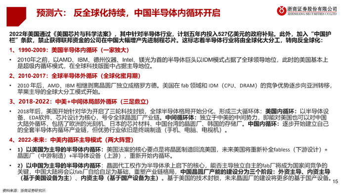
预测6:反全球化持续,中国半导体内循环开启;

预测7:终端厂商及设计公司向产业链前端渗透;

预测8:智能座舱将成为电车智能化主战场;

预测9:芯片去库存继续推进,周期拐点已至;

预测10:国产化5.0推进,建立中国半导体生态系统。

加载中...