新浪财经

十七部门出手!手术、康复机器人赛道获政策利好,这些上市公司布局相关业务

财联社APP

关注

财联社1月25日讯(编辑 笠晨)工信部等十七部门近日印发“机器人+”应用行动实施方案,目标到2025年,制造业机器人密度较2020年实现翻番,服务机器人、特种机器人行业应用深度和广度显著提升。医疗健康方面,研制辅助检查、康复等医疗机器人产品。围绕神经系统损伤等康复治疗需求,突破脑机交互等技术,开发用于损伤康复的辅助机器人产品

此外,鼓励有条件有需求的医院使用机器人实施精准微创手术,建设机器人应用标准化手术室,研究手术机器人临床应用标准规范。加强机器人在患者院前管理、院内诊疗及院后康复追踪整体病程服务体系中的应用,助力智慧医疗建设。

按照病种与科室分,医疗机器人分手术机器人、辅助及服务机器人以及康复机器人。其中手术机器人占整体60%左右,包括微创外科机器人、骨科机器人、血管介入及神经外科机器人、口腔种植机器人和眼科机器人,其中骨科机器人占据机器人中大部分。

东北证券在2022年9月25日发布的研报中表示,全球市场蓬勃发展,中国前景一片蓝海。手术机器人成为高速发展的黄金赛道。手术机器人技术壁垒高、应用广泛,凭借临床效果和医患体验上的显著优势。京沪率先将手术机器人纳入医保报销名单,患者费用负担有望降低。

手术机器人行业包含全产业链,国内手术机器人相关企业集中于中游制造环节。多学科融合的手术机器人每套系统涉及超过35000个零件和2700余项专利,行业形成了以上游零部件及软件的供应商,中游各类手术机器人的生产制造商,下游以医院为主的共生产业链。

手术机器人的全球市场规模预计2030年将达4028亿元,其中腔镜手术机器人规模最大,骨科手术机器人增长态势良好。中国手术机器人的市场规模由2016年8.53亿元增至2020年的人民币29.35亿元,年复合增长率达36.2%,预计2030年中国手术机器人的市场规模将达584.26亿元,年复合增长率为34.9%。

对于医疗机器人的另外一个领域,康复机器人方面,开源证券蔡明子在2022年9月3日发布的研报中表示,康复机器人是近几年发展起来的高端康复医疗技术,是机器人技术与医疗技术结合的产物,可以实现替代/辅助康复治疗师的职能。目前,康复机器人主要分为医疗训练用康复机器人和生活辅助用康复机器人两大类。

根据Frost&Sullivan数据,中国康复机器人自2017年起步以来,2018年市场规模已达到2.1 亿元,预计以57.5%的年复合增长率增长至2023年的20.4亿元。目前,国内对于康复机器人的市场尚处于初期探索阶段,市场竞争者较少,大部分主要提供下肢康复机器人产品,行业内竞争对手主要包括北京蝶和、广州一康、常州钱璟康复、北京大艾和上海傅利叶等。

康复机器人行业产业链可分为三个部分。其中,产业链上游市场参与者主要为康复机器人核心部件供应商,主要包括硬件生产商和软件供应商。产业链中游环节主体为康复机器人研发、制造和生产商,是康复机器人设备的技术所有者。下游涉及终端消费群体,包括医疗机构、养老院、疗养院和个人消费者。

据财联社整理,在康复、手术机器人有布局的上市公司为天智航-U、埃斯顿伟思医疗具体业务如下

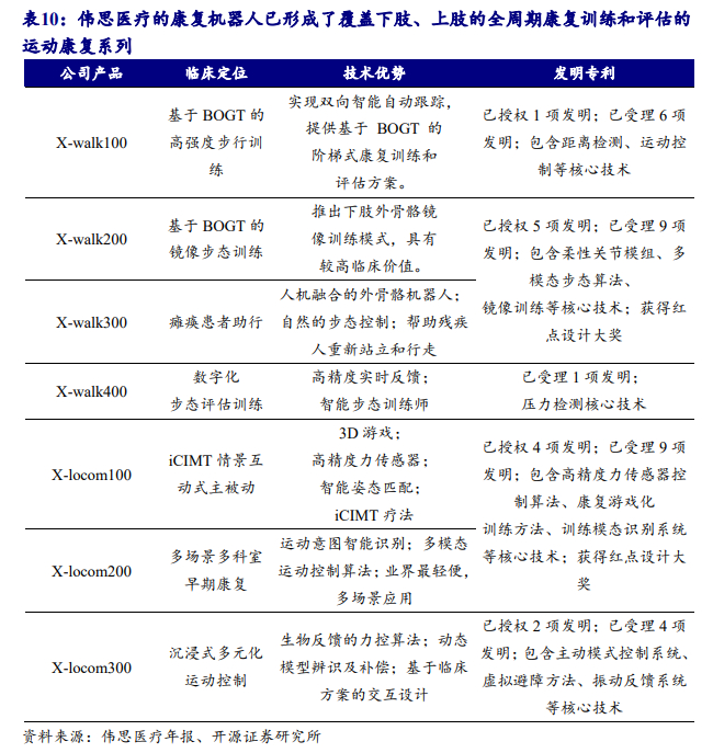
天智航-U的骨科手术定位机器人产品是首家获得CFDA核发的第三类医疗器械注册证的“骨科机器人导航定位系统”;埃斯顿旗下埃斯顿(南京)医疗科技主要从事医用机器人和养老照护机器人的开发及生产;伟思医疗的康复机器人产品Xwalk200/300系列已获批上市,近日上肢运动康复训练系统产品也获得医械注册证。

然而,康复机器人所面对的是一个广阔的人群。业内人士表示,目前康复机器人领域的发展也存在普及率低、研发时间长、国产市场份额占比不高等问题。

加载中...