新浪财经

新突破口:Chiplet(浙商)

市场资讯 2023.01.25 12:30

深度报告:半导体十大预测

报告导读

Chiplet将满足特定功能的裸芯片通过Die-to-Die内部互联技术,实现多个模块芯片与底层基础芯片的系统封装,实现一种新形势的IP复用。

Chiplet不仅是延续后摩尔时代的关键,也是国内布局先进制程的解决方案之一,将成为未来行业发展的主线:

1Chiplet是延续后摩尔时代,解决产业发展难题的关键所在

Chiplet可以大幅提高大型芯片的良率:在高性能计算、AI等方面的巨大运算需求,使得整个芯片晶体管数量暴涨,芯片的面积也不断增大,固有不良率带来的损失增大。而Chiplet可以切割成独立小芯片,有效改善良率,降低不良率带来的成本增长。

Chiplet可以降低设计的复杂度和设计成本:如果将大规模SoC按不同模块分解成芯粒,做到类似模块化设计,可以重复利用在不同的芯片产品中。这样可以大幅降低设计难度和成本,并且有利于后续产品的迭代,加速产品上市周期。

Chiplet可以降低芯片制造成本:SoC中主要是逻辑计算单元依赖于先进制程提升性能,Chiplet化后可以根据不同的芯粒选择合适的制程,分开制造,再用先进封装进行组装,极大的降低了芯片的制造成本。

2、Chiplet是国内突破技术封锁,布局先进制程的重要方案

按性能分,芯片分为三种:

【能用】芯片:135-28nm,对应3G手机、家电、消费电子产业

【够用】芯片:14-7nm含chiplet,对应4G手机、L2辅助驾驶、普通座舱

【好用】芯片:7-2nm的尖端工艺,对应5G手机、L5无人驾驶、高级座舱

美国芯片法案的目的是将中国卡在能用芯片中,而为了实现从能用到够用的进阶,有三种途径:

(1)延续摩尔定律的原生非A硅制程;

(2)转换到第三/四代半导体材料;

(3)超越摩尔的Chiplet(【成熟工艺】+【Chiplet】=【先进工艺】)。

总结:面对美国的科技封锁,未来三年中国半导体突破的重心在于突破【能用】(在135-28nm建立去A线产能)和【Chiplet】(基于28nm,在基站、服务器、智能电车领域建立等效14/7nm性能,牺牲一定的体积和功耗)。

报告正文

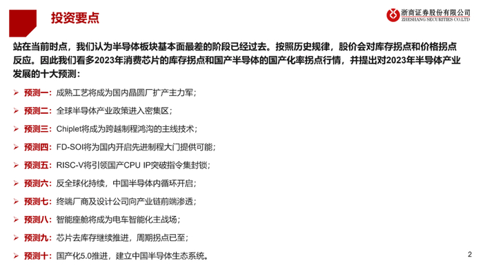
预测1:成熟工艺将成为国内晶圆厂扩产主力军;

预测2:全球半导体产业政策进入密集区;

预测3:Chiplet将成为跨越制程鸿沟的主线技术;

预测4:FD-SOI将为国内开启先进制程大门提供可能;

预测5:RISC-V将引领国产CPU IP突破指令集封锁;

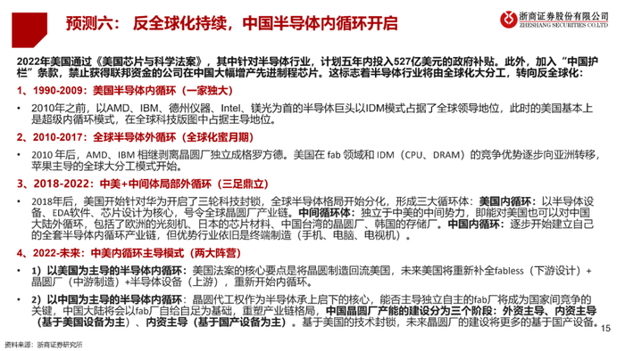
预测6:反全球化持续,中国半导体内循环开启;

预测7:终端厂商及设计公司向产业链前端渗透;

预测8:智能座舱将成为电车智能化主战场;

预测9:芯片去库存继续推进,周期拐点已至;

预测10:国产化5.0推进,建立中国半导体生态系统。

加载中...