新浪财经

红红火火过大年!佛山五区新春活动最强攻略→

佛山新闻网

关注

一转眼就年三十了

佛山大街小巷都是新年的气息

你的新春活动都安排好了吗?

佛山五区春节活动最强攻略来啦!

禅城区

岭南年俗欢乐节

逛花街、行通济、音乐演出、古镇灯会、汉服走秀……46场欢乐活动覆盖各个镇街、商圈、景点。从2023年1月开始,跨时2个月。时间跨越整个春节假期哦!

快收藏这份活动一览表

夜游祖庙

今年春节期间,市民除了晚上可以去岭南天地逛“古镇灯会”,还可以去看看晚上亮起灯的祖庙,红墙绿瓦在新年的灯饰映衬下,也别有一番风味。

夜间开放时间:2023年1月18日-2月5日晚19:00—21:30。

夜间开放区域:除前殿、正殿、庆真楼、孔圣殿、黄飞鸿纪念馆、叶问堂、藏珍阁、岭南圣域——历史文化陈列展厅不开放而外,其他地方均开放。

夜间门票:夜间门票5元。

夜间特色活动:

(1)粤剧表演演出地点:万福台。演出时间:晚上19:30-20:30

(2)黄飞鸿纪念馆武术、醒狮演出演出地点:佛山祖庙黄飞鸿纪念馆醒狮场。演出时间:晚上20:00-20:30

夜间经营:为满足游客夜间消费的需求,拟开放侧门出口处“佛山有礼”文创店、西廊工艺品店铺和茶庄。

春节白天演出活动:

初一到初七,黄飞鸿武术醒狮演出时间:10:00-10:30、11:00-11:30、13:30-14:00、14:30-15:00 、15:30-16:00,粤剧演出时间:10:30-12:00;14:00-15:30;初八至十五,黄飞鸿武术醒狮演出时间:10:00-10:40、14:15-14:55、15:30-16:10,粤剧演出时间:10:30-12:00;14:00-15:30。

南海区

南海新春游玩攻略

南海“益晒你”新春嘉年华

“春暖花开 遇见南海”2023南海“益晒你”新春嘉年华平台上线。嘉年华由电商欢乐购、宝藏集市、暖春特卖会、晒单抽奖、新春奇妙游、消费券、大地艺术节等八大部分组成,一次性满足多种体验!

☝电商欢乐购

南海人,南海年,南海味。年货开仓送大礼,“益晒你”小程序直播下单为南海好物打Call。

☝宝藏集市

宝藏集市承包你的九宫格,新春打卡威水过人,小红书爆火文案挑战赛更可获现金奖励。

☝迎春花市

行花街转好运,南海花市就在你家门口,全区花农组队进驻平台,一键导航下田选年花,独享全网抄底价。

☝晒单抽奖

过年扫货指定动作,晒单!在南海各大商圈尽情消费,在新春嘉年华平台上按三个档次“晒单”,将有机会获得南海大地艺术节免费门票,在山水之间感受大地艺术之生生不息。

☝暖春特卖会

南海品牌好物开仓特卖,全部冰点价!具体都在哪,关注南海发布,即将为你搜罗揭晓。

☝消费券

最实用的满减券陪你继续狂欢,大牌餐饮、名牌家电、商圈好礼,收藏新春嘉年华平台,优惠永“无走宝”。

☝新春奇妙游

过年拒在家,镇镇有嘢玩。N条南海宝藏精品旅游线路每日不重样,诗在眼前,何必远方。

☝大地艺术节

南海大地艺术节不止是艺术,更有新鲜有趣的互动体验。在西樵山、听音湖、平沙岛、太平墟、松塘村、儒溪村、凰岗村、渔耕粤韵8大艺术分区,带你领略“最初的湾区”的魅力。

黄飞鸿精英醒狮汇演

年初一至年初三(每天二场),西樵山景区在天湖公园水上舞台举办精英醒狮汇演,传统醒狮、水上双狮、舞龙轮番上演,为市民游客带来喜闻乐见的民间习俗和新春佳节的欢乐氛围!

演出时间:2023年1月22日-24日(即年初一至年初三),每天2场,上午11:00,下午14:00(时长约30分钟)

演出地点:天湖公园水上舞台

西樵山新春集市

“新春开运”美食集市春节假期(年初一至年初六),西樵山景区在亦有亭广场和宝峰寺观景平台打造集餐饮、娱乐、商贸、旅游于一体的“新春开运”美食集市,鲜香可口的风味美食、琳琅满目的旅游商品,让市民游客边逛边吃。

营业时间:大年初一至初六上午10:00 下午17:30

营业地点:亦有亭集散广场、宝峰寺观景平台

“周末森活”云顶草坪露营节露营(1月份的周末和春节假期):今年春节,西樵山风景区在亦有亭集散广场后方的大草坪举办“周末森活”云顶草坪露营节,与本地知名咖啡厅、茶饮店联动,营造浓厚的露营氛围,让市民游客解锁“山系过年”新姿势。市民游客也可带上露营装置。

活动时间:大年初一至初六10:00-17:00

活动地点亦有亭车站后方草坪

观心小镇非遗美食嘉年华

2023观心小镇瑞雪丰年非遗文化美食嘉年华将于1月22日至1月28日,每天10:00-22:00,在观心小镇西广场举行,届时将有满街灯笼、“人造飘雪”场景、100+款特色美食,更有民俗游戏、巡游演艺等精彩活动,等你来潮玩。

免费畅游南海影视城

南海影视城“福兔迎春闹影城” 暨第五届新春影城桃花会将于1月22日-1月27日开展,邀你福气满满过大年!

55元门票福惠

①佛山市企业及单位员工凭介绍信(需10人成团购票)②狮山镇成人市民游客凭狮山镇身份证、居住证可享受优惠购票

免费畅游影视城

①兔年出生游客凭身份证即可免票入园

②穿汉服入园游客即可免票入园(每天限额50名,先到先得)

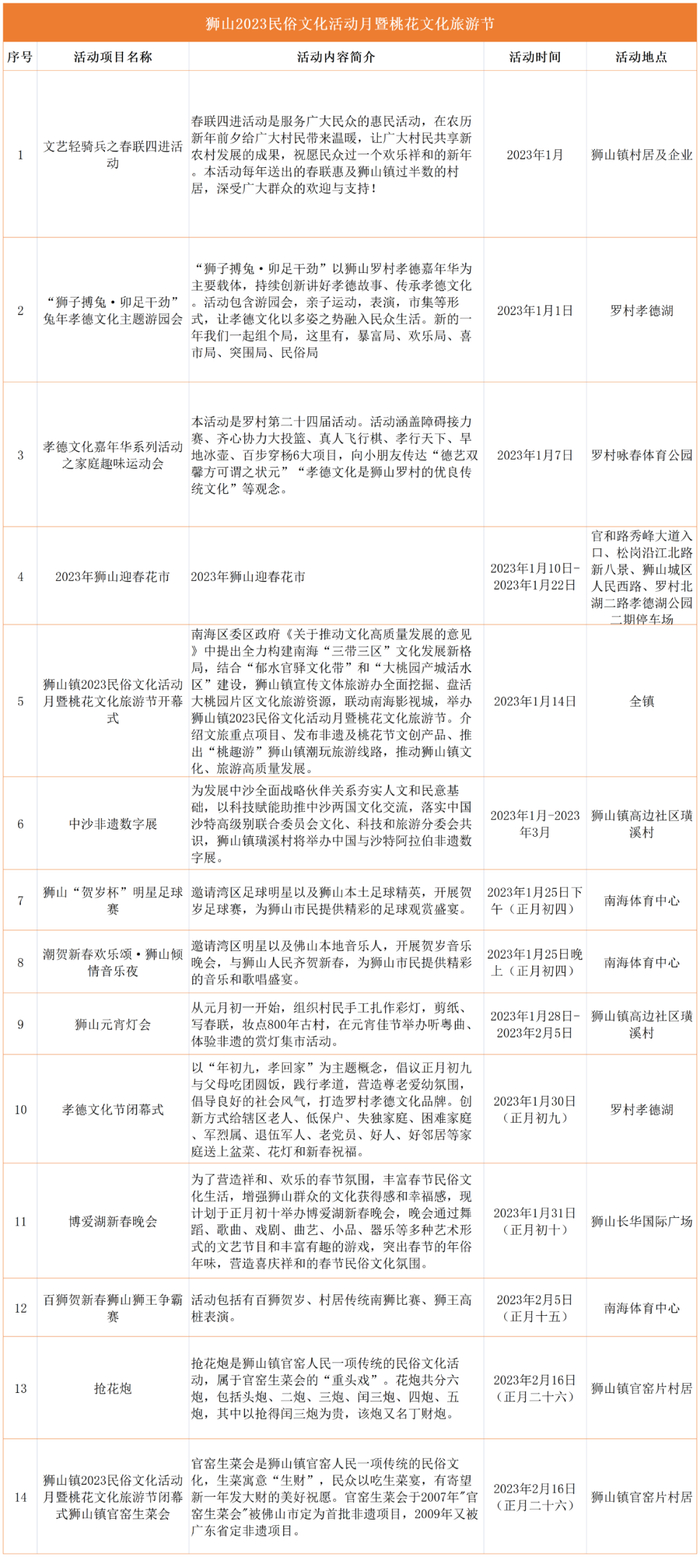
狮山镇2023民俗文化活动月

山镇2023民俗文化活动月暨桃花文化旅游节开幕,十余项系列活动带你嗨到年廿六。即日起至2月16日,博爱湖新春晚会、孝德文化节、元宵灯会、官窑生菜会等十余项活动轮番上演,确保周周有活动、月月都精彩。

梦里水乡百花园夜游

梦里水乡百花园新春有新玩法!夜游文化节、航天主题游乐场、网红露营地、舞台剧……来这里,你将收获满目星河,赶紧来开启2023年的浪漫邂逅!

梦里水乡百花园·新春新玩法

🌟夜游文化节开幕,各种灯光场景给你360°沉浸式体验

🌟全新航天主题游乐场开放,带着孩子来撒欢

🌟香甜多汁!8亩草莓开摘,“莓”好时光等你来

🌟户外烧烤、唱K观影!解锁网红露营地N种玩法

顺德区

顺德区举办“美食之都 寻味顺德”岭南年俗嘉年华活动,嘉年华以“顺德美味”“顺德年味”“顺德玩味”为三大板块,共有130余项活动。

容桂龙狮献瑞贺新春巡游

锣鼓喧嚣,彩旗飘扬。数十头醒狮精神抖擞,被称为“容桂春色”的飘色巡游将于春节上演,还有锣鼓柜、舞龙、财神爷等组成超500人巡游队伍,年初一到容桂“闹”新年吧!

时间:2023年1月22日9:30开始(巡游时间以活动现场为准)

地点:容桂花溪公园—南岸公园

巡游路线:

点睛仪式

9:30-9:55 花溪公园

龙狮巡游

10:10-10:20 花溪公园—泰安酒店  

10:20-10:45 泰安酒店—天佑城十字路口(停留展演)

10:45-11:00天佑城十字路口—千禧广场

11:00-12:00千禧广场—终点南岸公园(拍照打卡)

勒流醒狮巡游

勒流街道及村居组织醒狮巡游贺新春活动,将浓浓的节日气氛和真挚的祝福带到市民群众身边,在喜庆的氛围、欢快的笑声中,让大家感受传统文化的魅力。

时间:1月22日(年初一)上午

地点:富裕村委会

时间:1月22日(年初一)上午

地点:江村村辖区内

时间:1月22日(年初一)上午9:00

地点:江义村委会广场

时间:1月22日(年初一)上午9:00-10:30

地点:黄连主要道路

时间:1月22日(年初一)上午10:00

地点:勒流市民广场

温馨提示:以活动实际开展时间为准。

粤剧大观园上演粤剧表演

大年初三,开门有戏!新春佳节,将连续三天在粤剧大观园上演粤剧表演。

现场还有顺潮粤韵IP造型和文创小礼品等你来打卡,一起来欣赏这场粤剧文化盛宴吧!

时间:1月24日-26日下午2:30—5:00、2月5日(元宵节)

地点顺峰山公园粤剧大观园顺福戏台

高明区

高明精品游玩线路

高明烟火,四季有你!高明推出精品游玩线路,新春烟火季让你玩够本!

线路1:登高祈福游,愿人间烟火四季在

线路推荐:坑美梯田(“嗨皮兔YOU”市集嘉年华活动)—皂幕山旅游风景区(登山节)—入住碧桂园凤凰酒店(自助晚餐)—美的鹭湖森林度假区(新春祈福墙)—园林美食城—民宿(山影云居、域见度假、趣墅)

线路2:春日赏花游,尽享乡间烟火气

线路推荐:灵龟公园、唐代龙窑遗址、世纪钱币博物馆、昆仲相机博物馆—沙寮村(品河鲜)—旺林园艺(旺林花园第3届迎春花市)—入住1922农场部落—花田喜事农耕创意园—陌上花开—盈香生态园(百花盛会活动、烟花贺岁灯光汇)—晚餐(盈香濑粉宴)

线路3:民俗风情游,寻文化里的烟火气

线路推荐:阮埇村—高明区旅游服务中心(高明特产手信)—滨荷Park—入住恒威大酒店—美的鹭湖森林度假区(非遗过大年、兔年新春奇庙会、安纳希小镇湖畔国潮市集)—鹭湖半山汤谷(美食节)

线路4:寻觅美食游,食一碗高明烟火

线路推荐:盈香生态园(烤全羊)—沙寮村(晚餐沙寮村河鲜)—入住君御温德姆至尊酒店—万亩稻田-稻田火车—美的鹭湖森林度假区—对川茶居(晚餐)

线路5:红色记忆游,念高明奋进往昔

线路推荐:东门圩1475街区—明阳村(红色廉政文化教育基地、谭平山故居、扎狮头非遗体验馆)—陌上花开—小洞村(文选楼、革命烈士纪念堂、革命烈士纪念碑、梁氏宗祠)—鹏鹄蘑菇庄园(晚餐)—入住拾野川营地

线路6:大展宏兔游,润春意盎然之美

线路推荐:云勇国家森林公园—陌上花开—东门圩1475街区—入住山湖谷露营地—泰康山生态旅游度假区—水镇村—君御温德姆至尊酒店

线路7:高明新春夜游,享受精彩夜生活

线路推荐:盈香生态园(初一至初五晚烟花)—盈香生态园烤全羊(晚餐)—滨荷PARK文创园—大戚饭店(牛肉粥宵夜)—入住美的鹭湖花园酒店。

佛山市首届红色文化艺术节

1月18日,佛山市首届红色文化艺术节在高明区“革命三谭”故里——高明区明城镇明阳村启动。为期10天的首届红色文化艺术节活动丰富多彩,包括粤曲表演、书法家写春联、年货游园、文昌夺魁祈福、主题摄影展、打卡红色旅游线路等。

其中,打卡红色旅游线路活动设置了6个打卡点,分别是高明区红色廉政文化教育基地、谭平山故居、三谭革命事迹展览馆、高明区文化中心、粤中纵队纪念馆、小洞村革命烈士纪念馆,即日起至1月28日,到三个以上打卡点参观,并发打卡合影到朋友圈且获得10个以上点赞的市民,可到高明区红色廉政文化基地领取文创小礼品,先到先得。

高明区红色文化线路推荐:

1、佛山粤中抗战历史文化游径(广东省历史文化游径)

三谭革命事迹展览馆—谭平山故居—高明县立三小旧址—陈汝棠故居—文选楼

2、明城镇红色旅游路线

明阳村党群服务中心—红色廉政文化教育基地—谭平山故居—非遗扎狮谭志明工作室—明阳村史馆·谭天度故居—明阳红色书吧—明阳红星放映厅—明阳红星客栈—明阳古韵文化厅—三谭革命事迹展览馆—文昌塔—东洲书院(现区委党校)

3、红色研学一日游

明阳村(高明区红色廉政文化教育基地、谭平山故居、三谭革命事迹展览馆)—陌上花开(午餐)—小洞村(文选楼、革命烈士纪念堂、革命烈士纪念碑、梁氏宗祠)—鹏鹄蘑菇庄园(晚餐)

4、红色精品游(2日游)

第1天:中国人民解放军粤中纵队纪念馆—高明县立三小旧址(陈汝棠纪念馆)—陈汝棠故居—小洞村(文选楼、革命烈士纪念堂、革命烈士纪念碑、梁氏宗祠)—住美的鹭湖森林度假区

第2天:明阳村(高明区红色廉政文化教育基地、谭平山故居、三谭革命事迹展览馆)—盈香生态园

5、生态休闲红色文化旅游线路(3日游)

第1天:皂幕山旅游风景区—对川茶居(午餐)—小洞村(文选楼、革命烈士纪念堂、革命烈士纪念碑、梁氏宗祠)—鹏鹄蘑菇庄园(晚餐)—入住拾野川

第2天:云勇国家森林公园—高明区红色明阳历史文化街区(午餐)—高明红色廉政文化教育基地—谭平山故居—三谭革命事迹展览馆—凌云花谷—入住1922农场部落

第3天:泰康山生态旅游度假区—万亩稻田(午餐)—高明区博物馆(含历史文化名人馆)—高明世纪钱币博物馆—昆仲相机博物馆—沙寮河鲜美食街(晚餐)

三水区

乐在淼城——我在三水过大年

“乐在淼城——我在三水过大年”新春系列活动来啦,2023年春节期间,六大重头戏,五大系列活动,共44项新春系列活动,涵盖吃、住、行、游、购、娱等方方面面,一起来看吧。

荷花世界新春系列活动

1月22日—28日(年初一至年初七),举办荷花奇境——兔气扬眉迎新春主题活动,设有魔方舞台演出、梦幻花火秀、火把节、篝火晚会、激光水幕秀等精彩活动。

“请到白坭过大年”新春系列活动

1月11日—2月5日(腊月二十至正月十五),在西江公园龙舟广场、各文旅企业等举办十大主题文旅体验活动,包括畅游“幸福号”小火车、观醒狮表演、游爱情主题花田、赏粤曲风华、看民俗表演、品非遗美食、露营、采摘时令蔬果等。

胥江祖庙新春系列活动

1月22日—26日(年初一至年初五),举办胥江祖庙国潮季——太岁庙会,接连举办迎春“潮花季”、新春“祈福季”、汽车“国潮季”,展示胥江祖庙传统历史文化、太岁文化,现场举办特色改装车集市等互动活动。

在佛山过大年

怎么玩都不够

收藏攻略和亲朋好友

共度精彩岭南年吧!

明城镇明阳村

佛山新闻网综合报道

来源:禅城发布、禅城旅游、南海发布、南海西樵、梦里水乡、南海狮山、顺德发布、高明发布、文化高明、三水发布

编辑:曹欣仪

加载中...