新浪财经

赤峰松山农商行银山支行被罚43万,4位责任人被警告

金融一线

关注

1月20日消息,内蒙古赤峰银保监分局今日公开行政处罚信息,赤峰松山农村商业银行银山支行连收5张罚单,相关机构及4个直接责任人合计被罚43万。

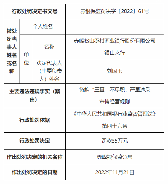
赤银保监罚决字〔2022〕61号披露,赤峰松山农村商业银行银山支行贷款“三查”不尽职,严重违反审慎经营规则,被罚35万元。此外,相关责任人陆文友被警告并罚款8万元,另外3位责任人李宏芳、焦占东、马波均被警告。

公开资料显示,赤峰松山农村商业银行成立于2006年07月19日,法定代表人冯振林,公司经营范围包括许可经营项目:经营中国银行业监督管理委员会依照有关法律等。

责任编辑:杨帆 SF034

加载中...