新疆这里,拟获“国字号”认定!
新疆日报
1月18日
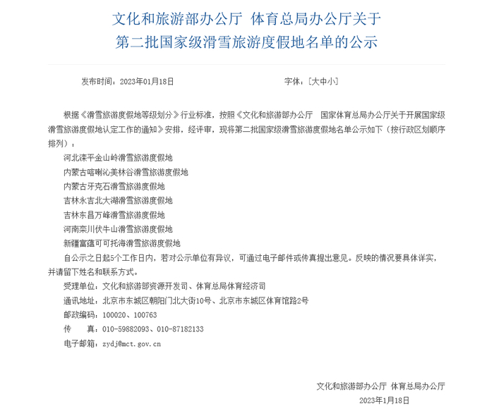
文化和旅游部办公厅
体育总局办公厅公示
第二批国家级滑雪旅游度假地名单
其中
新疆富蕴
可可托海滑雪旅游度假地在列
截自新华社资料视频
可可托海国际滑雪度假区
为5S级滑雪场
海拔落差超过1200米
能够满足国际雪联所有高山竞速类项目
训练和比赛的场地需求
是“高阶玩家”的“森林雪场”
凭借着独特的气候条件和纬度位置
每年滑雪季可以持续到五月前后
游客在可可托海国际滑雪度假区滑雪(资料图片)。丁宁摄
2022年5月
可可托海滑雪旅游度假地
被授牌成为自治区级滑雪旅游度假地
这里还有5A级景区可可托海
4A级景区可可托海国家矿山公园
“额河第一村”塔拉特村等
游客可以赏景、滑雪、体验民俗
2022年1月
乌鲁木齐南山滑雪旅游度假地
阿勒泰滑雪旅游度假地
被认定为首批国家级滑雪旅游度假地
1月7日,滑雪爱好者在位于乌鲁木齐县的新疆丝绸之路国际度假区滑雪。石榴云/新疆日报记者蔡增乐摄
乌鲁木齐南山滑雪旅游度假地
以新疆丝绸之路国际度假区为核心
包括新疆白云国际滑雪场
阳光滑雪场、五棵松滑雪场
以及水西沟镇平西梁村、庙尔沟村等
雪友在阿勒泰将军山国际滑雪度假区畅滑。周萌萌摄
阿勒泰滑雪旅游度假地
以将军山滑雪场为核心
包括野卡峡野雪公园、阿尔泰山野雪公园
萨尔阔布越野滑雪场、桦林公园
五百里风情街等滑雪场、景区和特色街区
新疆处于“世界冰雪黄金纬度带”,具有雪期长、雪质优、雪道落差大、滑雪体感温度舒适等优势。目前,新疆共有滑雪场80多家。