新浪财经

招商银行新聘两名副行长 高管格局变成“一正七副”

科技金融在线

关注

此前,招商银行共有五名副行长,分别为副行长汪建中,副行长兼上海分行行长施顺华,副行长王云桂,副行长李德林,副行长兼首席风险官朱江涛。

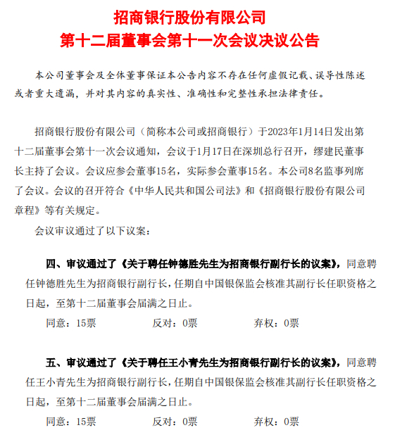
1月17日,招商银行发布第十二届董事会第十一次会议决议公告称,该行董事会已选举孙云飞为副董事长,提名黄坚为非执行董事候选人,并同意聘任钟德胜、王小青为该行副行长,两者任期自银保监会核准其副行长任职资格之日起,至该行第十二届董事会届满之日止。

履历显示,钟德胜,男,1967年7月出生,招商银行行长助理。华中理工大学外国经济思想史硕士研究生学历,高级经济师。1993年7月加入招商银行,自2005年7月起历任招商银行武汉分行行长助理、武汉分行副行长、总行国际业务部总经理、总行贸易金融部总经理、总行离岸金融中心总经理、广州分行行长、总行公司金融总部总裁兼战略客户部总经理,2021年10月起任招商银行行长助理。

王小青,男,1971年10月出生,招商银行行长助理。复旦大学政治经济学博士研究生学历,经济师。2005年3月至2020年3月历任中国人保资产管理有限公司风险管理部副总经理、组合管理部副总经理、组合管理部总经理、总裁助理、副总裁,2020年3月加入招商银行,任招商基金管理有限公司总经理,2021年10月起任招商银行行长助理。兼任招商基金管理有限公司董事长、招商信诺人寿保险有限公司董事长、招商信诺资产管理有限公司董事长。

此前,招商银行共有五名副行长,分别为副行长汪建中,副行长兼上海分行行长施顺华,副行长王云桂,副行长李德林,副行长兼首席风险官朱江涛。

资料显示,招商银行于1987年成立于中国改革开放的最前沿——深圳蛇口,是中国境内第一家完全由企业法人持股的股份制商业银行,也是国家从体制外推动银行业改革的第一家试点银行。目前,招商银行已成为沪港两地上市,拥有商业银行、金融租赁、基金管理、人寿保险、境外投行、消费金融、理财子公司等金融牌照。

去年,招商银行迎来新任行长。去年4月22日,招商银行前任行长田惠宇被查。同年10月8日,田惠宇被双开。随后,10月26日,最高检公告称,依法对田惠宇作出逮捕决定。

在田惠宇落马之后,去年6月15日,招商银行发布公告称,收到《中国银保监会关于招商银行王良任职资格的批复》(银保监复〔2022〕388号)。根据该批复,王良招商银行行长的任职资格已获得核准。根据公告,王良担任招商银行行长的任期自核准日2022年6月15日起生效。

1月14日,招商银行披露了王良担任行长后的首份业绩快报。快报显示,2022年,招商银行实现营业收入3447.84亿元,同比增加4.08%;净利润1380.12亿元,同比增长15.08%。截至2022年12月31日,不良贷款率0.96%,较上年末增加0.05个百分点;拨备覆盖率450.79%,较上年末减少33.08个百分点。

加载中...