新浪财经

黄石公交、有轨电车将免费换乘!

黄石发布

关注

转自:黄石发布

为进一步落实黄石市公交

轨交(有轨电车)便民惠民服务举措

切实提升市民乘坐公交、轨交的

体验感和满意度

拟定于2023年实行30分钟内

一次免费换乘试行活动

(具体活动起始时间以

黄石市城市公交集团有限公司官方公告为准)

目前为升级、联调、测试阶段

Q

记者:黄石公交、有轨电车免费换乘试行优惠范围包括哪些?

A

黄石公交集团:乘客乘坐黄石市城市公交集团有限公司运营范围内的公交线路及黄石市城市轨道交通运营有限责任公司运营线路、黄石市金禾城市交通集团有限公司运营线路(暂不含鸿泰、大冶、鄂州、散花等公司经营的线路或与黄石公交集团联营的线路),实行30分钟内一次免费换乘。

Q

记者:怎么样才能享受到优惠政策?

A

黄石公交集团:乘客持由黄石城市公交集团有限公司发行的全国327个城市交通一卡通“交通联合”实体公交卡,刷卡乘车,在30分钟内同一张卡只可享受1次免费换乘。

Q

记者:免费换乘计时规则怎么算?

A

黄石公交集团:

1.公交免费换乘时间以首次刷卡时间为准,开始计时。

2.多人乘车刷同一张卡时,以首次刷卡时间开始计时,在30分钟内可享受1次免费换乘。

Q

记者:具体换乘内容有详细介绍吗?

A

黄石公交集团:

1.本次活动只限办理了黄石城市公交集团有限公司发行的全国交通一卡通“交通联合”实体公交卡用户。

2.黄石城市公交集团有限公司发行的本地普通卡(卡号为1、5、8、9开头的公交卡)、异地交通联合卡、武汉通卡不享受免费换乘。

3.为了方便市民参加换乘公交、轨交活动,黄石城市公交集团有限公司开展本地普通卡免费更换为全国交通一卡通“交通联合”实体公交卡活动(具体活动内容、起始时间以黄石市城市公交集团有限公司官方公告为准)。

4.学生卡(享受投币票价3.5折)、拥军卡(享受720次/年免费)、爱心卡(享受720次/年免费)、优待卡(享受720次/年免费)等已享受国家及本地优惠的卡种不参与免费换乘。

5.其他以现金、银行卡或电子支付购票方式乘车的乘客不享受免费换乘。

6.超过30分钟刷卡换乘或30分钟内已享受过一次免费换乘的,需重新购票。

Q

记者:还有其他注意事项吗?

A

黄石公交集团:

1.免费换乘活动,截止时间以黄石市城市公交集团有限公司公告为准。

2.免费换乘活动期间,如市民有建议、意见及疑问,请致电公交、轨交服务热线0714-6221720。

3.免费换乘活动最终解释权归黄石市城市公交集团有限公司所有。

Q

记者:参与换乘的公交线路有哪些?

A

黄石公交集团:

1.黄石城市公交集团有限公司经营的线路:

1、2、3、5、6、7、8、9、11、12、13、14、15、16、17、18、19、20、21、22、23、24、25、26、27、28、29、31、32、33、35、37、38、46、48、55、K55、62、103、303、304、312、313、314、315、316线路。其中7路、18路、46路由大冶经营的车辆暂不参与免费换乘活动。

2.黄石市金禾城市交通集团有限公司经营的线路:42、302、307、308、309、310、311共7条线路。

3.黄石市城市轨道交通运营有限责任公司运营线路。

Q

记者:哪些区域公交企业不参与此次活动?

A

黄石公交集团:大冶公交、鸿泰公共巴士,鄂州、散花经营的公交暂不参与。

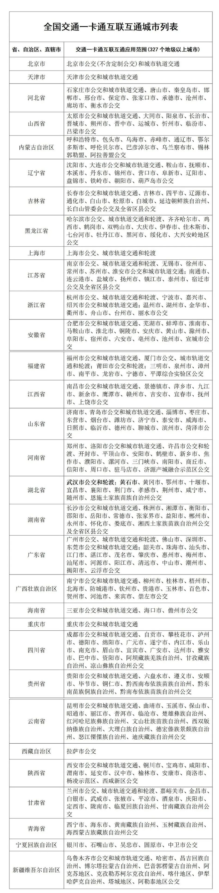
新闻1+1

黄石城市公交集团有限公司

发行的全国交通一卡通(交通联合卡)

可在以下城市乘坐公交

城市轨道交通和轮渡

(点击可放大查看)

加载中...