新浪财经

济南老城在变革,东部新楼盘公示……

济南楼市观察

关注

几则规划动态:

1、洪楼广场以南区域的改造呼之欲出,将结合轨道交通建设TOD文化商贸中心、TOD商业商务中心等。

2、工业北高架以南、黄台电厂以东,由历城控股拿下宅地公示产品规划。

3、北园高架以北,已经启动征收拆迁的元首针织厂地块规划调整,增加了住宅用地。

洪楼广场以南区域将转身

全福河沿线打造景观带

坐标老城内较为核心的区域,历城区洪楼广场附近将迎来转身。

近日,洪楼 TOD 规划研究及重点地段城市设计入选2022年山东省城市设计典型案例,全省仅有15例优秀成果入选。

从最新城市设计看,它的整体空间布局位“一廊两轴三核”。

一廊,沿着全福河打造绿色生态长廊,滨水休闲连廊、城市科创连廊;

两轴,沿着二环东路打造金融、科创、商务聚集轴;沿着花园东路打造文化商贸展示轴;

三核,在洪楼广场地铁站形成TOD文化商旅核,围绕二环东路、花园东路交汇处的洪家楼地铁站形成TOD商业商务核,围绕七里堡地铁站形成TOD智慧社区核。

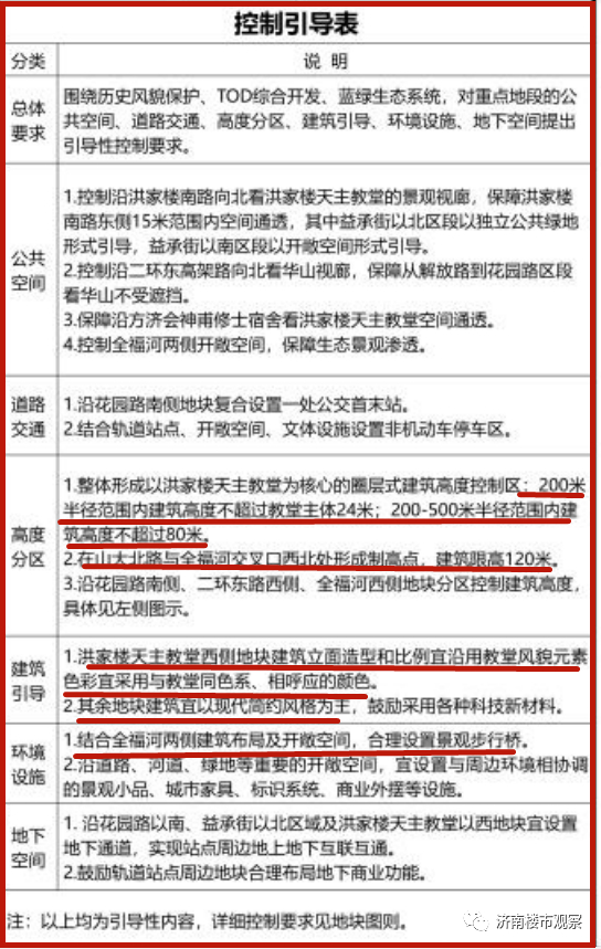
最新城市设计还有很多亮点:

周围要实施严格的限高,以洪楼广场天主教堂位核心区,周围200米范围内限高24米,200-500米范围内限高80米。山大北路与全福河交汇处将形成制高点,建筑限高120米。

要控制全福河两侧开敞空间,保障生态景观渗透,并合理设置景观步行桥。

要控制从二环东高架向北看华山视廊,保障从解放路到花园里区段看华山不受遮挡,等等。

在我们看来,该规划最受期待的几点是:

围绕三个地铁站将进行TOD开发,其中洪楼广场站、洪家楼站在7号地铁线;七里堡地铁站在已经通车 2号地铁线。

全福河沿线要大改造,将形成一条绿色生态长廊、滨水休闲连廊,这将对周围城市品质有很大提升。

另外,该规划的出炉还意味着,洪楼广场以南区域的改造正在提上日程,其具体范围是花园路以南、洪家楼南路以东、山大北路以北、二环东路以东。

在此前的2022年10月份,济南已经对该区域附近地块的规划进行了调整。

(洪家楼广场附近,调整规划的地块分布)

在调整之后,北侧七里堡批发市场地块,由原规划商业商务用地变为了住宅用地为主,商业商务用地为辅;花园路以南区域,则大幅增加商业商务用地,全福河以东区域全部变为商业商务用地。

(洪家楼广场附近规划调整前后对比)

而且,根据济南市此前发布的招商信息,洪家楼广场附近规划效果图如下:

总之,各方面信息都显示,洪楼广场以南区域的改造已经箭在弦上。

2nd

济南东站价格战激烈

大辛庄楼盘优势几何?

坐标工业北高架以南、黄台电厂以东,在2022年5月份,地方平台企业历城控股在这里拿下5宗宅地,分别是下图的A1、A2、A3、A4、A5地块。

现如今,A1地块、A5地块开始公示产品规划。

其中,A1地块规划10栋住宅,全部是17、18层产品,主出入口在东侧,次出入口在南侧,社区中间的2、3、6、7号楼有部分日照不足居住标准的房源。

它的地上容积率2.5,规划17、18层产品使得建筑排布较密,其楼间距大都在38米左右。

它住宅的总建筑面积约4万㎡,共有382户,户均建筑面积105㎡左右。这意味着,它将以中小户型产品为主。

它的A5地块高端一些。

地块容积率1.6,规划建设8栋住宅,1栋位9层产品,其他全部位11层产品,社区主出入口在东侧,次出入口在北侧。

它的住宅总建筑面积约3.4万㎡,共有258户,户均建筑面积约132㎡,以大中户型产品为主。

在建筑外立面方面,它采用了灰色、米白色真石漆,南侧外立面有大面积玻璃窗,看效果图还是不错的。

当然,这个楼盘最大的不利因素就是西侧的黄台电厂,而且项目西侧还有黄台铁路联络线以高架形式穿过

其中,它的A1、A2地块受周围环境的不利影响将较大,A5地块相对较好。

另外,大辛庄所在的济南东站片区(或称王舍人片区),近期价格战打得比较激烈,工业北路以北、奥体中路北延线两侧某楼盘已经将毛坯房产品价格打到了1.2-1.3万左右。

大辛庄项目虽然在工业北高架以南,但因临近电厂,与工业北路北侧、奥体中路两侧楼盘相比,它的优势有多大呢?

我们觉得,其东侧A5地块密度低,与电厂距离相对较远,有一定优势;但西侧A1\A2地块,未来可能会面临比较大的竞争压力。

北园大街沿线,新增住宅用地

济南元首针织厂房部分保留

坐标老城北部,北园大街以北、凤凰山路以东、联四路以西,济南元首针织厂所在地块进行规划调整。

该地块此前已经在征收拆迁,规划调整后这里将增加住宅用地,并保留部分厂房作为工业遗迹。

这里原来的规划主要为商业商务用地,调整之后大部分调整为住宅地块,保留少量商业商务用地,另外在凤凰山路、北园大街东北角将设置公园。

该地块位于北园银座以西、灯具批发市场以东,附近原来主要为元首针织厂区。元首针织厂区前身是济南针织厂,始建于1958年。它占地面积约80多亩,现存一片工业遗产基本保存完好的老建筑,包括车间、食堂、办公楼等。

(本图转自齐鲁晚报)

据媒体报道,这里将保留部分工业厂房作为工业遗迹,其位置预计在北园大街与凤凰山路交叉口东侧,也就是G1公园绿地的位置。

近年来,得益于老城区北部的旧城改造,北园大街附近新增楼盘较多。众多楼盘的入市,对房价形成了压制,但这也给众多老城居民在附近置业的机会,而且对老城城市面貌的革新也有很大推动。

元首针织厂地块的规划调整,以及拆迁征收工作的进行,将助力北园大街附近继续改变升级。

——全文完——

加载中...