新浪财经

事关新冠感染医保报销,山东最新明确→

大众新闻-半岛都市报

关注

山东省医疗保障局、山东省卫生健康委员会近日联合发布《关于做好新型冠状病毒感染互联网医疗保障服务工作的通知》(以下简称通知),指出新冠相关症状互联网诊察费纳入基本医疗保险支付范围,与线下报销政策一致。

各市医疗保障局、卫生健康委:

为贯彻落实国务院联防联控机制医疗救治组《关于做好新冠肺炎互联网医疗服务的通知》(联防联控机制医疗发〔2022〕240号)和省委统筹疫情防控和经济运行工作领导小组(指挥部)工作要求,充分发挥互联网医疗服务应对新冠感染疫情的积极作用,现就做好新冠感染互联网医疗保障服务工作有关事项通知如下:

一、具备互联网医院资质、互联网诊疗服务资质的公立医疗机构在线提供新冠相关症状的首诊服务,按各地现行线下诊察费价格政策执行,编码使用:110200001(普通门诊诊察费),110200002(专家门诊诊察费),110200002a(副主任医师)和110200002b(主任医师)。

二、互联网复诊等其他互联网医疗服务项目价格仍按现行政策执行。开展互联网复诊不得按首诊诊察费价格收取费用。

三、新冠相关症状互联网诊察费纳入基本医疗保险支付范围,与线下报销政策一致。非公立医疗机构与医疗保障经办机构签订服务协议的,其医疗保障支付标准参照同级同类公立医疗机构医疗保障支付标准执行。

四、医疗机构开展互联网诊疗服务过程中,若发现患者病情出现变化或存在其他不适宜在线诊疗服务的,医师应当引导患者到实体医疗机构就诊。

五、鼓励医疗机构提供24小时网上咨询服务,为儿童、孕产妇、老年人、透析患者和合并基础疾病的患者提供就医及心理咨询、用药指导服务。鼓励医联体内上级医院通过远程会诊、远程诊断、远程培训等方式提高基层医疗机构对高风险人群的识别、诊断和处置能力。

六、各地要及时做好信息系统改造、编码维护和处方流转工作,探索开展药品线上开方、药店自取服务及委托符合条件的第三方配送药品到家上门服务。对参保人的“互联网+”医药费用及时联网结算。

七、县级及以上卫生健康行政部门要加强对互联网诊疗服务的监管,指导医疗机构合理诊疗、合理用药。医疗机构要落实互联网诊疗服务的医疗质量安全责任,确保线上线下医疗服务一体化、医疗质量安全同质化。医保部门要及时结算支付“互联网+”医疗费用,加强智能审核,促进医保基金合理规范使用。

山东省医疗保障局

山东省卫生健康委员会

2022年12月28日

多地明确新冠感染医保报销政策

在过去三年中,国家对于新冠感染者采取“先救治、后结算”的方式,在基本医保、大病保险、医疗救助综合保障后,个人负担部分由财政给予补助。

今年3月,国家医保局印发通知要求,一是按程序将新冠病毒抗原检测试剂及相应检测项目临时性纳入本省份基本医保医疗服务项目目录。参保人在定点基层医疗机构发生的相关费用按统筹地区现行规定支付,在定点零售药店购买检测试剂的费用,可使用个人账户支付;二是及时调整纳入医保支付范围的新冠治疗用药。

半年后,首个国产新冠口服药阿兹夫定片等共343种药品正式通过形式审查,纳入《2022年国家基本医疗保险、工伤保险和生育保险药品目录调整通过形式审查的申报药品名单》。

随着对新型冠状病毒感染实施“乙类乙管”,此前纳入医保的新冠药以及住院诊疗的费用还能报销吗?为应对疫情新形势,安徽、福建晋江等地明确新冠就诊医保报销比例,北京、陕西等地将新冠治疗药品临时纳入医保报销范围。

  • 安徽:新冠感染门诊费用报销比例统一为70%

据安徽省医疗保障局消息,12月29日,安徽省医疗保障局、安徽省财政厅、安徽省卫生健康委员会联合发布关于做好新型冠状病毒感染门诊救治保障工作的紧急通知,明确参保人员新冠感染在统筹区域内普通门(急)诊治疗时,发生的符合新冠病毒肺炎诊疗方案及其他规定的医药费用,纳入基本医保统筹基金支付范围,不设起付线、报销限额,报销比例统一为70%。

已开通基本医保统筹基金结算服务的定点医疗机构,临时全部纳入新冠感染门诊统筹结算范围;统一启用“新冠门诊(1102)”医疗类别,结算新冠感染的门诊费用。

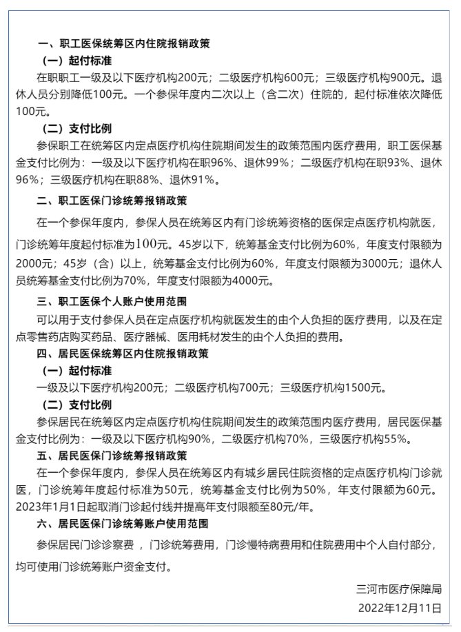
  • 河北三河发布新冠病毒感染者医保报销政策明白纸

据“文明三河”公众号消息,三河市医疗保障局12月11日发布《新冠病毒感染者医保报销政策明白纸》,明确职工医保门诊统筹年度起付标准为100元,45岁以下,统筹基金支付比例为60%,年度支付限额为2000元;45岁(含)以上,统筹基金支付比例为60%,年度支付限额为3000元;退休人员统筹基金支付比例为70%,年度支付限额为4000元。

居民医保门诊统筹报销政策为在一个参保年度内,参保人员在统筹区内有城乡居民住院资格的定点医疗机构门诊就医,门诊统筹年度起付标准为50元,统筹基金支付比例为50%,年支付限额为60元。2023年1月1日起取消门诊起付线并提高年支付限额至80元/年。

另外,职工、居民医保统筹区内住院报销也有相应规定。

  • 福建晋江:门诊、住院皆可报销

据晋江新闻网消息,福建省晋江市对感染新冠后医保报销事项发了通知:门诊方面,参保人员若在医保定点基层医疗机构就医,可享受普通门诊待遇。在乡镇卫生院(社区卫生服务中心)就诊,报销比例为70%,最高支付限额420元;在全市定点村级医疗机构就诊,报销比例为50%,最高支付限额50元(单次限报销10元)。

住院方面,在市外省内定点医疗机构发生的医疗费用基本医保按市内报销额度的80%报销,在省外定点医疗机构发生的医疗费用基本医保按市内报销额度的60%报销。

  • 北京:奈玛特韦片/利托那韦片及其他6个药品临时纳入医保

为了应对疫情新形势,北京市医保局经国家医保局批准,将复方氨酚烷胺胶囊、复方氨酚甲麻口服液、小儿氨酚黄那敏颗粒、氨咖黄敏胶囊、氯芬黄敏片、氨溴特罗口服溶液6个药品临时纳入北京市医疗保险、工伤保险药品报销范围,报销比例按照甲类药品执行。自2022年12月18日起执行,有效期至2023年3月18日。

另外,为加大对新冠感染后可能发展成重症、危重症病人的救治,近日,奈玛特韦片/利托那韦片也已纳入北京市医保药品报销范围,北京社区医院的报销比例为90%。

  • 陕西:234种新冠用药临时纳入医保

据“健康陕西发布”12月22日消息,12月21日,陕西省医疗保障局、陕西省卫生健康委员会、国家税务总局陕西省税务局三家单位联合发布《关于进一步做好当前疫情防控医疗保障工作的通知》,将确诊和疑似患者使用《陕西省卫生健康委 陕西省中医药管理局关于印发陕西省新冠病毒感染中医药预防方案(第三版)和治疗方案(试行第四版)的通知》(陕卫中医发〔2022〕53号)中推荐的107种中成药及省药监局、省卫健委组织专家遴选的对新冠病情针对性强、治疗效果较明显的两类127种药物临时纳入医保支付范围,医保支付至2023年6月30日,保障确诊和疑似患者用药。

  • 湖北:36种新冠用药临时纳入医保

湖北省医疗保障局12月29日消息,经国家医疗保障局批准,自2022年12月29日起,小儿氨酚黄那敏颗粒、复方福尔可定糖浆等36种新冠病毒用药临时纳入湖北省医疗保险报销范畴,报销比例按照甲类药品执行。

  • 云南:41个药品已临时纳入医保

云南省医疗保障局12月30日消息,《云南省新冠病毒感染者用药目录(试行第一版)》中“桑菊银翘散”等41个药品已临时纳入医保支付范围,按甲类药品管理,进一步满足民众就医购药需求,减轻新冠感染患者费用负担。

  • 广西:15种新冠用药可刷医保

据广西新闻网消息,为进一步保障群众的用药需求,自治区医疗保障局将外感风痧颗粒等15种药品临时纳入全区基本医疗保险基金支付范围,按医保甲类药品报销,自12月22日起执行,有效期至明年3月22日。

-------------------------

据山东省医保局网站、央视新闻客户端、中国新闻网

●责任编辑:轩辕

加载中...