新浪财经

预见2023:《2023年中国铁路行业全景图谱》(附市场现状、竞争格局和发展趋势等)

前瞻网

关注

转自:前瞻产业研究院

行业主要上市企业:京沪高铁(601816.SH)、广深铁路(601333.SH)、铁龙物流(600125.SH)、大秦铁路(601006.SH)、中铁特货(001213.SZ)、西部创业(000557.SZ)、绿能慧充(600212.SH)等

本文核心数据:铁路行业分类、传统铁路、现代铁路、铁路上市企业营业收入、铁路行业竞争格局

行业概况

1、定义

铁路是供火车等交通工具行驶的轨道。从管理主体的角度分类,铁路可以分为国家铁路、地方铁路、专用铁路和铁路专用线。

2、产业链剖析:产业链涉及多个环节

铁路产业链可分为上游、中游、下游三大环节,其中上游包含前期项目勘察,铁路设计,工程建设,铁路车辆、机械、电气、通信等设备制造;中游是铁路运输服务;下游是铁路维修检查与养护等。

从铁路上下游产业链参与企业来看,上游企业包含中国铁建、中国中铁等资深铁路项目建设单位,以及中国中车、铁建重工等大型铁路车辆与设备制造企业;中游的铁路运输服务主要是中国国家铁路集团有限公司及其下属子公司;而下游主要是各地铁路局及其下属养护公司。

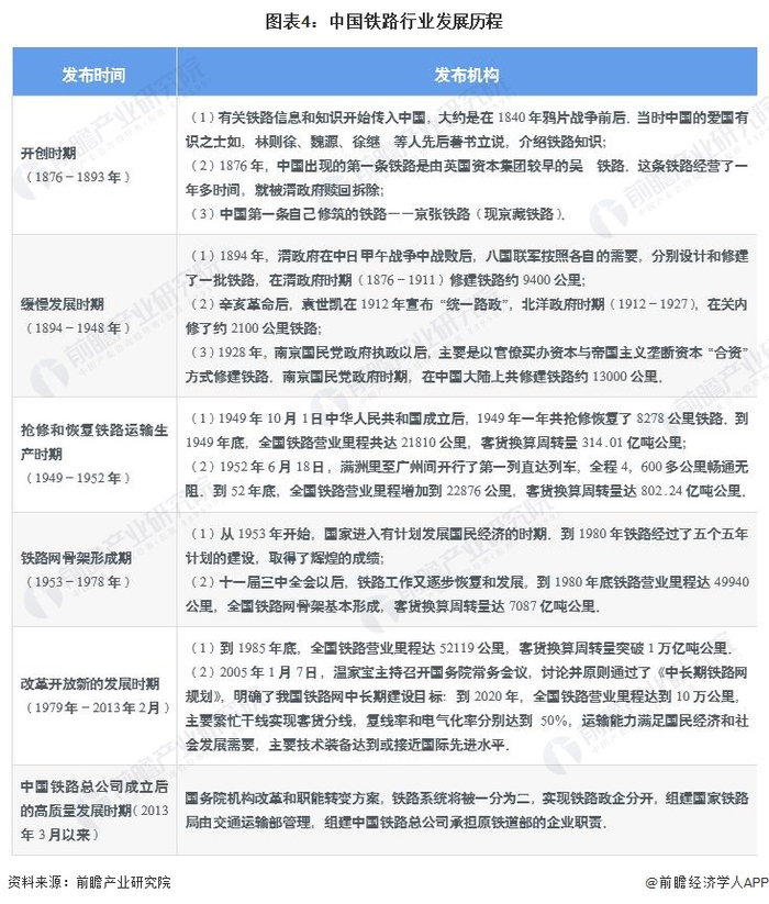
行业发展历程:兴起的时间较早

1949年,中国铁道部成立,铁路行业在修建和恢复期中逐步发展;1953年,中国政府实施了第一个五年计划,提出要继续修建西南、西北的铁路干线等规划,铁路发展进入政府主导时期,直到1980年,中国铁路网骨架基本形成;之后,在改革开放的背景下,中国铁路行业发展进入以市场导向为主的发展时期,铁路现代化进程加快。目前,中国铁路建设和线路里程均位居全球领先地位。

行业政策背景:政策加持,行业发展迅速

铁路是国民经济大动脉、关键基础设施和重大民生工程,是综合交通运输体系的骨干和主要运输方式之一,在我国经济社会发展中的地位和作用至关重要。轨道交通行业作为国民经济的基础性行业之一,一直受到中央和各级地方政府的高度重视和国家产业政策的重点支持。截至2022年11月24日,我国铁路行业重点发展政策汇总如下:

行业发展现状

1、铁路固定投资额呈下降趋势

2016-2019年,全国铁路投资较为稳定,但长远来看铁路固定投资额呈下降趋势,特别是在2020年新冠疫情影响下,铁路投资下降明显。2021年全国铁路完成固定资产投资7489亿元,同比减少4.22%,为8年来最低。

2022年以来,铁路投资持续低位运行,铁路固定资产投资已经连续7个月呈减少态势。2022年前10个月全国铁路固定资产投资累计仅完成5340亿元,同比减少5.8%,其中10月完成590亿元,同比增加3.69%。

2、中国铁路运营里程突破15万公里

新中国成立之初,铁路运营里程仅2.2万公里。70多年来,铁路建设高速发展,截至2021年底,全国铁路营业里程突破15万公里,其中高铁超过4万公里。

3、铁路运输设备数量快速增长,货车增速高于客车

从铁路运输设备来看,2021年,全国共有铁路货车96.6万辆,同比增加5.33万台;铁路客车7.8万辆,同比增加0.2万台;铁路机车2.17万台,同比减少近0.02万台。整体反映出国内铁路货运市场需求增长较快。

4、铁路运输受疫情冲击相对较小,保障国民经济稳定运行

2021年新冠肺炎疫情持续蔓延,继续对国内交通运输市场产生不利影响。其中,2021年国内整体完成营业性客运量同比下降14.1%,而铁路客运同比增长18.5%,实现逆势增长;在货运市场,铁路货运量同比增长4.9%,增幅较2020年扩大1.2个百分点。铁路运输受疫情冲击相对较小,支撑国民经济稳定发展。

行业竞争格局

1、区域竞争格局:主要分布在以山东省、江苏省和广东省等地

从我国铁路行业产业链企业区域分布来看,铁路行业企业主要分布在以山东省、河北省、辽宁省、山西省和内蒙古自治区为代表的环渤海地区,以及以江苏省、广东省为主的东南沿海地区;同时,四川省、河南省和新疆维吾尔自治区等地也有数量较多的铁路行业企业分布。

从中国铁路行业竞争者区域分布情况来看,我国铁路行业上市企业主要集中在北京市,区域内拥有京沪高铁、神州高铁、中国交建、中国铁建、中国通号、中国中车、中国中铁、中铁工业、中铁特货等诸多实力强劲的铁路行业上市企业,产业链覆盖广泛且企业竞争实力较强;除此之外,广东省、河南省、山西省和湖南省等地也有较多铁路行业竞争者分布,如时代电气、广深铁路等。

2、企业竞争格局:主流企业加速扩张布局

在铁路建设施工市场,长期以来主要是由中国中铁、中国铁建承担,两家企业在国内市场的占比份额超过90%,随着市场逐渐开放,相继引入中国建筑、中国交建、中国电建等企业。2021年1月,中建集团旗下的三家子企业(中建三局、中建八局、中建交通)经国铁集团审核通过,明确其具备独立参与符合铁路建设市场开放规定的新建铁路站前工程施工投标资格,标志着国内铁路项目施工市场竞争将变得更加激烈。

在铁路设备制造市场(主要包括机车,铁路车辆,通信、电气以及控制设备等),中国中车(包含全资及控股子公司)一家独大,市占率超过80%。

在铁路运输服务以及养护市场,主要是由国铁集团及其下属各地方子公司承担,市场参与主体众多,由于国内铁路运营的特殊性,市场竞争关系较为稳定。

行业发展前景及趋势预测

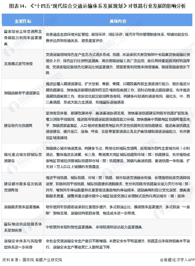
1、“便捷顺畅、经济高效、开放共享、绿色智能、安全可靠”成为“十四五”时期铁路行业发展主旋律

为解决我国综合交通运输发展不平衡、不充分,综合交通网络布局不够均衡、结构不尽合理、衔接不够顺畅,重点城市群、都市圈的城际和市域(郊)铁路存在较明显短板,货物多式联运、旅客联程联运比重偏低,定制化、个性化、专业化运输服务产品供给与快速增长的需求不匹配等问题,2021年12月9日国务院印发《“十四五”现代综合交通运输体系发展规划》,从提高国家综合立体交通网主骨架能力利用率、形成交通运输领域绿色生产生活方式、加强战略骨干通道建设、建设现代化铁路网、强化重点城市群城际交通建设、建设都市圈多层次轨道交通网络等方面持续推进铁路行业安全、快速、高质量发展。“便捷顺畅、经济高效、开放共享、绿色智能、安全可靠”,成为“十四五”时期铁路行业发展主旋律:

2、2025年铁路网规模达到16.5万公里,高速铁路规模达5万公里

轨道交通控制系统作为轨道交通建设中的重要组成部分,行业的发展与轨道交通行业的发展息息相关,尤其在新建线路市场,行业的发展主要取决于国家及地方轨道交通建设计划及需求。近年来,国内轨道交通建设发展迅速,为轨道交通控制系统行业提供了广阔的发展空间。

在具体发展目标方面,根据《“十四五”现代综合交通运输体系发展规划》,规划总体目标为到2025年铁路网规模达到16.5万公里,其中高速铁路5万公里,更好发挥对经济社会发展的保障作用。

更多本行业研究分析详见前瞻产业研究院《中国铁路行业市场前瞻与投资战略规划分析报告》,同时前瞻产业研究院还提供产业大数据、产业研究、政策研究、产业链咨询、产业图谱、产业规划、园区规划、产业招商引资、IPO募投可研、IPO业务与技术撰写、IPO工作底稿咨询等解决方案。

更多深度行业分析尽在【前瞻经济学人APP】,还可以与500+经济学家/资深行业研究员交流互动。

加载中...