新浪财经

【行业研究】2022年旅游行业信用风险总结与展望

金融界

关注

旅游业作为典型的敏感性行业,受疫情影响很大,2021年国内旅游业震荡复苏,2022年严峻的疫情形势使得旅游业复苏进程受挫,国内旅游收入及出游人次不及2021年,出入境旅游基本处于停滞状态。

旅游发债企业以国有企业为主,整体融资规模在信用债市场占比较小,2021年和2022年1-9月,旅游发债企业债券融资呈净流入状态,行业整体亏损。

短期看,随着国家防疫政策不断优化和出行政策的调整,商旅、家庭休闲度假需求将逐步恢复。中长期看,旅游业作为国民经济战略性支柱产业的地位不会动摇。随着人均可支配收入的持续增长、假期及政策红利继续释放,居民旅游意愿保持高位以及交通等配套基建持续完善,旅游行业长期发展前景较好。联合资信对旅游行业的信用展望为稳定。

一、行业运行状况

旅游业作为典型的敏感性行业,受疫情影响很大。2021年国内旅游业震荡复苏,2022年严峻的疫情形势使得旅游业复苏进程受挫,国内旅游收入及出游人次不及2021年,出入境旅游基本处于停滞状态。

旅游业作为第三产业的主要支柱行业,对经济发展贡献较大,同时作为典型的敏感性行业,易受突发事件的冲击和影响。新冠三年,对旅游行业的冲击是巨大的。2020年,国内旅游人数和国内旅游收入同比分别下降52.1%和61.1%;2021年,随着国内疫情得到有效控制,旅游行业震荡复苏,国内旅游人数和国内旅游收入分别为32.46亿人次和2.92万亿元,同比分别增长12.8%和31.0%,但仅恢复至疫情前同期(2019年)的54.0%和51.0%;2022年以来,在动态清零政策下,多发疫情极大地限制了人们的出行,旅游行业复苏停滞,2022年1-9月,国内旅游人数20.94亿人次,比上年同期减少5.95亿人次,同比下降22.1%;同期,国内旅游收入1.72万亿元,比上年同期减少0.65万亿元,同比下降27.2%。

出入境旅游方面,受疫情影响,中国出入境旅游总体处于停滞状态。根据文化和旅游部数据显示,中国出入境旅游市场从2020年春节后出现断崖式下跌,2020年全年共接待入境游客2747万人次,同比下降81%;出境旅游人数为2033.4万人次,同比减少86.9%。2021年,全球防疫形势依旧严峻,出入境旅游市场延续上年萧条状态,未有明显复苏。根据《中国出境旅游发展年度报告2021》,预测2021年中国出境旅游人数为2562万人次,较2019年同比恢复17%,较2020年同比增长27%。相比疫情前上亿人次的出游规模,出入境旅游依然基本处于停滞状态。

二、主要细分子行业情况

旅游业[1]是直接为游客提供出行、住宿、餐饮、购物、娱乐等服务活动的集合,具体包括旅游出行、旅游住宿、旅游餐饮、旅游游览、旅游购物、旅游娱乐、旅游综合服务等7类细分行业。下文分析将主要围绕景区、酒店餐饮、主题公园、免税购物、旅行社及在线旅游等子行业展开。

(1)景区

景区作为居民休闲旅游的综合目的地,资源特征非常明显,国内A级景区数量持续增长,但高级别景区占比较低。2021年景区运营较上年有一定恢复;2022年前三季度,多数景区客流量同比下滑,经营活动现金流表现为净流出,亏损面进一步扩大。

截至2021年末,全国共有A级旅游景区14196个,较上年末增加864个,其中5A级旅游景区318个,较上年末增加16个,5A级景区数量占到A级景区数量的2.24%,占比较低。景区运营方面,2020年全国A级景区接待游客总人数32.37亿人次,同比下降50.01%,实现旅游收入2017.65亿元,同比下降60.17%;2021年,随着疫情防控有序开展,景区运营较2020年有所恢复,但较疫情前运营情况相差甚远。2021年全国A级景区接待游客总人数35.40亿人次,同比增长9.36%,恢复至2019年的54.67%,实现旅游收入2228.10亿元,同比增长10.43%,仅恢复至2019年的43.98%。

从国内主要上市旅游景区(13家样本)企业来看,2021年,黄山旅游、西域旅游、曲江文旅、天目湖、九华旅游和中青旅6家企业实现盈利,其余7家企业为亏损状态,亏损企业数量较2020年减少1家,13家企业利润总额合计呈亏损状态,亏损额较2020年基本持平。2022年前三季度,亏损企业数量扩大到9家,仅西域旅游、丽江股份、天目湖和中青旅实现微利,亏损总额较2021年大幅增加。从经营活动现金流情况看,2021年,黄山旅游、峨眉山、西域旅游、曲江文旅、西藏旅游、丽江股份、天目湖、九华旅游和中青旅9家企业经营活动现金流表现为净流入,其余4家企业为净流出,经营现金净流出企业数量较2020年减少2家,13家企业经营活动现金流合计表现为净流入,净流入额较2020年增加4.15亿元;2022年前三季度,国内主要上市旅游景区企业经营活动现金流表现较差,13家企业经营活动现金流合计表现为净流出(-0.82亿元),较2021年同期(16.81亿元)大幅下滑。

(2)酒店餐饮

2021年,随着疫情防控形势好转,商务及私人旅行意愿增强,酒店业运营指标有所提升,但行业整体仍大幅亏损,高星级酒店亏损严重;2022年前三季度,酒店业整体运营不及上年同期。

酒店业为市场化程度较高的旅游细分子行业之一。2020年新冠肺炎疫情对酒店行业打击较大,大批酒店因短期现金流问题而退出市场,同时也加速了行业向头部集中的趋势。2021年酒店业虽有所回暖,但恢复程度不及预期。2021年,7676家星级饭店通过了省级文化和旅游行政部门审核,较2020年减少747家,星级饭店平均房价334.95元/间夜,同比增长6.70%,平均出租率41.77%,较上年提升2.79个百分点,每间可供出租客房收入139.92元/间夜,同比增长14.34%。

根据《2022年第三季度全国星级饭店统计调查报告》显示,共有6505家星级饭店通过省级文化和旅游行政部门审核,较上年底减少1171家,第三季度星级饭店平均房价342.24元/间夜,较上年同期下降0.81%,平均出租率为45.49%,较上年同期增长1.81个百分点,每间可供出租客房收入155.67元/间夜,较上年同期增长3.30%。

2020年全国星级饭店营业收入总额为1221.53亿元,同比下降35.97%,利润总额-115.69亿元(上年同期为55.59亿元);2021年全国星级饭店营业收入总额为1379.43亿元,同比增长12.93%,利润总额-118.44亿元,亏损额较上年继续扩大;2022年前三季度,全国星级饭店营业收入总额838.17亿元,同比下降15.98%。

从各星级饭店情况看,五星级和四星级饭店各项指标下滑严重,五星级饭店作为最主要的利润来源,2020年以来持续亏损,2021年亏损面有所收窄;四星级酒店则亏损面不断扩大。

(3)主题公园

主题公园作为新兴的旅游项目逐渐被大众熟悉和认可,疫情冲击下以远程游客为主要客群的主题公园受影响程度较大,国内知名主题公园恢复速度较快。

目前,中国拥有近3000家主题公园,已成为全球游客量最大的主题公园市场。中国主题公园的竞争主要分为三个梯队:第一梯队是单体投资规模极高的上海迪士尼和北京环球影城。第二梯队是本土大型单一主题公园,如长隆欢乐世界。第三梯队是全国复制的特色主题公园,如华侨城旗下欢乐谷、华强方特、海昌海洋公园等。

根据AECOM联合主题娱乐协会TEA发布的《2020全球主题公园和博物馆报告》,2020年全球主题公园类景点游客量下降50%-90%,其中以远程游客为主要客群的主题公园所受冲击巨大,相比之下,对周边区域依赖度高的主题公园受冲击程度略小,如欢乐谷和华强方特游客量整体降幅分别为14%和20%。2021年,全球Top25主题公园的客流量总数约1.41亿,虽然相较于2020年总客流的0.83亿增长了70%,但恢复程度仍较为有限,仅达到疫情前的56%。《2021全球主题公园和博物馆报告》显示,在全球主题公园Top25中,有4家在中国大陆,分别是横琴长隆海洋王国(第8名)、上海迪士尼乐园(第10名)、北京欢乐谷(第24名)和广州长隆欢乐世界(第25名)。2021,上海迪士尼乐园、长隆海洋王国和北京欢乐谷游客量同比分别增长54%、55%和25%。

从新增项目看,2021年9月北京环球影城开业,截至2022年9月末,开业一年北京环球影城累计吸引游客1380万人次;2022年7月,上海海昌海洋公园奥特曼主题娱乐区正式运营,7月单月售票人次达上半年业绩总和的74%,8月的奥特曼主题馆消费相关产品单日营业额平均为37万元。此外,乐高乐园已经宣布在中国深圳、上海和成都新建三个主题公园度假村。

(4)免税购物

新冠疫情背景下,免税购物为旅游子行业中唯一逆势增长的行业,随着海南离岛免税政策的进一步放宽,海南离岛免税市场呈现出快速增长态势,离岛免税店成为国内免税行业新蓝海。

中国境内免税店主要有口岸免税店、市内免税店以及离岛免税店。疫情前,中国保持全球规模最大、消费能力最强的出境旅游客源。2020年以前,全球旅游零售业务排名前四的公司分别为DFS、Lotte、Shilla和中国旅游集团中免股份有限公司,受益于中国消费者的快速崛起,Lotte、Shilla等公司沿着中国人出境目的地进行规划布局,使得竞争地位得以快速提升。

新冠疫情爆发后,出入境游客人数骤减,海南省自2020年7月1日起实施海南离岛免税新政,即离岛旅客(包括岛内居民旅客)每人每年累计免税限额提至10万元,取消单件商品8000元免税限额规定;新增天然蜂蜜、茶及茶制品、酒类、手机等大类免税商品;除化妆品单次限购30件、手机4件、酒类合计不超1500毫升以外,其他不限件数,所购商品需一次性随身携带离岛。随着海南离岛免税政策的进一步放宽,海南离岛免税市场呈现出快速增长态势。

根据海关统计数据,海南新政实施两年,离岛免税销售额累计达906亿元,超过过去10年总和。从离岛免税人均购买件数看,2020年和2021年分别为7.61件和10.49件,较新政实施前的3~5件快速提升,带动客单价从2019年的3600元提升至2021年的7400元。

从竞争格局看,中国中免作为国内免税行业龙头,2021年在中国免税市场份额占到86%。国内免税行业进入壁垒较高,从事免税业务必须经过国务院或其授权的政府部门批准。截至目前,中国有10张免税牌照,其中中国中免是唯一一个具有口岸、离岛、市内免税等全渠道经营资质的运营商。

(5)旅行社及在线旅游

受出入境游停摆影响,国内旅行社收入持续下滑,主要依赖国内短途游和本地游,行业受冲击情况严重。

截至2021年底,全国旅行社总数为42432家,较2020年底增长4.30%;2021年度全国旅行社营业收入1857.16亿元,同比下降22.28%,利润总额-53.44亿元,由于营业成本的压缩,2021年亏损额较2020年收窄(2020年利润总额为-71.77亿元)。

从三大市场情况看,2021年全国旅行社国内旅游营业收入1457.95亿元,占全国旅行社旅游业务营业收入总量的99.35%,国内旅游业务利润-2.47亿元;全国旅行社入境旅游营业收入2.90亿元,占全国旅行社旅游业务营业收入总量的0.20%,入境旅游业务营业利润为-0.09亿元;全国旅行社出境旅游营业收入6.63亿元,占全国旅行社旅游业务营业收入总量的0.45%,出境旅游业务营业利润为-0.44亿元。

疫情影响下在线旅游用户规模依旧保持稳定增长,但在线旅游市场交易规模受出行政策及出行意愿影响波动下降。

在线旅游(OTA)是消费者基于互联网进行旅游服务产品购买、预订的一种消费行为,其主要包括机票、酒店、门票预订为基础的综合性旅游平台。2019-2021年,中国在线旅游市场交易规模分别为10059亿元、6386亿元和8635亿元,受疫情影响,2020年交易规模同比下降36.51%,2021年有所恢复,同比增长35.21%;用户数量方面,2019-2021年末,中国在线旅游用户规模分别为4.13亿人、4.32亿人和4.49亿人。

从行业集中度看,携程集团是在线旅游服务龙头,保持行业绝对领先优势。携程集团主要运营携程旅行,去哪儿,Trip.com和天巡,2019-2020年携程集团核心OTA品牌GMV分别为8650亿元和3950亿元,分别占中国在线旅游市场55.7%和58.2%市场份额。2021年,携程会员规模同比增长超过20%,携程旅行和去哪儿网合计占在线交通预订市场份额超55%,在低端和中高端酒店间夜量[2]份额占比约50%,在高星酒店市场份额高达80%。

三、行业政策

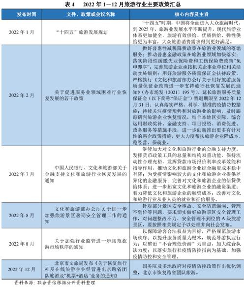
2022年,国务院、发改委、文化和旅游部等部门出台多项支持政策,从降税减费、稳岗就业、金融支持、刺激消费等方面来缓解旅游企业资金压力;12月以来疫情防控政策的持续优化调整,对旅游行业恢复发展意义重大。

2022年1月,国务院为推动旅游业发展水平不断提升,现代旅游业体系更加健全,旅游有效供给、优质供给、弹性供给更为丰富,大众旅游需求得到更好满足,出台了“十四五”旅游发展规划。2月,发改委、文化和旅游部等14部门对服务业领域困难行业出台了若干政策,其中针对旅游行业企业,在减税降费、普惠金融支持、业务开展等方面提出了多条促进行业恢复发展的举措。7月,中国人民银行、文化和旅游部联合出台了金融支持文旅企业恢复发展的通知,要求在拓宽旅游企业融资渠道、完善信贷供给体系、降低融资成本等方面提供保障服务,加大对文旅企业的金融支持力度。8月,文化和旅游部对景区安全管理、规范旅游市场秩序出台了相应通知,进一步强化了旅游市场安全、规范运行的重要性。12月以来,国务院及多地政府对疫情防控政策持续优化,北京市恢复进出京跨省团队旅游。

四、发债企业信用分析

截至2022年12月20日,主体信用等级有效的旅游行业存续债发行人共30家,包含AAA级别发行人5家,AA+级别发行人12家,AA级别发行人10家,AA-级别发行人1家,A+级别发行人1家,BBB级别发行人1家。下文分析均基于此样本。

(1)债券发行情况

旅游发债企业以国有企业为主,整体融资规模在信用债市场占比较小,2021年和2022年1-9月,旅游发债企业债券发行规模均高于兑付规模,债券融资呈净流入状态。

从存续债券来看,截至2022年9月底,旅游样本企业存续债券余额合计1081.25亿元,较2021年9月底债券余额(921.36亿元)增长17.35%,占同期末债券市场信用债余额(446920.55亿元)的比重为0.24%。2021年,样本企业新发行债券69支,发行规模452.00亿元,2021年到期规模390.95亿元;2022年1-9月,样本企业新发行信用债63支,发行规模415.70亿元,到期规模308.90亿元。由于旅游企业以国有企业为主,民营企业发债规模很小,截至2022年9月底,民营旅游企业存续债券余额仅4.55亿元。2021年和2022年1-9月,旅游企业债券发行规模均高于兑付规模,净融资额分别为61.05亿元和106.80亿元,整体呈净流入状态。

(2)盈利能力

2021年旅游发债企业收入及利润水平整体表现优于上年,但行业仍处于亏损状态;2022年前三季度,旅游行业复苏再次停滞,行业亏损进一步加剧,盈利企业级别分化较大。

从收入水平看,旅游发债企业2021年收入规模合计为2105.81亿元,同比增长23.90%。30家样本企业中收入同比增长的有25家,同比下降的有5家;从级别分布来看,AAA级别企业4家收入呈增长趋势,AA+级别企业11家收入表现为增长,AA级别企业8家收入表现为增长。从利润情况看,旅游发债企业2021年实现利润总额合计41.89亿元,同比增长764.66%。30家样本企业中,实现盈利的企业有18家,12家企业为亏损企业。其中,中国旅游集团有限公司受益于离岛免税业务的快速发展,实现利润总额90.39亿元;北京首都旅游集团有限责任公司受网约车业务大幅亏损影响,实现利润总额-35.40亿元;剔除上述两家极值企业样本,2021年旅游发债企业实现利润总额-13.10亿元,较2020年有所减亏(2020年实现利润-40.48亿元)。单个样本利润实现增长的企业有22家(部分持续亏损企业表现为亏损收窄),呈现下降的企业有8家。

2022年1-9月,旅游发债企业[3]仅有10家企业收入同比实现增长,20家企业收入同比呈下降趋势,且下降幅度较大。利润方面,样本企业整体呈现亏损状态,利润总额合计为-36.93亿元,同比大幅下滑(2021年同期实现利润总额50.37亿元)。剔除未披露三季报样本企业,27家样本企业中实现盈利的仅9家,18家企业呈现亏损,盈利企业中,AAA级别企业有2家,AA+级别企业4家,AA级别企业有3家。

(3)杠杆水平和偿债能力

旅游发债企业整体杠杆率为中等偏上水平,债务期限结构以长期债务为主;短期偿债指标表现尚可,受行业亏损影响,EBITDA下降,长期偿债指标弱化;考虑到旅游企业普遍为国有企业,再融资能力相对较好,行业整体偿债能力尚可。

债务负担方面,截至2021年底,样本企业整体杠杆率为中等偏上水平,样本企业资产负债率和全部债务资本化比率平均值分别为59.26%和48.48%。从个体企业看,以下企业的财务指标中资产负债率偏高(>;70%)或全部债务资本化比率偏高(>;60%)或两项均偏高,债务负担偏重,应引起关注。

债务期限结构方面,旅游发债企业在债务构成上趋于长期化。截至2021年底,长期债务在全部债务中的占比平均值为63.77%,债务结构整体合理。

从短期偿债指标看,2021年旅游发债企业现金短期债务比的均值为1.24倍,现金类资产对短期债务的覆盖能力尚可。从长期偿债指标看,2021年旅游企业全部债务/EBITDA均值为46.34倍,较2020年均值显著上升,EBITDA对全部债务的保障能力弱化。2021年EBITDA利息倍数均值为4.56倍,较2020年均值变化不大,EBITDA对利息的覆盖能力较好。考虑到旅游发债企业以国有企业为主,政府支持力度较大,再融资能力相对较好,对债务偿还有一定的保障。

五、展望

短期看,随着国家防疫政策不断优化和出行政策的调整,商旅、家庭休闲度假需求将逐步恢复,不同细分子行业的恢复速度或存在差异。借鉴海外旅游消费的修复进程,通常餐饮会在疫情结束后一个月迎来快速明显反弹,并在随后1~3个月恢复至90%-100%;酒店由于商旅和休闲双重需求,在海外的疫后复苏中表现较好,恢复节奏快且比例高;由于疫情增加了消费摩擦,国内游在疫情后的恢复比例尚未达到100%的状态,出境游则需要等待国门放开后逐步恢复。从国际旅游业恢复情况看,2022年前三季度,全球国际游客量同比增长133%,根据权威部门预测,预计2022年全球国际旅游收入将恢复至疫情前水平的70%以上。

中长期看,旅游业作为国民经济战略性支柱产业的地位不会动摇。根据《“十四五”旅游业发展规划》,“十四五”时期,中国将全面进入大众旅游时代,旅游业发展仍处于重要战略机遇期。到2025年,旅游业发展水平不断提升,现代旅游业体系更加健全,旅游有效供给、优质供给、弹性供给更为丰富,大众旅游消费需求得到更好满足。随着人均可支配收入的持续增长、假期及政策红利继续释放,居民旅游意愿保持高位以及交通等配套基建持续完善,旅游行业长期发展前景较好。联合资信对旅游行业的信用展望为稳定。

[1]国家统计局定义,详见《国家旅游及相关产业统计分类(2018)》。

[2]间夜量=入住房间数*入住天数客房出租率。

[3]样本企业中重庆市武隆喀斯特旅游产业(集团)有限公司、吉林省长白山开发建设(集团)有限责任公司和重庆旅游投资集团有限公司未披露2022年三季报,季报数据剔除上述3家样本企业。

加载中...