新浪财经

国内基础软件跨越生态拐点!华为欧拉商业累计装机300万套,A股小伙伴有这些

财联社APP

关注

财联社12月29日讯(编辑 俞琪)华为常务董事、ICT基础设施业务管理委员会主任汪涛表示,截至2022年12月底,开源欧拉社区企业成员数超过600家商业累计装机部署数量达到300万套,在中国服务器操作系统的新增市场中,欧拉在新增市场份额达到25%

对此,欧拉社区理事长江大勇认为,这是中国第一次在基础软件领域,依托全产业链力量,构筑关键技术根基,通过开源共建的方式,快速跨越一个技术路线的生态拐点

欧拉作为华为在基础软件另一主要布局,与鸿蒙面向手机、电脑等终端设备不同,其是面向数字基础设施的开源操作系统,可实现服务器、云计算、边缘计算、嵌入式的全场景支持,应用场景覆盖IT、CT和OT。

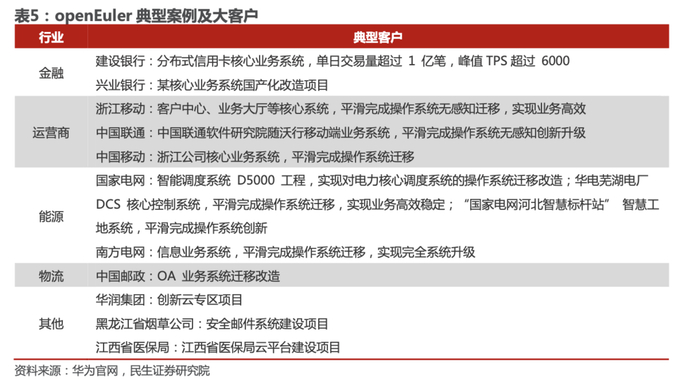
民生证券11月23日研报认为,结合华为自研的鲲鹏芯片以及openGuass开源数据库系统,openEuler操作系统能够有效支持华为全国产化数字底座,当前在金融、运营商等领域,openEuler已经拥有大量成功案例和大客户。亦有市场人士认为,欧拉正在成为各行业数字化转型的首选,也正在成为中国数字基础设施坚实的软件底座。

根据当前公开资料显示,2022年中国服务器操作系统行业装机量达到401.2万套,较去年同期增长13.9%。欧拉系操作系统2022年物理机装机103.3万套(不包括虚拟机和容器),市场份额已达25.7%,并在政府、电信、金融三大领域表现较为出色,均实现2022年新增装机量市场份额第一,分别达到50.3%、40.6%、30.6%。

对于欧拉未来发展,江大勇指出,达到25%的市场份额说明欧拉已经有一定的生态基础,即能够形成一种自发展、自循环的态势。明年欧拉系的目标是新增市场份额超过35%,成为国内新增市场份额第一

值得注意的是,华为此前承诺其自身不做欧拉商用版本,以完全开源开放的态度去完善整个生态。截止今年11月13日,欧拉社区已经有超过75万社区用户,贡献者超过1.2万。中国银河证券吴砚靖等人在3月16日研报中认为,这将利好整个国产操作系统生态

目前,国内外已经有包括麒麟软件、统信软件、润和软件、中科创达、软通动力、诚迈科技、中国软件、太极股份等在内的几十家主流软件厂商,基于欧拉对外提供商用的发行版,累计完成300万套。此外,三大运营商中国电信、中国联通、中国移动也开发了基于OpenEuler的自用操作系统

民生证券研报指出,从单位会员贡献的角度看,在合并请求(PR)方面,除华为外,麒麟软件、统信软件、润和软件、麒麟信安等公司贡献较大。其中,麒麟信安把参与欧拉社区作为公司一项重要发展战略,并在国内首批基于openEuler 推出了商业发行版。润和软件近日在互动平台回复称,在开源欧拉领域,公司推出基于openEuler的国产操作系统发行版HopeStage,并已通过了等保三级的认证,一方面为金融、电力等行业头部客户进行赋能,另一方面与大部分主流国产服务器厂商完成兼容性测试。

同时,操作系统作为承上启下,连接底层基础设施如服务器、芯片产业链和上游应用软件的桥梁,操作系统闭环的形成与完善将促进整个信创产业的适配与成长。汪涛也在近日提到,华为后续将持续聚焦根技术投入,全面布局操作系统、数据库、AI框架、编程语言、编译器等基础软件。

根据中国银河证券研报梳理的华为产业链上信创投资标的全景图显示,基于鲲鹏处理器的整机厂商目前已经有东华软件、神州数码、拓维信息、同方股份等十余家;应用软件部分包括金山办公、万兴科技、亿图软件、宇信科技、拥有网络、超图软件、东方国信、北信源、深信服等;系统开发/继承环节主要有参与华为鸿蒙操作系统部分研发合作的润和软件、华为战略合作伙伴神州信息、为IT服务外包供应商中软国际等。

不过,江大勇也坦言,当下国产软件仍面临挑战和难点,国内对于软件价值的认可度还是需要提升。此外,民生证券研报还指出,当前随元宇宙、云计算、大数据等新兴技术日益普及,软件和信息技术服务业正处于快速发展阶段,因此对于企业技术创新势必提出更高的挑战。

加载中...