新浪财经

促进胶农增收、胶企壮大、胶业升级!我省三部门发布实施方案

云南省人民政府网站

关注

转自:云南省人民政府网

为推进云南省天然橡胶产业高质量发展,中共云南省委农村工作领导小组办公室、云南省农业农村厅、云南省农垦局联合发布《云南省天然橡胶产业三年行动实施方案(2022—2024年)》,明确到2024年,全省天然橡胶种植面积、产量分别稳定在850万亩、46万吨以上,全产业链产值由2021年的180亿元增加到250亿元。

云南省天然橡胶产业三年行动实施方案

(2022—2024年)

天然橡胶是国家重要战略资源、重要农产品和我省传统优势特色重点产业。为推进云南省天然橡胶产业高质量发展,根据《云南省农业现代化三年行动方案(2022—2024年)》,制定本方案。

一、思路目标

按照“稳面积、稳产量、提品质、增效益”以及产业化、规模化、标准化、品牌化发展总体思路,着力推进基地提升、绿色引领、初加工提升、科技创新、延链增值五大工程,稳步推进胶园更新改造、生态胶园和特种胶园建设、采胶和加工工艺技术创新应用,促进胶农增收、胶企壮大、胶业升级,助力乡村振兴,全面提升天然橡胶资源供应保障能力,进一步巩固全国天然橡胶资源安全供给主力军地位。到2024年,全省天然橡胶种植面积、产量分别稳定在850万亩、46万吨以上,全产业链产值由2021年的180亿元增加到250亿元。

二、重要任务

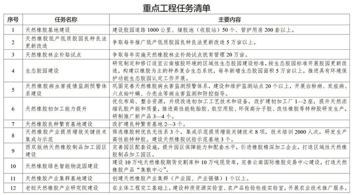
(一)实施基地提升工程。以天然橡胶生产保护区为重点,完善胶园道路、储胶池(收胶站)、管护用房等配套基础设施,改善生产条件,强化生产基地建设,不断推动产能稳步提升。加快天然橡胶低产低质胶园更新改造,到2024年,完成15万亩以上胶园更新改造,更新胶园良种率达100%。加强胶园抚育管理,组织实施好天然橡胶林业补贴试点项目,遵循保水、培肥、固土方针,强化幼龄胶园土壤、植被和树体管理,促进橡胶树速生、整齐、均匀,高标准建设绿色高效高产胶园。推进特种橡胶园建设,健全配套生产技术体系。在西双版纳傣族自治州、普洱市、临沧市等区域打造天然橡胶优质高产“核心基地”,建成全国最优质胶园,全省甲等、乙等胶园面积占比保持在98%以上。

(二)实施绿色引领工程。落实胶园“三保一护”管养措施,推广胶园绿肥覆盖、测土配方施肥、增施缓释肥和有机肥等技术措施。研究制定、修订适宜云南植胶环境的区域性生态胶园建设标准,每年新增生态胶园面积5万亩以上,开展具有环境保护功能生态胶园认定。巩固完善全省天然橡胶病虫害监测预警体系,有效监测疫情,及时发布预警信息,科学指导防治;加强白粉病、炭疽病、六点始叶螨、介壳虫等病虫害监测防控,推进专业化和绿色化统防统治。加快绿色加工新技术新工艺推广应用,完善低氨、无氨保存技术体系,加强初加工副产物资源化利用及废水、废气治理。综合发挥橡胶林生产经营和生态保护功能,积极开展天然橡胶碳汇及其价值实现机制研究探索。

(三)实施初加工提升工程。加快资源整合步伐,调整优化天然橡胶初加工布局,淘汰生产条件差、产能低的加工厂,逐步解决初加工厂小散弱突出问题。推进天然橡胶初加工工艺和设备升级换代、自动化智能化,提升绿色环保生产水平。提升天然浓缩乳胶生产能力和产品质量,推进白炭黑湿法混炼胶等轮胎专用胶以及航空用胶、环保高分子胶、改性橡胶等高端特种胶研发生产,加快推进进口高端原料胶国产化。

(四)实施科技创新工程。整合科研院所、高校、企业资源力量,在西双版纳州打造天然橡胶全产业链“创新高地”。提升改造国家天然橡胶种质资源圃,加大种质资源收集保存和创新利用,加快抗逆高产新品种特别是抗寒高产三倍体品种选育与应用,主栽品种种苗自给率保持在90%以上。推进机械化、智能化割胶,解决胶工短缺,降低割胶劳动强度。开展天然橡胶分子结构、力学性能、机理表现等基础性研究,改进天然橡胶加工工艺、提升产品性能。集成天然橡胶产业提质增效关键技术,充分利用各级技术推广体系、“热带作物栽培技术服务”和“勐腊民营橡胶”微信公众号等线上线下资源,开展技术推广和服务指导。

(五)实施延链增值工程。大力提升医用乳胶手套和乳胶枕头床垫等乳胶制品、管带制品、建筑及桥梁减隔震产品等系列产品的精深加工产能,加大对橡胶籽油、橡胶木材加工等副产物综合利用。在西双版纳州推进天然橡胶制品加工园区、智慧物流园、国际交易中心等建设,打通“云南贸易通道”和保税交割20号胶陆路通道,形成具有较强综合竞争力的天然橡胶现代农业产业经济带,吸引周边国家天然橡胶资源向云南汇聚,逐渐形成天然橡胶产品“集散中心”。发挥龙头企业示范引领作用,不断扩大“云象”、“金凤”、“云胶”、“曼列”、“顺达”等天然橡胶优良品牌市场影响力。保持与周边国家合作发展天然橡胶面积稳定在400万亩以上,加快推进中老现代农业产业园区“老挝天然橡胶产业研究院”建设运营,扩大与周边国家在天然橡胶领域合作的深度和广度。

三、保障措施

(一)加强组织领导。省级建立橡胶产业工作组和专家组,按照《云南省农业现代化重点产业工作组管理细则》,推动工作落实。各相关州(市)、县(市、区)要切实履行主体责任,加强组织领导,健全工作机制,细化工作措施,分类精准施策。各级党政“一把手”作为第一责任人,要定期研究调度,推动重要政策、重点工作、重大项目落实落地。

(二)完善政策支撑。各有关州(市)和部门要贯彻落实好已经出台的天然橡胶生产能力规划、良种良法补助、林业补贴等政策。省农业农村厅、省农垦局牵头会同有关部门,紧盯天然橡胶产业高质量发展的关键环节和瓶颈制约,加强配套政策研究制定,积极争取财政支持。建立天然橡胶省级重点项目动态储备库,强化招商引资和项目落地。推进中央和省级财政支持天然橡胶种植保险扩面、增品、提标,鼓励引导各地因地制宜探索开展天然橡胶收入(价格)等特色保险。鼓励金融机构积极创新金融产品,推广运用“一部手机云企贷”、林权抵质押贷款、农户小额信用贷款等金融产品,支持天然橡胶产业发展。

(三)加强考核督促。省委农办、省农业农村厅、省农垦局要加强统筹协调,有关部门密切协同配合,加大督促指导力度。建立健全工作推进机制,以州(市)为单位,定期通报重大政策、重要工作、重点项目推进落实情况。

加载中...