新浪财经

预见2023:《2023年中国水运行业全景图谱》(附市场现状、竞争格局和发展趋势等)

前瞻网

关注

转自:前瞻产业研究院

水运行业主要上市公司:长航凤凰(000520.SZ)、盛航股份(001205.SZ)、海峡股份(002320.SZ)、中远海能(600026.SH)、安通控股(600179.SH)、中远海特(600428.SH)、宁波海运(600798.SH)、中远海发(601866.SH)、招商轮船(601872.SH)、中远海控(601919.SH)、渤海轮渡(603167.SH)、兴通股份(603209.SH)、中谷物流(603565.SH)等

本文核心数据:中国水运行业政策情况、中国水运行业供需情况与价格指数、中国水运企业区域竞争

行业概况

1、定义

水运行业又名水路运输或水上运输业,是使用船舶运送客货的一种运输方式。水运主要承担大数量、长距离的运输,是在干线运输中起主力作用的运输形式。在内河及沿海,水运也常作为小型运输工具使用,担任补充及衔接大批量干线运输的任务。

与铁路、公路、航空、管道等其他运输方式相比,水上运输主要有运量大、成本低、效率高、能耗少等优点,但同时也存在速度慢、环节多、自然条件影响大、机动灵活性差等缺点。

我国水运行业可以按贸易种类、航行区域、运输对象、船舶营运组织四大方式分类:

2、产业链剖析:上游为运输设备制造,中游为船舶和港口运营

中国水运产业的上游包括船舶与集装箱等运输设备的设计、制造、维修,大宗商品的生产,以及运输所需的物料备件的制造;中游包括船舶和港口的运营、航次管理与航线开拓、安全管理、船员管理、相关设施租赁等领域;下游则主要是有贸易与运输需求的企业。

中国水运产业上游的企业包括中远海运重工有限公司、中国船舶集团有限公司、中船海洋与防务装备股份有限公司、江南造船(集团)有限责任公司、江苏扬子江船厂有限公司、武汉船用机械有限责任公司、大连船舶重工集团有限公司等船舶及相关设施设备制造企业,以及中集集团等集装箱制造企业;中国水运产业中游的企业则有中远海运特种运输股份有限公司、招商局能源运输股份有限公司、南京盛航海运股份有限公司、长航凤凰股份有限公司等。

行业发展历程:行业处于成熟期

中国水运行业发展可大致分为四个阶段。第一阶段是1954-1978年的导入期,1978-2000年中国水运行业由导入期进入成长期,2000-2017年为高速成长期,2017年至今则进入了成熟期。

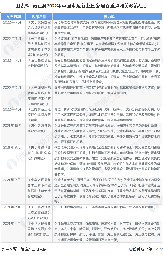
行业政策背景:重视货运枢纽补链强链和“放管服”改革

我国水运行业发展已步入成熟期,近年来,国家对于水运在货运枢纽补链强链、“放管服”改革等方面的重视程度不断提升,先后出台了《公路水运工程监理企业资质管理规定》、《关于修改〈中华人民共和国高速客船安全管理规则〉的决定》、《关于支持国家综合货运枢纽补链强链的通知》等政策,优先支持铁水联运型、空铁联运型枢纽建设;进一步深化“放管服”和“证照分离”改革,压减和下放部分资质等级分类。

行业发展现状

1、供给:干散货船运力增幅最大,集装箱船运力下滑

2021年,中国沿海省际运输干散货船(万吨以上,不含重大件船、多用途船等普通货船)共计2235艘,较2020年底增加262艘;油船(含原油船、成品油船,不含油品、化学品两用船)共计1224艘,同比增加3艘;化学品船(含油品、化学品两用船)共计284艘,同比增加4艘;液化气船共计77艘,同比艘数增加3艘。

2021年,我国沿海省际干散货船队总运力达7494.0万载重吨,较2020年底增加699.6万载重吨,吨位增幅10.3%;油船总运力达1114.1万载重吨,同比增加26.8万载重吨,吨位增幅2.5%;化学品船总运力达128.9万载重吨,同比增加7.24万载重吨,吨位增幅6.0%;液化气船总运力达26.7万载重吨,同比增加1.3万载重吨,吨位增幅5.1%。

2021年,中国沿海省际运输集装箱船(700标箱以上,不含多用途船)共计322艘,较2020年底增加14艘;箱位数78.8万TEU,较2020年箱位数减少1.0万TEU,箱位数降幅1.2%。

2、需求:水运货运量增长超8%,客运量增长达9%

2017-2021年,中国水运行业货运量不断上升。2020年受新冠疫情影响,水运行业货运量增速下滑至近5年低点,增速为1.9%,随后得益于我国有效的疫情防控政策,经济快速恢复,2021年中国水运货运量为82.40亿吨,同比增速达8.2%。2022年1-9月,中国水运货运量为62.91亿吨,同比增速达4.7%。

2017-2021年,中国水运行业客运量呈下降趋势。2019-2020年,中国旅游业受疫情及各地封控措施影响较大,2020年水运客运量仅1.5亿人,同比减少45%;2021年有所回升,全年客运量为1.63亿人,同比增长9%,仍未恢复至疫情前水平。2022年1-9月,中国水运客运量为0.92亿人,同比下滑28.5%。

3、价格:粮食运价涨幅最高,集装箱运价仍处高位

2010-2022年,中国煤炭运价指数、金属矿石运价指数和粮食运价指数的走势大致相同,从2010-2011年的高峰波动下降,在2014年、2018年和2021年回升至近两千点水平的小高峰,随后回落。

2021年前三季度,受煤炭供给持续紧张、库存下降、煤价上升等因素影响,运输需求高涨,而受天气、局部疫情散发等因素影响,船舶周转效率普遍偏低,加之外贸市场需求突增吸引部分内外贸兼营船转入外贸市场,沿海散货运力有效供给持续偏紧,运价震荡上行;2021年第四季度,煤炭保供政策成效显现,煤炭市场供需两旺,但受后期电厂库存增加和船舶周转效率提升影响,沿海散货运价迎来高点之后回调。中国煤炭、矿石和粮食运价指数同比分别上涨32.7%、18.8%和78.0%。

中国集装箱运价走势与全球水运市场紧密相连。2021年,由于境外疫情反复,美欧一些国家港口拥堵加剧,导致物流供应链梗阻和船舶运力严重损耗,运力供需严重失衡、全球运价普遍上涨。2021年第一季度,中国出口集装箱运输市场行情总体有所回调,自第二季度开始,集装箱运输市场渐趋活跃,运价开始逐步上行;第四季度,舱位紧张状况依然存在,多数航线现货市场运价维持高位。2021年中国出口集装箱运价综合指数最高升至3555.24的高点,随后回落。

行业竞争格局

1、区域竞争:中国水运企业主要分布在广东和陕西

根据中国企业数据库企查猫,目前中国水运企业主要分布在广东省。截至2022年11月,广东共有相关水运企业数3690家,陕西有2660家,江苏有2237家。

2、企业竞争:竞争格局稳定

国内水运行业体量巨大,呈现参与者众多、单个参与者规模大、产业集中度较高的特征。

水运行业依据企业的船队运力划分,可分为3个竞争梯队。其中,船队运力大于1000万载重吨的企业有中国远洋海运集团、招商局集团;船队运力在200-1000万载重吨之间的企业有山东海运、福建国航远洋集团、国能远海航云、中谷物流等;其余企业的船队运力在200万载重吨以下。

行业发展前景及趋势预测

1、行业发展趋势:三大类型水运企业不断发展

展望未来,海上风电港口改扩建需求增长、物联网在航运物流和港口中的应用程度提升、智能船舶快速发展、航运数字化发展将成为我国水运行业的四大发展趋势。

2、市场规模预测:预计2025年中国水运货运量将达85亿吨

“十四五”时期,预计我国水运等求将总体保持增长态势,呈现高增速、中低速增长的特点。预测2025年水路货运量达到85亿吨,年均增长约2%-3%。货类结构以集装箱、煤炭、铁矿石、石油及制品、矿建材料为主,其中集装箱、原油、LNG等增长较快,洪炭、铁矿石等维持高位。

以上数据参考前瞻产业研究院《中国水运行业市场前瞻与投资战略规划分析报告》,同时前瞻产业研究院还提供产业大数据、产业研究、产业规划、园区规划、产业招商、产业图谱、产业链咨询、技术咨询、IPO募投可研、IPO业务与技术撰写、IPO工作底稿咨询等解决方案。

更多深度行业分析尽在【前瞻经济学人APP】,还可以与500+经济学家/资深行业研究员交流互动。

加载中...