新浪财经

今年,博涛智能、大成精密等12家IPO终止,都抽中检查!IPO失败率35%

市场资讯 2022.12.22 15:10

12家IPO终止!被抽中现场检查,IPO失败率35%

IPO合规智库

文/梧桐数据中心 梧桐树下v

11月,江苏博涛智能热工股份有限公司(“博涛智能”)IPO终止,是今年第12家被抽中现场检查,随后IPO终止的企业。

中国证券业协会曾于10月28日进行了抽签,当时3家企业被抽中现场检查,结果被抽中的江苏博涛智能热工股份有限公司、深圳市大成精密设备股份有限公司均已IPO终止。

据统计,今年共有34家企业被抽中现场检查,截至目前已有12家企业IPO终止,被抽中IPO失败率高达35%。

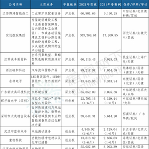
12家IPO终止企业中,4家申报的是上交所主板,2家申报深交所主板,1家科创板,5家创业板。此外,该12家企业中,仅有1家企业2021年度净利润过亿,为发达控股集团,2021年净利润为1.73亿元。

被抽中现场检查,12家IPO终止企业情况如下:

单位:万元

注:净利润为扣非归母净利润

一、江苏博涛智能热工股份有限公司

(一)基本信息

公司的主营业务工业窑炉及配套设备研发、生产、销售。主要产品包括工业窑炉及配套自动线、粉料处理设备等。

公司成立于2010年5月,2021年12月整体变更为股份公司,发行前公司总股本为10,260.00万股,拥有4家控股子公司。截至2022年6月末,员工人数为735人。

(二)控股股东、实际控制人

霍李均直接持有公司5,663.10万股股份,占公司股份总数的55.20%,并担任公司董事长、总经理,为公司的控股股东及实际控制人。

李忠浩通过宿迁贤融间接持有公司63.09万股股份,占公司股份总数的0.61%;李忠浩系霍李均之兄,并担任公司董事,为霍李均之一致行动人。

(三)报告期业绩

2019年、2020年、2021年及2022年1-6月,公司营业收入分别为3.54亿元、4.24亿元、6.68亿元及4.76亿元。扣非归母净利润分别为2,716.76万元、6,328.76万元、9,190.25万元及4,834.59万元。

二、发达控股集团股份有限公司

(一)基本信息

公司的主营业务为房屋建筑建设工程(主要包括保障房、公共建筑和工业建筑)、市政基础设施建设工程和公路交通基础设施建设工程,以及装配式构件的生产与销售等。

公司前身成立于1993年9月,2021年11月整体变更为股份公司,发行前公司总股本为62,118.90万股,拥有8家全资子公司、3家控股子公司以及2家参股公司。截至2021年末,员工人数为580人。

(二)控股股东、实际控制人

公司控股股东为华同控股。华同控股直接持有公司48.35%的股份,通过新余达善、新余云程、新余贤晟和新余兴晟分别控制公司2.02%、1.66%、1.58%和1.21%的股份,合计控制公司54.82%的股份。

徐丰贤、徐丰昌、徐丰莲和徐海清分别直接持有公司11.36%、9.73%、6.49%和4.87%的股份,并通过持有公司控股股东华同控股100%的股份间接控制公司54.82%的股份,四人合计控制公司87.27%的股份,公司实际控制人为徐丰贤、徐丰昌、徐丰莲和徐海清。徐丰贤、徐丰昌、徐丰莲系兄弟姐妹关系,徐海清系徐丰贤、徐丰昌、徐丰莲父亲。徐丰贤、徐丰昌、徐丰莲和徐海清4人已签署了《一致行动协议》。

(三)报告期业绩

2019年、2020年及2021年,公司营业收入分别为24.58亿元、27.78亿元及30.34亿元。扣非归母净利润分别为0.99亿元、643.43万元、1.39亿元及1.73亿元。

三、江苏诚丰新材料股份有限公司

(一)基本信息

公司主要从事全系列聚醚型、聚酯型聚氨酯软质泡沫材料的研发、生产和销售业务。

公司前身成立于2002年4月,2020年12月整体变更为股份公司,发行前公司总股本为10,842.1435万股,共有12家控股子公司、1家参股公司。截至2021年末,员工人数为388人。

(二)控股股东、实际控制人

公司的实际控制人为阮国桥、施汝慧夫妇。阮国桥、施汝慧夫妇合计直接持有公司14.61%的股份,通过常州旭顺、常州乔顺、常州慧顺、常州乔旺、常州悦杏合计间接控制公司65.45%的股份,一致行动人阮榕持有公司1.00%的股份。阮国桥、施汝慧夫妇合计控制公司81.06%股份。

自2002年诚丰有限设立以来,阮国桥、施汝慧夫妇均一直担任公司董事,长期负责公司各项经营管理工作;公司董事会由七名董事组成,均由阮国桥提名;自2017年12月至今,阮国桥一直担任公司董事长及法定代表人。阮国桥、施汝慧夫妇能够对股东大会及董事会的决策、对董事及高级管理人员的提名及任免、对公司日常经营管理产生重大影响。

(三)报告期业绩

2019年、2020年及2021年,公司营业收入分别为4.64亿元、5.41亿元及6.61亿元。扣非归母净利润分别为5,159.07万元、9,417.91万元及9,025.63万元。

四、浙江峻和科技股份有限公司

(一)基本信息

公司主要从事汽车流体管路产品的研发、生产和销售。

公司前身成立于2006年8月,2019年10月整体变更为股份公司,发行前公司总股本为8,295.00万股,共有3家子公司,无参股公司。截至2021年末,员工人数为1,373人。

(二)控股股东、实际控制人

发行人控股股东为峻和企管,其直接持有发行人6,000.00万股股份,占发行人股份总数的72.33%。

公司共同实际控制人为蒋亨雷、袁调芬和蒋广煜,蒋亨雷先生与袁调芬女士为夫妻关系,蒋广煜为蒋亨雷和袁调芬夫妇之女。蒋亨雷直接持有发行人900.00万股股份,占发行人股份总数的10.85%,并通过峻和企管、余姚来雁间接持有发行人4,911.18万股股份,占发行人股份总数的59.21%;蒋亨雷配偶袁调芬直接持有发行人300.00万股股份,占发行人股份总数的3.62%,并通过峻和企管、余姚来雁间接持有发行人1,244.25万股股份,占发行人股份总数的15.00%;蒋亨雷之女蒋广煜直接持有发行人800.00万股股份,占发行人股份总数的9.64%,并通过余姚来雁间接持有发行人7.41万股股份,占发行人股份总数的0.09%,三人合计直接和间接持有发行人98.41%的股份。

(三)报告期业绩

2019年、2020年及2021年,公司营业收入分别为9.18亿元、7.72亿元及8.92亿元。扣非归母净利润分别为9,918.13万元、7,510.56万元及7,054.68万元。

五、永林电子股份有限公司

(一)基本信息

公司主营业务为LED封装器件、LED封装组件、红外感测产品的研发、生产和销售,产品包括SMD LED、Lamp LED、Display LED、LED背光源、LED灯带、LED模组、光敏管、红外接收模组和光电传感器,主要应用于玩具、家用电器、消费电子及网络通信设备等领域,起到指示、显示、传感、装饰等作用。

公司前身成立于2005年3月,2020年9月整体变更为股份公司,发行前公司总股本为7,575.00万股,共有2家子公司,无参股公司。截至2021年末,员工人数为637人。

(二)控股股东、实际控制人

林启程先生直接持有公司6,000万股股份,占公司总股本的79.21%,为公司的控股股东。

林启程与林春英系夫妻关系,林启程持有发行人79.21%的股份,林春英持有发行人19.80%的股份。林启程、林春英夫妇为发行人的创始人,报告期内林启程一直担任发行人法定代表人、董事长(执行董事)、总经理(经理)。林启程、林春英夫妇可实际支配发行人股份的表决权以及任职情况能够对发行人董事会及股东大会的决议、董事和高级管理人员的提名及任免拥有实质影响力,能够实际支配公司的行为。综上所述,林启程、林春英为发行人的共同实际控制人,且最近三年内未发生变更。

(三)报告期业绩

2019年、2020年及2021年,公司营业收入分别为2.97亿元、3.40亿元及4.38亿元。扣非归母净利润分别为6,529.59万元、6,828.40万元及8,343.94万元。

六、广东新大禹环境科技股份有限公司

(一)基本信息

公司是一家专注于水环境治理的创新型整体解决方案综合服务商。

公司前身成立于1997年5月,2015年6月整体变更为股份公司,发行前公司总股本为10,833.33万股,拥有17家控股子公司。截至2021年末,员工人数为686人。

(二)控股股东、实际控制人

公司的控股股东、实际控制人为麦建波。麦建波直接持有公司3,513.15万股的股份,同时,麦建波控制的广州贵禹持有公司198.26万股的股份,因此,麦建波通过直接和间接持股,合计控制公司3,711.41万股的股份,占公司总股本的34.26%。

(三)报告期业绩

2019年、2020年及2021年,公司营业收入分别为3.62亿元、4.70亿元及5.51亿元。扣非归母净利润分别为3,560.84万元、5,110.64万元及9,095.68万元。

七、辉芒微电子(深圳)股份有限公司

(一)基本信息

公司是一家定位于“MCU+”的平台型芯片设计企业。

公司前身成立于2005年6月,2021年3月整体变更为股份公司,发行前公司总股本为6,000.00万股,共有1家全资子公司。截至2021年6月末,员工人数为123人。

(二)控股股东、实际控制人

公司不存在直接持有50%以上的控股股东或直接持有30%以上且为第一大股东的控股股东,许如柏先生直接持有公司24.3976%的股权,为公司第一大股东,且许如柏先生可实际控制公司69.7756%的股权,系公司控股股东。

许如柏先生控制的亿芯管理为员工持股平台亿舫一号、亿舫二号、亿舫三号的执行事务合伙人,亿舫一号持有公司19.0631%的股权、亿舫二号持有公司8.0844%的股权、亿舫三号持有公司6.3993%的股权,员工持股平台合计持有公司33.5468%的股权。许如柏先生的一致行动人黎远珊持有公司0.0285%的股权,其一致行动人Jonathan Hui持有公司1.9803%的股权,其一致行动人邓锦辉持有公司9.8224%的股权,因此许如柏先生及其一致行动人可实际控制公司69.7756%的股权。同时,许如柏先生担任公司董事长及总经理,负责公司的日常经营及管理,对于公司经营决策具有重大影响力,为公司的实际控制人。

(三)报告期业绩

2018年、2019年、2020年及2021年1-6月,公司营业收入分别为1.22亿元、1.84亿元、3.08亿元及2.28亿元。扣非归母净利润分别为349.89万元、643.43万元、4,330.98万元及6,329.44万元。

八、深圳市大成精密设备股份有限公司

(一)基本信息

公司主要面向新能源动力电池、储能电池、数码电池等领域提供专业的智能装备及自动化解决方案。产品主要为锂电池极片测量设备、锂电池真空干燥设备、X-Ray成像检测设备三类。

公司前身成立于2011年10月,2021年7月整体变更为股份公司,发行前公司总股本为4,900.00万股,共有2家全资子公司。截至2022年3月末,员工人数为697人。

(二)控股股东、实际控制人

张孝平直接持有公司50.53%的股份,通过新成至泰间接持有公司2.66%的股份、通过弘毅智达间接持有公司0.13%的股份;张孝平合计持有公司53.32%的股份,为公司的控股股东。

公司实际控制人为张孝平与周丽新,二人为夫妻关系。截至招股说明书签署日,周丽新直接持有公司21.65%的股份,与张孝平合计直接持有公司72.18%的股份;此外,两人通过力合成、新成至泰合计间接持有公司3.93%股份。张孝平、周丽新直接及间接合计持有公司76.11%的股份,对应所享有的表决权已足以对股东大会的决议产生重大影响,因此为公司实际控制人。

(三)报告期业绩

2019年、2020年、2021年及2022年1-3月,公司营业收入分别为1.25亿元、2.38亿元、3.86亿元及1.08亿元。扣非归母净利润分别为568.33万元、3996.41万元、6614.20万元及995.58万元。

九、武汉市蓝电电子股份有限公司

(一)基本信息

公司主营电池测试设备的研发、生产和销售。

公司前身成立于2007年4月,2013年6月整体变更为股份公司,发行前公司总股本为4,650万股,共拥有1家控股子公司。截至2021年6月末,员工人数为106人。

(二)控股股东、实际控制人

吴伟直接持有公司41.34%的股份、叶文杰直接持有公司41.46%的股份,吴伟和叶文杰已签署《一致行动协议》,双方合计直接持有公司82.80%的股份;除直接持股外,吴伟、叶文杰还各持有武汉蓝和44.19%的合伙企业财产份额,吴伟担任武汉蓝和的执行事务合伙人,吴伟、叶文杰通过武汉蓝和间接控制公司9.44%的股份。综上,吴伟、叶文杰直接及间接合计持有公司92.24%的表决权股份。同时,吴伟担任公司的董事长,叶文杰担任公司的董事兼总经理,双方具有公司的实际经营管理权,对股东大会的决议有重大影响,吴伟、叶文杰为公司的共同控股股东、实际控制人。

(三)报告期业绩

2018年、2019年、2020年及2021年1-6月,公司营业收入分别为5,936.12万元、8,412.14万元、8,877.89万元及4,946.92万元。扣非归母净利润分别为2,928.64万元、3,909.58万元、3,779.72万元及2,125.04万元。

十、壹物科技股份有限公司

(一)基本信息

公司主要从事功能性缓冲包材以及化学过滤器的研发、生产和销售。

公司前身成立于2013年7月,2020年4月整体变更为股份公司,发行前公司总股本为6,356.00万股,共拥有7家全资子公司。截至2021年6月末,员工人数为213人。

(二)控股股东、实际控制人

公司的控股股东、实际控制人为邵兴荣。邵兴荣直接持有公司4,750.00万股股份,占公司发行前股本总额的74.73%,为公司的控股股东;同时邵兴荣通过合肥弘道、景宁弘道,间接控制公司22.75%的股份,合计控制97.48%的股份。

(三)报告期业绩

2018年、2019年、2020年及2021年1-6月,公司营业收入分别为0.75亿元、1.74亿元、2.15亿元及1.36亿元。扣非归母净利润分别为1,038.42万元、3,937.93万元、3,593.99万元及2,606.63万元。

十一、江苏中恒宠物用品股份有限公

(一)基本信息

公司从事宠物用品设计、研发、生产和销售,主要产品包括宠物卫生清洁用品、宠物家居休闲用品等。

公司成立于2009年11月,发行前公司总股本为6,237.00万股,拥有各级子公司共9家。截至2021年6月末,员工人数为2,027人。

(二)控股股东、实际控制人

仇斌直接持有中恒宠物41.6597%的股份,为公司控股股东、实际控制人。现任公司董事长、总经理。

(三)报告期业绩

2018年、2019年、2020年及2021年1-6月,公司营业收入分别为8.55亿元、9.62亿元、10.68亿元及5.50亿元。扣非归母净利润分别为-1,520.33万元、4,280.13万元、9,135.36万元及3,093.39万元。

十二、四川英创力电子科技股份有限公司

(一)基本信息

公司是一家印制电路板制造企业,业务范围涵盖样品到批量印制电路板的研发、生产和销售。

公司前身成立于2011年4月,2017年9月整体变更为股份公司,发行前公司总股本为6,000.00万股,不存在控股子公司、参股公司。截至2021年末,员工人数为1,263人。

(二)控股股东、实际控制人

公司的控股股东、实际控制人为李清华女士。李清华直接持有公司34.89%的股份,并通过遂宁云创控制公司3.19%的股份,合计控制38.08%的股份。同时,李清华担任公司的董事长兼任总经理,能够在战略发展、经营管理决策等多方面对公司的生产经营发挥决定性作用。近两年内,李清华通过直接或间接方式控制公司的股份比例始终超过30%,且始终为公司的第一大股东,并一直担任公司的董事长兼任总经理。

(三)报告期业绩

2019年、2020年及2021年,公司营业收入分别为4.94亿元、6.48亿元及10.08亿元。扣非归母净利润分别为3,316.51万元、5,087.74万元及6,658.05万元。

特别声明:本文仅为信息交流之用,不构成任何交易建议。

责任编辑:石秀珍 SF183

加载中...