新浪财经

租172平米房子实际仅68平米,深圳乐有家涉嫌联合二房东隐瞒面积“欺诈”租户

消费者报道

关注

■按:

写字楼租赁市场乱象何时休?

近日,邓毅(化名)向《消费者报道》投诉,称其公司通过房屋中介机构租下的写字楼办公室,其实用面积与出租方所提供的建筑面积不符。

邓毅是一家专注于企业管理咨询公司(下称“A公司”)的员工,2021年10月,其所在的公司计划在深圳市福田区租赁办公场所。综合考量下,A公司决定租下深圳中心商务大厦的其中一户,并缴纳了61000元的押金。让人意想不到的是,本以为租赁了172平方米的办公室,最终实际使用面积仅有68平方米。

实用面积竟和出租方、中介方所提供的建筑面积相差如此之大,是公摊面积过大还是出租方虚报面积?《消费者报道》随即展开了调查……

宣称172平米的房子实际仅有68平米

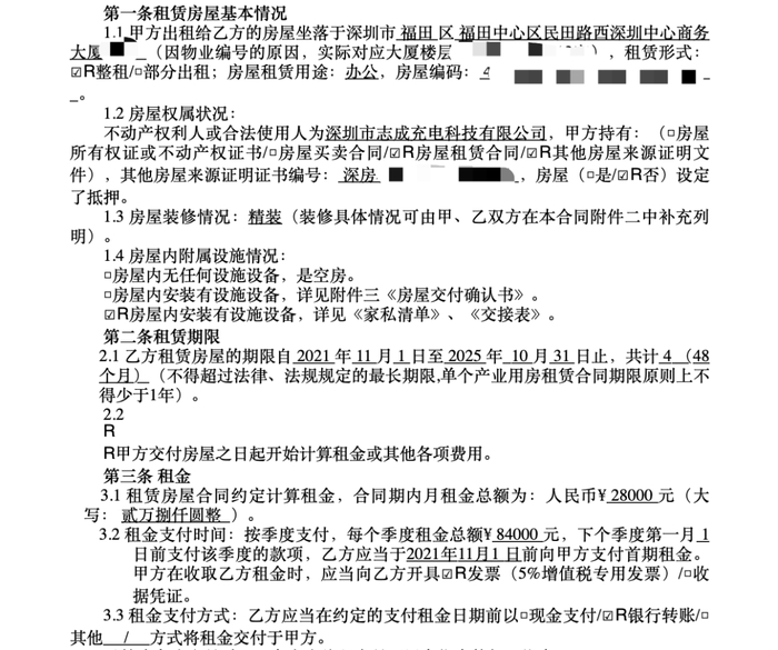
据悉,A公司通过房屋中介机构深圳市乐有家房产交易公司(下称“乐有家”)了解到,深圳中心商务大厦的部分房屋可出租。经介绍,该大厦有一户建筑面积为172平方米的房子,出租方为深圳市志成充电科技有限公司(下称:志成科技)。

“当时对方给了我们报价,我们觉得面积数和价格来讲是可以接受的。”邓毅告诉记者,他曾几次实地了解情况,当时根据对方提供的场地面积大小、能够承受的租金成本以及合适地段、商圈,进行综合考量选择,最终决定租下深圳中心商务大厦的其中一户。为表诚意,A公司随即支付了56000元的租赁押金和5000元的水电押金,共计61000元。

不过,在转账之前,双方并未签署租赁合同。至于为何在未签署合同前将押金转给志成科技,邓毅表示因对方催促转账。“他们让我们先付款,说是物业要交押金。我们是真心实意想租那个房子的,也是在完全信任对方的情况下,不然我们不会在合同都没签的情况下打款了。”

本着对中介和出租方的信任转了押金,但在十天后,A公司实地验房时却发现该房屋的实际使用面积仅有68平方米,面积缩小了一大半。当得知实用面积与对方提供的建筑面积数严重不符后,A公司决定不再承租该房,并要求出租方退还已支付的全部押金。经过多次交涉,双方没有达成共识。

邓毅提供的聊天截图显示,乐有家在沟通中表示A公司所承租的房子其面积大小为172平方米,并未明确该房子的套内建筑面积和公摊面积。此外,邓毅所提供的房屋租赁合同书中,仅体现了房间号及租赁金额,并未体现房屋建筑面积。

因实地验房后发现套内建筑面积与宣称的面积大小相差甚远,A公司拒绝签署该合同。

“就算按照国家标准进行折算,该房的使用面积应为 172x70%=150 ㎡左右。”邓毅认为,乐有家及志成科技涉嫌合伙欺诈,虚报房屋的建筑面积大小。

一方面,乐有家与A公司沟通时明确了房屋建筑面积。另一方面,房屋租赁合同书里没有体现房屋建筑面积。作为居间方的乐有家,是不知情还是故意而为之,又或者是业务能力不过关,未尽到审查义务?而作为出租方的志成科技,又是否隐瞒了实际的面积大小?

对此,《消费者报道》针对此事致电给深圳市志成充电科技有限公司。相关负责人表示,当时有将房子的具体尺寸给到A公司。“虚报面积的情况是不存在的,因为我们的房子是按整套出租的,当时我们线上是有对合同,合同也没有约定说这个房子的建筑面积是多少,而且他们是有去看过现场的。”相关负责人告诉记者,A公司在转账后的确有表示不满意房屋面积大小,“因为我们当时是整层在装修的,他需要多大,我们可以配合他重新改造。”

当记者询问志成科技是否与乐有家互为合作关系时,对方告诉记者,“我们没有委托他们(乐有家),但他们通过什么渠道了解的,我也不清楚。”

不过,通过邓毅提供的聊天截图了解到,在A公司转账之前,乐有家曾在沟通群中明确表示该房屋面积大小为172平方米。邓毅告诉记者,志成科技的相关负责人也在沟通群里。

与此同时,记者也拨通了深圳市乐有家房产交易公司相关负责人的电话,当记者表明采访意图后,对方情绪颇为激动,拒绝采访。

针对志成科技相关人员的回应,记者再次联系A公司询问相关情况,A公司相关人员表示:“当时我们租赁该房屋时候并没有说按套来租赁,这是志成充电科技公司现在巧辨之词一面之词,而且市场上也鲜见按套租赁房屋这样的案例,明显是志成公司现在为了逃避欺诈这个事实在偷换概念。其次,A公司是到现场看过,那是看房屋所在,所租赁房间具体朝向等,并非志成公司所言,既然你到了现场一看了,我面积欺诈就可以免责。再说,谁租赁房屋不会到现场看看?”

中介方与出租方联合“虚报房源面积”屡见报端

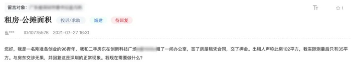
《消费者报道》了解到,A公司所遇到的情况并非偶然个案,或是写字楼租赁市场乱象的缩影。在某投诉留言板上,相似情形屡见报端。2021年7月,一名刚准备创业的青年在深圳创新科技广场租了一间宣称面积为102平方米的办公室,缴纳押金后,测量发现实际面积仅有35平方米。

同年8月,一名创业者在某投诉留言板上反映,目前深圳市的办公租赁问题严重,二手房东搅乱市场,公摊面积占比55%以上,甚至更高。

除了深圳以外,北京、杭州等地也曾出现出租方与中介方勾结故意虚报房源面积的行为被媒体曝光。

那么,志成科技与乐有家此举是否属于故意虚报房源面积,涉嫌欺诈行为?北京市京师(郑州)律师事务所欧阳一鹏律师接受记者采访时表示,欺诈行为是指出租方或者中介方需要存在故意告知虚假情况或故意隐瞒真实情况,诱使其作出错误意思表示的行为。因此,只有出租方或中介方明知所交付的房屋面积显著小于172平方米,故意隐瞒真实情况对承租方进行虚假告知,误使承租方租赁不符合自己使用目的的房屋,出租方或中介方才涉嫌欺诈。

针对上述情况,A公司能否要求对方全数退还押金?欧阳一鹏认为,有约定的从其约定,双方合同当中如果约定一方存在具体某种欺诈行为,另一方可以获得约定解除权,那么承租方当然可以要求解封退还全部押金。如果没有合同或者合同没有约定解除权,民法典也规定以欺诈、胁迫的手段订立的合同,或者趁人之危订立的显示公平的合同,均属于可撤销的合同。合同一方当事人可以行使撤销权,合同自始无效。

此事的后续情况,《消费者报道》将持续关注。

加载中...