新浪财经

2022年中国补肾中成药行业市场供需现状分析 补肾中成药市场供给较为充分【组图】

前瞻网

关注

转自:前瞻产业研究院

行业主要上市公司:九芝堂(000989);康臣药业(01681);广誉远(600771);启迪药业(000590)等

本文核心数据:全国补肾中成药销量市场规模;全国补肾中成药销售市场结构

中国补肾中成药市场供给分析

——国内补肾中成药市场供给较为充分

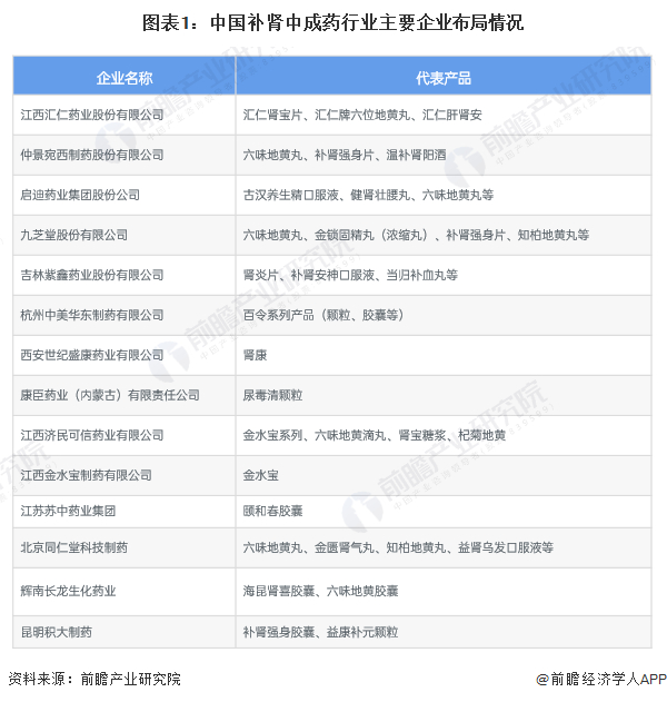
目前,国内的补肾中成药市场参与企业较多,代表企业有汇仁药业、仲景宛西制药、九芝堂等等,产品类型较为丰富,并且已经涌现出以汇仁肾宝片、古汉养生精口服液等为代表的知名补肾中成药产品,市场供给较为充分。

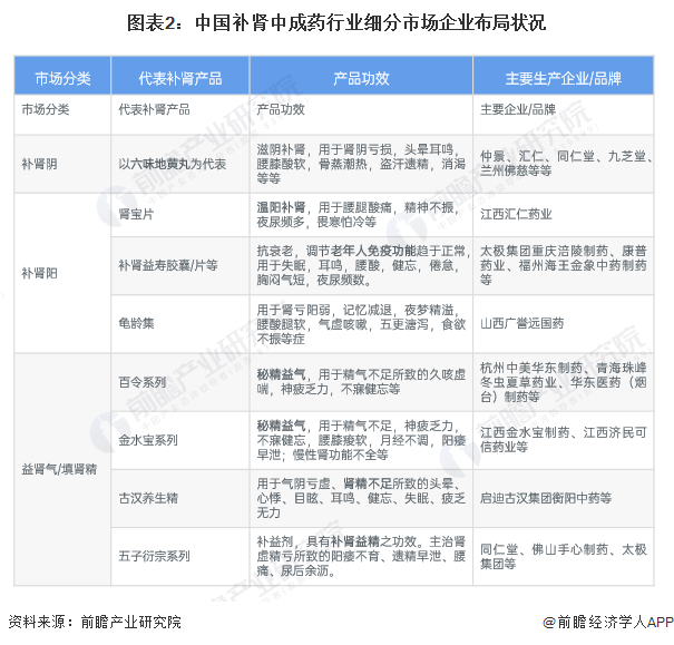
通过对行业主要企业补肾中成药产品及功效汇总分析,将补肾产品分为补肾阴、补肾阳、益肾气/填肾精等几类。其中,在补肾阴市场,以六味地黄丸为代表产品,较多企业已参与布局,同质化竞争激烈;在补肾阳市场,汇仁肾宝片以大广告模式运作,成为补肾阳中的强势品牌,占据细分市场主要份额;在益肾气/填肾精市场,参与企业和产品品类数量较多,市场竞争较为激烈,并且已经涌现出了以百令系列、金水宝系列等为代表的知名产品。

——杭州中美华东制药发展位居领先地位

从补肾中成药制造企业销售额来看,杭州中美华东制药、西安世纪盛康药业、康臣药业(内蒙古)、江西济民可信药业、江西金水宝制药、仲景宛西制药、江苏苏中药业集团、北京同仁堂科技制药、江西汇仁药业、辉南长龙生化药业十大企业位居国内补肾中成药品行业销售额排名前十,其中杭州中美华东制药的销售额位居领先地位,占比超过20%。

注:1)以中成药中的“壮腰健肾药”为数据统计口径;2)上述为2020年全年的统计数据。

中国补肾中成药市场需求分析

——补肾中成药销售以百令等品类为主

从不同品类补肾中成药的消费需求来看,百令系列(片、胶囊等)、六味地黄系列(丸、片、胶囊等)、金水宝系列(片、胶囊等)、肾康、尿毒清、黄葵、肾宝片、海昆肾喜、肾衰宁、龟龄集十大品类位居国内补肾中成药销售额前十,其中百令系列(片、胶囊等)销售额占比在20%以上。

注:1)以中成药中的“壮腰健肾药”为数据统计口径;2)上述为2020年全年的统计数据。

——全国补肾中成药销售规模超过200亿元

2015-2021年全国补肾中成药销售规模呈现波动变化态势,2017-2019年均保持在200亿元以上,2020年稍有下降,2021年全国补肾中成药销售额回升至200亿元以上。

注:1)以中成药中的“壮腰健肾药”为数据统计口径。

更多本行业研究分析详见前瞻产业研究院《中国补肾行业市场前瞻与投资战略规划分析报告》,同时前瞻产业研究院还提供产业大数据、产业研究、政策研究、产业链咨询、产业图谱、产业规划、园区规划、产业招商引资、IPO募投可研、IPO业务与技术撰写、IPO工作底稿咨询等解决方案。

更多深度行业分析尽在【前瞻经济学人APP】,还可以与500+经济学家/资深行业研究员交流互动。

加载中...